Abstract
Antibiotic resistance in bacterial pathogen infections is a growing global issue that occurs due to their adaptation to changing environmental conditions. Therefore, producing an efficient vaccine as an alternative approach can improve the immune system, eradicate related pathogens, and overcome this growing problem. Streptococcus agalactiae belongs to group B Streptococcus (GBS). Colonization of GBS during pregnancy is a significant risk factor for infants and young children. S. agalactiae infected population exhibits resistance to beta-lactams, including penicillin and the second-line antibiotics erythromycin and clindamycin. On the other hand, there are currently no commercial vaccines against this pathogen. Vaccination of pregnant women is a highly effective method to protect newborns and infants from S. agalactiae infection, and it has been identified as an urgent demand by the World Health Organization. This study employed various immunoinformatic tools to develop an effective vaccine that could trigger both humoral and cell-mediated immunity and prevent disease. For this purpose, three conserved antigenic proteins of the main pathogenic strains of S. agalactiae were utilized to predict CTL, HTL, and B-cell epitopes for producing an mRNA vaccine against different strains of S. agalactiae. The selected epitopes were fused using proper linkers. The Resuscitation promoting factor E (RpfE) sequence was incorporated in the designed vaccine construct as an adjuvant to boost its immune response. Different physicochemical characteristics of the final designed vaccine, modeling of the three-dimensional structure, molecular docking, molecular dynamics simulation, and immunological response simulation were screened following vaccine administration in an in vivo model. Computational immune simulation data identified that IgG1, IgM, INF γ, IL-2, T helper, and B-cell populations increased significantly after vaccination. These findings suggested that the vaccine candidate may provide good protection against S. agalactiae infection. However, experimental and animal model studies are required for additional validation and implementation in human vaccination programs.
Similar content being viewed by others
Introduction
S. agalactiae belongs to Group B Streptococcus (GBS), is a major agent of severe infection, causing sepsis and meningitis in infants and young children worldwide1. S. agalactiae can also cause infertility, preterm delivery, perinatal and neonatal mortality, and complications in pregnant women, immunocompromised individuals, and the elderly2. This pathogen colonizes the genitourinary system of healthy pregnant women. Approximately 18% of pregnant women worldwide are carriers of this pathogen3. Invasive infantile GBS remains associated with high mortality in the first decade of the twenty-first century. Maternal GBS infection, especially with S. agalactiae pathogenic strains, is an important risk parameter for neonatal infection, with up to half of infants becoming infected, and up to 6% developing severe infection. The infant may experience dysfunction in respiratory, cardiovascular, and neurological systems, which can ultimately lead to fatal outcomes4. In nations with high income, the mortality rates associated with GBS meningitis range from 4 to 10%. It was estimated in 2020 that around twenty million pregnant women globally were infected by this bacterium and led to approximately 400,000 cases of early-onset S. agalactiae infection in infants. Furthermore, 90,000 infant deaths were reported in the same year, almost 50% of which occurred in sub-Saharan Africa. The incidence rate of stillbirths and preterm births associated with in utero colonization by S. agalactiae was approximately 46,000 and over 500,000 respectively5. Babies who survive with GBS meningitis may develop serious brain damage, including mental retardation, cerebral palsy, blindness, or hearing loss6.
Currently, to prevent GBS infection, mothers receive intrapartum antibiotic prophylaxis (IAP) based on risk parameters or screening examination. However, the incidence of antibiotic resistance is very important for follow-up7. Penicillin is the antibiotic of choice for IAP, and in cases of severe penicillin allergy, some countries recommend erythromycin and clindamycin as second-line antibiotics8. However, increasing antibiotic resistance has limited their clinical use9. The main concern is the exposure of newborns to antibiotics before their microbiome is established, which may contribute to health complications at later stages of their life10. Finally, access to prenatal testing and IAP needs well-established infrastructure facilities, which are not available in most low and middle-income countries, where access to healthcare and different models of prenatal standard care exist unequally. Besides, the high prevalence of resistance to first- and second-line antibiotics has raised urgent demands for effective and protective maternal vaccination11. On the other hand, GBS imposes a heavy public health burden in low and middle-income countries. The World Health Organization (WHO) has therefore announced that the development of an effective maternal vaccine against GBS and the provision of a state-of-the-art facility for its successful development is a priority12. Because the immune response induced by maternal immunoglobulin G (IgG) can cross the placenta, recent estimates suggest that a successful maternal vaccine with greater than 80% efficacy against GBS, combined with 90% global coverage, can safeguard 231,000 newborns and mothers from GBS infection, and prevent 41,000 stillbirths, and 66,000 neonatal deaths each year13.
Vaccine design and construction has progressed over the years, and many novel platforms have emerged, including peptide-based and DNA vaccines14. It is recommended that the vaccine be administered in the third trimester of gestation. It should also elicit robust immune responses and facilitate the passage of protective antibodies across the placenta. In addition to efficacy, the main obstacles identified include safety and tolerability concerns associated with the new vaccine as well as determining the total number of doses, and vaccination schedule required to achieve complete immunity and full coverage in the pregnant women population15. Fusion vaccines containing a multivalent capsular polysaccharide together with protein carriers against S. agalactiae are currently in advanced stages of development. However, these vaccines are unable to trigger strong IgG immune response in adults. Besides, the microorganism is susceptible to capsular switching and capsule loss16.
Plasmid DNA (pDNA) is a common delivery method. DNA vaccines based on pDNAs demonstrate a risk of genomic integration mutations17. Despite their high capacity, coverage of various serotypes of S. agalactiae including non-capsulated ones, mitigating concerns related to serotype replacement or capsular switching, and rapid scalability, peptide-based vaccines also show relatively low immunogenicity18. mRNA vaccine platforms are more efficient than DNA-based vaccines because the mRNA sequence does not require to pass the nuclear membrane, and its translation occurs within the cytoplasm19. It is also considered to be very safe due to its natural degradability, tunable half-life, non-infectious component, and inability to integrate into the genome and replicate. However, in rare situations, recombination can occur between single-stranded RNA molecules20. This vaccine platform also demonstrates rapid production and is affordable21. Immunoinformatic is an important branch of bioinformatics. It uses immunological data for computational analysis. Immunoinformatic also applies in silico methods to improve computational vaccine design. These web-based servers can predict likely antigenic proteins and epitopes that can be used in vaccines. Therefore, this field will minimize the expense and duration of vaccine introduction22.
The 53 kDa Sip protein (surface immunogenic protein) is present in all GBS strains. Its nucleotide sequence alignment in the studied strains confirmed 98% uniqueness of the gene responsible for encoding the Sip protein across strains. Thus, this 434 amino acid protein is conserved across all S. agalactiae serotypes and can be considered as a potential vaccine candidate. In addition, Sip has been identified as an antigenic protein. Vaccination of mice with recombinant Sip was found to be effective against sever outbreaks of GBS caused by six different strains (Ia, Ib, II, III, V, and VI)23. These findings may indicate that Sip proteins contribute to effective protection versus GBS infection. It can therefore be considered as a plausible candidate for inclusion in a vaccine construct. Furthermore, its conserved nature makes it a potential candidate for immunodiagnostic screening24. Alpine or alpha-like protein 1 has also been identified as an immunogenic protein. The best-known antigens in terms of immunogenicity are the αC (C protein alpha-antigen) and Rib (Group B streptococcal R4 surface protein) antigens. The αC is known to be the most antigenic protein of GBS. It was first identified in mouse models in the 1980s. The results showed that αC protein extracted from the S. agalactiae bacterium induced immunogenic responses in the immunized mice infected with this pathogen25. The Rib protein has been studied as the initial antigen of group B streptococcal protein for inclusion in the anti-GBS vaccine construct as this protein confers a protective immune response26. Therefore, an efficient vaccine candidate designed around highly immunogenic and conserved antigenic proteins (antigens) can be constructed for the treatment or prophylaxis of GBS infection and innovative GBS carriage prevention.
In the current investigation, we aimed to design a new mRNA-based vaccine candidate by exploiting three conserved antigenic proteins of GBS using in silico immunoinformatic databases. Various computational tools were employed to predict helper T lymphocyte (HTL), linear B-lymphocyte (LBL), and cytotoxic T lymphocyte (CTL) epitopes from the selected protein molecules. The obtained epitopes were screened for immunogenicity, antigenicity, non-allergenicity and non-toxicity. The chosen epitopes were also evaluated for their potential to induce autoimmune diseases. The RpfE peptide, which acts as a Toll-like receptor 4 (TLR4) agonist, was also incorporated as an adjuvant to enhance the immunogenicity of the construct by promoting its processing by antigen presenting cells (APCs). The protein-based composition of RpfE allows for structural modifications to optimize immunogenicity and minimize toxicity, thereby ensuring effective co-delivery of the adjuvant and antigen and robust activation of immune responses. In addition, as an effective adjuvant, RpfE has the ability to trigger the activation of dendritic cells (DCs), resulting in the concomitant induction of Th1, Th17 immune responses, IL-6, and TNF-α expression27. Molecular docking between RpfE and TLR4 was performed to prove the concept. Finally, the designed vaccine was assembled and analyzed regarding public coverage, allergy, antigenicity, physicochemical properties, toxicity, and computational immune simulations to confirm our hypothesis.
Results
Criteria for epitope prediction
It is essential to avoid toxic and allergenic epitopes, as their presence may compromise the objectives of vaccine development. Evaluation of antigenicity, allergenicity, toxicity, and immunogenicity for the predicted epitopes was conducted using Vaxigen v2.0, AllerTOP v2.0, Toxinpred, and the IEDB class I immunogenicity tool, respectively. Epitopes that exhibited positive immunogenicity scores, increased antigenicity, absence of allergenic properties, and non-toxic characteristics were selected. Furthermore, a critical aspect of achieving a broader immunogenic response is the selection of only those overlapping and conserved epitopes from B-cells and T-cells that demonstrated binding to the highest number of human leucocyte antigen (HLA) alleles for inclusion in the vaccine.
Prediction of linear B-cell epitopes
The top five 16mer linear B-cell epitopes predicted by the ABCpred web-based tool from the target proteins were chosen for inclusion in the final construct. The epitopes above the threshold score of 0.51 were selected. All these epitopes had antigenic, non-allergenic, and non-toxic properties, as confirmed by the VaxiJen, AllerTop, and ToxinPred web servers, respectively (Table 1 and Table S1). Moreover, all selected epitopes were checked for homology to proteins of human origin (Taxid: 9606). In the case of similarity, they should be excluded from designed construct due to the induction of autoimmunity against these peptides. Therefore, all explored peptides were omitted if they were found to have an E score less than 0.05. Besides, all predicted peptides were screened for their location within the conserved domains of selected proteins. To verify all predicted epitopes located in conserved regions of investigated proteins, the amino acid sequences of all chosen antigens from different strains were retrieved from the National Center for Biotechnology Information (NCBI) database for multiple sequence alignment in the Bioedit program (Figure S1). The chosen epitopes derived from the antigenic proteins were highly conserved among six selected serotypes of S. agalactiae.
HTL epitopes prediction
The HTL epitopes were predicted using the IEDB MHCII server according to the NN-align 2.3 algorithm. Threshold parameters were set at IC50 values < 500 nM and the percentile rank of ≤ 1. Based on the antigenicity score, allergenicity, and binding affinity to the maximum number of HLA alleles predicted by the IEDB MHCII tool, eight epitopes of 15mer length were selected from three target antigens, as shown in Table 1 and Table S2.
Prediction of CTL epitopes
All proteins selected in this investigation were used to predict potential CTL epitopes using the IEDB database and the NetCTL1.2 server. However, only immunogenic, non-allergenic, and non-toxic epitopes with IC50 values of < 500 nM and the highest antigenicity score were chosen. The selected CTL epitopes with binding ability to different HLA supertypes have been shown in Table 1. Besides, the eight CTL epitopes selected for inclusion in the final vaccine construct were located in the conserved domains of the antigens (Figure S1). Further details of the immunogenic properties and physicochemical parameters like hydrophobicity, hydropathicity, hydrophilicity, charge and molecular weight of each epitope can be found in Supplementary Table S3.
Molecular docking analysis of MHC alleles and chosen T lymphocyte epitopes
GalaxyPepDock server was used for docking analysis of selected epitopes and their corresponding HLA alleles. Among these epitopes, three HTL and three CTL epitopes were docked against their corresponding MHC alleles. The interaction similarity score (ISS) of each docked peptide and the corresponding HLA allele was measured (Table 2). Compared to the complex of HLA-negative control epitope, the complex of HLA-positive control epitope showed a higher ISS for its corresponding HLA. The ISS of the negative control also was lower than all CTL and HTL docked epitopes with their corresponding HLAs (Table 2). HawkDock tool was also used for binding affinity calculation. The positive control peptide showed higher binding affinity in complex with equivalent HLA than the negative control peptide (Table 2). The binding affinity of the CTL epitopes along with their corresponding alleles varied from -28.86 to -39.12. While, the binding affinity of the HTL epitopes were found to be between -27.24 and -34.38. The binding affinity of all docked CTL and HTL epitopes with equivalent HLAs were higher than that of the negative control as presented in Table 2. The NSPDLKAQY CTL epitope and IKKFKFGAASVLIGI HTL epitope showed the highest binding affinity with their corresponding HLA allele with amount of -39.12 and -34.38 kcal mol-1 respectively. These results clearly showed that this peptide skillfully fit within the binding site of its equivalent HLA (Fig. 1).
Epitope-HLA docking results visualized using Discovery Studio software. (A) NIADINLIY epitope and its corresponding MHC allele (HLA-B*35:01), (B) NSPDLKAQY epitope and its corresponding MHC allele (HLA-A*26:01), (C) STGRASLTY epitope and its corresponding MHC allele (HLA-A*01:01), (D) positive control epitope and its corresponding MHC allele (HLA-B*15:01), (E) negative control epitope and its corresponding MHC allele (HLA-B*15:01), (F) ISEAMSIDMNVLAKI epitope and its corresponding MHC allele (HLA-DRB1*03:01), (G) IKKFKFGAASVLIGI epitope and its corresponding MHC allele (HLA-DRB1*01:01), (H) LIVLEQGFTAKYVFR epitope and its corresponding MHC allele (HLA-DRB1*01:01), (I) WRSFLNKVKSLRILN positive control epitope and its corresponding MHC allele (DRB1*04:01), (J) KPTGAGPKDNGGACG negative control epitope and its corresponding MHC allele (DRB1*04:01).
Estimation of population coverage
The frequency of MHC alleles varies globally across different ethnic groups and geographical populations. Besides, the highly polymorphic nature of MHC molecules limits the coverage of the human population that can respond to a particular epitope. Consequently, a peptide recognized as a T-cell epitope in a population with a particular HLA composition may not elicit a response in another population with a different HLA allelic profile. The goal is to select T-cell epitopes that can bind to various alleles of HLA supertypes, thereby ensuring optimal coverage across different populations. Thus, the worldwide population coverage of the 16 selected epitopes (8 CTL epitopes and 8 HTL epitopes) was calculated via the IEDB population coverage webserver. The worldwide population coverage of HLA class I bounded peptides indicated that 98.55% of the world population will respond to the selected epitopes, and the coverage of class II peptides was 99.99% in the global population. The combined coverage of both T-cells (HLA I and II) bounded peptides was 100% in the public population (Table S4 and Figure S2).
Sequence assembly of the mRNA vaccine construct
The vaccine construct was designed by combining the final selected five B-cell epitopes, eight CTL epitopes, and eight HTL epitopes using the linkers. RpfE, as an effective, immunogenic, and well-tolerated adjuvant, was also added to the N-terminus of the construct along with an EAAAK helix-forming linker. The full length of the mRNA vaccine construct after its translation is 620 amino acids. Since the mRNA vaccine is directly encoded into a protein, its smooth translation needs regulatory elements. Therefore, a 5′ m7G cap, a 5′ untranslated region (UTR) and a Kozak sequence were inserted at the 5′ end of the mRNA vaccine, while the 3′ end of the coding sequence was surrounded by a 3′ UTR and a polyA tail, as described in the methods section. The graphical illustration of the constructed mRNA vaccine has been depicted in Fig. 2. The construct from N-terminus to C-terminus consists of 7-methyl (3-O-methyl) GpppG cap followed by 5’UTR, Kozak sequence, tissue Plasminogen Activator (tPA) signal peptide, EAAAK linker, RpfE adjuvant, EAAAK linker, AAY linker to attach eight selected CTL epitopes, GPGPG linker to fuse the eight selected HTL epitopes, KK linker to attach five selected LBL epitopes, MITD sequence, stop codon, 3'UTR, and poly (A) tail.
Prediction of microRNAs interaction with the vaccine mRNA sequence
When we examined the miRNA binding regions of the mRNA structure, we found a total of thirty-nine potential interaction sites. Two of these sites scored above the 90 threshold, with the highest score of 97 for hsa-miR-4467 as predicted by miRDB (Table S5). The full sequence of the mRNA vaccine construct is available in the Supporting Information.
Analysis of toxicity, allergenicity, antigenicity and physicochemical properties of the assembled construct
The toxicity, allergenicity, and antigenicity of the assembled vaccine were evaluated using the ToxinPred, AllerTop, ANTIGENpro, and VaxiJen software, respectively. VaxiJen and ANTIGENpro both predicted antigenicity scores for the vaccine of 0.8330 and 0.960496, respectively. The results of these tools determined that the vaccine had antigenic, non-toxic, and non-allergenic nature. The physicochemical parameters of the construct were measured using the ProtParam web tool (Table 3). The vaccine peptide contained of 620 amino acids, and its molecular weight was 63.23 kDa. The calculated isoelectric point (pI) was determined to be 9.11, indicating that the vaccine construct has a significantly basic nature. Of the total 620 amino acid residues, 47 were negatively charged, consisting of aspartic acid and glutamic acid, and 59 were positively charged, consisting of arginine and lysine. The calculated instability index (II) for the vaccine peptide was determined to be 32.75, suggesting that the construct remains stable post-expression, as an II value exceeding 40 denotes instability. The aliphatic index was 77.11, indicating that the peptide construct is thermostable. The calculated half-life of the vaccine peptide was observed to be 30 h in human reticulocytes under in vitro conditions, greater than 20 h in yeast in vivo, and exceeding 10 h in Escherichia coli in vivo. The calculated amount of the Grand average of hydropathicity (GRAVY) was -0.101, showing the hydrophilicity of the construct. These properties demonstrate that this multi-assembled construct can be proposed as a potential vaccine candidate.
Codon optimization of the mRNA construct
The designed mRNA construct must be codon optimized to improve the translational efficacy when it enters the expression host. Thus, the GenSmart codon optimization server provided by GenScript was applied to enhance protein production in human host. The complete CDS sequence of the mRNA was 1860 nucleotides in length. The quality of optimized construct was checked using the rare codon analysis web tool from GenScript (Figs. 3a and 3b). The CAI value was calculated to be 0.88. Since the CAI value is greater than 0.8, it guarantees efficient translation. An optimal GC content of 30–70% is recommended for efficient expression in the human host. The GC content of the codon optimized vaccine was calculated to be 62.67%. The Frequency of Codon Distribution (CFD) was determined to be 0% (Fig. 3c). All codons with a value of less than 20 have the potential to affect or stop the translation machinery. This finding suggests that no codons are likely to interfere with translational efficiency or function. The presence of tandem rare codons may reduce translation efficiency or potentially lead to the disengagement of the translation machinery.
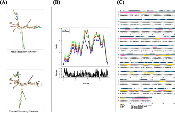
Prediction of the secondary motifs of the construct
The RNAfold tool was used to predict the secondary motif of the mRNA structure28. This server also calculated the free energy of the structure. The codon optimized sequence of the construct was rendered to the server as input. The analysis showed that the mRNA structure would be stable with a Minimal Free Energy (MFE) of -711.40 kcal/mol and a free energy of the centroid structure of -623.09 kcal/mol (Fig. 4a and 4b). The findings indicated that the mRNA may remain stable following the manufacturing process. The PSIPRED web-based service was used to predict the secondary structure of the translated construct29. 529 residues representing the core part of the protein vaccine was used to predict the secondary motifs of the assembled mRNA vaccine construct following its translation. The data indicated that the expressed protein, when properly folded, contains 18.5% alpha-helix, 16% β-strand, and 65.5% coils with random coils predominantly present in the structure (Fig. 4c). The results suggested that both inter and intra-chain interactions may play a role in the formation of the secondary structure of the protein. The presence of random coils and strands within the secondary structure of proteins was associated with the ability of proteins to generate antigenic epitopes. The overlapping epitopes are predominantly found in regions characterized by random coils. It has been observed that these regions are mainly located on the protein surface and can serve as sites for epitope formation.
Predicted and validated secondary motifs of mRNA construct. (A) MFE secondary structure and centroid secondary structure of assembled mRNA construct, (B) The mountain plot indicating the minimal free energy of the construct, (C) The results obtained from PSIPRED tool following expression of designed vaccine. The construct contained the secondary structural components of 18.5% alpha-helix (H), 16% β-strand, and 65.5% coil (C). The blue bars represent the certainty of prediction.
Analysis of post‐translational modifications
Different Post‐Translational Modifications (PTMs) were predicted for the translated product of the final designed mRNA construct. Analysis conducted by the NetNGlyc-1.0 server identified four N-glycosylation sites (N: 152, 183, 310, and 330) in the construct. Prediction of phosphorylation modifications using the NetPhos 3.1 web tool indicated that 64 locations within the construct (Ser: 23, Thr: 29, Tyr: 12) were phosphorylated. No N-acetylation sites were detected using the NetAcet-1.0 server. Furthermore, no lipid PTM sites such as N-terminal glycine myristoyl and GPI modification were identified as predicted by the MyrPS/NMT and the big-PI/GPI animal servers, respectively (Table S6).
Prediction and validation of tertiary structures of the translated construct
The Robetta web server forecasted the conformational model of the whole expressed construct. Among the five generated models, the most appropriate model was selected based on the superior quality of the predicted models. The best developed model by Robetta web server was presented to the GalaxyRefine web tool (http://galaxy.seoklab.org/cgi-bin/submit.cgi?type=REFINE) to refine the candidate vaccine construct30. The best refined model with a root mean square deviation (RMSD) score of 0.371, MolProbity of 1.209, GDT-HA of 0.9649, Clash score of 4.3, Rama favored score of 99, and poor rotamers of 0.4 was selected for further analysis. Afterwards, ERRAT, Verify-3D, and Ramachandran plot assessment from PROCHECK were used to identify and correct the likely errors in the modeled 3D structure. In addition, the ProSA-web Z-score was used to define the impressive quality of the structure based on a diagram encompassing the Z-scores of experimentally recognized structures from X-ray and NMR spectroscopy analysis in the PDB. The Ramachandran plot showed that 98.2%, 1.4%, 0%, and 0.4% of the residues were located in the favored, additional allowed, generously allowed, and disallowed regions respectively. This finding indicated that the stereochemical accuracy of the structure was high. The ERRAT was utilized to analyze statistically the number of bonded atom–atom interactions in the testified structure. The results of the PROCHECK, Verify-3D, ERRAT, and ProSA-web tools have been depicted in Fig. 5. After refinement, the best selected tertiary structure exhibited an ERRAT score of 95.99, a Verify 3D value of 53.55%, and a Z score of -4.29. The designed mRNA vaccine was therefore of high quality and then subjected to molecular docking analysis.
Tertiary Structure prediction, refinement, and validation of the peptide vaccine construct. (a) Tertiary conformation prediction of the final assembled construct using Robetta server, (b) Validation results obtained by ERRAT assessment, (c) Verify 3D evaluation, (d) Ramachandran plot assessment from the PROCHECK tool, and (e) Z-value evaluation of refined model using the Pro-SA web indicated a score of -4.29. The validation results confirmed the model to be reliable and accurate.
Prediction of discontinuous B-cell epitopes
The folding of the final mRNA vaccine upon its protein expression led to the formation of discontinuous B-cell epitopes. For this purpose, the ElliPro tool was used to predict conformational B-cell epitopes. The results obtained from the ElliPro server revealed four conformational B-cell epitopes, with prediction scores ranging from 0.689 to 0.736 for a total of 306 amino acids. Table S7 shows the involved amino acids, the total number of residues, and the scores of the B-cell epitopes in the designed construct. The 2D and 3D models of these discontinuous B-cell epitopes have been demonstrated in Fig. 6I and II, respectively. These results proposed that the mRNA-based construct has the potential to induce robust humoral immune stimulation and antibody secretion that neutralizes the S. agalactiae pathogen.
The four predicted conformational B-cell epitopes in the vaccine employing the ElliPro webserver. (I) Two-dimensional (2D) diagram of the discontinuous B-cell epitopes positions. (II) Three-dimensional (3D) structures of B-cell epitopes. The yellow-colored spheres illustrated the non-linear B-cell epitopes. (A) Conformational epitope contains 10 amino acids (AA 214–222, AA 383) with residue score of 0.736. (B) Conformational epitope contains 120 amino acids (AA 1, AA 5, AA 23–81, AA 83–95, AA 108–149, AA 151, AA 318, AA 320–321) with residue score of 0.708. (C) Conformational epitope contains 160 amino acids (AA 201, AA 205–210, AA 223–238, AA 240–257, AA 260–261, AA 269–277, AA 279–312, AA 340–357, AA 384–407, AA 410–423, AA 425–431, AA 449, AA 500–505, AA 509, AA 511, AA 515, AA 517) with residue score of 0.697. (D) Conformational epitope contains 37 amino acids (AA 519–529, AA 531–532, AA 539–543, AA 545–563) with residue score of 0.689.
Molecular docking analysis of the designed vaccine and immune receptor
The HDOCK web-based server (http://hdock.phys.hust.edu.cn/) was applied to perform docking and assess the potential binding affinity of the complex containing the designed vaccine with the TLR-4 receptor (PDB ID: 3FXI) (Fig. 7). For the best refined complex, the 3-dimensional docking score and RMSD value were calculated to be − 372.99 and 60.32 Å, respectively. PRODIGY webserver calculated the free energy score indicating the binding affinity (∆G value) and the dissociation constant Kd (M) at 37 °C for the best selected docked complex as -16.8 kcal mol-1 and 3.7E-05. The main interactions, including intermolecular hydrogen bonds, involved in the TLR4–vaccine complex was also analyzed and visualized using PDBsum serve analysis from EMBL-EBI (Fig. 7). Amino acids of the vaccine construct and TLR4 receptor that were found to form hydrogen bonds in the docked complex included Thr332-Ser775, Glu106-Asn34, Tyr161-Val781, Ala127-Gln681, Asp121-Glu683, Gln166-Ala752, Ser124-Ser680, Ser328-Arg737, Asp121-Asp684, Thr323-Asp684, Thr323-Asn688, and Gly295-Gln202.
The molecular docking of the TLR4 receptor and the designed candidate construct complex was obtained by the HDOCK software. JSmol software was employed to embody the docked model. The TLR4 3D-structure as receptor and the designed vaccine as ligand have been illustrated in green and brown, respectively. The most important interactions involved in the docked complex of TLR4 (chain A)-assembled vaccine construct (chain U) was visualized by PDBsum serve.
Molecular dynamics simulation analysis
Molecular dynamics simulation was done employing Gromacs 2021.5 software package to investigate the stability of the TLR4- vaccine complex during 100 ns. The backbone RMSD of the TLR4-assembled vaccine complex showed that the structural deviations in the complex stabilized after 10 ns. As illustrated in Fig. 8A, the RMSD deviation was between 1.2–1.5 nm for the last 90 ns. Also, in the last 30 ns, the complex was stabilized and stayed more stable. From the analysis of the RMSD data, it was concluded that the bound residues between the construct and TLR4 resulted in the stabilization of the interacting structures. RMSF was considered the backbone of the TLR4-vaccine complex, as shown in Fig. 8B. The RMSF plot displayed very few fluctuations in the residues of the structure, except for residues 233 to 279, demonstrating that the amino acids stayed stable throughout the simulation. The compactness of the dynamic simulated structure was determined using a radius of gyration plot (Fig. 8C). In the first 45 ns, the deviation of the radius of gyration was between 3.7–3.9 nm, while, in the last 55 ns of the simulation stage, less deviation and the relatively plain curve recommend the complex compactness and stability following a favorable interaction between the vaccine and the TLR4 receptor. The interactions between TLR4 and the vaccine were investigated at the end of simulation time using the DIMPLOT under Ligplot+ v2.2 software (accessible on https://www.ebi.ac.uk/thornton-srv/software/LigPlus/) 31 (Fig. 8D). As shown in the 3D shape, the vaccine interacted closely with TLR4. The 2D shape showed 12 hydrogen bonds between the vaccine and TLR4, indicating the stability of TLR4-vaccine complex. The Gibbs free energy landscape (FEL) was also computed using the projections of first (PC1) and second (PC2) eigenvectors, respectively. The two-dimensional FEL plot for the TLR4 backbone in complex with the vaccine is depicted in Fig. 8E. The corresponding free energy contour map with a black color indicates a lower energy and a light orange color indicates a higher energy.
Molecular dynamics simulation study. (A) The RMSD profile of TLR4 backbone in complex with vaccine as an index of simulation process (B) The RMSF profile of TLR4 structure in complex with vaccine as an index of simulation process. (C) The Rg profile of TLR4 structure in complex with vaccine as an index of simulation time. (D) The visualized interactions in 2D structures between TLR4 and vaccine using Ligplot+ at the end of simulation time. (E) The obtained Gibbs free energy landscape plot during 100 ns MD simulations for the TLR4 backbone in a complex with vaccine. The contour map with a black color indicates a lower energy and a light orange color indicates a higher energy.
Computational simulation of immunological response against the vaccine
Immune response simulation was performed following three independent administration doses of the mRNA vaccine (Fig. 9). The IgM antibody concentration was significantly higher than IgG in the first response. The responses to the 2nd and 3rd doses were more potent than the initial ones. During the second and third responses, a noticeable increase in antibody levels (i.e., IgM, IgG1, IgG2, IgG1 + IgG2, and IgG + IgM) was maintained post antigen depletion, possibly indicating memory formation from repeated antigen exposures and consequent active immunity (Fig. 9A). These results demonstrated that the antibodies had a higher affinity for the vaccine construct (antigen), leading to the formation of a robust immune memory. As a result, the antigen is cleared more effectively on subsequent exposures. The presence of various B-cell isotypes over a prolonged period indicated isotype switching and memory formation within the B-cell population (Fig. 9B and C). Additionally, there was a rise in the populations of TH (T helper) and TC (T cytotoxic) cells associated with memory formation. Significantly, the population of TH lymphocytes was consistently elevated throughout the entire duration of exposure (Fig. 9D-F). In parallel, macrophage activity showed an increase, whereas dendritic cells activity remained constant. This observation suggests that these antigen-presenting cells (APCs) have significant potential in the process of antigen presentation (Fig. 9G and H). Furthermore, there was an elevation in the levels of several cytokines, including IFN-γ and IL-2 (Fig. 9I). The number of epithelial cells, which are an integral part of innate immunity, also increased. Overall, the Simpson index (D) was low, signifying a notable shift in the immune response following two booster injections (Fig. 9I).
Cellular and humoral immune responses using computational simulation against the mRNA vaccine construct as antigen obtained from the C-ImmSim tool (https://kraken.iac.rm.cnr.it/C-IMMSIM/). (A) The antibody generation following antigen administration. (B) The different subsets of the B-cell population (cells per mm3) following three prescriptions. (C) The population of B-cells per state (cells per mm3). (D) The population of helper T-cell (cells per mm3). (E) The population of helper T-cell per state (cells per mm3). (F) The population of cytotoxic T-cell per state (cells per mm3). (G) Population of dendritic cell per state (cells per mm3). (H) Population of macrophage per state (cells per mm3). (I) Cytokines and Interleukins expression with Simpson Index of the immunological response.
Discussion
Group B Streptococcus (GBS), also known as Streptococcus agalactiae, is an encapsulated gram-positive diplococcus that causes a wide range of clinical comorbidities. This pathogen infects high-risk populations, including pregnant women, immunocompromised patients, and the elderly and also remains a leading cause of neonatal sepsis with high morbidity and mortality rates32. The development of an effective and protective vaccine against GBS is challenging due to high microbial resistance rates, time consuming, lower safety, allergenicity, autoimmunity induction, and the unaffordability of traditional methods of vaccine design (e.g. subunit, live or attenuated formats). However, with the advancement of multi-omics technology, immunoinformatic based strategies may be a more efficient and safer approach. The development of epitope-based vaccines using these techniques has demonstrated in vivo efficacy and protective immunity, and a number of these vaccines are currently in clinical trials including vaccines against rickettsia and E.coli and several ones in late phases of clinical trials for B. anthracis, S. aureus, Salmonella, C. albicans, and S. canis 33,34,35.
Advances in technology and increased research investment have highlighted the burgeoning field of mRNA therapeutics as an important solution to several challenges in vaccine development, particularly for infectious diseases and cancer36. mRNA vaccines are preferred over subunit, inactivated, live-attenuated, and DNA-based vaccines due to several advantageous characteristics. In particular, mRNA serves as a non-infectious and non-integrating platform, thereby eliminating the risks associated with infection or insertional mutagenesis. While mRNA-based vaccines have shown promise, some drawbacks include their instability due to degradation by ubiquitous ribonucleases and recognition by innate immunity as foreign molecules37,38. However, significant progress has recently been made to improve their stability. The in vivo half-life of mRNA can be modulated through various modifications and delivery techniques, including nano-formulation delivery and sequence engineering without chemical nucleoside modifications39. mRNA-based vaccine platforms have also shown efficacy and safety in the clinical trials against HIV40, Zika41, influenza virus42, and rhabdovirus43.
Over the last two decades, development of conjugated pentavalent and hexavalent capsular polysaccharides (CPS) to protein carriers, such as chemically detoxified diphtheria and tetanus toxins (TT) or genetically detoxified diphtheria toxin (CRM197) have been developed as vaccine candidates against S. agalactiae in both preclinical and clinical settings. The Findings of these studies have shown several drawbacks including the variation in the antibody concentrations against different serotypes, inability to elicit a strong IgG response in adult populations, serotype replacement or capsular switching, and the emergence of non-capsulated pathogens. Research efforts are also underway to identify protective protein antigens common across various strains of S. agalactiae, including non-encapsulated ones44. In 2023, Carboni and colleagues successfully developed and refined self-assembling virus-like particles linked to S. agalactiae CPS-II. This innovation led to the creation of glyco-nanoparticles that induced robust immune responses in mice following single-dose vaccination, providing preclinical support for clinical trial studies45. The vaccine manufactured by Minervax, using the N-terminal domain of the alpha-like surface protein family (GBS-NN), has demonstrated safety and immunogenicity in non-pregnant women and is now in Phase 2 trials to assess its efficacy in pregnant women46.
Therefore, in response to the global GBS crisis, this study selected the best known immunoreactive and the most immunogenic antigens derived from S. agalactiae to develop a novel mRNA-based candidate vaccine against GBS employing computational approaches. The success of a vaccine relies on the use of distinct parts of antigens called epitopes, so it is important to predict the antigenic epitopes that can induce both humoral and cellular immunity for their inclusion in vaccines47. Therefore, when a future pathogen is detected, the host’s immune system will be able to eradicate it effectively and quickly48. Immunoinformatic tools can help to achieve this goal more promptly and with greater efficiency, specificity, and safety49. In this study, various immunoinformatic tools were used to assess whether the identified epitopes met all the essential criteria for vaccine development.
CTL epitopes play a crucial role in identifying foreign antigen fragments presented on MHC-I molecules, leading to the destruction of target cells. While, HTL epitopes are essential for facilitating both humoral and cell-mediated immune responses. Following recognition of antigenic peptides by B-cell receptors, these epitopes are internalized and processed for their presentation to T-cells using MHC II. Consequently, B-cells maturate into plasma cells with the ability to secrete antibodies and neutralize invading pathogens50.
To meet these criteria, each protein was individually screened for epitopes that capable of stimulating B and T-cell-mediated immunity. IEDB MHC I and MHC II is an online repository that predicts the most immunodominant CTL and HTL epitopes with binding affinity to MHC class I and II molecules, respectively. The server operates according to various sets of empirically originated immunogenic epitopes51. Non-conformational B-cell epitopes were predicted using ABCpred, a web-based repository that uses machine learning based algorithms to make predictions52. The selected epitopes were also screened for their location within conserved regions. Accordingly, an alignment of all strains was carried out. In the next step, proper web tools were used to verify their non-allergenicity, high antigenicity, immunogenicity, and non-toxicity, as well as hydrophobicity, hydropathicity, hydrophilicity, charge, SVM score, and the molecular weight of the predicted epitopes. Effective binding between the epitope and its corresponding HLA allele is essential for vaccine development. Therefore, molecular docking was conducted on the several selected epitopes and their respective MHC alleles. The docking analysis predicted both the binding affinity and the orientation during the process of spontaneous binding. A lower energy value indicates a stronger binding interaction between the receptor and the ligand. The results showed that HLA-peptide interactions were energetically favorable with acceptable binding affinity. Population coverage analysis of T lymphocyte epitopes in relation to the global distribution of MHC alleles, indicated a substantial worldwide coverage rate of 100%.
For the final vaccine construction, all selected peptides with high antigenicity, positive immunogenic score, non-toxicity, high binding affinity, and non-allergenic properties (8 CTL, 8 HTL, and 5 LBL epitopes) were ligated by specific linkers. The RpfE molecule, a TLR4 agonist, was incorporated into the N terminal end of the assembled sequences to enhance immunological responses. TLR4 triggers antigen presenting cells and macrophages, leading to innate and cell-mediated immune responses following RpfE recognition53.
In the current investigation, the EAAAK linker with a rigid α-helix-forming nature was incorporated into the N-terminal region of the designed construct to connect the RpfE adjuvant sequence to the tPA sequence. Compared to flexible linkers, EAAAK linker facilitate the effective separation of each independent epitope by maintaining a consistent distance and minimizing the interference between epitopes, thus preserving their distinct functional properties54. HTL epitopes were attached together by a GPGPG linker. This linker can facilitate immune processing and presentation and induce HTL responses, which is essential for a multi-epitope vaccine. In addition, the linker can overcome neoantigen/junctional epitope formation, thereby maintaining the immunogenicity of each independent epitope, as confirmed experimentally in mouse models55. The AAY linker was used to connect CTL epitopes. It significantly influences the expression of the vaccine target protein. Consequently, epitopes linked by this spacer are efficiently cleaved by mammalian proteasomes in the cellular milieu, which in turn diminishes the junctional immunogenicity and enhances the overall immunogenicity of each individual epitope in the multi-epitope vaccine56,57. Moreover, the B-cell epitopes were connected by the KK linker which is cleaved by cathepsin B during antigen processing in the lysozyme and preserves the independent immunological activities of the B-cell epitopes of the vaccine to enhance epitope immunogenicity. It also prevents the formation of antibodies against junctional epitopes58.
To ensure efficient translation and stability, essential elements including the 5m7G cap sequences, the start and stop codon59,60, poly (A) tail with 120–150 bps length61, the Kozak sequence62, the tPA secretion signal that targets it to the endoplasmic reticulum and improves the immunogenicity of the final product63, and 5′and 3′ UTRs flanking the ORF were included in the final mRNA vaccine construct. 3′ UTR of the human α globin gene can modify antibody titer, seroconversion, and cytokine profile64. The MITD sequence was added to enhance CD4+ T-cell antigen presentation efficiency. Once it enters the cytoplasm, the mRNA is expressed by the translation machinery, then undergoes post-translational modifications and triggers the immune system. The final mRNA vaccine was 1860 nucleotides in length. The physicochemical and immunological evaluation of the translated peptide derived from the mRNA construct suggested that the vaccine had properties of basic nature, stable, highly immunogenic, non-allergenic, hydrophilic, and thermostable, with an extended half-life in human reticulocytes, positioning it as a promising candidate for mRNA vaccine development. The long half-life of the vaccine antigen construct is required to achieve greater and stronger immunogenicity. Investigations into the post-translational modification sites in the target protein showed four N-glycosylation sites and 64 phosphorylation modification sites. Several studies have suggested that the phosphorylation of certain proteins can lead to their degradation via the ATP-dependent ubiquitin/proteasome pathway65. Given that this construct contains multiple sites for the aforementioned modification, it is plausible that it may enhance its degradation and facilitate subsequent entry into the MHC-I pathway. Conformational analysis indicated that the anticipated secondary structure of the protein would consist of 18.5% helices, 16% strands, and 65.5% random coils. The higher proportion of random coils are recognized as important types of structural antigens and can fold into their native conformation. They are therefore recognized by antibodies that are naturally induced in response to infection66.
Following the modeling and refining of the 3D structure of the vaccine using Robetta and GalaxyRefine servers respectively, the assessment and validation of the modeled structure utilizing ERRAT, Verify 3D, Ramachandran plot, and ProSA-web indicated the high quality of the 3D model without the requirement for further refinement. Proper folding of peptide vaccine leads to discontinuous B-cell epitope formation. The prediction of discontinuous B-cell epitopes identified four conformational epitopes within the vaccine that were uniquely associated with B-cells. This finding showed that the vaccine can potentially stimulate a humoral immune response.
The GC percentage of the assembled construct should be in the optimal range for stabilization of the mRNA structure and its translational efficacy67. The codon optimization of mRNA sequence to improve expression in the human host was conducted utilizing a specialized codon optimization tool. Various characteristics of the optimized sequence indicated that the mRNA would be effectively expressed by human cells. Furthermore, analysis of the free energies and secondary structures of the optimized construct suggested that the mRNA would also be stable. Good Manufacturing Practices (GMP) should be ensured for the application of the mRNA vaccine under clinical conditions. To achieve this, techniques such as PCR and plasmid DNA with a specific recognition site for RNA polymerase can be used to amplify mRNA in vitro, and chromatography or PURE messenger techniques can be used to purify the mRNA vaccine and prevent contamination with dsRNA68. This is because dsRNA is recognized as Pathogen-Associated Molecular Patterns (PAMPs) and induces type I interferon secretion. Chromatography is the most effective technique for purifying mRNA to obtain a specific length. The mRNA purified by chromatography has a translation efficiency of almost 1000-fold69. For efficient delivery, the ribonucleic acid construct can be loaded into a phospholipid nanoparticle carrier (LNP). Injection mode management should be considered; intramuscular and intradermal injections result in three times higher cytokine expression than intravenous administration. The mRNAs are introduced into the cytosol via a gene carrier in vivo. They then attach to the cellular protein biosynthesis system and undergo modifications following expression, leading to folded and fully active proteins.
The interaction strength of the designed vaccine with TLR4 was assessed through a molecular docking study. According to the results of this technique, the vaccine showed high affinity (low binding energy) for the TLR-4 receptor with an average number of 12 hydrogen bonds formed in the complex. Molecular dynamics simulation studies using Gromacs were carried out to find the stability of the vaccine construct in complex with TLR470. RMSD values were analyzed to examine the interaction within the complex. The results implicated that the vaccine tended to attain convergence after the first 10 ns and remained balanced during the rest of the MD simulations. The RMSD fluctuations also demonstrated stability throughout the MD simulations. The RMSF values further accredited the stability of the complex. The radius of gyration of the TLR4-construct complex was also found to be in a steady state after 40 ns which demonstrates the stability of the generated model. Generally, the MD simulation results showed substantial conformational stability and flexibility of the complex. Finally, an immunological response simulation was performed to evaluate the vaccine candidate proficiency to induce both humoral and cell-mediated immunity upon its three times independent prescription. The findings demonstrated a notable enhancement in immune responses after multiple exposures to the antigen. Both B-cell and T-cell populations exhibited significant responses, accompanied by the development of immunological memory. The vaccine stimulates appropriate antigen processing and presentation to CD4+ and CD8+ T-cells, as indicated by the elevated levels of antigen-presenting cells, such as dendritic cells and macrophages. In addition, there was an elevation in the levels of IL-2 and IFN-γ, which are essential for the activation of the immune system during bacterial infections. IFN-γ can promote B-cell propagation, antibody isotype switching, and humoral responses. Therefore, this assembled structure may be an effective and safe candidate for vaccine development against GBS. However, further in vitro and in vivo studies are required to validate the results obtained from the in silico analyses.
Conclusion
The successful establishment of an effective vaccine candidate against the S. agalactiae pathogen can diminish health burden and mortality. The present work suggests that the assembled candidate construct has favorable physicochemical properties and stimulates both humoral and cellular immunity with broad population coverage. Therefore, we recommend this mRNA vaccine as a candidate for experimental and in vivo investigations and subsequently evaluate the potential protection and efficacy of this vaccine against Group B streptococcus. Nevertheless, additional serological assays are necessary to validate the immune response triggered following GBS vaccination.
Methods
Obtaining microbial antigenic sequences
The complete nucleotide and amino acid sequences of the αC antigen (accession number: Q02192), Rib (accession number: P72362), and Sip (accession number: UZH94930) of S. agalactia were retrieved in FASTA file format from the NCBI (https://www.ncbi.nlm.nih.gov/) and UniProt knowledgebase (https://www.uniprot.org/) respectively. Additionally, RpfE adjuvant (accession number: CCP45243.1)71, as the TLR4 agonist, a tPA signal peptide (accession number: E04506), and MITD (UniProt ID: Q8WV92) sequences were also retrieved in FASTA format. The workflow of the current study to design an mRNA vaccine has been illustrated in Fig. 10.
Immunoinformatic evaluation
Prediction of linear B-cell epitopes
B-cell epitopes play a crucial role in vaccine development. They are essential for triggering the humoral immune response, memory B-cell formation, and facilitating the neutralizing antibody production during infection57. For prediction of the non-conformational B-cell epitope, ABCpred web-based tool (https://webs.iiitd.edu.in/raghava/abcpred/ABC_submission.html) was employed52. ABCpred is a reliable machine learning tool based on the artificial neural network (ANN) with predetermined pattern lengths. The accuracy of the web-based tool is measured to be 0.75 (0.75 specificity and 0.49 sensitivity), with a designated window length of 16mer, and a standard cut-off was set at 0.51. Each chosen protein was submitted individually in FASTA format and an overlapping filter was kept on. The presence of the linear B-cell epitope on the cell surface highlights the significance of exomembrane topology as a critical parameter. The epitopes with the highest score were selected for the subsequent analysis and inclusion in the vaccine construct.
HTL epitopes prediction
The prediction of HTL epitopes plays a vital role in vaccine design, as the interaction between peptides and MHC-II molecules is required to trigger an immune response57. To predict the HTL epitopes, the selected proteins were rendered separately as input into the Immune Epitope Database (IEDB) (http://tools.iedb.org/mhcii/) using the NN-align 2.3 (NetMHC II 2.3) module51,72. The prediction of HTL epitopes was conducted utilizing the comprehensive HLA (Human Leukocyte Antigen) reference set. This tool encompasses all HLA class II alleles, including HLA-DQ, HLA-DP, and HLA-DR. By default, epitopes of 15 amino acids in length were selected. A percentile rank threshold of ≤ 2 was established to ensure the reliability of the predictions. The selection of HTL epitopes was performed by their IC50 (Inhibition Concentration 50) values, with those exhibiting low IC50 amounts indicating a strong affinity to MHC-II, as the IC50 value signifies the minimal concentration of a drug necessary to achieve 50% inhibition in vitro51. Predicted epitopes were ranked according to the percentile value. As indicated by the IEDB server, peptides that exhibited the lowest consensus scores were recognized as the most effective binders; a reduced percentile rank implies a stronger binding affinity.
CTL epitopes prediction
Since MHC class I-restricted CTLs are essential for controlling of the bacterial infections, therefore, identification of cytotoxic T lymphocyte (CTL) epitopes is an important step in the design of multi-epitope-based vaccines. The prediction of CTL epitopes was conducted utilizing the MHC-I binding server from the IEDB (http://tools.iedb.org/mhci/), and NetCTL 1.2 web tool (https://services.healthtech.dtu.dk/services/NetCTL-1.2)73,74. The selected proteins were rendered to these servers in FASTA format. The NetCTL 1.2 server predicts peptide binding to MHC-I, proteasomal C-terminus cleavage score, and transport efficiency of Transporter Associated with Antigen Processing (TAP). Weight matrix was used to calculate the efficacy of the TAP transporter. The threshold for the prediction of CTL epitopes was set at 0.75. The entire human MHC collection (12 HLA class I supertype alleles) was exploited for CTL epitope prediction51. To ensure comprehensive coverage of the population, the artificial neural network (ANN 4.0) approach of IEDB MHC-I binding prediction tool was employed to forecast 9 and 10 mer epitopes. The identified CTL epitopes were subsequently sorted according to their IC50 values. Lower IC50 values signify higher binding affinity to MHCI-I. Specifically, an IC50 value of less than 50 nM indicates a higher binding affinity, values under 500 nM shows moderate affinity, and those below 5000 nM demonstrates low affinity peptides. In this investigation, an IC50 threshold of less than 500 nM (binding affinity stronger than 500 nM) was used to predict and select CTL epitopes for inclusion in the vaccine construct. The conserved epitopes with IC50 values below 500 nM that demonstrate binding to multiple HLA alleles were selected for further evaluation in terms of immunogenicity, antigenicity, allergenicity, and toxicity75,76,77,78.
Human similarity assessment
To avoid the feasibility of any autoimmune reactions and cross-reactivity, whole predicted epitopes were analyzed for sequence similarity using the Blastp algorithm (protein- protein blast) against protein databank of human species (Taxid: 9606) (https://blast.ncbi.nlm.nih.gov/Blast.cgi?PAGE=Proteins). Those epitopes with an E score exceeding 0.05 were chosen further as potential non-similar epitopes in the construct79.
Multiple sequence alignment
To check chosen peptides located in the conserved domains of the antigens, the sequences of interested proteins for six serotypes of Streptococcus agalactiae (Ia/b, II, III, V, VI serotypes) were retrieved from the NCBI GenBank. Bioedit 7.2 multi-sequence alignment and assessment software was employed to align and visualize each protein sequence across different strains80.
Antigenicity, allergenicity, and toxicity prediction of epitopes
All chosen epitopes were screened for their antigenicity, allergenicity, and toxicity. The VaxiJen web server (http://www.ddg-pharmfac.net/Vaxijen/VaxiJen/VaxiJen.html) was employed for predicting antigenicity, utilizing an alignment-independent auto-cross-covariance approach based on the physicochemical characteristics of the epitopes. A threshold value of 0.4 was set to ensure the vaccine properties of target epitopes81. Class I Immunogenicity from the IEDB analysis database (http://tools.iedb.org/immunogenicity/) was also employed to assess the immunogenic potential of the selected CTL peptides. The epitopes were entered as input, while all other parameters were maintained at their default configurations. Only epitopes that showed a positive value for immunogenicity were kept for the next evaluation stage82,83. For allergenicity prediction, the AllerTop V.2.0 web server (https://www.ddg-pharmfac.net/AllerTOP/feedback.py) was utilized with the highest accuracy compared to other available servers (88.7%) and all parameters were kept at their default settings. The server uses the k-nearest neighbor algorithm to categorize epitopes as likely allergens or likely non-allergens84. In addition, the ToxinPred server (https://webs.iiitd.edu.in/raghava/toxinpred/multi_submit.php) was used to evaluate the toxicity of the epitopes using an SVM (Swiss-Prot) based approach with default parameters85. In the final phase of the research, only those epitopes identified as antigenic, non-toxic, and non-allergenic were retained for vaccine design.
Molecular docking analysis of T lymphocyte peptides- HLA complex
The binding affinity of selected CTL and HTL epitopes with their equivalent HLA alleles was assessed by a molecular docking process. The tertiary structure of the HLA variants was retrieved from the RCSB PDB (https://www.rcsb.org/) and analyzed employing the PyMOL software to remove unessential molecules86. HLA-A*01:01 (PDB ID: 4NQV), HLA-A*26:01 (PDB ID: 8XKC), HLA-B*15:01 (PDB ID: 1XR8), and HLA-B*35:01 (PDB ID: 3LKN) were selected for CTL epitopes whereas HLA-DRB1*01:01 (PDB ID: 4AH2), HLA-DRB1*04:01 (PDB ID: 5LAX), and HLA-DRB1*03:01 (PDB ID: 6CPL) were selected for HTL epitopes. In the next step, energy minimization of the structures was performed using the Swiss-PDB Viewer. The tertiary conformation of the epitopes was then predicted using the PEP-FOLD 3.5 tool (https://bioserv.rpbs.univ-paris-diderot.fr/services/PEP-FOLD3/)87 and their energy was minimized using the Swiss-PDB Viewer. Molecular docking was carried out for binding affinity analysis of chosen epitopes and the HLA variants employing the GalaxyPepDock tool accessible at http://galaxy.seoklab.org/cgi-bin/submit.cgi?type=PEPDOCK88. This tool is a flexible ligand-receptor interaction server that predicts the binding sites of the complex according to docking homology existed in template complex obtained from the in vitro validated sources and subsequent optimized energy minimization. GalaxyPepDock offers ten highly ranked model structures based on the interaction similarity score (ISS), achieving an accuracy exceeding 80%. The first model was selected from complexes in which the epitopes were effectively accommodated within the HLA binding cleft, and the anchor residues of the epitopes were suitably positioned within the HLA binding pockets. For the binding affinity analysis, in vitro validated negative controls with KPTGAGPKDNGGACG and DPYKATSAV sequences and WRSFLNKVKSLRILN and SYVPSAEQI sequences were used as the positive control epitopes for HTL and CTL, respectively. The positive control epitopes can bind to all HLA-DR and HLA-A allelic variants respectively. The binding affinity (ΔG) in kcal mol-1 for the interacted peptide-MHC complexes was measured employing the HawkDock tool at http://cadd.zju.edu.cn/hawkdock/89. The best docked epitope-MHC complex for each allele was chosen according to the lowest energy score for inclusion in the final vaccine construct. Finally, all selected peptides and HLA complexes were rendered to Discovery Studio software version 20.1.0.192 to see the interaction90.
Population coverage assessment
Population coverage was calculated for the chosen T lymphocyte peptides and their equivalent HLA class I and II allelic variants employing the coverage information in the IEDB server (http://tools.iedb.org/population/)91. The MHC class I and II alleles and T selected epitopes were used as input data. The combined population coverage approach (ANN, stabilized matrix method (SMM), and Combinatorial Library) was used according to default parameters. The calculated coverage percentage is based on the coverage of the HLA variants in the general population that interact with the selected epitopes in the assembled construct. As different MHC alleles have different variants and distribution in different geographical regions and races globally.
Construction of mRNA vaccine model
The mRNA vaccine model was assembled from the N- terminus to the C-terminus in the following order: 5′methyl 7Guanine Cap, 5′ UTR, Kozak sequence, tPA signal sequence, linker with EAAAK sequence, adjuvant, EAAAK linker, AAY sequence as linker to join intra CTL epitopes, GPGPG linker to link intra HTL peptides, KK linker to join intra LBL epitopes, MITD sequence, Stop codon, 3′ UTR, Poly (A) tail. Linkers separate each distinct epitope to act its role independently. These linkers have cleavage sites with a flexible or rigid nature92. An adjuvant called RpfE (Rv2450c) boosts the adaptive immune system. In the assembled formulation, it is essential to include a Kozak recognition site containing an initiation genetic code at the 5′ site62,93 and a termination genetic code at the 3′ site of the ORF60. Additionally, the tPA signal peptide (UniProt ID: P00750) was located at the 5′ terminus of the vaccine. This portion is required to direct the translated peptides to extracellular destination if necessary63. The MITD (UniProt ID: Q8WV92) at the 3′ location of the construct was also included. This motif is required to direct CTL peptides toward the HLA-I component of the ER94. On the other hand, adding a 5′ cap is essential to stabilize the mRNA structure. 120 -150 mers of poly (A) tail was added to 3′ end95, and 5′ UTR of the human β globin gene and 3′ UTR of the human α globin gene were also included in mRNA vaccine64.
MicroRNA binding sites prediction
mRNA translation can be modulated by interactions with diverse human miRNAs96. Thus, the mRNA construct was scanned for Homo sapiens miRNA recognition sites using miRDB tool (http://mirdb.org/, accessed on 20 March 2024)97. The databank screens the intended mRNA molecule for binding to over five hundred pre-miRNAs, and exceeding six hundred mature miRNAs exist in its repository. The interaction sites were predicted based on similarity matches and calculated accordingly. All real interactions with target hit scores of 90 or higher were regarded for the optimization of the construct. The corresponding codon containing the miRNA binding site is replaced by another codon encoding the same amino acid. This process continued until all miRNA interaction sites (higher than the target value of 90) were excluded. Ultimately, the constructed vaccine was re-confirmed by computational translation.
Prediction of antigenicity, toxicity, allergenic potential, and physicochemical properties of the assembled vaccine construct
The web-based tools VaxiJen 2.081 and ANTIGENpro98 were applied to predict the antigenicity of the designed vaccine. The greater the antigenicity of the selected proteins, the greater their ability to trigger the immune system for long-term memory formation. The VaxiJen 2.0 server works according to several physical and chemical features of the assembled construct, whereas the ANTIGENpro tool (http://scratch.Proteomics.ics.uci.edu/) uses data collected from microarray analysis for prediction according to the machine learning algorithms. Only the protein sequence encoding the ORF of the mRNA construct without flanking sequences was submitted to the server as input data, as they will be cleaved upon entry into the secretory pathway and the MHC-I pathway, respectively. The allergenic potential of the construct was screened using the AllerTOP 2.0 tool84, whereas its toxicity was predicted by the ToxinPred tool85. Ultimately, the online web server, ProtParam (https://web.expasy.org/protparam/), predicted different physicochemical parameters including, the residue composition, molecular mass, theoretical Isoelectric point (pI), half-life (in the in vitro and in vivo conditions), Aliphatic Index (AI), Instability Index (II), and Grand Average of Hydropathicity (GRAVY) of the vaccine construct99.
Codon optimization of the assembled vaccine
Codon optimization of the designed mRNA-based vaccine is necessary for efficient translation in human cells. Therefore, codon optimization by the GenSmart codon usage optimization server (https://www.Genscript.com/tools/gensmartcodon-optimization) is an important step in achieving this goal. GenScript also uses the rare codon assessment server (https:// www.genscript.com/tools/rare-codon-analysis) to analyze the quality of the codons-optimized sequence. Three factors were measured as essential criteria for protein translation in the target host organism. The codon adaptation index (CAI) demonstrates the efficacy of mRNA expression. Codon Frequency Distribution (CFD) indicates the existence of any tandem uncommon genetic codes. The optimal GC content for maximizing the translation efficiency is usually in the range of 30% to 70%. The obtained optimized DNA sequence obtained by the GenSmart server was then transcribed into the corresponding RNA sequence using the appropriate web-based DNA > RNA > Protein tool (http://biomodel.uah.es/en/lab/cybertory/analysis/trans.htm).
Secondary (2D) structure prediction of the mRNA construct
The RNAfold tool (http://rna.tbi.univie.ac.at/cgi-bin/RNAWebSuite/RNAfold.cgi) in Vienna RNA Package 2.0 was employed to predict the secondary (2D) structure of the mRNA vaccine thermodynamically. It utilizes McCaskill’s algorithm to measure the minimum free energy (MFE) of the predicted secondary structure and the MFE of the centroid secondary structure.
Analysis of post‐translational alterations
Post-translational modifications (PTMs) assessment, including acetylation, phosphorylated groups, and glycosylation of the construct was performed using the online tools NetAct-1.0, NetPhos-3.0, and NetNGlyc-1.0, respectively, which are accessible at http://www.cbs.dtu.dk/services/. Moreover, lipid modifications in the form of GPI modification and N-terminal glycine myristoyl were analyzed in the final designed construct by big-PI/GPI animals (https://mendel.imp.ac.at/gpi/gpi_server.html)100 and MyrPS/NMT (https://mendel.imp.ac.at/myristate/SUPLpredictor)101 tools, respectively.
Prediction, refinement, and validation of secondary and tertiary structures of the vaccine peptide
The PSIPRED 4.0 tool (http://bioinf.cs.ucl.ac.uk/psipred/) predicted the secondary structure of the main amino acid sequence of the vaccine (excluding the tPA and MITD sequences) according to the PSSM algorithm with 84.2% accuracy. The Robetta tool (https://robetta.bakerlab.org/) was applied to predict the top five possible tertiary structures of the translated vaccine. The tool identifies appropriate templates for comparative modelling and utilizes them accordingly. In cases where no suitable template is found, the server employs the De-novo rosetta fragment insertion method102. Structural visualization was accomplished utilizing the PyMOL software. GalaxyRefine (http://galaxy.seoklab.org/cgi-bin/submit.cgi?type=REFINE) was used to refine the best tertiary structure model obtained from Robetta30. The resulting output comprises five refined models, each characterized by distinct parameter scores, which include GDT-HA, RMSD, MolProbity, Clash score, poor rotamers, and Rama favored. Subsequently, the ERRAT (https://servicesn.mbi.ucla.edu/SAVES)103, ProSA-web (https://prosa.services.came.sbg.ac.at/prosa.php)104, Verify 3D (https://servicesn.mbi.ucla.edu/SAVES/)105, and PROCHECK (https://servicesn.mbi.ucla.edu/SAVES/)106 were utilized to validate the refined tertiary structure model using the PDB (Protein Data Bank) format as input data. The Ramachandran plot serves as a predictive tool to determine the likelihood of an amino acid adopting a secondary structure, relying on the dihedral angles Φ and Ψ which are classified as either permissible or impermissible. These angles are calculated based on the Van der Waals radii of the side chain atoms. To evaluate the quality of the constructed tertiary structure, the proportions of residues located in the favored, allowed, and outlier regions were analyzed. Additionally, the ERRAT server facilitated the statistical examination of non-bonded interactions103. Verify-3D assesses the compatibility of the three-dimensional protein model (3D) with its corresponding amino acid sequence (1D). ProSA-web offers a user-friendly interface to the ProSA web server, which computes an overall quality score (Z-score) for a given structural input and displays this score in relation to all known protein structures.
Discontinuous B-cell epitopes prediction
The 3D conformation of the protein vaccine can generate novel discontinuous B-cell peptides. The web tool ElliPro (http://tools.iedb.org/ellipro/) of IEBD database was utilized to predict the conformational B-cell epitopes in the vaccine structure107. Ellipro works according to the geometrical parameters of the tertiary structure. Compared to other available servers for the prediction of conformational B-cell peptides, ElliPro provides the highest area under curve (AUC ) score of 0.732 for any input antigenic structure108. The PDB format was used as input with default threshold values. The minimum residue score referred to as the protrusion index (PI), ranged from 0.5 to 1.0, while the maximum distance was set between 4 and 8 Å. Each residue was assigned an ellipsoid score, which is defined by a PI value derived from the three-dimensional structure of the vaccine.
Molecular docking analysis of the vaccine-receptor complex
The modeled tertiary conformation of the vaccine and TLR4 (PDB ID: 3FXI) was docked using the HDOCK tool (http://hdock.phys.hust.edu.cn/). This tool is a comprehensive online software containing homology discrimination for structure modeling based on a template. This server can automatically predict and find macromolecular interactions regarding biological data integration and job handling for powerful and fast protein–protein complex interaction by a dual approach of template-dependent and template-less docking109. This tool can build various structures according to diverse grading plots. HDOCK offers a comprehensive set of 100 predictions for docked complexes, which are ranked according to their docked energy scores and the RMSD of the ligands. The PROtein binDIng enerGY prediction (PRODIGY) server of the HADDOCK tool (https://rascar.science.uu.nl/prodigy/)110 calculated the dissociation constant (Kd), interaction free energy (∆G) according to the intermolecular interactions and properties obtained from non-interacting surfaces of the three-dimensional conformation of the receptor-ligand complex. To evaluate and visualize the binding interactions in the docked complex, the PDBsum server (https://www.ebi.ac.uk/thornton-srv/databases/pdbsum/Generate.html) was used111.
Molecular dynamics simulation
The stability and main binding sites between TLR4 and the predicted vaccine was studied by the molecular dynamics simulation (MDs) method using Gromacs 2021.5 package112. The topology parameters TLR4-vaccine complex with Amber99.sb force field was generated. The TLR4-vaccine complex was put at 1.0 Å apart from the box edge in a dodecahedron box and was surrounded by the TIP3P water model. To neutralization the machine, chloride or sodium ions were added at the concentration of 150 mM, replacing the water molecules. First, the system was energy minimized by employing 10,000 steepest descents stages to liberate spatial collision of the complex. To balance the machine at a steady temperature of 300 K, an NVT (constant number of particles (N), volume (V), and temperature (T) process was carried out with a coupling constant of \({\tau }_{T}\)= 0.1 ps during a 1 ns MD run. Following the temperature consistency by the V- Rescale scheme, an NPT ensemble was performed with a coupling constant of \({\tau }_{P}\)= 1 ps during 1 ns. Finally, the equilibrated system was introduced to 100 ns molecular dynamics simulation at 1 bar pressure and 300 K temperatures and an integration step of 2 fs. The linear constraint solver (LINCS) algorithm was utilized for covalent bond constraints. Long-range electrostatic interactions were generated with the Particle Mesh Ewald (PME) method. The more accurate understanding about the binding modes and the system conformational conversion could be obtained using the RMSD, root mean square fluctuation (RMSF), radius of gyration (Rg) against time-dependent function57. Thus, resulting trajectory file was considered to measure the score of RMSD, RMSF, Rg, and Gibbs free energy landscape (FEL). Structure visualization was done using VMD version 1.9113 and PyMOL Tcl.
Computational simulation of immune response
C-IMMSIM (http://150.146.2.1/C-IMMSIM/index.php) is a web-based simulation tool that works according to the position-specific scoring matrices (PSSM) algorithm to predict the development of immune response profiles of designed vaccine construct against S. agalactiae. The prediction mechanism relies on the interaction between epitopes and B and T-cell receptors, thereby mimicking the immune response. The server can define a set of different models in one software that analyses both humoral and cellular responses including B-cells, immunoglobulins, NK cells, CTL, HTL, cytokines, and dendritic cells raised against the designed vaccine construct114. For most available vaccines, the administration of two or three doses during 28-day intervals is recommended. Thus, in this study, 3 independent injections containing 1000 units of vaccine at intervals of 0, 28, and 56 days was prescribed for the simulation of immune response by the server115. All parameters were set as default, and three shots were given at time-steps 1, 84, and 168 respectively (each time period equals 8 h in real life, and time step 1 is shot at time = 0) for a total of 1050 simulation steps. The Simpson index (D) is a measure of diversity that was calculated using the graph.
Data availability
The data that support the findings of this study are available from the corresponding author, upon reasonable request.
References
O’Sullivan, C. P. et al. Group B streptococcal disease in UK and Irish infants younger than 90 days, 2014–15: a prospective surveillance study. Lancet. Infect. Dis 19(1), 83–90 (2019).
Raabe, V.N. and A.L. Shane, Group B streptococcus (Streptococcus agalactiae). Microbiology spectrum, 2019. 7(2): p. 7.2. 17.
Russell, N.J., et al., Maternal colonization with group B Streptococcus and serotype distribution worldwide: systematic review and meta-analyses. Clinical infectious diseases, 2017. 65(suppl_2): p. S100-S111.
Russell, N.J., et al., Risk of early-onset neonatal group B streptococcal disease with maternal colonization worldwide: systematic review and meta-analyses. Clinical infectious diseases, 2017. 65(suppl_2): p. S152-S159.
Pena, J. M. S., Lannes-Costa, P. S. & Nagao, P. E. Vaccines for Streptococcus agalactiae: current status and future perspectives. Front. Immunol. 15, 1430901 (2024).
Libster, R. et al. Long-term outcomes of group B streptococcal meningitis. Pediatrics 130(1), e8–e15 (2012).
Hughes, R., et al., on behalf of the Royal College of Obstetricians and Gynaecologists. Prevention of early-onset neonatal group B streptococcal disease. Green-top Guideline No. 36. BJOG, 2017. 124(12): p. e280-e305.
Cagno, C. K., Pettit, J. M. & Weiss, B. D. Prevention of perinatal group B streptococcal disease: updated CDC guideline. American family physician 86(1), 59–65 (2012).
Ledger, W.J. and M.J. Blaser, Are we using too many antibiotics during pregnancy? BJOG: An International Journal of Obstetrics & Gynaecology, 2013. 120(12): p. 1450–1452.
Cox, L. M. et al. Altering the intestinal microbiota during a critical developmental window has lasting metabolic consequences. Cell 158(4), 705–721 (2014).
Leroux-Roels, G. et al. Safety and immunogenicity of a second dose of an investigational maternal trivalent group B Streptococcus vaccine in nonpregnant women 4–6 years after a first dose: results from a phase 2 trial. Clinical Infectious Diseases 70(12), 2570–2579 (2020).
Vekemans, J. et al. Maternal immunization against Group B streptococcus: World Health Organization research and development technological roadmap and preferred product characteristics. Vaccine 37(50), 7391–7393 (2019).
Seale, A.C., et al., Estimates of the burden of group B streptococcal disease worldwide for pregnant women, stillbirths, and children. Clinical infectious diseases, 2017. 65(suppl_2): p. S200-S219.
Tandrup Schmidt, S. et al. Liposome-based adjuvants for subunit vaccines: formulation strategies for subunit antigens and immunostimulators. Pharmaceutics 8(1), 7 (2016).
Trotter, C. L. et al. Vaccine value profile for Group B streptococcus. Vaccine 41, S41–S52 (2023).
Absalon, J. et al. Safety and immunogenicity of a novel hexavalent group B streptococcus conjugate vaccine in healthy, non-pregnant adults: a phase 1/2, randomised, placebo-controlled, observer-blinded, dose-escalation trial. The Lancet Infectious Diseases 21(2), 263–274 (2021).
Suschak, J. J., Williams, J. A. & Schmaljohn, C. S. Advancements in DNA vaccine vectors, non-mechanical delivery methods, and molecular adjuvants to increase immunogenicity. Human vaccines & immunotherapeutics 13(12), 2837–2848 (2017).
Li, W. et al. Peptide vaccine: progress and challenges. Vaccines 2(3), 515–536 (2014).
Fotin-Mleczek, M. et al. Messenger RNA-based vaccines with dual activity induce balanced TLR-7 dependent adaptive immune responses and provide antitumor activity. Journal of immunotherapy 34(1), 1–15 (2011).
Pascolo, S. Vaccination with messenger RNA. Methods Mol Med 127, 23–40 (2006).
Chetverin, A. B. Replicable and recombinogenic RNAs. FEBS letters 567(1), 35–41 (2004).
María, R. et al. The impact of bioinformatics on vaccine design and development. Vaccines 2, 3–6 (2017).
Martin, D. et al. Protection from group B streptococcal infection in neonatal mice by maternal immunization with recombinant Sip protein. Infection and immunity 70(9), 4897–4901 (2002).
Maeland, J. A. et al. Survey of immunological features of the alpha-like proteins of Streptococcus agalactiae. Clinical and Vaccine Immunology 22(2), 153–159 (2015).
Bevanger, L. & Néss, A. I. Mouse-protective antibodies against the Ibc proteins of group B streptococci. Acta Pathologica Microbiologica Scandinavica Series B: Microbiology 93(1–6), 121–124 (1985).
Fischer, P. et al. Safety and immunogenicity of a prototype recombinant alpha-like protein subunit vaccine (GBS-NN) against Group B Streptococcus in a randomised placebo-controlled double-blind phase 1 trial in healthy adult women. Vaccine 39(32), 4489–4499 (2021).
Kim, J.-S. et al. Mycobacterium tuberculosis RpfB drives Th1-type T cell immunity via a TLR4-dependent activation of dendritic cells. Journal of leukocyte biology 94(4), 733–749 (2013).
Gruber, A.R., et al., The Vienna RNA websuite. Nucleic Acids Res, 2008. 36(Web Server issue): p. W70–4.
Buchan, D.W., et al., Scalable web services for the PSIPRED Protein Analysis Workbench. Nucleic Acids Res, 2013. 41(Web Server issue): p. W349–57.
Heo, L., Park, H. & Seok, C. GalaxyRefine: Protein structure refinement driven by side-chain repacking. Nucleic acids research 41(W1), W384–W388 (2013).
Laskowski, R. A. & Swindells, M. B. LigPlot+: multiple ligand-protein interaction diagrams for drug discovery. J Chem Inf Model 51(10), 2778–2786 (2011).
Miselli, F. et al. Transmission of Group B Streptococcus in late-onset neonatal disease: a narrative review of current evidence. Ther Adv Infect Dis 9, 20499361221142732 (2022).
Caro-Gomez, E. et al. Discovery of novel cross-protective Rickettsia prowazekii T-cell antigens using a combined reverse vaccinology and in vivo screening approach. Vaccine 32(39), 4968–4976 (2014).
Mehla, K. & Ramana, J. Identification of epitope-based peptide vaccine candidates against enterotoxigenic Escherichia coli: a comparative genomics and immunoinformatics approach. Molecular BioSystems 12(3), 890–901 (2016).
Mahapatra, S. R. et al. Designing a next-generation multiepitope-based vaccine against Staphylococcus aureus using reverse vaccinology approaches. Pathogens 12(3), 376 (2023).
Shinde, K. et al. The mRNA vaccine heralds a new era in vaccinology. Asian Journal of Pharmacy and Technology 12(3), 257–265 (2022).
Tsui, N. B., Ng, E. K. & Lo, Y. D. Stability of endogenous and added RNA in blood specimens, serum, and plasma. Clinical chemistry 48(10), 1647–1653 (2002).
Chen, N. et al. RNA sensors of the innate immune system and their detection of pathogens. IUBMB life 69(5), 297–304 (2017).
Pardi, N. et al. mRNA vaccines—a new era in vaccinology. Nature reviews Drug discovery 17(4), 261–279 (2018).
Gandhi, R. T. et al. Immunization of HIV-1-Infected Persons With Autologous Dendritic Cells Transfected With mRNA Encoding HIV-1 Gag and Nef: Results of a Randomized, Placebo-Controlled Clinical Trial. J Acquir Immune Defic Syndr 71(3), 246–253 (2016).
Richner, J. M. et al. Modified mRNA Vaccines Protect against Zika Virus Infection. Cell 168(6), 1114-1125.e10 (2017).
Bahl, K. et al. Preclinical and Clinical Demonstration of Immunogenicity by mRNA Vaccines against H10N8 and H7N9 Influenza Viruses. Mol Ther 25(6), 1316–1327 (2017).
Alberer, M. et al. Safety and immunogenicity of a mRNA rabies vaccine in healthy adults: an open-label, non-randomised, prospective, first-in-human phase 1 clinical trial. Lancet 390(10101), 1511–1520 (2017).
Dobrut, A. & Brzychczy-Włoch, M. Immunogenic Proteins of Group B Streptococcus—Potential Antigens in Immunodiagnostic Assay for GBS Detection. Pathogens 11(1), 43 (2022).
Carboni, F., et al., Proof of concept for a single-dose Group B Streptococcus vaccine based on capsular polysaccharide conjugated to Qβ virus-like particles. npj Vaccines, 2023. 8(1): p. 152.
Paul, P. et al. 20 million pregnant women with group B streptococcus carriage: consequences, challenges, and opportunities for prevention. Curr Opin Pediatr 35(2), 223–230 (2023).
Sanchez-Trincado, J. L., Gomez-Perosanz, M. & Reche, P. A. Fundamentals and methods for T-and B-cell epitope prediction. Journal of immunology research 2017(1), 2680160 (2017).
Foster, T. J. et al. Adhesion, invasion and evasion: the many functions of the surface proteins of Staphylococcus aureus. Nature reviews microbiology 12(1), 49–62 (2014).
Mohammadi, S. et al. Designing of a Novel Candidate Multi-epitope Vaccine to boost Immune Responses against SARS128; COV128; 2 using Immunoinformatics and Machine Learning based Approach. Letters in Drug Design & Discovery 21(2), 356–375 (2024).
Batista, F. D., Iber, D. & Neuberger, M. S. B cells acquire antigen from target cells after synapse formation. Nature 411(6836), 489–494 (2001).
Fleri, W. et al. The immune epitope database and analysis resource in epitope discovery and synthetic vaccine design. Frontiers in immunology 8, 278 (2017).
Saha, S. and G.P.S. Raghava, Prediction of continuous B-cell epitopes in an antigen using recurrent neural network. Proteins: Structure, Function, and Bioinformatics, 2006. 65(1): p. 40–48.
Carmona, J. et al. Mycobacterium tuberculosis strains are differentially recognized by TLRs with an impact on the immune response. PloS one 8(6), e67277 (2013).
Sarkar, B. et al. Immunoinformatics-guided designing of epitope-based subunit vaccines against the SARS Coronavirus-2 (SARS-CoV-2). Immunobiology 225(3), 151955 (2020).
Livingston, B. et al. A rational strategy to design multiepitope immunogens based on multiple Th lymphocyte epitopes. The Journal of Immunology 168(11), 5499–5506 (2002).
Bhatnager, R. et al. Epitope based peptide vaccine against SARS-COV2: an immune-informatics approach. Journal of Biomolecular Structure and Dynamics 39(15), 5690–5705 (2021).
Dey, J. et al. Designing of multi-epitope peptide vaccine against Acinetobacter baumannii through combined immunoinformatics and protein interaction-based approaches. Immunol Res 71(4), 639–662 (2023).
Li, X. et al. Design and evaluation of a multi-epitope peptide of human metapneumovirus. Intervirology 58(6), 403–412 (2016).
Grudzien-Nogalska, E. et al. Phosphorothioate cap analogs stabilize mRNA and increase translational efficiency in mammalian cells. Rna 13(10), 1745–1755 (2007).
Liu, Q. Comparative analysis of base biases around the stop codons in six eukaryotes. Biosystems 81(3), 281–289 (2005).
Bernstein, P., Peltz, S. & Ross, J. The poly (A)-poly (A)-binding protein complex is a major determinant of mRNA stability in vitro. Molecular and cellular biology 9(2), 659–670 (1989).
Kozak, M. Point mutations define a sequence flanking the AUG initiator codon that modulates translation by eukaryotic ribosomes. Cell 44(2), 283–292 (1986).
Kou, Y. et al. Tissue plasminogen activator (tPA) signal sequence enhances immunogenicity of MVA-based vaccine against tuberculosis. Immunology letters 190, 51–57 (2017).
Gergen, J. & Petsch, B. mRNA-Based Vaccines and Mode of Action. Current topics in microbiology and immunology 440, 1–30 (2022).
VerPlank, J. J. S. & Goldberg, A. L. Regulating protein breakdown through proteasome phosphorylation. Biochem J 474(19), 3355–3371 (2017).
Corradin, G., V. Villard, and A.V. Kajava, Protein structure based strategies for antigen discovery and vaccine development against malaria and other pathogens. Endocrine, Metabolic & Immune Disorders-Drug Targets (Formerly Current Drug Targets-Immune, Endocrine & Metabolic Disorders), 2007. 7(4): p. 259–265.
Thess, A. et al. Sequence-engineered mRNA without chemical nucleoside modifications enables an effective protein therapy in large animals. Molecular Therapy 23(9), 1456–1464 (2015).
Krieg, P. A. & Melton, D. In vitro RNA synthesis with SP6 RNA polymerase. In Methods in enzymology 397–415 (Elsevier, 1987).
Karikó, K. et al. Generating the optimal mRNA for therapy: HPLC purification eliminates immune activation and improves translation of nucleoside-modified, protein-encoding mRNA. Nucleic acids research 39(21), e142–e142 (2011).
Mahapatra, S. R. et al. Immunoinformatics-guided designing of epitope-based subunit vaccine from Pilus assembly protein of Acinetobacter baumannii bacteria. Journal of Immunological Methods 508, 113325 (2022).
Choi, H. G. et al. Mycobacterium tuberculosis RpfE promotes simultaneous Th1-and Th17-type T-cell immunity via TLR4-dependent maturation of dendritic cells. European journal of immunology 45(7), 1957–1971 (2015).
Nielsen, M. et al. MHC class II epitope predictive algorithms. Immunology 130(3), 319–328 (2010).
Kim, Y. et al. Immune epitope database analysis resource. Nucleic acids research 40(W1), W525–W530 (2012).
Dey, J. et al. Designing a novel multi-epitope vaccine to evoke a robust immune response against pathogenic multidrug-resistant Enterococcus faecium bacterium. Gut Pathogens 14(1), 21 (2022).
Lundegaard, C., Lund, O. & Nielsen, M. Accurate approximation method for prediction of class I MHC affinities for peptides of length 8, 10 and 11 using prediction tools trained on 9mers. Bioinformatics 24(11), 1397–1398 (2008).
Nielsen, M. et al. Reliable prediction of T-cell epitopes using neural networks with novel sequence representations. Protein Science 12(5), 1007–1017 (2003).
Naveed, M., et al., A Vaccine Construction against COVID-19-Associated Mucormycosis Contrived with Immunoinformatics-Based Scavenging of Potential Mucoralean Epitopes. Vaccines (Basel), 2022. 10(5).
Dar, M. A. et al. Designing of Peptide Based Multi-Epitope Vaccine Construct against Gallbladder Cancer Using Immunoinformatics and Computational Approaches. Vaccines 10(11), 1850 (2022).
Johnson, M., et al., NCBI BLAST: a better web interface. Nucleic acids research, 2008. 36(suppl_2): p. W5-W9.
Can, H. et al. In silico discovery of antigenic proteins and epitopes of SARS-CoV-2 for the development of a vaccine or a diagnostic approach for COVID-19. Scientific reports 10(1), 22387 (2020).
Doytchinova, I. A. & Flower, D. R. VaxiJen: a server for prediction of protective antigens, tumour antigens and subunit vaccines. BMC bioinformatics 8(1), 1–7 (2007).
Dey, J. et al. Exploring Klebsiella pneumoniae capsule polysaccharide proteins to design multiepitope subunit vaccine to fight against pneumonia. Expert Rev Vaccines 21(4), 569–587 (2022).
Calis, J. J. et al. Properties of MHC class I presented peptides that enhance immunogenicity. PLoS Comput Biol 9(10), e1003266 (2013).
Dimitrov, I., et al., AllerTOP v. 2—a server for in silico prediction of allergens. Journal of molecular modeling, 2014. 20(6): p. 1–6.
Gupta, S. et al. In silico approach for predicting toxicity of peptides and proteins. PloS one 8(9), e73957 (2013).
Yuan, S., Chan, H. S. & Hu, Z. Using PyMOL as a platform for computational drug design. Wiley Interdisciplinary Reviews: Computational Molecular Science 7(2), e1298 (2017).
Lamiable, A., Thevenet, P. & Tufféry, P. A critical assessment of hidden markov model sub-optimal sampling strategies applied to the generation of peptide 3D models. J Comput Chem 37(21), 2006–2016 (2016).
Lee, H. et al. GalaxyPepDock: a protein–peptide docking tool based on interaction similarity and energy optimization. Nucleic Acids Research 43(W1), W431–W435 (2015).
Weng, G. et al. HawkDock: a web server to predict and analyze the protein–protein complex based on computational docking and MM/GBSA. Nucleic acids research 47(W1), W322–W330 (2019).
Saleem, A., et al., HPLC, FTIR and GC-MS Analyses of Thymus vulgaris Phytochemicals Executing In Vitro and In Vivo Biological Activities and Effects on COX-1, COX-2 and Gastric Cancer Genes Computationally. Molecules, 2022. 27(23).
Bui, H.-H. et al. Predicting population coverage of T-cell epitope-based diagnostics and vaccines. BMC bioinformatics 7(1), 1–5 (2006).
Sharma, R. et al. An immunoinformatics approach to design a multi-epitope vaccine against Mycobacterium tuberculosis exploiting secreted exosome proteins. Scientific Reports 11(1), 13836 (2021).
Kim, S.C., et al., Modifications of mRNA vaccine structural elements for improving mRNA stability and translation efficiency. Molecular & cellular toxicology, 2022: p. 1–8.
Kreiter, S. et al. Increased antigen presentation efficiency by coupling antigens to MHC class I trafficking signals. J Immunol 180(1), 309–318 (2008).
Tcherepanova, I. Y. et al. Ectopic expression of a truncated CD40L protein from synthetic post-transcriptionally capped RNA in dendritic cells induces high levels of IL-12 secretion. BMC Molecular Biology 9, 1–13 (2008).
Guo, H. et al. Mammalian microRNAs predominantly act to decrease target mRNA levels. Nature 466(7308), 835–840 (2010).
Wong, N. & Wang, X. miRDB: an online resource for microRNA target prediction and functional annotations. Nucleic acids research 43(D1), D146–D152 (2015).
Magnan, C. N. et al. High-throughput prediction of protein antigenicity using protein microarray data. Bioinformatics 26(23), 2936–2943 (2010).
Wilkins, M., et al., Protein Identification and Analysis Tools in the ExPASy Server. 2008. p. 531–552.
Eisenhaber, B., Bork, P. & Eisenhaber, F. Prediction of potential GPI-modification sites in proprotein sequences. Journal of molecular biology 292(3), 741–758 (1999).
Maurer-Stroh, S., Eisenhaber, B. & Eisenhaber, F. N-terminal N-myristoylation of proteins: refinement of the sequence motif and its taxon-specific differences. Journal of molecular biology 317(4), 523–540 (2002).
Kim, D.E., D. Chivian, and D. Baker, Protein structure prediction and analysis using the Robetta server. Nucleic Acids Res, 2004. 32(Web Server issue): p. W526–31.
Colovos, C. & Yeates, T. O. Verification of protein structures: patterns of nonbonded atomic interactions. Protein science 2(9), 1511–1519 (1993).
Wiederstein, M. and M.J. Sippl, ProSA-web: interactive web service for the recognition of errors in three-dimensional structures of proteins. Nucleic acids research, 2007. 35(suppl_2): p. W407-W410.
Eisenberg, D., Lüthy, R. & Bowie, J. U. VERIFY3D: assessment of protein models with three-dimensional profiles. In Methods in enzymology 396–404 (Elsevier, 1997).
Laskowski, R. A. et al. PROCHECK: a program to check the stereochemical quality of protein structures. Journal of applied crystallography 26(2), 283–291 (1993).
Ponomarenko, J. et al. ElliPro: a new structure-based tool for the prediction of antibody epitopes. BMC bioinformatics 9, 1–8 (2008).
Solanki, V. & Tiwari, V. Subtractive proteomics to identify novel drug targets and reverse vaccinology for the development of chimeric vaccine against Acinetobacter baumannii. Scientific reports 8(1), 9044 (2018).
Yan, Y. et al. The HDOCK server for integrated protein–protein docking. Nature protocols 15(5), 1829–1852 (2020).
Xue, L. C. et al. PRODIGY: a web server for predicting the binding affinity of protein–protein complexes. Bioinformatics 32(23), 3676–3678 (2016).
Laskowski, R. A. et al. PDBsum: Structural summaries of PDB entries. Protein Sci 27(1), 129–134 (2018).
Páll, S., et al., Heterogeneous parallelization and acceleration of molecular dynamics simulations in GROMACS. The Journal of Chemical Physics, 2020. 153(13).
Humphrey, W., Dalke, A. & Schulten, K. VMD: visual molecular dynamics. Journal of molecular graphics 14(1), 33–38 (1996).
Rapin, N., Lund, O. & Castiglione, F. Immune system simulation online. Bioinformatics 27(14), 2013–2014 (2011).
Castiglione, F. et al. How the interval between prime and boost injection affects the immune response in a computational model of the immune system. Computational and mathematical methods in medicine 2012(1), 842329 (2012).
Acknowledgements
The authors would like to express deepest respect and appreciation to Lorestan University of Medical Sciences for their support, collaboration, and encouragement (IR.LUMS.REC.1401.166).
Author information
Authors and Affiliations
Contributions
All authors were involved in conceptualizing and designing the methods, analyzing and interpreting the data, and writing the manuscript.
Corresponding author
Ethics declarations
Competing interests
The authors declare no competing interests.
Additional information
Publisher’s note
Springer Nature remains neutral with regard to jurisdictional claims in published maps and institutional affiliations.
Supplementary Information
Rights and permissions
Open Access This article is licensed under a Creative Commons Attribution-NonCommercial-NoDerivatives 4.0 International License, which permits any non-commercial use, sharing, distribution and reproduction in any medium or format, as long as you give appropriate credit to the original author(s) and the source, provide a link to the Creative Commons licence, and indicate if you modified the licensed material. You do not have permission under this licence to share adapted material derived from this article or parts of it. The images or other third party material in this article are included in the article’s Creative Commons licence, unless indicated otherwise in a credit line to the material. If material is not included in the article’s Creative Commons licence and your intended use is not permitted by statutory regulation or exceeds the permitted use, you will need to obtain permission directly from the copyright holder. To view a copy of this licence, visit http://creativecommons.org/licenses/by-nc-nd/4.0/.
About this article
Cite this article
Barazesh, M., Abbasi, M., Mohammadi, M. et al. Bioinformatics analysis to design a multi-epitope mRNA vaccine against S. agalactiae exploiting pathogenic proteins. Sci Rep 14, 28294 (2024). https://doi.org/10.1038/s41598-024-79503-y
Received:
Accepted:
Published:
Version of record:
DOI: https://doi.org/10.1038/s41598-024-79503-y
Keywords
This article is cited by
-
In silico design and characterization of a novel multi-epitope mRNA vaccine candidate against Streptococcus pneumoniae
Scientific Reports (2025)
-
Unleashing the future of cancer immunotherapy: in silico design of a multi-epitope and mRNA vaccine duo targeting EWSR1-ATF1, EWSR1-CREB1, and PRAME to conquer clear cell sarcoma using immunoinformatics approaches
Medical Oncology (2025)












