Abstract
In light of the market uncertainty for hospitality and tourism companies caused by COVID-19, which even led to the legal closure of borders, a study model is proposed. Our model considers market uncertainty as a moderator of the principles of business management. This moderator leads to a sustainable competitive advantage through organizational values, participative leadership, market orientation and innovative intensity. The viability of the proposed model has been analyzed with a mixed methodology using the Smart-PLS tool, on the one hand, and two fsQCA-based samples of hospitality and tourism companies located in Spain and South Korea, on the other hand. The results show the relevance of participative leadership supported by organizational values in obtaining a sustainable competitive advantage. This will help the tourism sector to adapt to future health pandemics. Market uncertainty has not affected participative leadership in achieving this sustainable competitive advantage.
Similar content being viewed by others
Introduction
The COVID-19 pandemic exposed the hospitality and tourism sector to a series of inconveniences when it came to being able to correctly carry out its activity, mainly caused by social distancing and mobility among people (H. Zhang et al. 2020). Due to that situation, national and international travel restrictions were observed that caused the early cancellation of trips due to the fear which occurs in tourists when they think of infections while carrying out their activities in the destination and the possible displacements to enjoy their trip properly. So, these were issues that affected tourism in the first person (Gössling et al. 2020). These restrictions directly and indirectly affected millions of jobs, since hospitality and tourism is one of the most labor-intensive sectors of the economy, and the reorientation of business practices is essential for the proper functioning of this sector (Carvache-Franco et al. 2022). In this sense, COVID-19 led to a disruption in the management of hospitality and tourism companies (Dolnicar and Zare, 2020), and thus made this sector one of those that had to adapt most to COVID-19 (Yeh, 2021), including changes in the leadership style of its managers.
Therefore, it is necessary to identify the costs that were associated with COVID-19, not only economic but also the social costs of tourism. In this way the sector can work to minimize future negative effects on hospitality and tourism in the cities and regions of destination (Qiu et al. 2020), and hence managers can take into account good business practices and proceed to make innovations. In order to configure their companies to new health requirements both internally and externally, these innovations, within an organization, are essential to adapt it to the needs of the market, and a participative leadership style is a great catalyst to promote this (Wan et al. 2005). Thus, the COVID-19 pandemic crisis may offer an unprecedented and invaluable opportunity to rethink and restore tourism for the better in the future (Higgins-Desbiolles, 2020). It is timely to identify best business practices supported by organizational values and a participative leadership style to sustainably implement them in future health pandemics. For, although the hospitality sector has recovered, the COVID-19 crisis continues to have profound impacts on the operation of hospitality businesses. Hospitality firms are expected to introduce substantial changes in their operations in the post-COVID-19 business environment, as indicated by the literature referring to the need to investigate this matter (Gursoy and Chi, 2020). Also, this adaptation has to be a development issue in the near future (Huang and Wang, 2023) when managers of hospitality companies must make various decisions taking into account pandemic environments, such as COVID-19 (Lai and Cai, 2023), and where a solid research base should be provided to the literature. To do so, different countries, innovation (Hassan, 2023), a sustainable competitive advantage (Zaman et al. 2022), market orientation (Sampaio and Régio, 2022), and participatory leadership (Ji and Han, 2021) must be borne in mind.
According to the above, the main objective of the present work is to determine the source of competitive advantage of tourism companies in the environment marked by COVID-19, through market orientation, organizational innovative intensity and participative leadership. To this end, the main objective will be complemented by the following secondary objectives. First, to establish whether market orientation and organizational innovative intensity mediate between participative leadership and a sustainable competitive advantage, and to determine their direct effect. Second, to ascertain whether organizational value construction determines the implementation of participative leadership, and whether environmental uncertainty establishes some kind of constraint on this relationship. Thirdly, the research takes place with two samples from different countries, so we will determine whether there are significant differences, according to their characteristics, between these two countries in the way of determining competitive advantage based on the above constructs. Finally, the work aims to establish whether the management carried out under the parameters of an environment marked by COVID-19 was a determining factor in the development of organizational values and participative leadership in tourism companies.
Theoretical framework
The specific characteristics of hospitality and tourism emphasize the rapidly changing environments faced by tourism organizations, analyzing multiple constructs to find a sustainable competitive advantage (Evans, 2016; Tajeddini et al. 2023). It is essential to consider the opportunities and threats present in the hospitality and tourism industry in these environments (Huang and Wang, 2023; Kekovic and Markovic, 2009; Stoyanova-Bozhkova et al. 2022) and which shape organizations when different difficulties arise, such as the pandemic we recently experienced (Kuščer et al. 2022; Seshadri et al. 2023). In this sense, it is crucial to contribute to the literature and business management as organizational values and leadership management can lead to a competitive advantage that favors hospitality and tourism companies to configure themselves in the face of different difficulties, given that their managers must be able to react quickly to changes in consumer preferences, competitive strategies, and technological advances to maintain a competitive position (Hossain et al. 2021). These facts have been presented in the literature taking into consideration the resilience of the hospitality sector (El-Said et al. 2023; Ntounis et al. 2022) and the tourism sector in general (Seshadri et al. 2023; Viana-Lora et al. 2023). It is vital to be able to adapt to the multiple changes that are generated in disruptive situations in both sectors (Huang and Wang, 2023).
Organizational values
The literature refers to the need for leadership to be based on solid values in the most competitive sectors, especially in the hospitality industry (Aboobaker, 2022; Ciulla, 2020). The person-organization fit made by leaders in rapidly evolving sectors, such as hospitality and tourism in general, makes individuals feel respected, satisfied and comfortable (Choi et al. 2017; Fuller et al. 2003; Tepeci, 2011), and committed and loyal to the organization (Thai et al. 2023). Theories of leadership refer to the context in which leadership is produced (Maese et al. 2023), whether personal or organizational, and that it is these that guide the general action of leaders and managers to achieve the objectives of the organization, with special emphasis on sectors where adaptation to change must be particularly fast and flexible, such as the hospitality and tourism sector (Elkhwesky et al. 2022; Klakayan, 2022). Leadership theories refer to the context in which leadership takes place (Ciulla, 2020), emphasizing, among other elements, the cultural and organizational factors of hospitality businesses and tourism in general. Different types of organizational concepts and values allow different things to be done (Park and Min, 2020). In this context, studies on transformational leadership have been conducted which suggest that organizational values can help foster in employees a deeper understanding of the task and purpose of the organization. (Graves and Sarkis, 2018). Organizational values facilitate innovation and the presence of various points of view (Katsamba, 2023). The presence of organizational values has also been endorsed in participatory leadership through psychological attitudes (Qing et al. 2020), increasing the level of satisfaction and the company’s results in various sectors, especially in the hospitality sector due to the constant changes in the environment (Ishaque et al. 2022).
In this sense, the ability of an organization to survive in changing conditions, such as those which we recently experienced, depends to a large extent on the strength of its organizational culture and values. (Chong et al. 2018; Haffar et al. 2023). Organizational values and leadership can be viewed as two sides of a coin, in that leadership affects organizational values, just as organizational values influence leadership (Tohidi and Jabbari, 2012). Organizational values have been shown to support the growth of the organization through different leadership styles (Arghode et al. 2022). But their influence on the hospitality and tourism sector has not been demonstrated considering the changes that occurred due to significant alterations in the environment, such as during the COVID-19 pandemic, we therefore propose the following hypothesis:
H1: Organizational values exert a positive and direct influence on the development of a participative leadership style.
Participatory leadership
Participative leadership is defined as a behavior that refers to a leadership style in which supervisors encourage their subordinates to assume certain job responsibilities (Newman et al. 2016), and who place full confidence in decision-making (Qing and JinHua, 2023). So supervisors encourage team members to express their ideas, to take them into account even if they do not agree with them and to use their suggestions to make decisions (Coffeng et al. 2023). In hospitality and tourism, studies on participative leadership have highlighted its importance (Ahn and Bessiere, 2022; Elsetouhi et al. 2022). Several articles state the importance of the leader routinely asking employees for recommendations on day-to-day work issues (Krishna Kaiser, 2023), stressing sectors that are very changeable, such as tourism (Elsetouhi et al. 2022; Huertas-Valdivia et al. 2019), in order to obtain ideas and opinions to integrate their suggestions into decisions on the operation of the organization (Rana et al. 2019). The main benefit of this is the high employee involvement, which leads to high satisfaction, motivation and empowerment, fostering creativity (N. Iqbal et al. 2015), creativity and innovation. These should be encouraged in changing environments such as hospitality and tourism, as they are the ones that support a greater dynamism with the different macroeconomic conditions (M. Lee et al. 2023).
This involvement on the part of employees translates into greater flexibility to adapt to changes in the market (Aitken and Singh, 2023; Shafiu et al. 2019). For this reason, some authors have related the participatory leadership variable with market orientation, finding that they are complementary to help the company in different activities, such as the launch of a new product (Calantone et al. 2012) or the development of a new technology (Santos-Vijande and Álvarez-González, 2007).
On the other hand, we proceed to define the concept of innovation in tourism as “anything that differs from the norm or represents a discontinuity from previous practice in some sense for the innovating company” (Hjalager, 2010), and takes the form of product/service, process, management, marketing or institutional innovations (Breier et al. 2021). Tourism has some key characteristics for developing new definitions and other typologies of innovation. The importance of innovation for tourism is multidimensional, as is the phenomenon of tourism itself (Gomezelj, 2016). Hence, the innovative intensity will be the pace at which these new ideas are implemented to adapt them to the processes and work management (Henao-García and Cardona Montoya, 2023; Jatana and Nahar, 2023). This innovation, within an organization, is essential to adapt to market needs, a participative leadership style being a great catalyst to promote innovation in the organization (Wan et al. 2005) and also to help improve the performance of companies in a sustainable way (Zhu et al. 2005). Therefore, leaders of organizations with high levels of power distance must pay attention to the individual differences of members when guiding them in formulating suggestions, and they must experience in practice changes in management and innovations in work style (Qing and JinHua, 2023).
The capacity and intensity of innovation requires a collaborative and open culture, as well as incentives that reward challenging current actions (Skarzynski and Gibson, 2008). This collaborative culture can be integrally linked to participatory leadership (Rumanti et al. 2022), so it will be of interest to establish the relationship between the two.
Finally, market uncertainty has been used in other research as a moderating effect, taking into account the moderation of the leader (Liu et al. 2021) and innovation (O’Connor and Veryzer, 2001), which is characteristic of participative leadership styles as we have seen above. This concept is of great importance in the hospitality sector and more specifically in the tourism sector given the years of uncertainty due to the COVID-19 pandemic (Liu et al. 2023). and other turbulences that have occurred in the past within the tourism sector. Therefore, organizations have included within their structures a series of organizational values that are based on teams to respond solidly to this uncertainty in the marketplace (Stephens et al. 2013). In view of the above, we formulate the following hypotheses:
H2: Participatory leadership positively influences the organization’s market orientation.
H3: Participatory leadership positively influences the organization’s innovative intensity.
H4: Participatory leadership positively influences the organization’s Sustainable Competitive Advantage.
Moderator: Market uncertainty moderates the relationship between organizational values and participative leadership.
Market orientation to innovation intensity
Market orientation is defined as the generation and dissemination of organization-wide information and appropriate responses related to the needs and preferences of customers and competitors (Kohli and Jaworski, 1990), and the creation of greater value (Narver and Slater, 2012). It has also been defined in the tourism and hospitality industry as a continuous and proactive readiness to meet customer requirements (Altinay, 2010). Hotel managers must offer innovative services to their customers to gain a competitive advantage, and this will make it easier for them to orient themselves effectively in the marketplace. Market orientation and innovation have a positive effect on customer loyalty, which in turn has a positive effect on business performance (Akhvlediani et al. 2023). According to (Bastic and Leskovar-Spacapan, 2006), market-oriented organizations focus on:
-
Sustainably gathering information over time on the issues of concern to target customers and the potential that competitors in the industry have or will acquire, in order to use this information to promote superior value for the target customer.
-
Organizational leaders agree that what most influences innovation specifically (in terms of products, and products and processes) comes from the organization’s ability to satisfy and be empathetic to its social, business and natural environment. This reaffirms the conclusion of (Bolwijn and Kumpe, 1990) that the innovative organization is a learning organization by which it creates and internalizes within the firm itself the knowledge it has acquired from the market through the interaction and analysis of customers and competitors.
The ability to introduce new methods, goods or thoughts in a hotel is characterized by the ability to innovate, in this sense, new products or services, new development processes, new structures or business developments can be innovation (Hossain et al. 2021). In this sense, market orientation in the lodging and tourism sector may be mediated by factors such as innovation (Jogaratnam, 2017).
On the other hand, according to Ziedonis (2004) the intensity of a firm’s innovations is related to the degree of means it allocates to increase its ability to innovate. The innovation capacity of the organization can be defined as the overall innovation capacity of the organization to introduce different products from the current ones in the market, or to proceed with the opening of new markets by the organization, combining strategic orientation with innovative behavior and processes (C. L. Wang and Ahmed, 2004). The innovative capacity of organizations strengthens their place in the sector, which facilitates business development and profit (Benazzouz, 2019; Isichei et al. 2020).
Linking the two variables, it was observed that consumers in the tourism sector often adopt behaviors that are triggered by the circumstances around them. In fact, in recent years it has become clear that in global markets, especially in the tourism sector, consumer behavior has been influenced by their own environment, and the market orientation of the hospitality industry has become evident in the global market. This led companies in this sector to establish more restrictive measures in reference to governmental health requirements, including innovations in services/products to combat the pandemic, and which produced unexpectedly good results very quickly (Sharma et al. 2021). In the study of (Weerawardena, 2003), the lack of support for market orientation has probably been the main reason why the managers of these companies are reluctant to take risks. This is, however, a prerequisite for innovation. Market orientation makes innovation more successful; i.e., when the use of technology is at the same level as the marketing, the chances of success with innovation are greater (Ramírez-Solis et al. 2022). For all these reasons, we postulate:
H5: Market Orientation provides greater intensity in the company’s innovation.
Market orientation to sustainable competitive advantage
Market orientation is defined as the continuous response of organizational activities to adapt to and satisfy the continuous requirements of the market in a way that is superior to that of competitors, as well as being able to anticipate the future direction of the market, in order to create a competitive advantage that is sustainable over time (Na et al. 2019). In line with this approach, in the tourism sector and more specifically in the hospitality industry, it is important to be customer-oriented and to know the strengths and weaknesses of the competitors (A. Herrero et al. 2018). In this sense, market orientation is an effective management tool to improve the current circumstances of organizations in various sectors, including the tourism sector (Kazemian et al. 2021).
The researchers Kuncoro and Suriani (2018) point out that a sustainable competitive advantage relates to the generation of value by the firm in order to obtain superior innovation by implementing its valuation in the industry. The use of the business capabilities that an organization possesses can be, according to (Kumar et al. 2011), transformed into a Sustainable Competitive Advantage, when a company has the information and uses the information from that market efficiently and effectively as part of a process. Investigators (Na et al. 2019) have concluded that the detailed application of market orientation may be the main reason for creating a competitive advantage that is sustainable over time and which will bring superior performance to the organization when supported by the right marketing actions (Na et al. 2019). As Sampaio and Régio (2022) emphasize, the importance of using market orientation in hotel firms to foster the attainment of business advantage and to expand the knowledge on how to build a market-oriented organization could be a tool to improve business performance. For all of the above:
H6: Market Orientation provides the greatest potential for Sustainable Competitive Advantage.
Innovation intensity to sustainable competitive advantage
Competitive advantage can be conceptualized as a “superior market position” which results in having a superior value concerning customer perceptions and/or that the organization can produce at lower costs than the competition, which, when applied in a marketplace, results in superior dominance over competitors and therefore translates into higher financial results (Day and Wensley, 1988; Hunt and Morgan, 1995). The ability to introduce new methods, goods or thoughts in a hotel is characterized by the ability to innovate (Dotzel et al. 2013). The study of Weerawardena, (2003) confirmed the following relationships. Firstly, that innovation capacity is one of the constructs that generates the most significance in competitive advantage in the hospitality sector. It has been shown that innovation capacity actively moderates a sustainable competitive advantage (Hossain et al. 2021). Secondly, that among the elements used in the study to measure entrepreneurial intensity, the need to develop and constantly improve innovation capacity applied to radical changes in products and processes is important for all organizations. Yet it is especially necessary for the continuity of organizations (Na et al. 2019), in addition to contributing to an increase in performance, as the literature has shown a positive and significant relationship between innovativeness and performance in the hospitality industry (Palacios-Marqués et al. 2015).
It has also pointed out that, in order to increase the sustainable competitive advantage, one must actively propose new innovative product ideas, adapt to market demands that are continuously changing and evolving, along with carrying out an active development of new products or services to enhance product innovation and be seen as unique by the market. Along the same lines, in a market with a saturated industrial sector, Chinese family firms seek sustainable competitive advantages by pursuing technological innovation intensity/fostering (Wei and Chen, 2022) and we have also found that eco-innovation is strongly considered as one of the ways to generate a sustainable competitive advantage in industry and in highly changing environments (Dangelico, 2016; Li et al. 2017). Focusing on the tourism sector, Hossain et al. (2022) indicate that hotels use innovation together with strategic flexibility in their functional processes as a prerequisite to achieve competitive advantage in a sustainable way. For all the above reasons:
H7: Innovation intensity facilitates the achievement of a Sustainable Competitive Advantage.
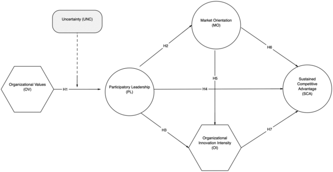
The proposed theoretical model is exhibited in Fig. 1. This figure includes a total of six research variables.
Description of variables: circle corresponds to "first order", hexagon corresponds to "second order", rectangle corresponds to "moderator variable".
Methods
Sample and data collection
The unit of analysis of this study is the company, and those companies belonging to the tourism sector constitute the selected population. Specifically, we have carried out research on two samples corresponding to Korean and Spanish companies. In order to generalize and extend the results of the research, the sample has been selected in Spain and Korea according to the Hofstede Insights tool that measures the cultural parameters of both countries according to the terms of power distance, individualism, masculinity, uncertainty avoidance, long term orientation, and indulgence. (Hofstede, 2011). We believe that these companies are suitable for testing our model since tourism companies must develop high capacities to be sensitive to environmental changes. To ensure the validity and clarity of the data obtained, the coordinated research team proceeded to analyze the tourism business fabric of the two countries and thus determine the companies whose characteristics were in line with the research objectives. In addition, prior contact was made with those responsible to explain the objective of the research and the composition of the questionnaire, with a view to ensuring their knowledge of the management of organizational values and participative leadership in the tourism sector. To do so, some filter questions were included in the questionnaire. This made it possible to discard some companies that the research team considered did not meet the appropriate requirements for inclusion in the research.
The countries selected for the research, Spain and South Korea, offer a broad view of the international tourism sector, being in different positions when it comes to the development of their tourism sector. According to the World Tourism Organization, in 2019, before the COVID-19 pandemic, Spain received more than 83 million international tourists, making it the second most visited tourist destination in the world, only after France. In addition, the Spanish tourism sector is one of the largest contributors to the country’s economy, generating approximately 12% of GDP and employing more than 2.5 million people (UNWTO, 2021). Spain has a wide range of tourist attractions that attract visitors from all over the world, such as renowned beaches, historic and cultural cities, a rich gastronomy, an architectural heritage, festivals and popular celebrations, as well as sports and leisure activities. In addition, Spain has positioned itself as a leader in sustainable and responsible tourism (C. C. Herrero et al. 2022), promoting the protection of the environment and the conservation of its cultural and natural heritage.
Following these steps, the Spanish sample has been extracted from the database of the Andalusian Agency for Foreign Promotion (EXTENDA), as well as from the Basque Catalog of Exporters (CIVEX), to ensure the representativeness of the Spanish sample, thus analyzing companies from the north and south of the country. The selection was made according to those companies belonging to the tourism sector and that have their CENAE (National Classification of Economic Activities) within this activity. A population of 1595 companies was generated, which were contacted by means of an online survey addressed to their managers or CEOs. The mailing took place between November and December 2021, and a total of 139 valid questionnaires were obtained. After that, we applied the criteria described by (Leguina, 2015) to analyze the missing data, so 21 cases were eliminated, resulting in a total of 118 usable cases (a 7.4% response rate). In addition, we considered it appropriate to carry out a series of t-tests comparing the initial respondents (the first 15 responses) with the final respondents (the last 15 responses), the existence of no significant differences in terms of the items that make up the perceived competitive advantage construct, suggesting that non-response bias is not a serious concern. Moreover, as (Hiebl and Richter, 2018) point out, these low response rates are in line with recent research on corporate governance.
However, both for the Spanish and the Korean samples, we performed an analysis according to the recommendations of (Hoyle, 1999), where it is specified that the sample size to achieve acceptable statistical power levels should be set according to the effect size (f2), the power or probability of detecting an effect in the sample that actually exists in the population, and Alpha, as the probability of false positives, with a statistical significance appearing in the sample when they are not actually present. All this also takes into account the number of predictors, or the greater number of structural paths directed at a latent dependent variable, in our case Sustainable Competitive Advantage.
By consulting the tables produced by (Green, 1991) for an advanced power of 0.8, a medium effect size of (f2)(0.15) and an Alpha of 5%, as generally accepted measures (Green, 1991) for social research, would yield a sample size of 43. We checked this by entering the data into the program. G*Power is a free software program used to calculate statistical power, which includes most statistical tests and is widely used in all types of scientific fields, as well as in the social sciences (Erdfelder et al. 2009). This sample size is well below that obtained by us, 128 and 100 respectively, so we consider it to be an adequate sample size that is representative of the total population, and whose conclusions can be generalized with a high level of statistical probability.
In the case of Korea, according to the World Tourism Organization it received around 17 million tourists in 2019, which places it 20th on the list of the most visited countries in the world. South Korea has developed a modern and efficient tourism infrastructure, with a wide range of hotels, restaurants and tourist services, as well as a well-developed public transport network, although its global tourism position lags behind Spain’s. Tourism contributes 3.2% of its GDP. (UNWTO, 2021).
While South Korea is not yet among the world’s top tourist destinations, the country has improved its position in the industry and presents a rich tourism offering centered on its culture, heritage, technology and gastronomy, with a modern and efficient tourism infrastructure. In fact, tourism in South Korea has traditionally focused on its rich culture and heritage, as well as its gastronomy and technology. (Um and Chung, 2021).
For the Korean sample, the data were obtained from a survey methodology. The population generated was 1096 companies, whose CEOs were contacted by means of a major e-mail effort between October and December 2021, obtaining a total of 126 valid questionnaires, of which, applying the criteria of (Leguina, 2015) for missing data, 26 cases were eliminated. This left a valid sample of 100 companies (a 9.12% response rate). The percentage is higher than that of the Spanish sample, and is within the usual parameters for this type of research (Hiebl and Richter, 2018). The sample characteristics are exhibited in Table 1.
A non-probabilistic sampling was carried out for convenience. This type of sampling implies that all the elements of the population do not have the same probability of being selected, and it is left to the researcher’s judgment as to why. It is widely used in the social and business sciences, since the heterogeneity in terms of the possible characteristics of companies and consumers makes it necessary to establish research guidelines (Liao et al. 2019). In our case, the convenience of the non-probabilistic method is based on the need to use certain companies in the tourism sector which are representative of two nations with a large geographic extension, in order to keep an adequate representation of all the areas of the country.
The data table (Table 1) shows the business reality of each of the countries reflected in the sample. Spain has a much more mature tourism sector as a world tourism power than Korea and its companies are more mature than the Korean companies. Yet, its size and number of employees are smaller. The Korean sample shows us younger companies but larger, which is also indicative of their business culture model. Therefore, we consider that the analysis and reflection of business culture and leadership values are perfectly represented in the sample for each of the countries analyzed.
In addition to proposing symmetrical and discrete relationships between variables through PLS-SEM analysis, our research considers the intrinsic complexity of the management (Douglas et al. 2020) The amount of uncertainty also caused by COVID-19 made the process dynamic, characterized by choices guided by interdependent decisions that were neither proportional nor continuous (Misangyi et al. 2017). We argue that these factors operate in conjunction with the concept of causal complexity (Misangyi et al. 2017).
Because of this causal complexity, qualitative comparative analysis (QCA) provides a tool that aims to support and/or complement the information obtained at the aggregate level by adopting symmetrical methods (Rippa et al. 2020). This is because QCA does not start from the basis of the usual techniques, which consider the causal conditions to be independent variables, with linear and additive effects on the outcome.
Therefore, for our study we performed a fuzzy-set Qualitative Comparative Analysis (fs/QCA) to evaluate the proposed approaches. The fs/QCA method has attracted the attention of researchers in various fields of research and its use has been growing consistently since 2007 (Roig-Tierno et al. 2017). It is designed primarily to compare any case of analysis and subsequently identify any causal relationship between the conditions adopted and the assumed outcome (Lou et al. 2022).
The analysis consists of creating all the combinations of conditions and, by applying logical inference, establishing which constellations of factors imply the expected results (outcome-sustainable competitive advantage). Therefore, we start by considering for this methodology all the factors introduced in the model, including the moderating element of uncertainty, to observe which are the possible combinations that can lead to the expected outcome-sustainable competitive advantage (SCAc). Therefore, two models are considered:
Measures and an assessment of the measurement models
The model analyzed presents five constructs within the structural plane, according to the typology analyzed by PLS-SEM. The nature of the relationships between indicators and constructs establishes the determination of the measurement model, as indicated in the literature (Henseler, 2017). Independently of the research, we assume that the theoretical constructs of interest exist in nature conceived as ontological entities and formed by behavioral factors which are usually latent variables. These constructs are common in the behavioral sciences, examples being personality traits or attitudes (Henseler et al. 2017b). This analysis conceptualizes the Organizational Values (OV) construct as a theoretical thinking construct and is considered to be theoretically justified if we follow a constructivist approach to systematics. (Tan, 2019)
In view of the above, these types of constructs are considered a mix of elements (Henseler, 2015). In our case, a powerful concept, such as organizational values, can be applied to modeling. Thus, design constructs (artifacts) are modeled as composite and behavioral constructs are modeled as reflective (Dijkstra and Henseler, 2015). In our case, the variable OV being made up of more fundamental elements, such as dimensions or facts, we express it as a composite variable. This composite, according to the scale used of (Tamayo et al. 2000) has eight first-order constructs, namely realization (RE), compliance (COM), domain (DOM), employee welfare (EW), tradition (TR), prestige (PR), autonomy (AUT) and concern collective (CORNCOL). Given this approach, our OV element is represented by a linear combination of its indicators (Henseler et al. 2016), so that eliminating some of them may alter the meaning of the compound (Dijkstra and Henseler, 2015). This is due to these indicators showing different parts, in the same way that indicators and dimensions present high correlations between each other, even if these are unnecessary (Henseler, 2017). Finally, the data used an original 7-point Likert scale where 1 is strongly disagree and 7 is strongly agree. The detailed scales of the model can be found in Annex 1.
Results
Assessment of global model fit
According to (Henseler et al. 2016), it is necessary to go to the global fit of the model as a first step for its evaluation. We therefore begin to analyze the estimated model, where we include the Uncertainty (UNC) variable to test the moderation analysis (Roldan and Cepeda, 2017) and therefore the influence that it may have had on the Participatory Leadership (PL) variable, since the research was conducted throughout the economic uncertainty process generated by COVID-19. We use ADANCO 2.3 (Henseler and Dijkstra, 2015) to estimate several bootstrap-based tests of model fit: the standardized root mean square residual (SRMR), the unweighted least squares discrepancy (dULS), and the geodesic discrepancy (dG). If any of these tests exceed the bootstrap-based 95% (HI95) and 99% percentile (HI99) percentages, the model is unlikely to be true (Henseler and Dijkstra, 2015). The model presents all three tests of fit below HI99, so it is accepted (Henseler et al. 2016).
Measurement model
Fit tests for the saturated model are the starting point for evaluating measurement models (Schuberth et al. 2018). We tested the external validity of the compounds by a confirmatory compound analysis (Henseler et al. 2017a). Our model also presents composite constructs in a reflective manner, so that, following (Hair et al. 2021), we performed an analysis for both types of composites. We carried out this analysis for the second-order and first-order constructs. For both levels, the three tests do not exceed the 99% percentile (HI99 – Table 2). The composite model is supported by this confirmatory analysis and we therefore determine that rather than as individual manifest variables, the compounds act within a nomological network (Schuberth et al. 2018).
(Henseler, 2017) indicates that high correlations between composite indicators are normal, as is the case in our study, due to constructs as artifacts (design constructs). Therefore, and following (Rigdon, 2016), we set the estimation method to Mode A. That done, we can apply the usual reliability and internal consistency validity measures (Hair et al. 2017). We consider the individual reliability of the items to be satisfactory, since for both samples, the loadings are higher than 0.7.
The relative information of each indicator and dimension in the composition of its composite is provided by these weights. The reliability of the constructs is proven, since they all reach 0.7 (Table 3). (Hair et al. 2017). We used the average variance extracted (AVE) to evaluate convergent validity, observing that all the items exceeded the level of 0.5. Cronbach’s alpha, being above 0.7, is also considered adequate. (Sarstedt et al. 2017).
To test discriminant validity more strictly, we apply the HTMT criterion (Henseler et al. 2016), observing that all the constructs satisfy it (Table 4).
Structural model
The explained variance (R2) of the endogenous variables is shown in Tables 5 and 6 for the endogenous variables, as well as the direct effects. The confidence intervals and t-values are provided by boostrapping 5000 subsamples as well as having f2 values representative of the effect size.
Based on the results of the Korean sample, the hypotheses that lead directly to the dependent variable SCA are supported by one of them, the one concerning OI. Regarding PL and MO, they are not significant. PL also has an extremely low effect size, far from the minimum of 0.02 recommended. OI has a large effect size (f2 > 0.35) according to standard criteria (Roldan and Cepeda, 2017). The level of variance explained R2 is very high, reaching 0.713. The R2 value depends on the complexity of the phenomenon and the model. Our results therefore provide for the Korean sample a very considerable value in this type of research (Hair et al. 2011). The value is also representative since our model has few exogenous constructs, which, with a high value of R2, makes the model parsimonious. The hypotheses related to OI are both supported (H5 and H3), corresponding to MO and LP. In addition, LP has a high effect size with a high t-value, while MO has a medium effect size. Regarding LP and OV, they are also significant concerning MO and LP, respectively. The value of the explained variance of the PL construct reaches 0.677. In our model, we further test the moderating effect of environmental uncertainty, caused in both samples by the situation brought about by COVID-19 that the companies had to face. However, for Korean companies, the uncertainty caused by the market situation has not influenced the construction of participative leadership in their companies.
With respect to the Spanish sample, the results obtained are similar, although they have certain differences. The hypotheses concerning ACS are supported for two of the three aspects, specifically those referring to OI and MO. The latter also represents a difference with respect to the Korean sample, since it was not supported. However, it has a very low effect size (0.055). OI presents a high t-value (8.474), more than in the Korean sample, although in the case of the Spanish sample the variance explained is, at 0.551, lower. Something similar occurs with the hypotheses referring to OI. The explained variance of this construct is much lower (0.326) than in the Korean sample (0.768), although in this case the two hypotheses are also supported (H5 and H3).
The hypotheses concerning MO and PL are also supported. The explanation of MO offered by the Spanish sample (R2 = 0.143) is well below that of the Korean sample (0.351), although the results for PL are similar. As before, both hypotheses are supported. Likewise, the effect of market uncertainty is not significant, so Spanish companies did not change their participative leadership principles in the complex environment of COVID-19. See Table 7.
Our work also contemplates the analysis of indirect effects in order to analyze the complexity of the interrelation of the variables. Of the paths that lead to competitive advantage, only one in the two samples is sustained, and that is the one which goes from OV-PL-OI-SCA, i.e., leaving out market orientation (MO). However, market orientation does appear in the spillovers from all the constructs, namely the OV-PL-MO-OI-SCA path. Although it is true that it shows a low significance (t-value 2.899), the fact is that being significant establishes differences in the strategic treatment of both samples. It should be noted that all the total indirect effects, as well as all the total effects (except those determined by mediation) are significant.
Fs/QCA method
Our research takes into account the complexity that exists in reality, where the interactions between the behavior of the companies do not respond in a symmetrical and linear way to what is offered in the results, although these are very close to the models of real behavior. The statistical information focuses on the identification of the net effect of each independent variable on the dependent variable (Rihoux et al. 2021), while the development of asymmetric methods such as fs/QCA can bring to light combinations between the different variables not contemplated in a discrete way in quantitative models (Fernández-Esquinas et al. 2021). Therefore, our research develops a PLS-SEM and fs/QCA multi-method to improve the competitive position of hospitality and tourism companies by offering them different possible solutions.
To run the fs/QCA the data must be converted from the original 7-point Likert scale into a data set suitable for calibration. The conversion process included the following: (1) calculating the mean of each construct, based on the responses of the analyzed companies and the corresponding factor loadings; (2) calibrating the resulting data based on the percentile of the mean score for each construct (Ragin et al. 2008). The cut-off thresholds that establish the level of membership and the type of function used for calibration determine the calibration results. A detailed evaluation of the data establishes our choice of cut-off points at the 10th, 50th and 90th percentiles, according to (Kraus et al. 2018). Table 8 shows the descriptive statistics of the result.
Next, in Table 9, we analyze the necessary conditions regarding the presence and denial of SCAc. According to (Schneider, 2018), the necessary conditions that the QCA analysis establishes should be analyzed through the view of empirical consistency, empirical relevance and conceptual significance. The Korean sample has as necessary conditions OVc and MOc (Consistency >0.9; Coverage >0.8) for the presence of SCAc, while the Spanish sample offers as necessary conditions OVc, PLc and MOc (Consistency >0.9; Coverage >0.8) (Guerola-Navarro et al. 2021).
Tables 10 and 11 below show the possible combinations of conditions and results, known as truth tables. In order to establish the combination of conditions that can have a significant influence on the expected result, we consider two important parameters, the thresholds or limits of frequency and consistency (Schneider and Wagemann, 2010). The choice of cut-off points for consistency is made in accordance with the indications of (Ragin, 2006; Schneider and Wagemann, 2010). However, we use the indications provided in the work of (Greckhamer et al. 2013) to select the frequency cut-off thresholds. In the last step of the fs/QCA procedure, we logically minimize the number of combinations, each of which leads to the result independently of the others (Fiss, 2011).
The solutions in the Spanish sample show a high level of general consistency (Spanish 0.8816), which is within the parameters required by this type of research to support the result (Han and Zhang, 2021). The individual solutions are also all above 0.9 for consistency (Ault and Spicer, 2020). Table 12 and Table 13 show the truth tables for the sample of Korea, where, as in the previous case, they present a high level of consistency and are within the parameters delimited by the literature (Fiss, 2011).
Discussion, implications, and conclusions
Discussion
In general, we can establish that the hypotheses put forward are accepted with a high level of significance, achieving the main research objective of determining the source of competitive advantage of tourism companies in an environment marked by COVID-19, through market orientation, organizational innovative intensity and participative leadership. For this purpose, we analyzed the results in two international samples of hospitality and tourism companies, one in South Korea and the other in Spain, their being at different stages in the development of their tourism industry, as well as having important cultural differences. We established similarities and differences in order to determine strategies to be followed in the future, and which can be applied in other environments according to the cultural environment and the special characteristics of their tourism sectors.
With respect to the first secondary research objective, to establish whether market orientation and organizational innovative intensity mediate between participative leadership and a sustainable competitive advantage, and to determine their direct effect, according to the symmetrical analysis performed, through PLS, of the constructs that had a direct impact on SCA, MO and OI are significant for the Spanish sample. For the Korean sample, only MO was found to be significant. The presence and importance of MO in different international settings is a common fact in recent global research, and coincides with results in countries such as Iran, India, China (Kazemian et al. 2021), Ethiopia (Oduro and Haylemariam, 2019), Mexico (Solano Acosta et al. 2018) and Germany (Busse et al. 2020). In other words, it is a construct that at a global level, and in an intersectoral manner, has a powerful influence on competitive advantage. In our case, it also becomes a tool for the projection of participative leadership and innovation, acting in the case of the Spanish sample as a direct and indirect element, and in the Korean sample indirectly. This reaffirms here the combinatorial effect of market orientation in the tourism sector, as occurs in recent research (Tsetse et al. 2021), as well as the importance of MO in the most developed tourism sectors. Other studies also corroborate the MO mediating role. (Kazemian et al. 2021), emphasizing the need to analyze in tourism sector the role of this variable in its relationship with the others, highlighting its importance as a contribution to future research.
Related to the above, IO also appears to be significant in both samples. Studies such as that of (Kaya et al. 2020) fully coincide in the reaffirmation of innovation as a fundamental element in performance analyzed both symmetrically (PLS-SEM) and asymmetrically (fs/QCA). Moreover, this construct provides an enormous explanation for competitive advantage in the tourism sector (variance explained): in the case of the Spanish sample, 39.10%, and in the case of the Korean sample, 57.95%. The high latter percentage could be explained by the level of technology of Korean companies compared to the rest of the world (J. Lee et al. 2021). Its application in the tourism sector can be an important source of competitive advantage, allowing the development of the tourism industry through the new innovations that the technological market can offer. In fact, the objective of this research is in line with recent literature reviews on tourism innovation (Cao et al. 2022), where reference is made to the importance of the analysis of this variable within the tourism sector in fields such as eco-innovations (Firman et al. 2022), or special tourist experiences (Elshaer and Marzouk, 2022), The results coincide with the present analysis with respect to the importance for differentiation and the establishment of competitive advantage.
Also, in relation to the first secondary objective of the investigation, and with respect to the connection between PL and SCA, in both samples this is not significant. This result conflicts with analyses performed so far (Ardiansah et al. 2022; Nguyen and Yeh, 2022). Although this is a construct that is normally associated with employee satisfaction, it is not so here (Ali Larik and Karim Lashari, 2022), but rather directs business performance through organizational values (Schabracq, 2006). In our case, the hospitality and tourism companies analyzed in both samples develop a well-known participative leadership process, according to the results, except that its reflection in competitive advantage occurs through a combination with other values, such as innovation or market orientation. In fact, the influence of PL on innovation does have significant academic support (S. Iqbal et al. 2021; Muita, 2021), which is reflected in the international tourism sector in our work, despite the complex environmental conditions caused by COVID-19. The same is true for the significance of the relationship between PL and MO, in line with recent studies (Dahleez and Abdelmuniem Abdelfattah, 2021), The results of this study show the fundamental importance in the tourism sector of the use of participatory leadership as a transforming variable. In other words, in the circumstances of a very conflictive and novel environment, such as the one analyzed in this research, participatory leadership becomes a tool to activate other factors within the tourism company, as recent studies have affirmed (Elsetouhi et al. 2022; Nqumba and Scheepers, 2023).
Analyzing the relationship between organizational values and participative leadership as the third secondary objective of this research, we found a strong relationship between the two samples, being stronger in the case of Korea (variance explained 67.70%) than in Spain (variance explained 54%). The fact of the strength of the relationship has been analyzed in recent studies in the tourism sector as well (Idris et al. 2022). The results of the present work, relating both variables and subsequently as a precursor element of competitive advantage, fill an important gap in the research on the future of both variables in the new post-COVID-19 environment. This was recently analyzed in the work by Wang et al. (2022), which indicates the need to address work that relates the two variables at the level of the company and organizational and management strategies.
The application of the mixed symmetrical and non-symmetrical methodology provides an adequate response to the third secondary objective of the research since it offers a better view of the combinations of factors that lead to the same result. In fact, the fs/QCA analysis shows interesting results. We must bear in mind that we are dealing with two different business realities, united by the same sector. Spain is a world tourism power, consolidated in the market, whose position as a traveller receiver ranges from first to third place annually. South Korea is a country whose tourism sector is trying to consolidate itself, with a different offer to that of Spain, but with great possibilities and a pioneering technological capacity worldwide. Therefore, both samples offer results that we could call synergistic when it comes to developing strategies in the two business realities.
The two samples coincide in showing organizational values and market orientation as necessary conditions. In the case of the Spanish company, participatory leadership is also added. We as well highlight the importance of organizational values and leadership management in our model, subsequently reflected in the behavior of both business models, despite the different business structures in terms of size and innovative intensity in the tourism sector. This situation balances the possibilities between the two countries, since, although the export of the Spanish model as a tourism powerhouse is desirable for other countries, it is often criticized for its lack of innovation and technological implementation.
Between both countries, we found similarities in the presence of Market Orientation (MOc), which expresses the conviction of customer-oriented strategies in the two countries, and therefore their necessity in this sector. In addition, we find in both sample solutions that combine the presence of almost all the factors. In the Spanish case, the one offered by PLc*MUc*OIc*MOc, or in the Korean sample the one determined by OVc*PLc*MUc*OIc. Moreover, in the case of market uncertainty, whose presence in PLS research is shown to be non-significant, it appears in the background combination as present and absent. In view of the above, we could respond that the differences between the two countries are centered on the fact that, in the case of a less developed tourism sector such as the Korean one, the level of solutions through the combination of variables to achieve competitive advantage is greater (eight solutions offered compared to five), as well as presenting more factors as necessary to achieve this. The Spanish model is more based, possibly due to the maturity of its market, on elements associated with market orientation, which allows it to manage a more stable and higher demand.
Regarding the last secondary objective of this research, the influence of market uncertainty, caused by COVID-19, on participative leadership through organizational values presents a non-significant result in this research, even though is a construct that is still under analysis in the literature. However, the first results that have been obtained are scattered (Gkinopoulos et al. 2021), depending very much on the type of company and the sector (Kaabomeir et al. 2021). Our research here makes an important contribution to the literature as it shows that hospitality and tourism companies, even in very different business environments, have remained faithful to their principles of participative leadership despite environmental hostility, allowing them to obtain significant results in terms of competitive advantage. Moreover, the fact of being tested in two different samples, strengthens the importance of the management of organizational values reflected in participative leadership, which is H1 (significant) in both samples. Despite the important contribution of the present work regarding the influence of market uncertainty, a recent work recommends caution in this regard (W. Zhang et al. 2022), as the consequences of the effects of the pandemic are still being assimilated, in order to project them into the future and respond in a more adequate manner in the tourism sector.
Conclusions
In times of economic uncertainty, hospitality and tourism companies find strong support for obtaining a sustainable competitive advantage by developing a participatory leadership model through organizational values that enhance market orientation. The management models of international hospitality and tourism companies, whether in labor-intensive world powers such as Spain, or technology- and innovation-intensive ones such as South Korea, have a strong dependence on a market-oriented strategy for success.
With respect to market uncertainty, our research determines from the symmetric analysis that this has not influenced the development of participative leadership in either country. However, the flexibility of the methodology used allows us to conclude that in the event of it in fact having an influence, or its presence having been more decisive in the decision-making processes of the companies, there are strategic alternatives to overcome it. These alternatives are based above all on market orientation and the deposit of organizational values reflected in participative leadership.
Implication for business management
Our work determines common factors and strategies that can be developed in tourism sectors of different countries, establishing which are the determining factors at the time of their development. Market Orientation is presented as a key element in the success of hospitality and tourism companies which adequately develop their organizational values and participatory leadership. Also, the research indicates that the management of market uncertainty, caused in this case by COVID-19, did not affect the management of participatory leadership by the company, and in any event, its presence can be managed through the empowerment of other factors present in the company. This fact can be applied to future situations involving pressure on companies.
One of these factors is Organizational Innovative Intensity, and its strong weight in the development of competitive advantage. The international tourism sector, in spite of cultural and business development differences, as well as its traditional consideration of labor intensity, needs innovation to gain competitive advantage, so companies should pay special attention to the implementation of new technologies, both in terms of capacity building and customer service.
Considering the preceding elements of the research, and determining factors in the management of tourism businesses, we conclude that, for both environments analyzed, i.e., a leading tourism sector at a world level and another in the process of advanced development, the leadership model is determined by organizational values. Managers should consider, with respect to the decision-making model in tourism environments, that it is the company’s values that will mark the steps in the process to be followed. Whatever the environment, even with a powerful charge of novelty and uncertainty such as that provoked by the COVID-19 pandemic, it is shown that the company’s renunciation of organizational values for a supposed reorganization of elements to face uncertainty can be a strategic error with complex consequences for tourism companies.
Organizational values are also more decisive in less developed tourism sectors, where the company cannot yet rely on other resources and capabilities to achieve a competitive advantage. Therefore, managers must evaluate the organizational values model taking into account the response and solutions that they can offer, considering also the situation of the sector at that time.
However, regardless of the state of the industry, the company must be aware that the development of the participative leadership model is not enough, despite the strength of its values, to attain a competitive advantage. Once the values have been set, and the participative leadership model has been developed, managers must channel this process toward concrete market-oriented strategies or innovative processes or products to convince the target public and maintain the advantage over competitors.
The reality of the hotel sector implies a maximum level of innovation, accompanied by an optimal and constant evaluation of the changes that occur in the market in order to find possible sustainable advantages, in addition to a regular study of consumer perceptions of the service, and here the characteristics of market orientation are erected as a key tool to achieve these challenges (Sampaio and Régio, 2022).
Academic implications
This paper provides important academic implications for further research for several reasons. First, it represents one of the first works to determine the importance of Participative Leadership and its role in a new environment caused by the pandemic, or in future highly complex environments, as well as to ascertain how it can regulate the negative effects caused in organizations by a new reality. Until now, the analysis and development of leadership theories have not had such a high level of evidence, so the present research provides novel results that may be incorporated in the future in the development of new theories on participatory leadership.
Secondly, the research determines the role of organizational values in the survival capacity of tourism organizations in the face of the complicated challenge to which the environment subjected them, establishing the basis of this double currency where values affect leadership and leadership affects values. This is a relationship that in the future could be analyzed from a broader perspective in order to better understand their influence. The choice of a sample of two culturally different countries has made it possible, from the point of view of future research, to better understand how these values will affect, according to their different levels of rootedness and development, the construction of different leadership models that will determine the competitive advantage of tourism companies.
Derived from the above, and thirdly, the present analysis will allow future tourism studies to better analyze the introduction of the variables Market Orientation and Organizational Innovative Intensity in the management of tourism companies, since it is proven that their role in competitive advantage is regulated by the characteristics of the country in which it is carried out. Until now, the results of the intervention of the two variables had been considered mostly applicable in all business environments. The present work advances in the construction of this theory, determining that in future research the intervention of one or the other variable may be conditioned by the values associated with the modes of leadership of tourism companies according to each environment. In the specific case of Organizational Innovative Intensity, the research shows its importance for the construction of future models of tourism management, since it has an important weight with respect to obtaining a competitive advantage.
Fourthly, within the different investigations that have taken into account the market uncertainty factor referring to the environment marked by COVID-19, the present work presents an important contribution, by affirming that, at the company level in the process of developing the leadership model, the enormous uncertainty and novelty generated by the pandemic did not have any influence, and the organizational values remained firm. This fact has important consequences in the future development of academic models, which will have to continue to verify whether this influence does not indeed occur in other processes within the company, and if, in fact, in future situations of a tougher environment, organizational values continue to be a source of factors for achieving a competitive advantage. Research in this period has tried to analyze what was able to remain stable in the company and which elements should be adapted to a greater extent, so the present work contributes to future research in this direction.
Lastly, this research presents the novelty of the methodological combination of PLS-SEM and fs/QCA applied to an international sample of hospitality and tourism companies. This approach, little used in research in this sector, allows a more realistic access to a complex sector, such as the tourism industry, and its business decisions. In addition, it establishes solutions formed by combinations of antecedents that represent advances in the creation of future models for the analysis of the tourism sector, and a better arrangement of the combination of variables.
Social implications
The analysis carried out allows extrapolating success factors of international hospitality and tourism companies between two different environments, comparing similarities and highlighting differences. This fact may allow government agencies to better establish and enhance the determinants of success of these hospitality and tourism companies, as well as to emphasize the capabilities that will best enable them to overcome periods of crisis, such as that caused by COVID-19. Derived from this fact, and although the influence of market uncertainty has not been significant, its presence should not discourage public and private organizations from strengthening their hospitality and tourism companies, since the combination of other factors allows them to overcome this fact and achieve the objectives of a sustainable competitive advantage.
Limitations
Although we have tried to ensure that the study covers the complex reality of the intentional tourism environment by establishing two samples with different characteristics, an analysis in other environments and countries with a strong tourism orientation would allow us to obtain more complete and generalizable results. The results, despite the non-influence of market uncertainty, present a strong conditioning factor caused by COVID-19 and its substantial modification of the environment. The solutions obtained in this research should be tested again in a more stable environment now that the pandemic is over, in order to verify their validity, as well as to apply them when another important market conditioning factor or economic crisis occurs again.
Data availability
The datasets generated during and/or analyzed during the current study are available as a form of supplementary file and/or from the corresponding author on reasonable request.
References
Aboobaker N (2022) Workplace spirituality and employee wellbeing in the hospitality sector: examining the influence of fear of COVID-19. Psycholog Stud 67(3):362–371
Ahn Y, Bessiere J (2022) The role of participative leadership in empowerment and resident participation. Sustainability 14(18):11223
Aitken A, Singh S (2023) Time to change? Promoting mobility at older ages to support longer working lives. J Econ Ageing 24:100437
Akhvlediani M, Mushkudiani Z, Mikabadze S (2023) Marketing study of customer loyalty in Georgia and its impact on hospitality business: case of imereti region. Euro J Mark Econ 6(1):85–91
Ali Larik K, Karim Lashari A (2022) Effect of leadership style on employee performance. Neutron 21(2):112–119. https://doi.org/10.29138/neutron.v21i02.143
Altinay L (2010) Market orientation of small ethnic minority-owned hospitality firms. Int J Hosp Manag 29(1):148–156
Ardiansah M, Pitriyani P, Halim A (2022) Participatory leadership, supervision, and discipline on employee performance of labuhanbatu regional development planning agency. Humanit Soc Sci 5(1):2569–2580
Arghode V, Lathan A, Alagaraja M, Rajaram K, McLean GN (2022) Empathic organizational culture and leadership: Conceptualizing the framework. Euro J Train Develop 46(1-2):239–256. https://doi.org/10.1108/EJTD-09-2020-0139
Ault JK, Spicer A (2020). The formal institutional context of informal entrepreneurship: a cross-national, configurational-based perspective. Res Policy, 104160. https://doi.org/10.1016/j.respol.2020.104160
Bastic M, Leskovar-Spacapan G (2006) What do transition organizations lack to be innovative? Kybernetes 35(7-8):972–992. https://doi.org/10.1108/03684920610675030
Benazzouz NM (2019) Entrepreneurial orientation and innovation intensity: a synthetic literature review. Int Entrep Rev 5(2):23
Bolwijn PT, Kumpe T(1990) Manufacturing in the 1990s-Productivity, flexibility and innovation. Long Range Plan 23(4):44–57. https://doi.org/10.1016/0024-6301(90)90151-S
Breier M, Kallmuenzer A, Clauss T, Gast J, Kraus S, Tiberius V (2021) The role of business model innovation in the hospitality industry during the COVID-19 crisis. Int J Hosp Manag 92:102723
Busse R, Zafer H, Warner M (2020) Rethinking the roles of project management maturity and organisational culture for perceived performance: an empirical study based on German evidence. Euro J Int Manag 14(4):730–752. https://doi.org/10.1504/ejim.2020.107605
Calantone R, Di Benedetto CA, Rubera G (2012) Launch timing and launch activities proficiency as antecedents to new product performance. J Glob Sch Mark Sci 22(4):290–309
Cao A, Shi F, Bai B (2022). A comparative review of hospitality and tourism innovation research in academic and trade journals. Int J Contemp Hosp Manag, ahead-of-print
Carvache-Franco O, Carvache-Franco M, Carvache-Franco W (2022) Coastal and marine topics and destinations during the COVID-19 pandemic in Twitter’s tourism hashtags. Tour Hosp Res 22(1):32–41
Choi H-M, Kim WG, McGinley S (2017) The extension of the theory of person-organization fit toward hospitality migrant worker. Int J Hosp Manag 62:53–66
Chong MPM, Shang Y, Richards M, Zhu X (2018) Two sides of the same coin? Leadership and organizational culture. Leadersh Organ Dev J 39(8):975–994. https://doi.org/10.1108/LODJ-05-2017-0122
Ciulla JB (2020). The importance of leadership in shaping business values. En The search for ethics in leadership, business, and beyond (153-163). https://doi.org/10.1007/978-3-030-38463-0_10
Coffeng T, van Steenbergen EF, de Vries F, Steffens NK, Ellemers N (2023) Reflective and decisive supervision: the role of participative leadership and team climate in joint decision‐making. Regul Gov 17(1):290–309
Dahleez KA, Abdelmuniem Abdelfattah F (2021). Transformational leadership and organizational performance of Omani SMEs: The role of market orientation. Int J Product Perform Manag. https://doi.org/10.1108/IJPPM-08-2020-0447
Dangelico RM (2016) Green product innovation: where we are and where we are going. Bus Strategy Environ 25(8):560–576
Day GS, Wensley R (1988) Assessing advantage: a framework for diagnosing competitive superiority. J Mark 52(2):1. https://doi.org/10.2307/1251261
Dijkstra TK, Henseler J (2015) Consistent partial least squares path modeling MIS quarterly 39:2
Dolnicar S, Zare S (2020). COVID19 and Airbnb – Disrupting the Disruptor. Ann Tour Res, 83. https://doi.org/10.1016/j.annals.2020.102961
Dotzel T, Shankar V, Berry LL (2013) Service innovativeness and firm value. J Market Res 50(2):259–276
Douglas EJ, Shepherd DA, Prentice C (2020) Using fuzzy-set qualitative comparative analysis for a finer-grained understanding of entrepreneurship. J Bus Venturing 35(1):105970. https://doi.org/10.1016/j.jbusvent.2019.105970
Elkhwesky Z, Salem IE, Ramkissoon H, Castañeda-García JA (2022) A systematic and critical review of leadership styles in contemporary hospitality: a roadmap and a call for future research. Int J Contemp Hosp Manag 34(5):1925–1958
El-Said OA, Smith M, Al-Yafaei Y, Salam SAA (2023) From complexity to evolution: mapping resilience management practices in the hospitality industry during the COVID-19 crisis. Int J Hosp Manag 110:103435
Elsetouhi AM, Mohamed Elbaz A, Soliman M (2022) Participative leadership and its impact on employee innovative behavior through employee voice in tourism SMEs: The moderating role of job autonomy. Tour Hosp Res 23(3):406–419
Elshaer AM, Marzouk AM (2022) Memorable tourist experiences: the role of smart tourism technologies and hotel innovations. Tour Recreat Res 21:1–13
Erdfelder E, FAul F, Buchner A, Lang AG (2009) Statistical power analyses using G*Power 3.1: tests for correlation and regression analyses. Behav Res Meth 41(4):1149–1160. https://doi.org/10.3758/BRM.41.4.1149
Evans NG (2016) Sustainable competitive advantage in tourism organizations: a strategic model applying service dominant logic and tourism’s defining characteristics. Tour Manag Perspect 18:14–25
Fernández-Esquinas M, Sánchez-Rodríguez MI, Pedraza-Rodríguez JA, Muñoz-Benito R (2021) The use of QCA in science, technology and innovation studies: a review of the literature and an empirical application to knowledge transfer. Scientometrics 126(8):6349–6382. https://doi.org/10.1007/s11192-021-04012-y
Firman A, Moslehpour M, Qiu R, Lin P-K, Ismail T, Rahman FF (2022) The impact of eco-innovation, ecotourism policy and social media on sustainable tourism development: evidence from the tourism sector of Indonesia. Econ Res-Ekonomska Istrazivanja 36(2):2023
Fiss PC (2011) Building better causal theories: a fuzzy set approach to typologies in organization research. Acad Manag J 54(2):393–420
Fuller JB, Barnett T, Hester K, Relyea C (2003) A social identity perspective on the relationship between perceived organizational support and organizational commitment. J Soc Psychol 143(6):789–791
Gkinopoulos T, Pagliaro S, Stathi S, Teresi M (2021). Leadership style, group orientation of conspiracy beliefs and uncertainty in the era of COVID-19: Effects on moral leadership and leader identification and the moderating role of right-wing authoritarianism. PsyArXiv. https://doi.org/10.31234/osf.io/s8vb5
Gomezelj DO (2016). A systematic review of research on innovation in hospitality and tourism. Int J Contemp Hospitality Management
Gössling S, Scott D, Hall CM (2021) Pandemics, tourism and global change: a rapid assessment of COVID-19. J Sustain Tour 29:1–20
Graves LM, Sarkis J (2018) The role of employees’ leadership perceptions, values, and motivation in employees’ provenvironmental behaviors. J Clea Product 196:576–587. https://doi.org/10.1016/j.jclepro.2018.06.013
Greckhamer T, Misangyi VF, Fiss PC (2013). The two QCAs: from a small-N to a large-N set theoretic approach. In Research in the Sociology of Organizations (Vol. 38, pp. 49–75). Emerald Group Publishing Limited. https://doi.org/10.1108/S0733-558X(2013)0000038007
Green SB (1991) How many subjects does it take to do a regression analysis. Multivar Behav Res 26(3):499–510. https://doi.org/10.1207/s15327906mbr2603_7
Guerola-Navarro V, Oltra-Badenes R, Gil-Gomez H, Iturricha Fernández A (2021) Customer relationship management (CRM) and Innovation: A qualitative comparative analysis (QCA) in the search for improvements on the firm performance in winery sector. Technol Forecast Soc Change 169:120838. https://doi.org/10.1016/j.techfore.2021.120838
Gursoy D, Chi CG (2020) Effects of COVID-19 pandemic on hospitality industry: Review of the current situations and a research agenda. J Hosp Mark Manag 29(5):527–529
Haffar M, Al-Karaghouli W, Djebarni R, Al-Hyari K, Gbadamosi G, Oster F, Alaya A, Ahmed A (2023) Organizational culture and affective commitment to e-learning’changes during COVID-19 pandemic: The underlying effects of readiness for change. J Bus Res 155:113396
Hair JF, Ringle CM, Sarstedt M (2011) PLS-SEM: indeed a silver bullet. J Mark Theory Pract 19(2):139–152. https://doi.org/10.2753/MTP1069-6679190202
Hair Jr JF, Ringle CM, Gudergan SP, Castillo Apraiz J, Cepeda Carrión, GA, Roldán JL (2021). Manual avanzado de Partial Least Squares Structural Equation Modeling (PLS-SEM). En Manual avanzado de Partial Least Squares Structural Equation Modeling (PLS-SEM). https://doi.org/10.3926/oss.407
Hair Jr JF, Hult T M, Ringle CM, Sarstedt M, Castillo Apraiz J, Cepeda Carrión GA, Roldán Salgueiro JL (2017). Manual de Partial Least Squares Structural Equation Modeling (PLS-SEM) (S. Publishing, Ed)
Han, G., & Zhang, Z. (2021). Regional innovation paths selection in complex environments of China: a configurational perspective. Managerial and Decision Economics. https://doi.org/10.1002/mde.3548
Hassan, S. C. (2023). Innovative marketing strategies during tourism recovery in the post-COVID-19 period in Nigeria. En Crisis Management, Destination Recovery and Sustainability (pp. 67–76). Routledge
Henao-García EA, Cardona Montoya RA (2023). Management innovation and its relation to innovation outcomes and firm performance: a systematic literature review and future research agenda. Euro J Innov Manag
Henseler J (2015). Is the whole more than the sum of its parts? April, 39
Henseler J (2017) Bridging design and behavioral research with variance-based structural equation modeling. J Advert 46(1):178–192. https://doi.org/10.1080/00913367.2017.1281780
Henseler J, Dijkstra TK (2015). ADANCO 2.0. Composite Modeling GmbH & Co, Germany
Henseler J, Hubona G, Ray PA (2016) Using PLS path modeling in new technology research: Updated guidelines. Industrial Manag Data Sys 116(1):2–20. https://doi.org/10.1108/IMDS-09-2015-0382
Henseler J, Hubona G, Ray PA (2017a) Partial least squares path modeling: Updated guidelines. In Partial Least Squares Path Modeling: Basic Concepts, Methodological Issues and Applications. Springer. https://doi.org/10.1007/978-3-319-64069-3_2
Henseler J, Hubona G, Ray PA (2017b) Partial least squares path modeling: Updated guidelines. H. Latan, R. Noonan (Eds.), Partial least squares path modeling: Basic concepts, Methodological issues and Applications. Springer International Publishing, Switzerland
Herrero A, San Martín H, Collado J (2018) Market orientation and SNS adoption for marketing purposes in hospitality microenterprises. J Hosp Tour Manag 34:30–40
Herrero CC, Laso J, Cristóbal J, Fullana-i-Palmer P, Albertí J, Fullana M, Herrero Á, Margallo M, Aldaco R (2022) Tourism under a life cycle thinking approach: a review of perspectives and new challenges for the tourism sector in the last decades. Sci Total Environ, 157261
Hiebl MRW, Richter JF (2018) Response rates in management accounting survey research. J Manag Account Res 30(2):59–79. https://doi.org/10.2308/jmar-52073
Higgins-Desbiolles F (2020) Socialising tourism for social and ecological justice after COVID-19. Tour Geogr 22(3):610–623
Hjalager A-M (2010) A review of innovation research in tourism. Tour Manag 31(1):1–12
Hofstede G (2011) Dimensionalizing cultures: the Hofstede model in context. Online Read Psychol Cult 2(1):919–2307
Hossain MS, Hussain K, Kannan S, Kunju Raman Nair SK (2022) Determinants of sustainable competitive advantage from resource-based view: Implications for hotel industry. J Hosp Tour Insights 5(1):79–98
Hossain MS, Kannan SN, Raman Nair SKK (2021) Factors influencing sustainable competitive advantage in the hospitality industry. J Qual Assur Hosp Tour 22(6):679–710
Hoyle RH (1999) Structural equation modeling analysis with small samples using partial lesst squares. Stat Strateg Small Sample Res 1(1):34
Huang S, Wang X (2023) COVID-19 two years on: a review of COVID-19-related empirical research in major tourism and hospitality journals. Int J Contemp Hosp Manag 35(2):743–764
Huertas-Valdivia I, Gallego-Burín AR, Lloréns-Montes FJ (2019) Effects of different leadership styles on hospitality workers. Tour Manag 71:402–420
Hunt SD, Morgan RM (1995) The comparative advantage theory of competition. J Mark 59(2):1. https://doi.org/10.2307/1252069
Idris I, Suyuti A, Supriyanto AS, As N (2022) Transformational leadership, political skill, organizational culture and employee performance: A case study from tourism company in Indonesia. GeoJ Tour Geosites 40(1):104–110
Iqbal N, Anwar S, Haider N (2015) Effect of leadership style on employee performance. Arab J Bus Manag Rev 5(5):1–6
Iqbal S, Martins JM, Mata MN, Naz S, Akhtar S, Abreu A (2021) Linking entrepreneurial orientation with innovation performance in smes; the role of organizational commitment and transformational leadership using smart pls-sem. Sustainability (Switzerland) 13(8):4361. https://doi.org/10.3390/su13084361
Ishaque S, Liaquat M, Irshad S, Khakwani MS (2022) How does participative leadership influences employee engagement via the mediational effect of employee perceived corporate social responsibility? An analysis of front-line employees of hotels. Rev Appl Manag Soc Sci 5(2):129–139
Isichei EE, Emmanuel Agbaeze K, Odiba MO (2020) Entrepreneurial orientation and performance in SMEs: the mediating role of structural infrastructure capability. Int J Emerg Mark 15(6):1219–1241
Jatana R, Nahar M (2023) Innovation as a catalyst in entrepreneurial management. Entrep Priv Enterp Econ Develop Rural India 52:52–81
Ji Y, Han J (2021) A moderated mediation model of the relationship between participatory decision-making and team performance in hotel industry. Glob Bus Finance Rev (GBFR) 26(1):41–52
Jogaratnam G (2017) How organizational culture influences market orientation and business performance in the restaurant industry. J Hosp Tour Manag 31:211–219
Kaabomeir N, Mosavi M, Arshadi N (2021) Causal explanation of team cohesion based on job-adequate skills, role ambiguity, and participative leadership: the mediating role of team trust. Transform Manag J 12(2):101–130
Katsamba D (2023) Leadership as a key enabler during organisational innovation in a volatile environment. Int J Organ Innov (Online) 15(3):165–179
Kaya B, Abubakar AM, Behravesh E, Yildiz H, Mert IS (2020) Antecedents of innovative performance: findings from PLS-SEM and fuzzy sets (fsQCA). J Bus Res 114:278–289. https://doi.org/10.1016/j.jbusres.2020.04.016
Kazemian S, Djajadikerta HG, Said J, Roni SM, Trireksani T, Alam MM (2021) Corporate governance, market orientation and performance of Iran’s upscale hotels. Tour Hosp Res 21(3):344–357. https://doi.org/10.1177/14673584211003644
Kekovic Z, Markovic S (2009) Security as a factor of competitive advantage in tourism. Tour Hosp Manag 15(2):291–303
Klakayan P (2022) Leadership style and its relationship to work satisfaction of the employees in the hospitality industry: a case study of AVANI Hotel and Convention Centre, Khon Kaen, Thailand. 226–233
Kohli AK, Jaworski BJ (1990) Market orientation: the construct, research propositions, and managerial implications. J Mark 54(2):1–18
Kraus S, Ribeiro-Soriano D, Schüssler M (2018) Fuzzy-set qualitative comparative analysis (fsQCA) in entrepreneurship and innovation research – the rise of a method. Int Entrepr Manag J 14(1):15–33. https://doi.org/10.1007/s11365-017-0461-8
Krishna Kaiser A (2023). People and leadership. En reinventing ITIL® and devops with digital transformation: essential guidance to accelerate the process (pp. 363-406). Springer
Kumar V, Jones E, Venkatesan R, Leone RP (2011) Is market orientation a source of sustainable competitive advantage or simply the cost of competing. J Mark 75(1):16–30. https://doi.org/10.1509/jmkg.75.1.16
Kuncoro W, Suriani WO (2018) Achieving sustainable competitive advantage through product innovation and market driving. Asia Pac Manag Rev 23(3):186–192
Kuščer K, Eichelberger S, Peters M (2022) Tourism organizations’ responses to the COVID-19 pandemic: an investigation of the lockdown period. Curr Issues Tour 25(2):247–260
Lai Y-L, Cai W (2023) Enhancing post‐COVID-19 work resilience in hospitality: a micro-level crisis management framework. Tour Hosp Res 23(1):88–100
Lee J, Kim I, Kim H, Kang J (2021) SWOT-AHP analysis of the Korean satellite and space industry: strategy recommendations for development. Technol Forecast Soc Change 164:120515. https://doi.org/10.1016/j.techfore.2020.120515
Lee M, Sisson AD, Costa R, Bai B (2023) Disruptive technologies and innovation in hospitality: a computer-assisted qualitative data analysis approach. J Hosp Tour Res 47(4):109634802311560
Leguina A (2015) A primer on partial least squares structural equation modeling (PLS-SEM). Int J Res Method Educ 38(2):220–221. https://doi.org/10.1080/1743727x.2015.1005806
Li D, Zheng M, Cao C, Chen X, Ren S, Huang M (2017) The impact of legitimacy pressure and corporate profitability on green innovation: Evidence from China top 100. J Clean Prod 141:41–49
Liao H, Shi Y, Liu X, Shen N, Deng Q (2019) A non-probabilistic model of carbon footprints in remanufacture under multiple uncertainties. J Clean Prod 211(9-10):1127–1140. https://doi.org/10.1016/j.jclepro.2018.11.218
Liu Y, Cheng X, Liao SS, Yang F (2023) The impact of COVID-19 on the tourism and hospitality industry: evidence from international stock markets. N Am J Econ Finance 64:101875
Liu Y, Xi M, Li F, Geng X (2021) Linking CEO relationship-focused leadership and corporate entrepreneurship: a multilevel moderated mediation model. Chin Manag Stud 15(4):940–958
Lou Z, Ye A, Mao J, Zhang C (2022) Supplier selection, control mechanisms, and firm innovation: configuration analysis based on fsQCA. J Bus Res 139(C):81–89
Maese E, Diego-Rosell P, Debusk-Lane L, Kress N (2023) Development of emergent leadership measurement: Implications for human-machine teams. 13775:118–145
Misangyi VF, Greckhamer T, Furnari S, Fiss PC, Crilly D, Aguilera R (2017) Embracing causal complexity: the emergence of a neo-configurational perspective. J Manag 43(1):255–282. https://doi.org/10.1177/0149206316679252
Muita YG (2021) Impact of Participative Leadership on the Performance of Startups based in Nairobi Innovation Hubs. United States International University-Africa, United States
Na YK, Kang S, Jeong HY (2019) The effect of market orientation on performance of sharing economy business: focusing on marketing innovation and sustainable competitive advantage. Sustainability (Switzerland) 11(3):729. https://doi.org/10.3390/su11030729
Narver, J. C., & Slater, S. F. (2012). The Effect of Market Orientation on Business Profitability. In Developing a Market Orientation (Vol. 54, Número 4, pp. 45–78). Sage Publications Sage CA: Los Angeles, CA. https://doi.org/10.4135/9781452231426.n3
Newman A, Rose PS, Teo STT (2016) The role of participative leadership and trust‐based mechanisms in eliciting intern performance: evidence from China. Hum Res Manag 55(1):53–67
Nguyen THN, Yeh QJ (2022) Enhancing employee’s work ethics and social responsibility awareness in Chinese organisations: the roles of Confucian diligence tradition, western values and participative leadership. Int J Bus Govern Ethics 16(1):54–87. https://doi.org/10.1504/IJBGE.2022.119341
Nqumba BM, Scheepers CB (2023) Authentic leadership’s influence on strategic corporate social responsibility in South Africa: mediated by participative decision-making. Euro Bus Rev 35:161–183
Ntounis N, Parker C, Skinner H, Steadman C, Warnaby G (2022) Tourism and hospitality industry resilience during the Covid-19 pandemic: Evidence from England. Curr Issues Tourism 25(1):46–59
O’Connor GC, Veryzer RW (2001) The nature of market visioning for technology‐based radical innovation. J Prod Innov Manag: Int Publ Product Dev Manag Assoc 18(4):231–246
Oduro S, Haylemariam LG (2019) Market orientation, CSR and financial and marketing performance in manufacturing firms in Ghana and Ethiopia. Sustain Account Manag Policy J 10(3):398–426. https://doi.org/10.1108/SAMPJ-11-2018-0309
Palacios-Marqués D, Merigó JM, Soto-Acosta P (2015) Online social networks as an enabler of innovation in organizations. Management Decision
Park J, Min HK (2020) Turnover intention in the hospitality industry: a meta-analysis. Int J Hosp Manag 90:102599
Qing M, Asif M, Hussain A, Jameel A (2020) Exploring the impact of ethical leadership on job satisfaction and organizational commitment in public sector organizations: The mediating role of psychological empowerment. Rev Managerial Sci 14(6):1405–1432. https://doi.org/10.1007/s11846-019-00340-9
Qing M, JinHua Z (2023) The influence of participative leadership on the voice behavior of public servants. Publ Pers Manag, 00910260221147692
Qiu RTR, Park J, Li S, Song H (2020) Social costs of tourism during the COVID-19 pandemic. Ann Tour Res 84:102994
Ragin CC (2006) Set relations in social research: evaluating their consistency and coverage. Political Anal 14(3):291–310. https://doi.org/10.1093/pan/mpj019
Ragin CC, Drass K, & Davey S (2008). User’s Guide to Fuzzy-Set / Qualitative Comparative Analysis. En University of Arizona (pp. 1–87)
Ramírez-Solis ER, Llonch-Andreu J, Malpica-Romero AD (2022) Relational capital and strategic orientations as antecedents of innovation: evidence from Mexican SMEs. J Innov Entrepr 11(1):42
Rana R, K’Aol G, Kirubi M (2019) Influence of supportive and participative path-goal leadership styles and the moderating role of task structure on employee performance. Int J Res Bus Soc Sci (2147–4478) 8(5):76–87
Rigdon EE (2016) Choosing PLS path modeling as analytical method in European management research: a realist perspective. Euro Manag J 34(6):598–605
Rihoux B, Álamos-Concha P, Lobe B (2021). Qualitative comparative analysis (QCA): an integrative approach suited for diverse mixed methods and multimethod research strategies. In The Routledge Reviewer’s Guide to Mixed Methods Analysis (pp. 185–197). Routledge. https://doi.org/10.4324/9780203729434-17
Rippa P, Ferruzzi G, Holienka M, Capaldo G, Coduras A (2020) What drives university engineering students to become entrepreneurs? Finding different recipes using a configuration approach. J Small Bus Manag, 1–31. https://doi.org/10.1080/00472778.2020.1790291
Roig-Tierno N, Gonzalez-Cruz TF, Llopis-Martinez J (2017) An overview of qualitative comparative analysis: a bibliometric analysis. J Innov Knowl 2(1):15–23. https://doi.org/10.1016/j.jik.2016.12.002
Roldan JL, Cepeda G (2017) PLS-SEM. En CFP, Universidad de Sevilla,: Vol. 4th. ed
Rumanti AA, Rizana AF, Septiningrum L, Reynaldo R, Isnaini MM (2022) Innovation capability and open innovation for small and medium enterprises (SMEs) performance: response in dealing with the COVID-19 pandemic. Sustainability 14(10):5874
Sampaio C, Régio M (2022) Market orientation and hotel industry: literature review and implications for periods of market turmoil. J Risk Financial Manag 15(11):497
Santos-Vijande ML, Álvarez-González LI (2007) Innovativeness and organizational innovation in total quality oriented firms: the moderating role of market turbulence. Technovation 27(9):514–532
Sarstedt M, Ringle CM, Hair JF (2017) Partial least squares structural equation modeling. En Handbook of Market Research (pp. 1–40). https://doi.org/10.1007/978-3-319-05542-8_15-1
Schabracq MJ (2006) Leadership and organizational culture. In Inspiring Leaders (pp. 212–233). Edward Elgar Publishing. https://doi.org/10.4324/9780203013199
Schneider CQ (2018) Realists and Idealists in QCA. Political Anal 26(2):246–254. https://doi.org/10.1017/pan.2017.45
Schneider CQ, Wagemann C (2010) Standards of good practice in qualitative comparative analysis (QCA) and fuzzy-sets. Comp Sociol 9(3):397–418. https://doi.org/10.1163/156913210X12493538729793
Schuberth, F., Henseler, J., & Dijkstra, T. K. (2018). Confirmatory composite analysis. Frontiers in Psychology, 9(DEC). https://doi.org/10.3389/fpsyg.2018.02541
Seshadri U, Kumar P, Vij A, Ndlovu T (2023). Marketing strategies for the tourism industry in the United Arab Emirates after the COVID-19 era. Worldwide Hospitality and Tourism Themes, ahead-of-print
Shafiu AM, Manaf HA, Muslim S (2019) The impact of effective leadership on employee’s performance in local government of Kaduna state 2013_2019.Int J Eng Sci (IJES) 8(11):60–65
Sharma A, Shin H, Santa-María MJ, Nicolau JL (2021) Hotels’ COVID-19 innovation and performance. Ann Tour Res 88:103180
Skarzynski P, Gibson R (2008) Innovation to the core: a blueprint for transforming the way your company innovates. Harvard Business Press, Boston
Solano Acosta A, Herrero Crespo Á, Collado Agudo J (2018) Effect of market orientation, network capability and entrepreneurial orientation on international performance of small and medium enterprises (SMEs). Int Bus Rev 27(6):1128–1140. https://doi.org/10.1016/j.ibusrev.2018.04.004
Stephens JP, Heaphy ED, Carmeli A, Spreitzer GM, Dutton JE (2013) Relationship quality and virtuousness: emotional carrying capacity as a source of individual and team resilience. J Appl Behav Sci 49(1):13–41
Stoyanova-Bozhkova S, Paskova T, Buhalis D (2022) Emotional intelligence: a competitive advantage for tourism and hospitality managers. Tour Recreat Res 47(4):359–371
Tajeddini K, Gamage TC, Tajeddini O, Kallmuenzer A (2023) How entrepreneurial bricolage drives sustained competitive advantage of tourism and hospitality SMEs: the mediating role of differentiation and risk management. Int J Hosp Manag 111:103480
Tamayo A, Mendes AM, da Paz MDGT (2000) Inventário de valores organizacionais. Estudos de Psicologia (Natal) 5(2):289–315. https://doi.org/10.1590/s1413-294x2000000200002
Tan B-S (2019) In search of the link between organizational culture and performance: a review from the conclusion validity perspective. Leadersh Organ Dev J 40(3):356–368
Tepeci M (2011) The impact of person-organization fit on employee attitudes in the hospitality industry. J Travel Tour Res 11(1):19–35
Thai TD-H, Nguyen TT, Chen W-K, Tang AD (2023) The roles of internal marketing and person-organization fit in hospitality employees’ life satisfaction: an integration of work and nonwork domains. Baltic J Manag 18(2):173–189
Tohidi H, Jabbari MM (2012) Organizational culture and leadership. Procedia - Soc Behav Sci 31:856–860. https://doi.org/10.1016/j.sbspro.2011.12.156
Tsetse EKK, Mahmoud MA, Blankson C, Odoom R (2021) The impact of stakeholder market orientation on sustainability performance at tourism destinations. Manag Res Rev. https://doi.org/10.1108/MRR-04-2021-0290
Um T, Chung N (2021) Does smart tourism technology matter? Lessons from three smart tourism cities in South Korea. Asia Pac J Tour Res 26(4):396–414
UNWTO (2021). UNWTO tourism highlights. World Tourism Organization, Spain
Viana-Lora A, Domenech A, Gutiérrez A (2023) COVID-19 and tourist mobility at destinations: a literature review and emerging research agenda. J Tour Futur 9(1):21–34
Wan D, Ong CH, Lee F (2005) Determinants of firm innovation in Singapore. Technovation 25(3):261–268
Wang CL, Ahmed PK (2004) The development and validation of the organisational innovativeness construct using confirmatory factor analysis. Euro J Innov Manag 7(4):303–313. https://doi.org/10.1108/14601060410565056
Wang Q, Hou H, Li Z (2022) Participative leadership: a literature review and prospects for future research. Front Psychol, 13: https://doi.org/10.3389/fpsyg.2022.924357
Weerawardena J (2003) The role of marketing capability in innovation-based competitive strategy. J Strateg Mark 11(1):15–35. https://doi.org/10.1080/0965254032000096766
Wei X, Chen L (2022) Dispersion of family ownership and innovation input in family firms. Sustainability 14(14):8418
Yeh S-S (2021) Tourism recovery strategy against COVID-19 pandemic. Tour Recreat Res 46(2):188–194
Zaman M, Vo-Thanh T, Hasan R, Shams SR, Vukovic DB (2022) How can hotels create sustainable competitive advantages? A resource-based view. J Strateg Mark 12:1–16
Zhang H, Cho T, Wang H (2020) The impact of a terminal high altitude area defense incident on tourism risk perception and attitude change of Chinese tourists traveling to South Korea. Sustainability 12(1):7
Zhang W, Williams AM, Li G, Liu A (2022) Entrepreneurial responses to uncertainties during the COVID-19 recovery: a longitudinal study of B&Bs in Zhangjiajie, China. Tour Manag 91:104525
Zhu W, Chew IKH, Spangler WD (2005) CEO transformational leadership and organizational outcomes: the mediating role of human–capital-enhancing human resource management. Lead Quarterly 16(1):39–52
Ziedonis RH (2004) Don’t fence me in: fragmented markets for technology and the patent acquisition strategies of firms. Manag Sci 50(6):804–820
Author information
Authors and Affiliations
Contributions
The authors confirm contribution to the paper as follows: Introduction: EGC and JOG; Materials: EGC, PLC and JOG; Methods: EGC, PLS, JOG and HH; Data collection: EGC, PLS, JOG and HH; Data analysis and interpretation EGC, PLS, JOG and HH; Draft preparation: EGC, PLS, JOG and HH; Writing and review: EGC, PLS, JOG and HH. All the authors read, edited and finalized the manuscript.
Corresponding author
Ethics declarations
Competing interests
The authors declare no competing interests. All the authors have approved the manuscript and agree with its submission. This manuscript has not been published and is not under consideration for publication elsewhere.
Ethical approval
The evaluation survey questionnaire and methodology were examined, approved, and endorsed by the research ethics committee of the Business Administration and Marketing Department at University of Seville on May, 2021. The study meets the requirements of the National Statement on Ethical Conduct in Human Research (2007). The procedures used in this study adhere to the tents of the declaration of Helsinki.
Informed consent
This article obtained informed consents from all the participants. The informed consent was requested and filled by the survey participants along with the survey questionnaire between November, 2021 and December, 2021.
Additional information
Publisher’s note Springer Nature remains neutral with regard to jurisdictional claims in published maps and institutional affiliations.
Rights and permissions
Open Access This article is licensed under a Creative Commons Attribution 4.0 International License, which permits use, sharing, adaptation, distribution and reproduction in any medium or format, as long as you give appropriate credit to the original author(s) and the source, provide a link to the Creative Commons license, and indicate if changes were made. The images or other third party material in this article are included in the article’s Creative Commons license, unless indicated otherwise in a credit line to the material. If material is not included in the article’s Creative Commons license and your intended use is not permitted by statutory regulation or exceeds the permitted use, you will need to obtain permission directly from the copyright holder. To view a copy of this license, visit http://creativecommons.org/licenses/by/4.0/.
About this article
Cite this article
Gil-Cordero, E., Ledesma-Chaves, P., Ortega-Gutierrez, J. et al. Organizational value and participatory leadership for sustaining the competitive advantages of hospitality and tourism companies. Humanit Soc Sci Commun 10, 396 (2023). https://doi.org/10.1057/s41599-023-01881-x
Received:
Accepted:
Published:
Version of record:
DOI: https://doi.org/10.1057/s41599-023-01881-x



