Abstract
Immune checkpoint therapeutics including CD40 agonists have tremendous promise to elicit antitumor responses in patients resistant to current therapies. Conventional immune checkpoint inhibitors (PD-1, PD-L1 and CTLA-4 antagonists) are associated with serious adverse cardiac events including life-threatening myocarditis. However, little is known regarding the potential for CD40 agonists to trigger myocardial inflammation or myocarditis. Here we leverage genetic mouse models, single-cell sequencing and cell depletion studies to show that an anti-CD40 agonist antibody reshapes the cardiac immune landscape through activation of CCR2+ macrophages and subsequent recruitment of effector memory CD8+ T cells. We identify a positive feedback loop between CCR2+ macrophages (positive for the chemokine receptor CCR2) and CD8+ T cells driven by IL-12b, TNF and IFNγ signaling that promotes myocardial inflammation and show that previous exposure to CD40 agonists sensitizes the heart to secondary insults and accelerates left ventricular remodeling. Collectively, these findings highlight the potential for CD40 agonists to promote myocardial inflammation and potentiate heart failure pathogenesis.
This is a preview of subscription content, access via your institution
Access options
Subscribe to this journal
Receive 12 digital issues and online access to articles
$119.00 per year
only $9.92 per issue
Buy this article
- Purchase on SpringerLink
- Instant access to the full article PDF.
USD 39.95
Prices may be subject to local taxes which are calculated during checkout








Similar content being viewed by others
Data availability
Raw sequencing files and processed normalized data can be found on the Gene Expression Omnibus (GSE290479). All other data supporting the findings in this study are included in the article and associated files. Source data are provided with this paper.
Code availability
All scripts used for analysis in this paper can be found on GitHub (https://github.com/jamrute/2025_NCVR_Jimenez_CD40).
References
Stoltzfus, K. C. et al. Fatal heart disease among cancer patients. Nat. Commun. 11, 2011 (2020).
Siegel, R. L., Miller, K. D., Fuchs, H. E. & Jemal, A. Cancer statistics, 2021. CA Cancer J. Clin. 71, 7–33 (2021).
Salem, J. E. et al. Cardiovascular toxicities associated with immune checkpoint inhibitors: an observational, retrospective, pharmacovigilance study. Lancet Oncol. 19, 1579–1589 (2018).
Wang, D. Y. et al. Fatal toxic effects associated with immune checkpoint inhibitors: a systematic review and meta-analysis. JAMA Oncol. 4, 1721–1728 (2018).
Palaskas, N., Lopez-Mattei, J., Durand, J. B., Iliescu, C. & Deswal, A. Immune checkpoint inhibitor myocarditis: pathophysiological characteristics, diagnosis, and treatment. J. Am. Heart Assoc. 9, e013757 (2020).
Ramayya, T. et al. Delayed diagnosis and recovery of fulminant immune checkpoint inhibitor-associated myocarditis on VA-ECMO support. JACC CardioOncol. 4, 722–726 (2022).
Bajpai, G. et al. Tissue resident CCR2− and CCR2+ cardiac macrophages differentially orchestrate monocyte recruitment and fate specification following myocardial injury. Circ. Res. 124, 263–278 (2019).
Bajpai, G. et al. The human heart contains distinct macrophage subsets with divergent origins and functions. Nat. Med. 24, 1234–1245 (2018).
Axelrod, M. L. et al. T cells specific for alpha-myosin drive immunotherapy-related myocarditis. Nature 611, 818–826 (2022).
Ma, P. et al. Expansion of pathogenic cardiac macrophages in immune checkpoint inhibitor myocarditis. Circulation 149, 48–66 (2024).
Jimenez, J. et al. Clinicopathological classification of immune checkpoint inhibitor-associated myocarditis: possible refinement by measuring macrophage abundance. Cardiooncology 9, 14 (2023).
Vonderheide, R. H. CD40 agonist antibodies in cancer immunotherapy. Annu. Rev. Med. 71, 47–58 (2020).
Diehl, L. et al. CD40 activation in vivo overcomes peptide-induced peripheral cytotoxic T-lymphocyte tolerance and augments anti-tumor vaccine efficacy. Nat. Med. 5, 774–779 (1999).
Martini, E. et al. Single-cell sequencing of mouse heart immune infiltrate in pressure overload-driven heart failure reveals extent of immune activation. Circulation 140, 2089–2107 (2019).
Michel, L. et al. Targeting early stages of cardiotoxicity from anti-PD1 immune checkpoint inhibitor therapy. Eur. Heart J. 43, 316–329 (2022).
Satpathy, A. T. et al. Zbtb46 expression distinguishes classical dendritic cells and their committed progenitors from other immune lineages. J. Exp. Med. 209, 1135–1152 (2012).
Koenig, A. L. et al. Genetic mapping of monocyte fate decisions following myocardial infarction. Preprint at bioRxiv https://doi.org/10.1101/2023.12.24.573263 (2025).
Heidt, T. et al. Differential contribution of monocytes to heart macrophages in steady-state and after myocardial infarction. Circ. Res. 115, 284–295 (2014).
House, I. G. et al. Macrophage-derived CXCL9 and CXCL10 are required for antitumor immune responses following immune checkpoint blockade. Clin. Cancer Res. 26, 487–504 (2020).
Peng, D. et al. Epigenetic silencing of TH1-type chemokines shapes tumour immunity and immunotherapy. Nature 527, 249–253 (2015).
Mosmann, T. R. & Coffman, R. L. TH1 and TH2 cells: different patterns of lymphokine secretion lead to different functional properties. Annu. Rev. Immunol. 7, 145–173 (1989).
Reich, B. et al. Fibrocytes develop outside the kidney but contribute to renal fibrosis in a mouse model. Kidney Int. 84, 78–89 (2013).
Dick, S. A. et al. Self-renewing resident cardiac macrophages limit adverse remodeling following myocardial infarction. Nat. Immunol. 20, 29–39 (2019).
Moeller, J. B. et al. CD163-L1 is an endocytic macrophage protein strongly regulated by mediators in the inflammatory response. J. Immunol. 188, 2399–2409 (2012).
Bezman, N. A. et al. Molecular definition of the identity and activation of natural killer cells. Nat. Immunol. 13, 1000–1009 (2012).
Bosmans, L. A. et al. Myeloid CD40 deficiency reduces atherosclerosis by impairing macrophages’ transition into a pro-inflammatory state. Cardiovasc. Res. 119, 1146–1160 (2023).
Elgueta, R. et al. Molecular mechanism and function of CD40/CD40L engagement in the immune system. Immunol. Rev. 229, 152–172 (2009).
Deligne, C., Metidji, A., Fridman, W. H. & Teillaud, J. L. Anti-CD20 therapy induces a memory Th1 response through the IFN-γ/IL-12 axis and prevents protumor regulatory T-cell expansion in mice. Leukemia 29, 947–957 (2015).
Ruffell, B. et al. Macrophage IL-10 blocks CD8+ T cell-dependent responses to chemotherapy by suppressing IL-12 expression in intratumoral dendritic cells. Cancer Cell 26, 623–637 (2014).
Brasseit, J. et al. CD4 T cells are required for both development and maintenance of disease in a new mouse model of reversible colitis. Mucosal Immunol. 9, 689–701 (2016).
Li, J. et al. Co-inhibitory molecule B7 superfamily member 1 expressed by tumor-infiltrating myeloid cells induces dysfunction of anti-tumor CD8+ T cells. Immunity 48, 773–786.e5 (2018).
Aghajanian, H. et al. Targeting cardiac fibrosis with engineered T cells. Nature 573, 430–433 (2019).
Lindsey, M. L. et al. Guidelines for in vivo mouse models of myocardial infarction. Am. J. Physiol. Heart Circ. Physiol. 321, H1056–H1073 (2021).
Baik, A. H. et al. Mechanisms of cardiovascular toxicities associated with immunotherapies. Circ. Res. 128, 1780–1801 (2021).
Johnson, D. B. et al. Fulminant myocarditis with combination immune checkpoint blockade. N. Engl. J. Med. 375, 1749–1755 (2016).
Boughdad, S. et al. 68Ga-DOTATOC PET/CT to detect immune checkpoint inhibitor-related myocarditis. J. Immunother. Cancer 9, e003594 (2021).
Luoma, A. M. et al. Molecular pathways of colon inflammation induced by cancer immunotherapy. Cell 182, 655–671.e22 (2020).
Groom, J. R. & Luster, A. D. CXCR3 in T cell function. Exp. Cell. Res. 317, 620–631 (2011).
Brenner, E. et al. Cancer immune control needs senescence induction by interferon-dependent cell cycle regulator pathways in tumours. Nat. Commun. 11, 1335 (2020).
Fang, C. et al. IFN-γ-induced ER stress impairs autophagy and triggers apoptosis in lung cancer cells. Oncoimmunology 10, 1962591 (2021).
Thapa, R. J. et al. NF-κB protects cells from gamma interferon-induced RIP1-dependent necroptosis. Mol. Cell. Biol. 31, 2934–2946 (2011).
Knorr, D. A., Dahan, R. & Ravetch, J. V. Toxicity of an Fc-engineered anti-CD40 antibody is abrogated by intratumoral injection and results in durable antitumor immunity. Proc. Natl Acad. Sci. USA 115, 11048–11053 (2018).
Ye, S. et al. A bispecific molecule targeting CD40 and tumor antigen mesothelin enhances tumor-specific immunity. Cancer Immunol. Res. 7, 1864–1875 (2019).
Pistulli, R. et al. Characterization of dendritic cells in human and experimental myocarditis. ESC Heart Fail. 7, 2305–2317 (2020).
Salomon, R. et al. Bispecific antibodies increase the therapeutic window of CD40 agonists through selective dendritic cell targeting. Nat. Cancer 3, 287–302 (2022).
Satpathy, A. T. et al. Notch2-dependent classical dendritic cells orchestrate intestinal immunity to attaching-and-effacing bacterial pathogens. Nat. Immunol. 14, 937–948 (2013).
Chen, H. R. et al. Fate mapping via CCR2–CreER mice reveals monocyte-to-microglia transition in development and neonatal stroke. Sci. Adv. 6, eabb2119 (2020).
Madisen, L. et al. A robust and high-throughput Cre reporting and characterization system for the whole mouse brain. Nat. Neurosci. 13, 133–140 (2010).
Clausen, B. E., Burkhardt, C., Reith, W., Renkawitz, R. & Forster, I. Conditional gene targeting in macrophages and granulocytes using LysMcre mice. Transgenic Res. 8, 265–277 (1999).
Hoyer, F. F. et al. Tissue-specific macrophage responses to remote injury impact the outcome of subsequent local immune challenge. Immunity 51, 899–914.e7 (2019).
Tomala, J. et al. IL-2/JES6-1 mAb complexes dramatically increase sensitivity to LPS through IFN-γ production by CD25+Foxp3− T cells. eLife 10, e62432 (2021).
Schmittgen, T. D. & Livak, K. J. Analyzing real-time PCR data by the comparative CT method. Nat. Protoc. 3, 1101–1108 (2008).
Kadyrov, F. F. et al. Hypoxia sensing in resident cardiac macrophages regulates monocyte fate specification following ischemic heart injury. Nat. Cardiovasc. Res. 3, 1337–1355 (2024).
Acknowledgements
J.J. is supported by funding provided by the National Institutes of Health (1K08HL163518-01A1, R25 HL105400), the Paul and Patti Eisenberg Scholar Award of Washington University in the Division of Cardiology, Institutional Research Grant IRG-21-133-64 from the American Cancer Society and R25HL105446 Small Research Project. K.J.L. is supported by the Washington University in St. Louis Rheumatic Diseases Research Resource-Based Center grant (NIH P30AR073752), the National Institutes of Health (R01 HL138466, R01 HL139714, R01 HL151078, R01 HL161185, R35 HL161185), Leducq Foundation Network (number 20CVD02), Burroughs Wellcome Fund (1014782), Children’s Discovery Institute of Washington University and St. Louis Children’s Hospital (CH-II-2015-462, CH-II-2017-628, PM-LI-2019-829), Foundation of Barnes-Jewish Hospital (8038-88) and gifts from Washington University School of Medicine. A.H. was supported by National Institute of Diabetes and Digestive and Kidney diseases (R01DK121200) and the VA merit award (I01BX005322). Y.K. was supported by the Japan Society for the Promotion of Science (JSPS) Overseas Research Fellowship (number 202360162) and The Uehara Memorial Foundation Overseas Research Fellowship (number 202140023). We thank E. Lutgens (Amsterdam University Medical Centre) for providing us with Cd40flox/flox mice. We are thankful to the Mouse Cardiovascular Phenotyping Core facility at Washington University for performing mouse echocardiography and the reperfused myocardial infarction surgeries. We thank the Genome Technology Access Center at the McDonnell Genome Institute for help with genomic analysis, the Digestive Diseases Research Core Center (DDRCC) for histology services and the Washington University Center for Cellular Imaging (WUCCI) at Washington University School of Medicine.
Author information
Authors and Affiliations
Contributions
J.J., J.A. and K.J.L. were responsible for the conceptualization of the study. J.J., J.A., P.M., X.W., R.D., S.D. and K.J.L. contributed to the experimental design, acquired data and performed the data analysis. Y.K. and A.H. provided serum from anti-CCR2 antibody-treated mice. M.M. provided the anti-CCR2 antibodies. J.J. and J.A. performed the statistical analysis. J.J. and K.J.L. wrote the original draft of the paper, and all authors approved the final version.
Corresponding author
Ethics declarations
Competing interests
The authors declare no competing interests.
Peer review
Peer review information
Nature Cardiovascular Research thanks Guillermo Torre-Amione and the other, anonymous, reviewer(s) for their contribution to the peer review of this work.
Additional information
Publisher’s note Springer Nature remains neutral with regard to jurisdictional claims in published maps and institutional affiliations.
Extended data
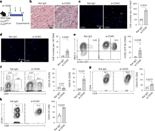
Extended Data Fig. 1 No myocardial injury or change in baseline heart chamber size or function in CD40 agonist treated mice.
a, High sensitivity (hs) troponin T levels were not detectable (n.d.) in mice treated with Rat IgG (n = 4) or α-CD40 (n = 4) for 7 days. b, Quantification of left ventricular internal diameter during diastole (LVID,d), c, left ventricular internal diameter during systole (LVID,s), and d, % ejection fraction using 2-dimensional echocardiography in mice treated with Rat IgG (n = 6) or α-CD40 (n = 6) for 28 days. Two-tailed unpaired Student’s t-test performed for all statistical analysis. Error bars indicate means ± s.e.m.
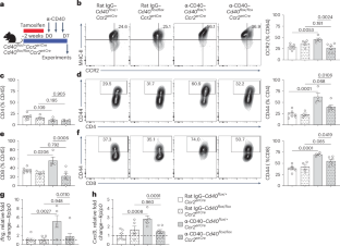
Extended Data Fig. 2 Representative cardiac immune cell flow analysis gating strategies.
a, Gating strategy for macrophages starting with gating for immune cells (CD45+), followed by doublet exclusion, then live/dead exclusion, then macrophages (CD11b+, CD64+), then CCR2 macrophages (MHChiCCR2-GFP+). b, Gating strategy for T-cells starting with gating for immune cells (CD45+), followed by doublet exclusion, then T-cells (CD4+ or CD8+), then effector memory phenotype (CD4+CD44+ or CD8+CD44+). Gating strategies for c, dendritic cells (Zbtb46-GFP+), d, neutrophils (Ly6G+), and e, B cells (CD19+) are also shown.
Extended Data Fig. 3 Flow analysis in dendritic cells, neutrophils, and B cells.
a, Quantification of Zbtb46-GFP+ dendritic cells in the heart by flow cytometry comparing Rat IgG (n = 5) and α-CD40 (n = 5). b, Quantification of neutrophils (Ly6G+) in the heart by flow cytometry comparing Rat IgG (n = 4) and α-CD40 (n = 7). c, Quantification of B cells (CD19+) in the heart by flow cytometry comparing Rat IgG (n = 3) and α-CD40 (n = 6). Two-tailed unpaired Student’s t-test performed for all statistical analysis. Error bars indicate means ± s.e.m.
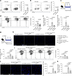
Extended Data Fig. 4 Histopathological changes following anti-CD40 agonist antibody treatment in various tissues.
Representative hematoxylin and eosin (H&E) staining in wildtype mice comparing Rat IgG isotype control to α-CD40 agonist. a, Heart shows increased immune cells. b, Liver shows increased immune cells. c, Kidney shows increased immune cells and renal intratubular casts (asterisk). d, Brain cortex appears unchanged. e, Skeletal muscle shows increased immune cells. f, Lung shows increased immune cells. g, Ileum shows a reduction of goblet cells (arrowhead). h, Spleen shows white pulp nodule expansion (asterisk) into the red pulp space (arrowhead). i, Ifng, and j, Cxcl9 mRNA expression measured by RT-qPCR from wildtype bulk heart, liver, kidney, brain, skeletal muscle, lung, ileum, or spleen tissue comparing Rat IgG (n = 4) and α-CD40 (n = 4). Representative CD45 cell immunohistochemical staining (brown) in k, heart (Rat IgG n = 4, α-CD40 n = 3), l, liver (Rat IgG n = 4, α-CD40 n = 4), m, kidney (Rat IgG n = 4, α-CD40 n = 3), n, brain (Rat IgG n = 4, α-CD40 n = 4), o, skeletal muscle (Rat IgG n = 4, α-CD40 n = 4), p, lung (Rat IgG n = 3, α-CD40 n = 4), q, ileum (Rat IgG n = 4, α-CD40 n = 4), and r, spleen tissue (Rat IgG n = 4, α-CD40 n = 4) with quantification of CD45+ cells per 20x field. Unable to quantify spleen CD45 staining. Scale bars 20 or 50 µm. Two-tailed unpaired Student’s t-test performed for all statistical analysis. Error bars indicate means ± s.e.m.
Extended Data Fig. 5 Low levels of anti-drug antibodies with minimal impact on the inflammatory response from serial injections.
a, Quantification of mouse anti-rat IgG levels from serum in naïve mice (n = 3), mice treated with 100 μg Rat IgG (n = 4) or 100 μg α-CD40 (n = 4) for 7 days, or mice treated with 20 μg α-CCR2 (n = 3) for 4 days. b, Experimental model of mice receiving 1 single or 3 serial anti-CD40 agonist antibody injections (Created in BioRender. Lavine, K. (2025) https://BioRender.com/e68h639). c, Ifng, and d, Cxcl9 mRNA expression measured by RT-qPCR from cardiac tissue in Rat IgG (n = 3), 1 injection of α-CD40 (n = 5), and 3 injections of α-CD40 (n = 4). One-way ANOVA with Sidak correction. Error bars indicate means ± s.e.m.
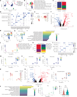
Extended Data Fig. 6 Quality control for CITE-sequencing and gene expression signatures of major cell types and subclusters.
a, Dot plot of differentially expressed genes for the major cell types. b, Violin plot of percentage mitochondrial reads per cell. Cells were filtered to include those with 1,000 < RNA unique molecular identifier (UMI) count < 20,000, and mitochondrial reads less than 5%. c, Heatmaps showing relative expression profiles of major cell types, d, mononuclear phagocytes, and e, T-cells and NK-cells.
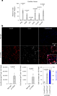
Extended Data Fig. 7 CITE-seq expression of Ccr2 and inflammatory cytokines and chemokines.
a, Density plot showing expression of Ccr2, b, Cxcl9, c, Il12b, and d, Tnf in UMAP embedding in mononuclear phagocytes from hearts treated with anti-CD40 agonist antibody. e, Dot plot of Cxcl9 in each major cell type.
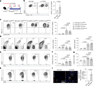
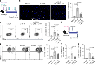
Extended Data Fig. 8 No change in CCR2+ macrophage expansion with B cell depletion.
a, In mice receiving depleting α-CD19 (B cell) with concurrent α-CD40 agonist or Rat IgG isotype antibodies for 7 days, CCR2+ macrophages were quantified in the heart by flow cytometry with comparison between Rat IgG (n = 3), Rat IgG+α-CD19 (n = 4), α-CD40 (n = 5), and α-CD40+α-CD19 (n = 4). One-way ANOVA with Sidak correction. b, Quantification of B cells (CD19+) in the spleen by flow cytometry confirmed B cell depletion with comparison between α-CD40 (n = 5) and α-CD40+α-CD19 (n = 4). Unpaired Student’s t-test, two-tailed. Error bars indicate means ± s.e.m.
Extended Data Fig. 9 No change in intracellular IFN-γ following CD40 agonist treatment with concurrent single agent IL12b or TNF neutralizing antibodies, and no change in CCR2+ macrophage expansion with CD4 T-cell depletion.
a, In mice receiving neutralizing α-IL12b with concurrent α-CD40 agonist treatment antibodies for 7 days, IFN-γ+CD44+ CD8 T-cells were quantified in the heart by flow cytometry with comparison between α-CD40 (n = 5), and α-CD40+α-IL12b (n = 5). b, In mice receiving neutralizing α-TNF with concurrent α-CD40 agonist treatment antibodies for 7 days, IFN-γ+CD44+ CD8 T-cells were quantified in the heart by flow cytometry with comparison between α-CD40 (n = 4), and α-CD40+α-TNF (n = 4). c, In mice receiving depleting α-CD8 with concurrent α-CD40 agonist treatment antibodies for 7 days, CD8+ T-cells were quantified in the spleen by flow cytometry to confirm CD8 T-cell depletion when comparing α-CD40 (n = 6) and α-CD40+α-CD8 (n = 6). d, In mice receiving depleting single agent α-CD4 or combined α-CD4 with α-CD8 and concurrent α-CD40 agonist for 7 days, CCR2+ macrophages were quantified in the heart by flow cytometry with comparison between Rat IgG (n = 3), α-CD40 (n = 6), α-CD40+α-CD4 (n = 6), and α-CD40+α-CD4+α-CD8 (n = 6). One-way ANOVA with Sidak correction. Two-tailed unpaired Student’s t-test performed for all statistical analysis except as noted. Error bars indicate means ± s.e.m.
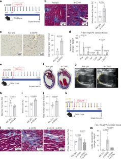
Extended Data Fig. 10 Representative images of negative controls for immunofluorescent staining and RNA in situ hybridization experiments.
a, Negative controls of CD64 immunostaining with Opal 570 pertaining to Fig. 1c. b, Negative controls of CD8 immunostaining with Opal 570 pertaining to Fig. 1d. c, Negative controls of Ki67 immunostaining with Alexa 647 and CCR2-GFP immunostaining with Alexa 555 pertaining to Fig. 2i. d, Negative controls of Cxcl9 with Opal 570 and Ccr2 with Opal 520 by RNA in situ hybridization pertaining to Fig. 3b. e, Negative controls of CD68 immunostaining with Alexa 647 pertaining to Fig. 7h. f, Negative controls of Cxcl9 with Opal 570 by RNA in situ hybridization pertaining to Fig. 7j. g, Negative controls of CD8 immunostaining with Alexa 555 pertaining to Fig. 8b.
Supplementary information
Source data
Source Data Figs. 1–8 (download XLSX )
Statistical source data for all main figures.
Source Data Extended Data Figs. 1–10 (download XLSX )
Statistical source data for all extended data figures.
Rights and permissions
Springer Nature or its licensor (e.g. a society or other partner) holds exclusive rights to this article under a publishing agreement with the author(s) or other rightsholder(s); author self-archiving of the accepted manuscript version of this article is solely governed by the terms of such publishing agreement and applicable law.
About this article
Cite this article
Jimenez, J., Amrute, J., Ma, P. et al. The immune checkpoint regulator CD40 potentiates myocardial inflammation. Nat Cardiovasc Res 4, 458–472 (2025). https://doi.org/10.1038/s44161-025-00633-1
Received:
Accepted:
Published:
Version of record:
Issue date:
DOI: https://doi.org/10.1038/s44161-025-00633-1
This article is cited by
-
Pathological mechanisms and treatment strategies for immune checkpoint inhibitor-associated myocarditis: insights from single-cell sequencing
Basic Research in Cardiology (2026)
-
B lymphocytes contribute Angiotensin II induced cardiac hypertrophy
Scientific Reports (2025)


