Thank you for visiting nature.com. You are using a browser version with limited support for CSS. To obtain
the best experience, we recommend you use a more up to date browser (or turn off compatibility mode in
Internet Explorer). In the meantime, to ensure continued support, we are displaying the site without styles
and JavaScript.
Diverse mutations in RPL3L, the muscle-specific paralog of the ribosomal protein RPL3, have been associated with severe infantile dilated cardiomyopathy and often fatal heart failure. We show that disease is primarily driven by hotspot RPL3L variants that simultaneously block ribosome biogenesis and induce unproductive splicing of the RPL3 precursor mRNA, thereby preventing any compensatory effects of the ubiquitously expressed RPL3.
Murphy et al. reveal a unifying pathogenetic mechanism according to which diverse mutations in the muscle-specific ribosomal protein RPL3L cause severe neonatal dilated cardiomyopathy, establishing a framework for interpreting the growing spectrum of RPL3L variants.
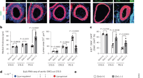
Defects in elastin trigger hyperproliferation of smooth muscle cells, which leads to arterial and congenital heart diseases. Research now shows that elastin deficiency induces SPHK1 and S1P signaling by EGR1 in SMCs, and inhibitors of SPHK1 or S1PR1 attenuate smooth muscle cell proliferation and mitigate aortic disease.
Saito et al. identify sphingosine kinase 1 as a critical regulator of physiological ductus arteriosus closure and pathological supravalvular aortic stenosis through its role in smooth muscle cell proliferation and propose potential therapeutics.
Correlating the mitochondrial membrane potential with the redox status of endogenous mitochondrial cytochromes in vitro enabled the real-time determination of the mitochondrial membrane potential in an isolated perfused mouse heart. This model was used to provide insights into cardiac ischemia–reperfusion injury.
Most drugs in phase 2 trials fail to reach regulatory approval. By leveraging machine learning to identify connections between different types of data, including genes, diseases, medications, existing drugs and images, a new approach is shown to increase the level of evidence in identifying drug targets for cardiovascular disease.
The transcription factor TBX5 regulates early cardiac progenitor cells and genes that encode essential patterning cues for the correct formation of the interventricular septum and separation of cardiac chambers in mice. Disruption of a compartment boundary at the developing interventricular septum reveals potential mechanisms that might underlie some congenital heart defects.
Rjoob et al. develop CardioKG, a knowledge graph built on cardiac imaging traits to identify genetic associations and potential therapeutic strategies and drug repurposing opportunities for cardiovascular diseases.
Kathiriya et al. identify a cardiac progenitor lineage with expression of Tbx5 and anterior heart field-specific expression of Mef2c that bisects the intraventricular septum during development and show that alterations in this lineage lead to congenital heart defects in mice.
The 2025 Nobel Prize in Physiology or Medicine honored a scientific breakthrough with hidden cardiovascular potential: regulatory T cells and peripheral immune tolerance. These mechanisms provide a paradigm shift for understanding and treating cardiovascular disease, dampening inflammation without compromising immunity, and offering safer and more effective therapies.
Long COVID is a major global health challenge but the underlying mechanisms are unclear, hampering the development of effective therapies. Evidence points to a causal link between thromboembolic processes and symptom persistence, suggesting a role for vascular and coagulation abnormalities in the pathogenesis of this complex syndrome.
Schuermans et al. discovered that genetic predisposition to thromboembolism is associated with a greater risk of post-acute sequelae after SARS-CoV-2 infection, including long COVID, and downstream analyses implicated PAR-1 as a potential contributor to long COVID.
Giles et al. developed a method for noninvasive absorbance measurement of mitochondrial hemes to monitor the mitochondrial membrane potential in the perfused heart. They then applied this approach to show how the mitochondrial membrane potential changed during cardiac ischemia.
Patsy et al. review the relationship between the heart and the nervous system during development and the functional consequences of cardiac innervation. They describe the generation of cardiomyocytes and autonomic neurons and propose a roadmap toward the development of cardiac innervation models.
There is great interest in modeling human HFpEF in animals to identify underlying mechanisms and ultimately improve sorely needed therapies. Our current models are a step forward but still fall short in several crucial ways, particularly by not capturing the severity of heart failure features common in patients.