Thank you for visiting nature.com. You are using a browser version with limited support for CSS. To obtain
the best experience, we recommend you use a more up to date browser (or turn off compatibility mode in
Internet Explorer). In the meantime, to ensure continued support, we are displaying the site without styles
and JavaScript.
Scourzic et al. show that germinal centre B cells display an enhanced ability to reprogram to induced pluripotent stem cells compared to mature B cells. This ability indicates their higher plasticity level and is T follicular helper cell-dependent.
Seufert et al. analyse chromatin accessibility to identify sites that open simultaneously in response to TNF. They discover two distinct types of co-accessible regulatory module for controlling the induction of proinflammatory gene expression.
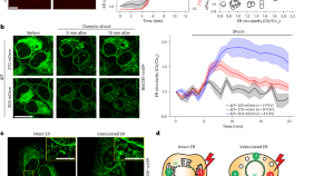
Chromosomes unfold and refold each time cells divide. A study by Schooley et al. demonstrates that chromosome-intrinsic and cytoplasmic factors uniquely contribute to interphase chromosome structure, with new possibilities for how gene expression programs are passed from mother cells to daughter cells.
Schooley et al. find that mitotically bookmarked loci drive a transient chromosome folding state during G1 entry that is subsequently modulated by factors inherited through the cytoplasm.
Using pancreatic organoids, Lee et al. show that the balance between epithelial tissue permeability-driven lumenal pressure and cell proliferation affects ductal morphogenesis.
Borsa et al. show that asymmetric T cell division after activation requires autophagy to promote mitochondrial turnover, with T cells inheriting older mitochondria showing decreased degradation, reduced memory potential and altered metabolism.
Makwana, Tilley et al. generate human stem cell-based trunk-like structures approximating Carnegie stage 13–14 of development. They use them to model and study the development of the thoracic and lumbar trunk.
The authors show that increased Xist RNA levels can induce de novo silencing of genes that normally escape X inactivation. SPEN depletion prevents the silencing of escape genes upon Xist RNA overexpression in neural progenitors.
Zhang et al. characterize the mitochondrial inner membrane subdomain organizer (MISO) protein, which responds to inner mitochondrial membrane stress by inducing membrane subdomains promoting homeostatic fission and mtDNA degradation.
Benito-Martínez, Salavessa and colleagues show that keratin intermediate filaments and microtubules control the three-dimensional perinuclear position of melanin-containing organelles, shielding the DNA from photodamage.
Macrophages can either engulf targets whole (phagocytosis) or nibble them in small fragments (trogocytosis). Work now shows that this decision is controlled by cortical tension in the targets: low tension favours trogocytosis, whereas higher tension favours phagocytosis. These findings offer a new mechanical lens on immune recognition.
FSP1 is a key suppressor of lipid peroxidation and ferroptosis, yet it is largely dispensable in standard cell culture models. Two new studies now show that FSP1 becomes essential for tumour growth in vivo, establishing it as a context-specific cancer vulnerability and highlighting the therapeutic potential of FSP1 inhibition.
Cornell et al. show that target cells with low cortical tension induce macrophages to preferentially trogocytose, or engulf in small fragments, whereas target cells with high cortical tension tend towards phagocytosis.
Our study showed that lineage-determining transcription factors, such as EBF1 in B cell lymphoma and TCF1 in T cell leukaemia, shape 3D genome architecture by constraining cohesin movement. Cohesin in turn positions enhancers at the spatial centres of oncogenic loci and enables multi-enhancer regulation of key oncogenes. Together, these findings identify a unifying mechanism that links transcription factor activity, chromatin topology and oncogene control.
Shen, Gelashvili and Niethammer developed an inner nuclear membrane tension sensor and demonstrated that ER–nuclear membrane contiguity acts as a mechanical buffer.