Abstract
The live-attenuated yellow fever 17D vaccine strain differs genetically only minimally from its virulent parent. However, it remains unclear which sequence differences lead to virulence or attenuation. Here we demonstrate, using SHAPE-MaP, that these mutations do not induce global RNA structure changes and show that protein sequence mutations are mostly responsible for the phenotypic differences between 17D and virulent YFV. Using a highly modular, combinatorial genetic approach, we identified key mutations in the envelope (E) and non-structural 2A (NS2A) proteins that increase 17D’s ability to spread and enhance host antiviral responses. Introducing these mutations into infectious clones of virulent YFV genomes results in viral attenuation in vitro and in two mouse models. Collectively, our results define the genetic basis for 17D attenuation and highlight a potentially general approach for creating live-attenuated vaccines by introducing mutations resulting in similar phenotypic changes in other pathogenic viruses.
Similar content being viewed by others
Main
In the eighteenth to early twentieth centuries, yellow fever virus (YFV) caused yellow fever (YF) epidemics in Latin America, the United States and the port cities of West Africa and Europe. YF rapidly progresses to fatal viscerotropic disease in humans and many non-human primate (NHP) species. To this day, a live-attenuated YFV vaccine developed in the 1930s remains one of the most potent and durable vaccines1. To create this vaccine, Theiler and colleagues extensively passaged a virulent YFV strain called ‘Asibi’ in mouse embryonic tissues and medium containing minced whole chick embryo2, ultimately yielding an attenuated strain referred to as 17D1,2. Although 17D replicates robustly in cell culture, infection is rapidly resolved in humans and NHPs, causing minimal disease while eliciting strong adaptive immunity against virulent YFV3,4. Early sequencing efforts of the ~11 kb, positive-sense, single-stranded RNA genome demonstrated that the 17D vaccine differed from the parental Asibi virus by only 68 nucleotides, resulting in 32 amino acid changes throughout the 3 structural proteins—capsid (C), envelope (E) and membrane protein (M)—and the 7 non-structural (NS) proteins—NS1, NS2A, NS2B, NS3, NS4A, NS4B and NS5 (refs. 5,6). However, which of these mutations account for the drastic difference between the live-attenuated and virulent strains has remained unclear.
Understanding the genetic basis of attenuation in live-attenuated vaccines such as 17D is critical for both safety and efficacy. It can aid in identifying the key viral elements that reduce virulence while preserving immunogenicity, allowing for more rational design of vaccines against other pathogens. This is particularly important as 17D is increasingly being used as a backbone for chimaeric vaccines targeting related flaviviruses such as dengue virus (DENV) and Japanese encephalitis virus (JEV), and even non-flaviviral pathogens such as HIV7 and SARS-CoV-2 (ref. 8). Our findings presented here offer important insight into the specific mutations that contribute to attenuation and immune activation, which could inform the development of safer and more effective live-attenuated vaccines across a broad spectrum of viral diseases.
Results
Adaptive mutations are conserved among YFV vaccine strains
We first wanted to know whether a broad panel of clinically derived YFV isolates, presumably virulent, contained the 17D (attenuated) or Asibi (virulent) allele at each of the 68 nucleotide positions that differed between the two strains. We sequenced 20 YFV isolates collected from distinct geographical locations (Extended Data Fig. 1a,b and Supplementary Table 1). Some of the isolates also showed high levels of genetic variation (Extended Data Fig. 1c and Supplementary Table 2), which is common in RNA viruses due to their error-prone replication9. Their consensus sequences differed by as much as 7.47% in their nucleotides and 7.44% in their amino acid (AA) sequences (Extended Data Fig. 1b). As expected, Asibi was most similar to 17D, closely followed by YF-DakH1279 (Dakar), an isolate recently shown to cause fatal infections in rhesus macaques10,11. YF-Sudan2003 was the most distantly related isolate. We further analysed them in conjunction with 168 publicly available, full-length (FL) YFV genomes and noticed that, for 28 of the 32 positions where there was a non-synonymous mutation between 17D and Asibi, >95% of the YFV clinical isolates encoded the same allele as Asibi (Extended Data Fig. 1d). Consistently, the 17D allele was also largely conserved among FL YF-17D vaccine strains from 32 publicly available YF-vaccine sequences (Extended Data Fig. 1e), collectively highlighting the putative role of these residues in the attenuation of the vaccine strain.
Host signatures differ between 17D and Asibi infection
Since Asibi and Dakar are most closely related to 17D, we reasoned that they would be good comparators for distinguishing virulent versus attenuated strains. Thus, we generated FL infectious clones of 17D, Asibi and Dakar, all of which are replication competent in human Huh7 hepatoma cells as evidenced by intracellular accumulation of viral RNAs (Fig. 1a) and viral E protein (Fig. 1b). Expectedly, 17D replicated more robustly than Asibi or Dakar in Huh7 cells, suggesting that the mutations that 17D accrued during serial in vitro passage reflect cell culture adaptations2.
a, Intracellular YFV genome copy numbers measured at indicated timepoints by RT–qPCR (MOI = 0.05). Data are mean ± s.d. from 3 experiments with 2 biological samples (n = 6). LOD, limit of detection. b, YFV E antigen-positive cells as measured by flow cytometry at 48 hpi (MOI = 0.05). Data are mean ± s.d. from 3 experiments with 1 or 2 biological samples (n = 5). c, Experimental workflow for bulk RNA-seq on mScarlet-positive cells. Illustration generated with figures from the NIAID NIH BIOART source. d, Number of up- or downregulated DEGs in YFV- vs mock-infected cells. e, Gene set enrichment analysis (GSEA) of 17D-, Asibi- or Dakar-infected cells vs mock-infected cells. Shown are the top-10 hallmark pathways ranked by adjusted P value between 17D- vs mock-infected cells. UPR, unfolded protein response. NES, normalized enrichment score. f, Heat map showing expression (by z-score) of 14 ISGs across experimental replicates of 17D- vs Asibi-infected cells (n = 6). g, Relative expression by RT–qPCR of IFIT2 and IFIT3 in Huh7 cells at 48 hpi with non-reporter 17D, Asibi or Dakar YFV (MOI = 0.5). Data are mean ± s.d. from 3 experiments with 3 biological samples (n = 9) h, Schematics of the YFV genome organization symbolically showing the presence or absence of non-synonymous and synonymous mutations found in 17D vs Asibi. i, Phenotypic comparison of mScarlet reporter viruses corresponding to the genomes shown in h. Frequency of mScarlet-positive cells (MOI = 0.05) by flow cytometry (left), and relative expression of IFIT2 (middle) and IFIT3 (right) by RT–qPCR at 48 hpi (MOI = 0.5). Data are mean ± s.d. from 2 experiments with 3 biological samples (n = 6). Two-way (a) or one-way (b,g,i) analysis of variance (ANOVA) followed by Tukey’s ad hoc test for multiple comparisons. For a, P values are only shown in comparison to 17D at multiple timepoints as indicated by colour. For i, P values are only shown in comparison to Asibi. P values were calculated in GSEA analysis and adjusted using the Benjamini–Hochberg method (e).
Next, we aimed to define the host response signatures associated with infection with virulent (Asibi and Dakar) YFV vs live-attenuated 17D (Fig. 1c). Given that the frequencies of viral antigen-bearing cells were substantially higher in vitro for 17D as compared with the virulent strains (Fig. 1b), we created fluorescent reporter genomes to allow for fluorescence activated cell sorting (FACS) of infected cells. We inserted the mScarlet (mScar) fluorescent protein (FP) within the viral polyprotein via a previous successful strategy12,13 (Extended Data Fig. 2a). The resultant reporter genomes replicated robustly as evidenced by high FP expression and phenocopied the replication kinetics of the parental viruses at lower multiplicities of infection (MOIs) (Extended Data Fig. 2b). After FACS (Extended Data Fig. 2c), the cell populations infected with the different viral strains expressed comparable levels of mScar and contained equivalent levels of viral RNA (Extended Data Fig. 2d). Total RNA from these populations was then subjected to bulk RNA sequencing (RNA-seq). Compared with mock-infected cells, infection with 17D resulted in a much larger number of differentially expressed genes (DEGs) than with either Asibi or Dakar (Fig. 1d and Extended Data Fig. 3a). Gene set enrichment analysis (GSEA) revealed that antiviral and inflammatory responses were among the top-10 pathways enriched within the DEGs (Fig. 1e) and exhibited more pronounced induction in 17D- vs Asibi- or Dakar-infected cells. Since type I interferon (IFN) immunity has been implicated as key to the vaccine attenuation14, we subsequently focused our analysis on 14 interferon-stimulated genes (ISGs) that were differentially upregulated in 17D- vs Asibi-infected cells (Extended Data Fig. 3b). Unsupervised hierarchical clustering of the expression of these ISGs further demonstrated that host transcriptomic signatures induced by 17D were distinct from those of mock-infected cells and cells infected with either of the virulent strains (Fig. 1f). These transcriptomic responses were similar in cells infected with the parental, non-reporter YFVs as evidenced by more pronounced expression of IFIT2 and IFIT3, two representative ISGs from our transcriptomic analysis (Fig. 1g). Altogether, 17D infection of Huh7 cells led to a dramatically upregulated ISG response—especially IFIT2 and IFIT3—compared with Asibi or Dakar infection, potentially underlying the dichotomous disease outcomes associated with the attenuated vs virulent strains.
Mapping of regions responsible for spread and ISG induction
To determine the relative contributions of the (non-)coding mutations to the observed transcriptomic responses, we generated one 17D variant harbouring only the non-synonymous mutations (17D-[nonsyn only]) and another with only the synonymous mutations (17D-[syn only]) (Fig. 1h). Of note, 17D-[nonsyn only] phenocopied 17D in terms of the frequency of mScar-positive cells and the very robust induction of IFIT2 and -3 (Fig. 1i). These data suggest that the basis for 17D attenuation is probably attributable to non-synonymous mutations.
To map the viral genetic determinants responsible for the 17D phenotype, we built a highly modular reverse genetic system for rapidly generating chimaeric genomes. Each of the YFV genomes was subdivided into 6 fragments which were then combined using a circular polymerase extension reaction (CPER)15,16. Upon transfection into human Huh7.5 hepatoma cells, the resulting CPER products yielded FL viral genomic transcripts driven by a CMV promoter with a native 3′ end produced by a hepatitis delta virus ribozyme (Fig. 2a). Consistent with our results from YFV infectious clones, CPER-derived 17D-mScar infected close to 100% of Huh7 cells 48 h after inoculation at an MOI of 0.05 (Fig. 2b row 1), whereas Asibi-mScar only infected ~25% of Huh7 cells (Fig. 2b row 2). Consistent with our bulk RNA-seq data (Fig. 1c–f), CPER-derived 17D-mScar induced ~100-fold higher IFIT2 and -3 expression compared with Asibi-mScar (Fig. 2c,d rows 1 and 2).
a, Schematics of YFV genome organization. b–d, Phenotypic comparison of mScarlet reporter 17D, Asibi, Dakar and viral chimaeras. Frequency of mScarlet-positive cells (MOI = 0.05) (b), and relative expression of IFIT2 (c) and IFIT3 (d) (MOI = 0.5) were measured by flow cytometry (b) or RT–qPCR (c,d). Data are mean ± s.d. from 2 or 3 (17D and Asibi) experiments with 3 biological samples (n = 6 or 9) e, Heat map displaying the expression (by z-score) of the top-25 DEGs that were selected on the basis of their Padj in 17D- vs Asibi-infected cells. Z-score normalization was performed gene-by-gene (row-wise) on vst-transformed read counts across samples by subtracting the mean and dividing by the standard deviation. Genes were split into 4 clusters as indicated by the row breaks. f, Heat map showing sample-to-sample similarities with hierarchical clustering based on Spearman’s correlation coefficients (rs), calculated from vst-transformed data averaged across experimental replicates (n = 3 or 4) of all DEGs. Asibi or Dakar-[17D-Ens], 17D E segment with only non-synonymous mutations compared to Asibi; 17D-[Asibi-Ens], Asibi E segment with only non-synonymous mutations compared to 17D. All other chimaeras include both synonymous and non-synonymous mutations in the indicated genomic areas.
Generation of chimaeric genomes allowed us to systematically delineate the regions of the genome underlying the two distinct phenotypes of Asibi vs 17D: viral spread and ISG induction.
17D’s increased spread in Huh7 cells mapped exclusively to its E protein. A chimaeric Asibi genome bearing 17D’s non-synonymous mutations in the E gene (Asibi-[17D-Ens]) spread as efficiently as the parental FL 17D virus (Fig. 2b rows 10 and 11).
Chimaeras bearing the NS1–3 proteins of 17D resulted in substantially greater IFIT2 (Fig. 2c row 4) and IFIT3 (Fig. 2d row 4) induction—a phenotype we were ultimately able to pinpoint to the NS2A protein (Fig. 2c,d row 15). Replacing both E and NS2A in Asibi with the corresponding 17D genes caused the most pronounced phenotype, increasing ISG induction by ~1,000-fold over the parental FL Asibi strain (Fig. 2c,d row 18). Notably, our observations are not strain specific, as replacing E and NS2A in the virulent Dakar strain with those of 17D also increased viral spread and led to more pronounced expression of IFIT2 and -3 (Fig. 2a–d rows 23–26).
We then proceeded to characterize the host responses induced by these select chimaeric genomes by FACS of mScar-positive cells (Extended Data Fig. 4) and bulk RNA-seq as described earlier. We assessed the DEGs between 17D- vs Asibi-infected cells (Fig. 2e and Extended Data Fig. 5a,b) and compared their expression patterns in cells infected with the chimaeric genomes. As expected, hierarchical clustering of the top-25 DEGs yielded a cluster consisting primarily of ISGs (Fig. 2e cluster 4). In line with our quantitive PCR with reverse transcription (RT–qPCR) data, 17D and all chimaeric viruses encoding 17D NS2A, regardless of the E allele, caused substantial increases in ISG expression (Fig. 2e cluster 4, Extended Data Fig. 5c cluster 5 and Extended Data Fig. 5d). Notably, based on the expression of the DEGs between 17D and Asibi, introducing both E and NS2A of 17D in Asibi and Dakar resulted in expression profiles more similar to 17D ( rs = 0.93 and 0.92) than to their parental stains (rs = 0.47 and 0.65) (Fig. 2f). Collectively, these data suggest that E and NS2A are the regions of the YFV genome that account for most of the phenotypic differences observed in Huh7 cells between 17D and virulent strains.
Minimal changes in RNA structure between 17D and Asibi
We previously found that non-synonymous mutations are mainly responsible for the phenotypic difference between Asibi and 17D (Fig. 1i). However, mutations, both synonymous and non-synonymous, do not only affect protein function but might also affect RNA secondary structures. We reasoned that changes in RNA secondary structure could result in different host responses, and employed selective 2′-hydroxyl acylation analysed by primer extension and mutational profiling (SHAPE-MaP)17,18,19,20,21 using 2-aminopyridine-3-carboxylic acid imidazolide (2A3)22 in infected Huh7 cells (Fig. 3a). The SHAPE reactivities, reflecting the solvent accessibility and pairing state of each nucleotide, were highly correlated between two independent experimental replicates (Extended Data Fig. 6a). We then applied our SHAPE-derived experimental data as constraints to model the whole-genome structures of 17D, Asibi and Dakar using RNAframework23. As expected, we consistently observed low SHAPE reactivities (Fig. 3a) and stable folding profiles (Fig. 3b green arcs) at well-defined flavivirus structures in the 5′ and 3′ untranslated regions (UTRs)24 (Extended Data Fig. 6b), highlighting the accuracy of our analysis. Overall, SHAPE reactivities and RNA folding profiles were highly similar across 17D, Asibi and Dakar (Fig. 3a,b). Furthermore, SHAPE reactivities of 17D showed a strong genome-wide correlation with that of Asibi (Fig. 3c top), as well as at the local level, where 89.25% of the regions (Extended Data Fig. 7a blue) have an R2 value above 0.7. This further highlights the high degree of RNA structural similarity between 17D and Asibi. Conversely, both 17D and Asibi display relatively poor SHAPE reactivity correlations with Dakar (Fig. 3c (middle and bottom) and Extended Data Fig. 7a (orange and red)), reflecting their greater sequence divergence. In the NS2A region, the region that we determined to be the most important for the immunogenic phenotype, we observed highly similar folding profiles and correlated SHAPE reactivities between 17D and Asibi (Fig. 3h,i and Extended Data Fig. 7a,b). Even after applying different constraints on maximal base-pairing distances, the similarity between the folding profiles of the 17D and Asibi NS2A region remained (Extended Data Fig. 7c). Notably, a number of structural motifs formed regardless of analysis parameters (Extended Data Fig. 7c green arcs), suggesting that these might represent locally stable structures with potentially functional importance. Among the low-SHAPE regions, only two structural motifs were found to fold uniquely in the 17D genome while being conserved in sequence between the Asibi and Dakar genomes. One motif is located at nucleotides 311–389 within the region encoding the viral C protein, where only 17D forms a closed structure (Fig. 3d,e). The other is located at nucleotides 1,750–1,990 within the E gene (Fig. 3f,g), where SHAPE reactivities between 17D and Asibi also showed poor correlation (Extended Data Fig. 7a). As E is responsible for viral spread, it is unlikely that RNA structure rather than protein structure would affect its function for such a phenotype. In support of this, we found that the phenotypic differences on viral spread remained unchanged after swapping this region between the 17D and Asibi genomes (Extended Data Fig. 7d). Consistent with the evidence that the virus with non-synonymous mutations phenocopies 17D, these RNA structure probing data affirm that protein function changes are probably underlying the attenuation of the yellow fever vaccine.
a, Median SHAPE reactivities across the genome over the centred window of 50 nucleotides. b, RNA folding profiles are shown as arc plots coloured according to base-pairing probability (see scale). Grey box labelled as i and ii highlight the low-SHAPE regions where structures formed uniquely in 17D but similarly in Asibi and Dakar. Region iii highlights the entire NS2A region. c, Scatter plots of genome-wide SHAPE reactivities averaged across two experimental replicates, showing pairwise comparison among 17D, Asibi and Dakar. R2, the square of Pearson correalation coefficient. d–i, Closer view of SHAPE reactivities and arc plot of highlighted regions (d,f,h) and representative RNA structures (e,g,i) visualized for the YFV strains examined. Region 311–389 (d,e), region 1,750–1,990 (f,g) and NS2A region (h,i). RNA structures are coloured by SHAPE reactivity (see scale).
NS2A mutations attenuate YFV via IFN-dependent responses
The ability of 17D to simultaneously induce high levels of ISGs (which should exert antiviral effects) while also promoting viral spread initially seemed counterintuitive. However, we hypothesized that this may be because Huh7 cells are partially impaired in their ability to mount cell-intrinsic innate immune responses25,26,27, hence the level of activation of the IFN pathway might not be sufficient to restrict viral spread. Therefore, we turned to a different cell type. Compared with Huh7 cells, A549 lung epithelial cells are known to mount very robust type I and III IFN responses against several RNA viruses28. In line with our observations from Huh7 cells, infection with 17D or Asibi bearing the NS2A from 17D (Asibi-[17D-NS2A] and -[17D-Ens/2A]) induced robust IFIT2/-3 and IFNB1 expression early on during the infection (Fig. 4a–c).
a–d, A549 cells were infected with mScarlet reporter YFV (MOI = 0.1). Relative expression by RT–qPCR of IFIT2 (a), IFIT3 (b) and IFNB1 (c), and frequencies of mScarlet-positive cells by flow cytometry (d) at the indicated timepoints. Data are mean ± s.d. from 2 experiments with 3 biological samples (n = 6). Points are coloured by viral genotype and connecting lines are coloured by NS2A allele (black, 17D; grey, Asibi). e–h, A549 cells were infected with mScarlet-17D (e,g) or Asibi-[17D-NS2A] (f,h) at an MOI of 0.1 and treated with DMSO or 2 μM ruxolitinib (Ruxo). Frequencies of mScarlet-positive cells (e,f) and relative expression of IFIT3 (g,h) were evaluated. Data are mean ± s.d. from 3 (e,g) or 2 (f,h) experiments with 3 biological samples (n = 9 or 6). Asibi or Dakar-[17D-Ens], 17D E segment with only non-synonymous mutations compared to Asibi; 17D-[Asibi-Ens], Asibi E segment with only non-synonymous mutations compared to 17D. All other chimaeras include synonymous and non-synonymous mutations in the indicated genomic areas. Two-way ANOVA followed by Tukey’s (a–d) or Šídák (e–h) post hoc test for multiple comparisons (a–d,e–h). P values are only shown for comparisons to Asibi as indicated by colour (a–d) or above selected timepoints (e–h).
Because we used mScar-positive reporter viruses, we could simultaneously assess viral spread in A549 cells. Similar to the effect observed in Huh7 cells, although to a lesser extent, introducing E from 17D into Asibi resulted in slightly more extensive spread in A549 cells. In contrast to Huh7 cells where the NS2A allele did not impact viral spread, there were significant differences in A549 cell infection frequencies. Swapping NS2A from 17D into Asibi (Asibi-[17D-NS2A]) compromised the resultant chimaeric virus’ ability to spread, yielding similar infection frequencies as observed for 17D in this cell type (Fig. 4d). Similar effects were also observed when 17D-E and NS2A were introduced in the Dakar genome (Extended Data Fig. 8a–d). Notably, introduction of 17D-E into Dakar drastically increased the virus’ ability to spread compared with wildtype Dakar. We further demonstrated that the immune responses were induced in the window between 24 and 48 h post infection (hpi), which corresponds to the increase of mScarlet-positive cell populations (Extended Data Fig. 8e–l).
We hypothesized that viruses bearing 17D NS2A might exhibit reduced viral spread because of an increased ISG response due to IFN release (Extended Data Fig. 8g). Indeed, pharmacologic inhibition of type I and III IFN responses with ruxolitinib, a potent JAK inhibitor29, completely abolished the restriction of viral spread for both 17D and Asibi-[17D-NS2A] (Fig. 4e–h and Extended Data Fig. 8m–p). Taken together, these data demonstrate that mutations in NS2A attenuate 17D by inducing robust antiviral responses in A549 cells.
Mutations in E and NS2A attenuate YFV in vivo
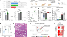
On the basis of our in vitro data, we reasoned that the 17D E allele, which enhances viral spread, might change the cellular/tissue tropism in vivo, while the 17D NS2A allele, which robustly induced ISGs, might lead to more pronounced antiviral immunity in vivo, and therefore explain why 17D is attenuated compared with Asibi or Dakar. Studying YF in animals remains challenging. NHPs remain the gold-standard animal model for studying YF but are not readily accessible for testing systematically larger numbers of viral mutants. Immunocompetent mice are not susceptible to YFV challenge except through intracerebral injection30,31. Instead, we chose two independent strategies for studying severe YF in mouse models (Fig. 5a): mice deficient in the type I IFN receptor (Ifnar1−/−) and human liver chimaeric mice (HLCM).
a, Workflow of mouse challenge experiments. Illustration generated with figures from the NIAID NIH BIOART source. b,c, Survival of Ifnar1−/− mice infected with 17D (n = 16) or 17D chimaeras (n = 8 each) (b) and Dakar (n = 8) or Dakar chimaeras (n = 8 each) (c). Mice were monitored daily for 15 days for clinical signs. d, Representative images of liver sections stained with DAPI, anti-human FAH, anti-YFV-NS4B and anti-ISG15 at 3 days post infection (n = 3 mice). Scale bar, 100 μm. e, Correlation between NS4B and ISG15 expression in human (FAH-positive) cells. Scatterplot showing the percentage of NS4B+/FAH+ cells (x axis) versus ISG15+/FAH+ cells (y axis) of individual samples. Each dot represents an individual sample, colour-coded by experimental group. Quantification was performed across the whole slide section (n = 3). Asibi or Dakar-[17D-Ens], 17D E segment with only non-synonymous mutations compared to Asibi; 17D-[Asibi-Ens], Asibi E segment with only non-synonymous mutations compared to 17D. All other chimaeras include synonymous and non-synonymous mutations in the indicated genomic areas. log-rank (Mantel–Cox) test for pairwise comparison to 17D (b) or Dakar (c) as coloured.
First, Ifnar1−/− mice have been previously shown to support YFV replication32,33. In our hands, CPER-derived 17D or the commercially produced YF-VAX resulted in ~40–60% mortality (Fig. 5b and Extended Data Fig. 9a–c). The considerable mortality in Ifnar1−/− mice supports the central role of type I IFN signalling in contributing to the attenuation of the vaccine strain14. Notably, 17D harbouring Asibi or Dakar E and NS2A was more virulent in this mouse model than 17D (Fig. 5b and Extended Data Fig. 9d,e). Dakar led to a mortality rate of ~80% in Ifnar1−/− mice, even higher than for 17D. Yet, a chimaera containing the backbone of Dakar but the E and NS2A from 17D was completely attenuated (Fig. 5c). The attenuation can be largely attributed to mutations in E as Dakar-[17D-Ens] largely phenocopied Dakar-[17D-Ens/2A] (Fig. 5c and Extended Data Fig. 9f,g). These data support the idea that putative changes in spread/tropism attributable to E mutations play a primary role in attenuating 17D in this mouse model. Of note, Dakar-[17D-NS2A] was more virulent than the parental Dakar strain, hinting that the NS2A mutations in 17D might have opposite roles with respect to virulence in different tissues/cell types.
Second, we generated HLCM, which have been shown to recapitulate YFV-induced human liver pathogenesis34. In HLCM, infection with virulent YFV strains resulted in higher viral antigen expression in human (FAH+) hepatocytes than infection with 17D, although all of the viruses caused notable liver injury (Extended Data Fig. 10a,b). Swapping both E and NS2A between 17D and Asibi reversed the fraction of infected cells as measured by the percentage of NS4B+ cells in liver sections (Fig. 4d and Fig. 4e (x axis)). In addition, we found that all of the strains induced high levels of ISG expression in the liver, using ISG15 staining by immunohistochemistry (IHC) as a surrogate measure (Fig. 4d and Fig. 4e (y axis)). However, 17D and Asibi with 17D-E and NS2A induced high ISG15 expression despite lower presence of viral antigen (Fig. 4d). These observations further support the notion that mutations in E and NS2A are key to the attenuation of 17D.
Discussion
In this study, we provide the genetic basis for the attenuation of the YF-17D vaccine. Here we identified two in vitro phenotypes that strongly correlate with attenuated strains—viral spread and innate immunity induction—consistent with previous studies35. We found that the 17D E allele increases viral spread, while NS2A enhances innate immune responses in vitro. We further linked these phenotypes to YFV virulence by demonstrating that these mutations govern disease outcomes in two mouse models. This reveals mechanisms and key genetic elements of YFV attenuation and may guide rational design of live-attenuated vaccines.
Our data reinforce previous findings that antiviral immunity plays a dual role in YFV infection—while essential for control, excessive cytokine responses can cause more damage than the virus itself. Indeed, not only does 17D induce robust innate antiviral responses in humans36,37,38,39, but virulent YFV infection also leads to high levels of cytokines and ISGs in patients40,41 as well as NHPs where ISG expression levels correlate with YFV viremia42. Similarly, in the HLCM model, virulent strains triggered ISG15 expression, which is logical given the high viral antigen levels. On the other hand, 17D and Asibi-[17D-Ens/2A] induced ISG15 even with minimal viral antigen, suggesting that they may stimulate early immune activation, viral clearance and protective immunity, rather than eliciting virulence. In A549 cells, Asibi and Asibi-[17D-Ens] spread rapidly but delayed ISG induction, whereas 17D and NS2A-containing strains showed limited spread with early robust ISG responses. Ruxolitinib treatment enhanced replication of attenuated strains, highlighting the importance of early antiviral signalling in controlling YFV replication and virulence.
Our work establishes a link between mutations in E and NS2A and virally induced pathogenesis, but the limitations of the currently available small-animal models for YFV are undoubtedly a caveat. While Syrian golden hamsters have been used as a challenge model, they require the use of hamster-adapted strains43 which would be incompatible with our viral genetic analysis. Ifnar1−/− mice are susceptible to many flaviviruses, including YFV, but are not well suited for studying the role of innate immunity in vaccine attenuation. This might explain why E was the primary determinant of attenuation in this model. The immunocompromised status of HLCM limited our ability to interrogate the role of adaptive immunity in controlling viral replication. The attenuation of 17D might be at least in part attributable to the interplay of intrinsic viral entry/replication, innate immune responses and adaptive immunity. Nonetheless, results from our study provide very promising targets for future investigation using NHPs, the gold standard for studying YFV pathogenesis, but which hold their own challenges for large-scale genetic mapping experiments, including cost, animal availability and ethical concerns.
Future fine mapping of the specific mutations in E that are responsible for the faster spread of 17D might aid in delineating the underlying mechanism. Of note, the 1,750–1,970 region in which we observed RNA structure changes also contains 4 of the 5 coding changes in domain III (DIII), which is believed to harbour E’s putative receptor-binding site. Although the amino acid changes in DIII have been previously linked to conformational changes in E and modulation of YFV spread in mice44, our data demonstrate that these 4 mutations did not change viral spread in Huh7 cells, suggesting that the other domains might also play a role in E-related phenotypes, as shown previously45.
Another important future direction will be to determine the mechanism by which the mutations in NS2A affect antiviral immune signalling as we observed. Flaviviral NS2A is known to associate with the endoplasmic reticulum membrane via its multitransmembrane-spanning topology46 and has been implicated in multiple stages of the viral life cycle including replication organelle formation47,48, assembly of infectious particles49,50 and direct transfer of the viral RNA genome to the virion assembly site in dengue viruses51. Therefore, it is conceivable that mutations in NS2A might dampen its ability to shield the vRNAs, exposing them more to pattern recognition receptors. NS2A from other flaviviruses can also directly antagonize cell-intrinsic innate immunity. For example, analysis of adaptive mutations in Kunjin virus and West Nile virus highlighted a role for NS2A in inhibiting IFN-beta promoter-driven transcription52, some of which resulted in virulence attenuation in mice52,53. Separately, NS2A of JEV was shown to block the double-stranded (ds)RNA-activated protein kinase PKR54. It is also possible that the mutations in 17D, many of which may be culture adaptations due to serial passage, could limit the virus’ ability to antagonize antiviral defences or create viral (v)RNA-associated molecular patterns that trigger pattern recognition receptors. Similarly, mutations in NS2A may also shape cellular metabolic responses, specifically mitochondrial hyperactivity and reactive oxygen species which were recently shown to drive 17D-induced innate immunity55.
Given the importance of 17D as a vaccine vector, our work provides insights into its mechanisms of attenuation and efficacy. 17D is among the most potent vaccines developed so far and has been administered over half a billion times since its introduction more than 80 years ago. Its success has inspired chimaeric vaccines, leveraging the interchangeability of premembrane and E proteins among flaviviruses such as JEV56 and DENVs. Notably, in 17D/JEV chimaeras, attenuation of neurovirulence required the E protein from the attenuated JEV strain SA14-14-2, highlighting E’s importance as a determinant of attenuation. These and other studies57 suggest that structural elements can be rationally engineered to attenuate virulence. The 17D/DENV chimaera ultimately led to the tetravalent DengVaxia vaccine, further underscoring the role of 17D non-structural proteins—potentially including NS2A, as our findings suggest—in shaping immunogenicity. Together, our findings lay the groundwork for rational design of live-attenuated vaccines targeting other virulent flaviviruses and potentially other pathogens.
Methods
Cell lines
Human hepatocellular carcinoma-derived Huh7, Huh7.5 cells (both kindly provided by Charles Rice, The Rockefeller University) and lung carcinoma-derived A549 (ATCC) were maintained in Dulbecco’s modified Eagle’s medium (DMEM, Thermo Fisher) supplemented with 10% (v/v) heat-inactivated fetal bovine serum (FBS, Atlanta Biologicals), 100 units ml−1 of penicillin and 100 μg ml−1 streptomycin (Thermo Scientific). Huh7 was authenticated by short tandem repeat profiling. There was no further authentication for A549 and Huh7.5 cells.
Generation of YF-VAX stocks
YF-VAX (Sanofi Pasteur), a US-licenced yellow fever vaccine and a 17D-204 strain, was obtained from Princeton University Health Services. The vaccine was amplified by passaging once in Huh7.5 cells, aliquoted and cryopreserved at −80 °C.
Biocontainment
All procedures involving virulent YFV generation and infection were carried out in biosafety level 3 (BSL3) facilities. All in vitro experiments were performed in the International Center for Public Health (ICPH) of Rutgers University in Newark and in accordance with protocols reviewed and approved by the Institutional Biosafety Committee (IBC) of Rutgers University (protocol no. 15-005) and Princeton University (protocol no. 3063). All animal experiments were performed in accordance with protocols reviewed and approved by the Institution Animal Care and Use Committees (IACUCs) of Princeton University (protocol no. 3063) and the National Emerging Infectious Disease Laboratories (PROTO2020000075). All personnel involved in working with YFV received the YFV vaccine.
Antibodies and inhibitors
Monoclonal anti-flavivirus group antigen antibodies (D1-4G2-4-15, 4G2, NBP2-52709 or NBP2-52709APC) were obtained from Novus biologicals, polyclonal anti-YFV NS4B antibodies (GTX134030) from GeneTex, polyclonal anti-human fumarylacetoacetase (FAH) antibodies (PA5-42049) from Invitrogen, polyclonal anti-human ISG15 antibodies (15981-1-AP) from Proteintech and ruxolitinib (also known as Jakavi, INCB-18424 phosphate) from InvivoGen.
Complete viral genome sequencing
Viral stocks (kindly provided by Kenneth Plante and Robert Tesh at the World Reference Center for Emerging Viruses and Arboviruses of UTMB) were amplified for one passage in Huh7.5 cells. Viral RNA was extracted using a Zymo Quick-RNA viral kit (Zymo Research). Purified vRNA was sequenced as described previously58 with minor modifications. Viral RNA was DNase treated, underwent human ribosomal RNA depletion58,59 and then subjected to reverse transcription using SuperScript IV Reverse Transcriptase (Thermo Scientific) with random primers. Following second-strand synthesis, dsDNA was then tagmented using a Nextera XT kit (Illumina). Libraries were amplified and sequenced on an Illumina MiSeq Micro flowcell with 2 × 151 cycle reads. Raw sequencing reads were demultiplexed using Picard v.2.25.6. Consensus viral genomes were generated by reference-guided de novo assembly using viral-pipelines (v.2.1.33.14)60 (originally viral-ngs61) with Asibi (GenBank accession AY640589.1) as the reference. Briefly, reads are depleted of common contaminants and human sequences, deduplicated, filtered to yellow fever virus-like sequences, and assembled into contigs and refined with Spades (v.3.14.1)62. In addition, to determine the sequences of the 5′ and 3′ UTRs, the vRNA was decapped using Tobacco Decapping Enzyme (Enzymax) and circularized using T4 RNA ligase (New England Biolabs, NEB). Circularized vRNA was then purified and subjected to reverse transcription using SuperScript IV Reverse Transcriptase (Thermo Scientific) with a reverse primer that targets the 5′ UTR. A PCR amplicon of the 3′–5′ UTR junction was generated by Cloneamp (Takara) using the following PCR cycles: 98 °C for 30 s, followed by 35 cycles of 10 s at 98 °C and 15 s at 72 °C, and a final extension at 72 °C for 2.5 min. The targeted amplicon was gel purified and Sanger sequenced. The contigs of the UTRs sequence and consensus sequence from NGS were assembled using SnapGene v.7.0.2 (GSL Biotech). All sequences have been deposited in the NCBI GenBank database (Supplementary Table 1).
Viral variants calling
Variants were filtered on standard metagenomic criteria: frequency (>0.5%), strand bias, detection in replicate libraries, based on vphaser2 (v.2.0)63, called from within viral-phylo v.2.1.19.1 (ref. 60), followed by additional manual removal of any variants in homopolymers of length ≥4.
Virus sequence conservation analysis
To identify and quantify sequence variations within a multiple sequence alignment of YFV vaccine and virulent strains, we utilized the Biopython library’s AlignIO module to read the alignment from a FASTA-formatted file generated using MUSCLE aligner64. The reference sequence, ‘YF-17D’, was identified within the alignment and used as the baseline for comparison. A tab-separated output file was generated to record the following: reference position, reference residue, total sequence coverage, alternate residues with their counts, total count of variations and specific residue variations across all sequences. For each alignment position, residues differing from the reference sequence were identified, tallied and counted. Only positions where 17D differed from Asibi were then manually picked for conservation analysis.
Highlighter plots were generated with the sequence alignment file as input using https://www.hiv.lanl.gov/content/sequence/HIGHLIGHT/highlighter_top.html.
Generation of the virulent YFV infectious clones
pACNR-FLYF-17D (pANCR-17D), constructed on the basis of the sequence of the 17D-204 strain, was kindly gifted by Charles Rice from Rockefeller University. To generate pACNR-Asibi, plasmid A and plasmid B encoding for 2 parts of the Asibi genome with digestion sites NotI-XhoI and XhoI-ClaI, respectively, were synthesized (GenScript). These plasmids were digested with NotI-XhoI and XhoI-ClaI to generate Asibi fragments A and B, and cloned into NotI-ClaI-digested pACNR-17D to generate pACNR-Asibi.
To generate pACNR-Dakar, randomly primed complementary (c)DNAs from vRNA isolated from a serum sample of an infected rhesus monkey were used as templates to generate 6 PCR fragments by Cloneamp HiFi premix (Takara) using CPER primer pairs that have complementary ends with at least a 20-nucleotide overlap (Supplementary Table 6). The PCR fragments were cloned into a TOPO vector (Thermo Fisher) to generate plasmids with fragments that match the viral genome sequence. Sequence-confirmed TOPO plasmids were then used as templates to generate PCR fragments using the corresponding CPER primer pairs. A seventh PCR fragment was amplified using pACNR-17D as a template, using a forward primer annealing to the SP6 promoter region with an overhang of the 5′ UTR of the viral genome and a reverse primer annealing immediately downstream of the viral 3′ UTR with an overhang of the 3′ UTR of the viral genome and a SnaBI restriction site. The resulting PCR products were purified using DNA Clean and Concentrator (Zymo Research) and mixed in equimolar concentrations (0.1 pmol each) to generate circular DNA by CPER using PrimeSTAR GXL DNA polymerase (Takara). The following PCR cycling was used: 98 °C for 2 min, followed by 18 cycles of 10 s at 98 °C, 15 s at 55 °C, 12 min at 68 °C, and a final extension at 68 °C for 12 min. The PCR product was diluted 1:50 and transformed into JM109 cells (Promega) and propagated at 30 °C.
Generation of the YFV mScarlet reporter genomes
The generation of YF-17D-mScarlet was described previously12. Briefly, the first 27 nucleotides of the sequence encoding 17D NS1, the Gaussia luciferase (GLuc) gene and a dengue virus E linker coding sequence (E stem and transmembrane domain, TMD) were amplified by PCR from pBSC-YFV-GLuc (provided by Laura Gil, Oswaldo Cruz Foundation). The amplified gene cassette was then inserted between the E and NS1 coding sequences of pACNR-FLYF-17D-RLuc through In-Fusion-based molecular cloning (Takara), yielding pACNR-FLYF-17D-GLuc. The pACNR-FLYF-17D-GLuc construct was then digested with NarI as two NarI sites flank the GLuc-coding sequence. The mScarlet-I gene was amplified by PCR and subcloned in place of the GLuc-coding sequence into NarI-digested pACNR-FLYF17D-GLuc using the In-Fusion cloning kit. To generate pACNR-Asibi or -Dakar mScarlet plasmids, gene cassettes of Asibi/Dakar partial E, the mScarlet-DENV-linker from pACNR-17D-mScarlet and Asibi/Dakar partial NS1 were generated by overlapping extension PCR and inserted into NsiI-MluI-digested pACNR-Asibi or -Dakar using the In-Fusion cloning kit.
Generation of YFV or reporter YFV by in vitro RNA transcription
Midi-prepped (QIAGEN) plasmids of YFV infectious clones or mScarlet reporter YFVs were linearized with AflII (17D and Asibi; NEB) or SnaBI (Dakar; NEB) and in vitro transcribed using the mMESSAGE mMACHINE SP6 Transcription kit (Thermo Scientific) at 37 °C for 2 h. The DNA template was eliminated by adding 1 µl Turbo DNAse (Thermo Scientific) and incubating for 15 min at 37 °C. Viral RNA was purified using the MEGAclear Transcription Clean-Up kit (Thermo Scientific) following manufacturer instructions, and quality control was performed by gel electrophoresis to ensure that there was no notable RNA degradation. Viral RNA was transfected into Huh-7.5 cells via the TransIT-mRNA Transfection kit (Mirus) for viral production. Upon observation of cytopathic effects (CPE) around 2 days post transfection, culture supernatant was collected to recover newly generated viruses, and supernatants were replenished with fresh medium containing 2% FBS. This process was repeated daily until the cultures reached complete CPE. Virus-containing supernatants were passed through a 0.45 μm syringe filter to remove cell debris, thoroughly mixed by vortex, aliquoted and cryopreserved at −80 °C.
Generation of recombinant YFV and chimaeric viruses by CPER
Stocks of infectious YFV were generated by CPER as described previously15. Briefly, for wildtype 17D, Asibi and Dakar, genetically defined infectious clone or reporter virus plasmids were used as templates (10 ng) to generate 6 PCR fragments using Cloneamp HiFi premix (Takara) with 21 PCR cycles and CPER primer pairs that have complementary ends with at least a 20-nucleotide overlap (Supplementary Table 6). For chimaeric viruses with mutations in individual viral genes, overlapping extension PCR was performed to generate chimaeric fragments, which were then cloned into the TOPO vector. Sequence-confirmed TOPO plasmids were then used as templates to generate PCR fragments using the corresponding CPER primer pairs. A linker fragment that contains the cytomegalovirus (CMV) promoter and hepatitis delta virus ribozyme (HDVr) site was amplified from the Linker-TOPO-plasmid with corresponding primers to create 25-nucleotide overlaps with the 5′ and 3′ UTR of the viral genome. The resulting PCR products were then DpnI- treated for 1 h at 37 °C and purified using the DNA Clean and Concentrator kit (Zymo Research). These seven DNA fragments were then mixed in equimolar concentrations (0.1 pmol each) to generate circular DNA by CPER using PrimeSTAR GXL DNA polymerase (Takara). The following PCR cycling was used: 98 °C for 2 min, followed by 18 cycles of 10 s at 98 °C, 15 s at 55 °C, 12 min at 68 °C, and a final extension at 68 °C for 12 min. The CPER products were transfected into two wells of Huh7.5 cells in 6-well plates with ~80% density using the 10 μl X-tremeGENE HP DNA Transfection Reagent (Roche). At 24 h post transfection, the culture medium was replaced by fresh medium to avoid transfection reagent-induced cytotoxicity. At 48 h post transfection, cells were expanded into a 10 cm dish. Upon observation of the CPE at 2 days post transfection, culture supernatant was collected to recover newly generated viral strains and cells were replenished with 2% FBS-containing fresh medium. This process was repeated daily until the cells were completely dead due to CPE. Virus-containing supernatant was passed through a 0.45 μm syringe filter to remove cell debris, thoroughly mixed by vortexing, aliquoted and cryopreserved at −80 °C.
Virus titration
YFV titres were determined using a focus-forming unit (f.f.u.) assay. Briefly, Huh7.5 cells were seeded into a collage-coated 48-well plate at a density of 1 × 104 cells per well and infected the next day with 10-fold serial dilutions of the virus stock for 2 h at 37 °C. Following virus adsorption, 0.5 ml of overlay media (culture medium supplemented with 1% methylcellulose and 10% FBS) was added to each well. The overlay medium was removed when the plaques became visible under the microscope; the cell monolayer was washed with PBS three times and fixed for 30 min at room temperature with 4% paraformaldehyde in PBS (PFA, Millipore Sigma). Fixed cells were then permeabilized with 0.2% Triton X-100 (Thermo Scientific) in PBS for 15 min and subsequently with blocking buffer (0.2% BSA in PBS) for 30 min. Following blocking, cells were incubated with the flavivirus group antigen antibody 4G2 (1:1,000, 1 μg ml−1, Novus) in blocking buffer at room temperature for 2 h or 4 °C overnight, and then with HRP-conjugated secondary antibody (1:500, 2 μg ml−1, Thermo Scientific) diluted in blocking buffer at room temperature for 30 min. F.f.u.s were visualized using a DAB Substrate kit (Vector Laboratories). Each experiment was performed in duplicate. Wells with foci numbers from 10–100 were counted, averaged and expressed as f.f.u.s ml−1.
In vitro virus infection
Before virus infection, Huh7 or A549 cells were seeded in a 24-well or 6-well plate format at densities of 1.2 × 105 or 8 × 105 cells per well. Infections were conducted with different MOIs as indicated on the basis of viral titres previously determined in the Huh7.5 cells. The viral inoculum was removed after 2 h incubation at 37 °C and replaced with the complete medium. For the ruxolitinib treatment experiments, the viral inoculum was replaced with 2 μM ruxolitinib (10 mM stock, Invivogen) or a corresponding amount of dimethylsulfoxide (DMSO) as solvent control in complete medium. The medium containing DMSO or ruxolitinib was exchanged every 24 h. At indicated timepoints, cells were trypsinized and pelleted for fixation with 4% PFA in PBS for flow cytometry or for RNA extraction using a Biobasic Total RNA Miniprep Super kit (Biobasic).
RT–qPCR
Viral RNA was quantified using a Luna Universal Probe One-Step RT–qPCR kit (NEB) with primers and TaqMan probes (Supplementary Table 6) targeting a conserved region of the 5′ UTR of the YFV genome. Host mRNAs were quantified using the Luna Universal One-Step RT–qPCR kit (NEB). One-step RT–qPCR was accomplished in a Quantstudio 7 pro PCR system (Applied Biosystems, Thermo Scientific) using the following thermal cycling procedure: 55 °C for 10 min, 95 °C for 2 min, followed by 40 cycles of 15 s at 95 °C and 60 s at 60 °C. Relative expression level of host mRNA was calculated as the fold change over mock-infected cells, with human HPRT1 as an internal control. Absolute viral RNA copy numbers were quantified using standard curves and normalized to total RNA in μg.
Flow cytometry
For mScarlet reporter viruses, fixed cells were washed twice with FACS buffer (2% (v/v) FBS in PBS). For non-reporter viruses, fixed cells were permeabilized in PBS supplemented with 1% (w/v) saponin (Sigma Aldrich), followed by incubation with the flavivirus group antigen antibody 4G2 conjugated with APC (1:100, 10 μg ml−1, Novus) and washed 3 times with FACS buffer. Flow cytometry was performed using an LSRII flow cytometer (BD Bioscience).
IFN-beta ELISA
Supernatants from the virus or mock-infected A549 cells were collected at indicated timepoints and stored at −20 °C before use. The ELISA assay was performed using the Human IFN-beta Quantikine ELISA kit (Bio-Techne) following manufacturer instructions without modification.
FACS enrichment of YFV antigen-bearing cells for RNA-seq
Huh7 cells were infected with YFVs or chimaeras at an MOI of 0.5. After 48 h, cells were collected, washed and fixed with 4% PFA supplemented with SUPERase•In RNase Inhibitor (Thermo Scientific) for 30 min at 4 °C. The cells were centrifuged, resuspended in sort buffer (PBS containing 0.2% (w/v) BSA and SUPERase•In RNase Inhibitor) for FACS. High mScarlet-expressing cells were sorted by a FACSAria sorter (BD Biosciences,). Sorted cells were then centrifuged and subjected to RNA extraction using the RecoverAll Total Nucleic Acid Isolation kit (Thermo Scientific) according to manufacturer instructions with slight modifications. Briefly, cell pellets were resuspended in digestion buffer and incubated at 50 °C for 3 h with constant shaking to reverse PFA cross-links. During column purification, in-column DNase treatment was omitted. Instead, eluted RNA was treated with TURBO DNase (Thermo Scientific) for 30 min at 37 °C and cleaned up with 0.8× RNAClean XP Beads (Beckman Coulter). RNA integrity was assessed using an Agilent TapeStation 4200 system (Agilent) with High Sensitivity RNA ScreenTape (Agilent).
3′ mRNA sequencing library preparation and sequencing
Total RNA (300 ng) was used as input for reverse transcription using barcoded oligo-dT primers to label each sample in the 96-well plate following the drop-seq method65. The pooled barcoded cDNA samples were amplified by PCR and purified, then turned into sequencing libraries using the Tn5 transpose-based tagmentation method to include only the poly-A tail adjacent 3′ ends of transcripts. These libraries were sequenced on an Illumina NovaSeq 6000 SP 100-cycle flowcell.
RNA-seq analysis
Raw Illumina sequence data were demultiplexed using fastq-multx. Reads were then mapped to the human genome hg38 with hisat2 (2.1.0)66, and reads mapping to the comprehensive gene annotation on the primary assembly were counted with htseq-count (v.1.99.2)67 using snakemake wrapper RASflow68. Raw read counts were processed and pairwise differential expression analysis was performed using DESeq2 (v.1.38.3)69. Differentially expressed genes (DEGs) were defined with the cut-off value |log2 fold change| >2 and Padj < 0.05. Gene set enrichment analysis (GSEA) was performed using clusterProfiler (v.4.6.2)70 on hallmark gene sets from the Molecular Signatures Database (MSigDB)71. Heat maps were generated using the pheatmap package (v.1.0.12), with z-score normalization performed across rows and hierarchical clustering applied to both rows and columns. Z-score normalization was performed gene-by-gene (row-wise) on vst-transformed read counts across samples by subtracting the mean and dividing by the standard deviation. Compressed expression of gene clusters were performed as follows: vst-transformed gene counts were first normalized as z-scores. The per-gene average z-score was then calculated from across replicates. Data were then plotted as mean ± s.d. or s.e.m. across the indicated gene clusters. Spearman’s correlation coefficients were calculated using the cor() function in RStudio (2024.04.2) with the argument method = "spearman".
Chemical synthesis of 2A3 for SHAPE-MaP analysis
The SHAPE-chemical 2A3 was synthesized as described previously22 with slight modifications. Briefly, 2-aminopyridine-3-carboxylic acid (138.12 mg, 1 mmol, Sigma Aldrich) was dissolved in anhydrous acetonitrile (Sigma Aldrich). 1,1′-carbonyldiimidazole (CDI, 162 mg, 1 mmol, Sigma Aldrich) was added in portions. The reaction was stirred for 3 h at room temperature, then diluted into dichloromethane (Sigma Aldrich) and washed with saturated sodium bicarbonate solution (Sigma Aldrich) three times. The organic layer was dried over MgSO4 and concentrated under reduced pressure. The product was confirmed by nuclear magnetic resonance (NMR core in the Department of Chemistry of Princeton University).
SHAPE-MaP
Viral whole-genome RNA structures were determined using SHAPE-MaP as previously described20. Briefly, Huh7 cells were infected at an MOI of 0.05; at 2 (17D and Asibi) or 5 (Dakar) days post infection (dpi), cells were washed with PBS twice, trypsinized and resuspended in PBS. 2A3 from a 500 mM stock in DMSO was added at a final concentration of 100 mM. A corresponding amount of DMSO was added to the control sample. Samples were then incubated at 37 °C in a heat block with constant shaking for 15 min, followed by quenching of 2A3 by adding dithiothreitol at a final concentration of 0.5 M. Following centrifugation at 10,000 × g for 1 min, the supernatant was discarded and cell pellets were lysed in 1 ml Trizol (Thermo Scientific), followed by the addition of 0.2 ml of chloroform. The aqueous phase was transferred to a new tube, mixed with one volume of 70% ethanol, transferred to an RNeasy mini column (QIAGEN), then washed and eluted according to manufacturer instructions. An amount of 1.5 μg of total RNA was first subjected to human ribosomal RNA depletion. Ribo-depleted RNA was purified using 0.8× RNAClean XP Beads (Beckman Coulter) and fragmented in RNA Fragmentation Buffer (NEB) at 94 °C for 105 s. After addition of the stop solution (NEB), fragmented RNA was purified with 2× RNAClean XP Beads (Beckman Coulter) and eluted in 9 μl nuclease-free H2O. Eluted RNA was then supplemented with 1 μl 50 μM random hexamers (Thermo Scientific) and 1 μl dNTPs (10 mM, NEB), then incubated at 70 °C for 5 min and immediately transferred to ice for 1 min. Reverse transcription reactions were conducted in a final volume of 20 μl with 120 mM MnCl2, SHAPE-RT buffer (50 mM Tris-HCl pH 8.0, 55 mM KCl), 0.1 M dithiothreitol, 2 U of SuperScript II (SSII, Thermo Scientific) and 2 U of SUPERase•In (Thermo Scientific). Reactions were incubated at 25 °C for 10 min to allow partial primer extension, followed by 3 h at 42 °C and heat inactivation of SSII at 75 °C for 15 min. EDTA (0.1 M) was added to a final concentration of 6 mM, and reactions were incubated at room temperature for 5 min to chelate Mn2+ ions. After addition of MgCl2 to a final concentration of 6 mM, the resulting RNA:cDNA duplex then underwent second-strand synthesis using NEBNext Ultra II Non-Directional RNA Second Strand Synthesis Module (NEB) according to manufacturer instructions. cDNA were then ligated with the xGen Dual Index UMI Adapter (IDT) and sequenced on an Illumina NovaSeq 6000 SP 100-cycle flowcell.
RNA structure modelling
Raw sequencing reads were demultiplexed using Picard v.2.25.6 and merged using samtools (v.1.9)72. Analysis of SHAPE-MaP data was performed using RNAframework (v.2.8.8)23 as described previously20. Reads preprocessing and mapping was performed using the rf-map module (parameters: -ctn -cmn 0 -cqo -cq5 20 -b2 -mp ‘–very-sensitive-local’). The SHAPE mutational signal was then derived using the rf-count module (parameters: -m -rd). Data normalization was performed using the rf-norm module (parameters: -sm <3). The rf-fold module of RNAframework was used for SHAPE-MaP-informed full-length YFV genome structure modelling using the following parameter (-sl 2.0 -in -0.6 -w -fw 3000 -fo 300 -wt 200 -pw 1500 -po 250 -dp -sh -nlp -md 200). RNA structures were visualized using VARNA (3.93)73.
In vivo experiments
All animal experiments were performed in accordance with protocols reviewed and approved by the IACUCs of Princeton University (protocol no. 3063) and the National Emerging Infectious Disease Laboratories (PROTO2020000075). All mice were bred and generated in the Laboratory Animal Resource (LAR) Center of Princeton University and transferred to the National Emerging Infectious Disease Laboratory (NEIDL) for infection experiments.
IFN alpha beta receptor knockout mice
Mice lacking type I IFN receptor (Ifnar −/−) on a C57BL/6 genetic background were kindly provided by Sergei Kotenko (Rutgers University) and generated as described previously74. Mice were 11–18 weeks of age when used for experiments. For each condition, female and male mice were randomly assigned to the study in a 3:5 ratio. The number of mice used is described in the figure legends.
Generation of human liver chimaeric mice
The generation of Fah−/− NOD.Cg-Rag1tm1MomIL2rgtmlWjl/SzJ IL2Rgnull (FNRG) mice has been previously described75. Briefly, female FNRG mice older than 6 weeks of age were transplanted with ~1.0 × 106 cryopreserved adult human hepatocytes (BioReclamation). FNRG mice were cycled on water supplemented with 2-(2-nitro-4-trifluoromethylbenzoyl)-1,3-cyclohexanedione (NTBC, Yecuris) to block the build-up of metabolites to toxic concentrations. Approximately 3 months after transplantation, blood was collected by submandibular puncture and serum was separated by centrifuging the coagulated blood at 1,100 × g for 15 min. Mouse sera were analysed via human albumin ELISA. HLCM were 35–50 weeks old when used for experiments and were randomly assigned for the study. The number of mice used is described in the figure legends.
Human albumin ELISA for assessment of human hepatocyte engraftment of chimaeric mice
Levels of human albumin in mouse serum were quantified by ELISA as described previously76. Briefly, 96-well flat-bottomed plates (Nunc, Thermo Fisher) were coated with goat anti-human albumin antibody (1:1,000, 2 μg ml−1, Bethel) in coating buffer (1.59 g Na2CO3, 2.93 g NaHCO3, 1 l dH2O, pH 9.6) for 1 h at 37 °C. Plates were washed four times with wash buffer (0.05% (v/v) Tween 20 (Sigma Aldrich) in 1× PBS), incubated with superblock buffer (Fisher Scientific) for 1 h at 37 °C and subsequently washed twice with wash buffer. Human serum albumin (Sigma Aldrich) was diluted to 1 µg ml−1 in sample diluent (10% (v/v) Superblock, 90% (v/v) wash buffer), then serially diluted 1:2 in 135 µl sample diluent to establish an albumin standard. Mouse serum (5 µl) was used for a 1:10 serial dilution in 135 µl sample diluent. The coated plates were incubated for 1 h at 37 °C, then washed three times. A volume of 50 µl mouse anti-human albumin (1:2,000, 1 μg ml−1, Abcam) in sample diluent was added and plates were incubated for 2 h at 37 °C. Plates were washed four times and 50 µl of goat anti-mouse HRP (1:1,0000, 0.1 μg ml−1, Life Technologies) in sample diluent were added and plates incubated for 1 h at 37 °C. Plates were then washed six times. TMB (100 µl) substrate (Sigma Aldrich) was added and the reaction was stopped after 1 min incubation with 25 µl 2 N H2SO4. Absorbance was read at 450 nm on the BertholdTech TriStar microplate reader.
Infection of mice with yellow fever virus
Infections were carried out as previously described34. Briefly, human liver chimaeric mice with a human liver chimaerism of >3 mg ml−1 albumin in the serum (Supplementary Table 4) were injected intravenously34 with 2 × 105 f.f.u.s of the viruses, and tissues were collected at 3 dpi.
Ifnar−/− mice were inoculated intravenously with 1 × 106 f.f.u.s via the retroorbital route with the YFV strains indicated in the main text. Disease progression was monitored using an IACUC-approved clinical scoring system. Categories evaluated included body weight (1 = >10% weight loss), general appearance (1 = moderate hunched posture, ruffled fur) and neurological signs including tremors (1 = shaky/trembling posture) and paralysis (1 = severe hunched posture and/or paralysis), for a maximum score of 4. Animals were considered moribund and humanely euthanized in the event of the following: a score of 4 for 2 consecutive observation periods, weight loss greater than or equal to 25%, severe respiratory distress, or lack of responsiveness. Clinical signs were recorded once per day for the duration of the study.
Histology and multiplex fluorescence immunohistochemistry
Tissue samples were fixed for 72 h in 10% neutral buffered formalin (Sigma Aldrich), processed in a Tissue-Tek VIP-5 automated vacuum infiltration processor (Sakura Finetek), followed by paraffin embedding using a HistoCore Arcadia paraffin embedding station (Leica). Generated formalin-fixed, paraffin-embedded (FFPE) blocks were sectioned to 5 μm using an RM2255 rotary microtome (Leica), transferred to positively charged slides, deparaffinized in xylene and dehydrated in graded ethanol. A Ventana Discovery Ultra (Roche) tissue autostainer was used for multiplex fluorescence immunohistochemistry (fmIHC). In brief, tyramide signalling amplification (TSA) was used in an iterative approach to covalently bind opal fluorophores (Akoya Bioscience) to tyrosine residues in tissue, with subsequent heat stripping of primary–secondary antibody complexes until all antibodies were developed. A 7-colour IHC panel was employed and specific details of the assay are outlined in Supplementary Table 5, with a more concise overview provided below.
Fluorescence immunohistochemistry
Antigen retrieval was conducted using a Tris-based buffer-CC1 (Roche). All primary antibodies were of rabbit origin (Supplementary Table 5) and thus developed with a secondary goat anti-rabbit HRP-polymer antibody (Vector Laboratories) for 20 min at 37 °C. All Opal TSA-conjugated fluorophore reactions took place for 20 min. Fluorescent slides were counterstained with spectral DAPI (Akoya Biosciences) for 16 min before being mounted with ProLong gold antifade mountant (Thermo Scientific).
Multispectral microscopy and unmixing of multiplex fluorescence immunohistochemistry
Fluorescently labelled slides were imaged using a PhenoImager Quantitative Pathology Imaging System (Akoya Biosciences). Exposures for all opal dyes on the imaging system were set based on regions of interest with strong signal intensities to minimize exposure times and maximize the specificity of signal detected. Images were unmixed using spectral libraries affiliated with each respective opal fluorophore including removal of autofluorescence.
Quantitative analysis of multiplex fluorescence immunohistochemistry
View settings were adjusted to allow for optimal visibility of immunomarkers and to reduce background signal by setting threshold gates on minimum signal intensities. Tissue was annotated using the flood tool in HALO v.3.6.4134.263 (Indica Labs) and edge effect artefacts were removed from the analysis area. An AI-based nuclear segmentation algorithm was developed by annotating examples of nuclei for the module to train with. For quantifying the absolute number and overall percentage of cells expressing various biomarkers, we utilized the HALO (Indica Labs) HighPlex (HP) phenotyping module (v.4.2.3) with the nuclear segmentation algorithm. In brief, the nuclear segmentation algorithm was used to first segment all cells within the annotated liver sections using DAPI counterstain. Detection threshold and nucleus geometry were defined until segmentation appeared accurate. Next, minimum nucleus and cytoplasm thresholds were set for each fluorophore to detect low and high expression within each of the segmented cells. Parameters were set using the real-time tuning mechanism that was tailored for each individual sample on the basis of signal intensity. Phenotypes of NS4B−/ISG15+, NS4B+/ISG15+ and NS4B+/ISG15− were determined by selecting inclusion and exclusion parameters appropriate to phenotype. The algorithm was run across all tissue outputting counts of FAH+, NS4B+, ISG15+ and all defined phenotypes mentioned before. The quantitative output for the automated quantitation and HP was exported as a .csv file.
Statistics and reproducibility
Sample sizes, number of replicates and statistical methods are described in the figure legends. No statistical methods were used to predetermine sample sizes, but our sample sizes are similar to those reported in previous publications33,77,78,79,80. Data distribution was assumed to be normal, but this was not formally tested. For RNA-seq, only genes with greater than 10 counts for more than 2 samples were included in the analysis as a standard prefiltering step. No other data were excluded from the analyses. For in vivo study, mice were randomly allocated to the experiments. No randomization was performed for in vitro experiments. Histopathology assessment was performed in a blinded fashion. All other experiments were not blinded.
Reporting summary
Further information on research design is available in the Nature Portfolio Reporting Summary linked to this article.
Data availability
Human hallmark gene sets from the Molecular Signatures Database are available at https://www.gsea-msigdb.org/gsea/msigdb/human/collections.jsp. Viral genome sequences have been deposited in NCBI GenBank, with accessions listed in Supplementary Table 1, and the raw data have been deposited in SRA under BioProject ID PRJNA1153987. The bulk RNA-seq and SHAPE-MaP sequencing data produced in this study have been deposited in the Gene Expression Omnibus under accession number GSE275594. All data supporting the conclusions of this study are reported in the paper. Additional arcplot and dot-bracket files related to RNA structure analysis are also available in Princeton DataCommons at https://doi.org/10.34770/69g9-rb48 (ref. 81). Source data are provided with this paper.
Code availability
Custom code for the conservation analysis of virulent and vaccine YFVs is available in Zenodo (https://zenodo.org/records/15400605)82. Code used for bioinformatics analysis are published packages and have been described and cited in the Methods section.
References
Theiler, M. & Smith, H. H. The use of yellow fever virus modified by in vitro cultivation for human immunization. J. Exp. Med. 65, 787–800 (1937).
Theiler, M. & Smith, H. H. The effect of prolonged cultivation in vitro upon the pathogenicity of yellow fever virus. J. Exp. Med. 65, 767–786 (1937).
Miller, J. D. et al. Human effector and memory CD8+ T cell responses to smallpox and yellow fever vaccines. Immunity 28, 710–722 (2008).
Fuertes Marraco, S. A. et al. Long-lasting stem cell-like memory CD8+ T cells with a naïve-like profile upon yellow fever vaccination. Sci. Transl. Med. 7, 282ra48 (2015).
Rice, C. M. et al. Nucleotide sequence of yellow fever virus: implications for flavivirus gene expression and evolution. Science 229, 726–733 (1985).
Hahn, C. S., Dalrymple, J. M., Strauss, J. H. & Rice, C. M. Comparison of the virulent Asibi strain of yellow fever virus with the 17D vaccine strain derived from it. Proc. Natl Acad. Sci. USA 84, 2019–2023 (1987).
Franco, D. et al. Evaluation of yellow fever virus 17D strain as a new vector for HIV-1 vaccine development. Vaccine 28, 5676–5685 (2010).
Sanchez-Felipe, L. et al. A single-dose live-attenuated YF17D-vectored SARS-CoV-2 vaccine candidate. Nature 590, 320–325 (2021).
Lauring, A. S. & Andino, R. Quasispecies theory and the behavior of RNA viruses. PLoS Pathog. 6, e1001005 (2010).
Engelmann, F. et al. Pathophysiologic and transcriptomic analyses of viscerotropic yellow fever in a rhesus macaque model. PLoS Negl. Trop. Dis. 8, e3295 (2014).
Ricciardi, M. J. et al. Therapeutic neutralizing monoclonal antibody administration protects against lethal yellow fever virus infection. Sci. Transl. Med. 15, eade5795 (2023).
Mesev, E. V. et al. Membrane-proximal motifs encode differences in signaling strength between type I and III interferon receptors. Sci. Signal. 16, eadf5494 (2023).
Kassar, T. C. et al. Construction and characterization of a recombinant yellow fever virus stably expressing Gaussia luciferase. An. Acad. Bras. Cienc. 89, 2119–2130 (2017).
Bastard, P. et al. Auto-antibodies to type I IFNs can underlie adverse reactions to yellow fever live attenuated vaccine. J. Exp. Med. 218, e20202486 (2021).
Tamura, T. et al. Generation and characterization of genetically and antigenically diverse infectious clones of dengue virus serotypes 1–4. Emerg. Microbes Infect. 11, 227–239 (2022).
Edmonds, J. et al. A novel bacterium-free method for generation of flavivirus infectious DNA by circular polymerase extension reaction allows accurate recapitulation of viral heterogeneity. J. Virol. 87, 2367–2372 (2013).
Smola, M. J., Rice, G. M., Busan, S., Siegfried, N. A. & Weeks, K. M. Selective 2′-hydroxyl acylation analyzed by primer extension and mutational profiling (SHAPE-MaP) for direct, versatile and accurate RNA structure analysis. Nat. Protoc. 10, 1643–1669 (2015).
Siegfried, N. A., Busan, S., Rice, G. M., Nelson, J. A. E. & Weeks, K. M. RNA motif discovery by SHAPE and mutational profiling (SHAPE-MaP). Nat. Methods 11, 959–965 (2014).
Huber, R. G. et al. Structure mapping of dengue and Zika viruses reveals functional long-range interactions. Nat. Commun. 10, 1408 (2019).
Manfredonia, I. et al. Genome-wide mapping of SARS-CoV-2 RNA structures identifies therapeutically-relevant elements. Nucleic Acids Res. 48, 12436–12452 (2020).
Boerneke, M. A., Gokhale, N. S., Horner, S. M. & Weeks, K. M. Structure-first identification of RNA elements that regulate dengue virus genome architecture and replication. Proc. Natl Acad. Sci. USA 120, e2217053120 (2023).
Marinus, T., Fessler, A. B., Ogle, C. A. & Incarnato, D. A novel SHAPE reagent enables the analysis of RNA structure in living cells with unprecedented accuracy. Nucleic Acids Res. 49, e34 (2021).
Incarnato, D., Morandi, E., Simon, L. M. & Oliviero, S. RNA Framework: an all-in-one toolkit for the analysis of RNA structures and post-transcriptional modifications. Nucleic Acids Res. 46, e97 (2018).
Villordo, S. M., Carballeda, J. M., Filomatori, C. V. & Gamarnik, A. V. RNA structure duplications and flavivirus host adaptation. Trends Microbiol. 24, 270–283 (2016).
Sumpter, R. Jr et al. Regulating intracellular antiviral defense and permissiveness to hepatitis C virus RNA replication through a cellular RNA helicase, RIG-I. J. Virol. 79, 2689–2699 (2005).
Li, K., Chen, Z., Kato, N., Gale, M. Jr & Lemon, S. M. Distinct poly(I-C) and virus-activated signaling pathways leading to interferon-beta production in hepatocytes. J. Biol. Chem. 280, 16739–16747 (2005).
Wang, N. et al. Toll-like receptor 3 mediates establishment of an antiviral state against hepatitis C virus in hepatoma cells. J. Virol. 83, 9824–9834 (2009).
Voigt, E. A., Swick, A. & Yin, J. Rapid induction and persistence of paracrine-induced cellular antiviral states arrest viral infection spread in A549 cells. Virology 496, 59–66 (2016).
Quintás-Cardama, A. et al. Preclinical characterization of the selective JAK1/2 inhibitor INCB018424: therapeutic implications for the treatment of myeloproliferative neoplasms. Blood 115, 3109–3117 (2010).
Zisman, B., Wheelock, E. F. & Allison, A. C. Role of macrophages and antibody in resistance of mice against yellow fever virus. J. Immunol. 107, 236–243 (1971).
Bugher, J. C. The use of baby mice in yellow fever studies. Am. J. Trop. Med. Hyg. s1-21, 299–307 (1941).
Meier, K. C., Gardner, C. L., Khoretonenko, M. V., Klimstra, W. B. & Ryman, K. D. A mouse model for studying viscerotropic disease caused by yellow fever virus infection. PLoS Pathog. 5, e1000614 (2009).
Douam, F. et al. Type III interferon-mediated signaling is critical for controlling live attenuated yellow fever virus infection. mBio 8, e00819-17 (2017).
Bailey, A. L. et al. Consumptive coagulopathy of severe yellow fever occurs independently of hepatocellular tropism and massive hepatic injury. Proc. Natl Acad. Sci. USA 117, 32648–32656 (2020).
Fernandez-Garcia, M. D. et al. Vaccine and wild-type strains of yellow fever virus engage distinct entry mechanisms and differentially stimulate antiviral immune responses. mBio 7, e01956-15 (2016).
Querec, T. D. et al. Systems biology approach predicts immunogenicity of the yellow fever vaccine in humans. Nat. Immunol. 10, 116–125 (2009).
Gaucher, D. et al. Yellow fever vaccine induces integrated multilineage and polyfunctional immune responses. J. Exp. Med. 205, 3119–3131 (2008).
Hou, J. et al. A systems vaccinology approach reveals temporal transcriptomic changes of immune responses to the yellow fever 17D vaccine. J. Immunol. 199, 1476–1489 (2017).
Mantel, N. et al. Cynomolgus macaques as a translational model of human immune responses to yellow fever 17D vaccination. J. Virol. 98, e0151623 (2024).
Gonçalves, A. N. A. et al. Systems immunology approaches to understanding immune responses in acute infection of yellow fever patients. J. Med. Virol. 96, e70099 (2024).
Douam, F. & Ploss, A. Yellow fever virus: knowledge gaps impeding the fight against an old foe. Trends Microbiol. 26, 913–928 (2018).
Piras-Douce, F. et al. Evaluation of safety and immuno-efficacy of a next generation live-attenuated yellow fever vaccine in cynomolgus macaques. Vaccine 41, 1457–1470 (2023).
McArthur, M. A., Zhang, S. L., Li, L., Tesh, R. B. & Barrett, A. D. T. Molecular characterization of hamster-adapted yellow fever virus. Vector Borne Zoonotic Dis. 20, 222–227 (2020).
Lee, E. & Lobigs, M. E protein domain III determinants of yellow fever virus 17D vaccine strain enhance binding to glycosaminoglycans, impede virus spread, and attenuate virulence. J. Virol. 82, 6024–6033 (2008).
Davis, E. H. et al. Impact of yellow fever virus envelope protein on wild-type and vaccine epitopes and tissue tropism. npj Vaccines 7, 39 (2022).
Xie, X., Gayen, S., Kang, C., Yuan, Z. & Shi, P.-Y. Membrane topology and function of dengue virus NS2A protein. J. Virol. https://doi.org/10.1128/jvi.02424-12 (2013).
Apte-Sengupta, S., Sirohi, D. & Kuhn, R. J. Coupling of replication and assembly in flaviviruses. Curr. Opin. Virol. 9, 134–142 (2014).
Monel, B. et al. Atlastin endoplasmic reticulum-shaping proteins facilitate Zika virus replication. J. Virol. https://doi.org/10.1128/jvi.01047-19 (2019).
Kümmerer, B. M. & Rice, C. M. Mutations in the yellow fever virus nonstructural protein NS2A selectively block production of infectious particles. J. Virol. 76, 4773–4784 (2002).
Leung, J. Y. et al. Role of nonstructural protein NS2A in flavivirus assembly. J. Virol. 82, 4731–4741 (2008).
Xie, X. et al. Dengue NS2A protein orchestrates virus assembly. Cell Host Microbe 26, 606–622.e8 (2019).
Liu, W. J., Chen, H. B., Wang, X. J., Huang, H. & Khromykh, A. A. Analysis of adaptive mutations in Kunjin virus replicon RNA reveals a novel role for the flavivirus nonstructural protein NS2A in inhibition of beta interferon promoter-driven transcription. J. Virol. 78, 12225–12235 (2004).
Liu, W. J. et al. A single amino acid substitution in the West Nile virus nonstructural protein NS2A disables its ability to inhibit alpha/beta interferon induction and attenuates virus virulence in mice. J. Virol. 80, 2396–2404 (2006).
Tu, Y.-C. et al. Blocking double-stranded RNA-activated protein kinase PKR by Japanese encephalitis virus nonstructural protein 2A. J. Virol. 86, 10347–10358 (2012).
Muccilli, S. G. et al. Mitochondrial hyperactivity and reactive oxygen species drive innate immunity to the yellow fever virus-17D live-attenuated vaccine. PLoS Pathog. 21, e1012561 (2025).
Chambers, T. J., Nestorowicz, A., Mason, P. W. & Rice, C. M. Yellow fever/Japanese encephalitis chimeric viruses: construction and biological properties. J. Virol. 73, 3095–3101 (1999).
Gromowski, G. D., Firestone, C.-Y. & Whitehead, S. S. Genetic determinants of Japanese encephalitis virus vaccine strain SA14-14-2 that govern attenuation of virulence in mice. J. Virol. 89, 6328–6337 (2015).
Matranga, C. B. et al. Enhanced methods for unbiased deep sequencing of Lassa and Ebola RNA viruses from clinical and biological samples. Genome Biol. 15, 519 (2014).
Gnirke, A. et al. Solution hybrid selection with ultra-long oligonucleotides for massively parallel targeted sequencing. Nat. Biotechnol. https://doi.org/10.1038/nbt.1523 (2009).
Park, D. et al. broadinstitute/viral-pipelines: v2.4.1.0. Zenodo https://doi.org/10.5281/zenodo.15177514 (2025).
Park, D. et al. (2019). broadinstitute/viral-ngs: v1.25.0 (v1.25.0). Zenodo https://doi.org/10.5281/zenodo.3509008 (2019).
Prjibelski, A., Antipov, D., Meleshko, D., Lapidus, A. & Korobeynikov, A. Using SPAdes De Novo Assembler. Curr. Protoc. Bioinformatics 70, e102 (2020).
Yang, X., Charlebois, P., Macalalad, A., Henn, M. R. & Zody, M. C. V-Phaser 2: variant inference for viral populations. BMC Genomics 14, 674 (2013).
Edgar, R. C. MUSCLE: a multiple sequence alignment method with reduced time and space complexity. BMC Bioinformatics 5, 113 (2004).
Macosko, E. Z. et al. Highly parallel genome-wide expression profiling of individualcells using nanoliter droplets. Cell 161, 1202–1214 (2015).
Kim, D., Paggi, J. M., Park, C., Bennett, C. & Salzberg, S. L. Graph-based genome alignment and genotyping with HISAT2 and HISAT-genotype. Nat. Biotechnol. 37, 907–915 (2019).
Anders, S., Pyl, P. T. & Huber, W. HTSeq—a Python framework to work with high-throughput sequencing data. Bioinformatics 31, 166–169 (2015).
Zhang, X. & Jonassen, I. RASflow: an RNA-Seq analysis workflow with Snakemake. BMC Bioinf. 21, 110 (2020).
Love, M. I., Huber, W. & Anders, S. Moderated estimation of fold change and dispersion for RNA-seq data with DESeq2. Genome Biol. 15, 550 (2014).
Yu, G., Wang, L.-G., Han, Y. & He, Q.-Y. clusterProfiler: an R package for comparing biological themes among gene clusters. OMICS 16, 284–287 (2012).
Liberzon, A. et al. The Molecular Signatures Database (MSigDB) hallmark gene set collection. Cell Syst. 1, 417–425 (2015).
Danecek, P. et al. Twelve years of SAMtools and BCFtools. Gigascience 10, giab008 (2021).
Darty, K., Denise, A. & Ponty, Y. VARNA: interactive drawing and editing of the RNA secondary structure. Bioinformatics 25, 1974–1975 (2009).
Lin, J.-D. et al. Distinct roles of type I and type III interferons in intestinal immunity to homologous and heterologous rotavirus infections. PLoS Pathog. 12, e1005600 (2016).
de Jong, Y. P. et al. Broadly neutralizing antibodies abrogate established hepatitis C virus infection. Sci. Transl. Med. 6, 254ra129 (2014).
Liu, Y. et al. Molecular clones of genetically distinct hepatitis B virus genotypes reveal distinct host and drug treatment responses. JHEP Rep. 4, 100535 (2022).
Zhang, R. et al. Mxra8 is a receptor for multiple arthritogenic alphaviruses. Nature 557, 570–574 (2018).
Clark, L. E. et al. VLDLR and ApoER2 are receptors for multiple alphaviruses. Nature 602, 475–480 (2022).
Douam, F. et al. Single-cell tracking of flavivirus RNA uncovers species-specific interactions with the immune system dictating disease outcome. Nat. Commun. 8, 14781 (2017).
Douam, F. et al. Selective expansion of myeloid and NK cells in humanized mice yields human-like vaccine responses. Nat. Commun. 9, 5031 (2018).
Zhang, J. et al. The molecular basis for the attenuation of the yellow fever 17D vaccine [Data set]. Version 1. Princeton DataCommons https://doi.org/10.34770/69g9-rb48 (2025).
Biswas, A. & Zhang, J. Yellow fever protein variation analysis script. Zenodo https://doi.org/10.5281/ZENODO.15400604 (2025).
Acknowledgements
Huh7, Huh7.5 cell and the YF-17D-encoding plasmid were kindly provided by C. Rice (The Rockefeller University); R. Tesh and K. Plante (University of Texas Medical Branch) kindly provided the other virulent YFV isolates; L. Gil (Oswaldo Cruz Foundation) kindly provided the pBSC-YFV-GLuc plasmid;. Ifnar−/− mice were gifted by S. Kotenko (Rutgers University). We thank C. DeCoste, K. Rittenbach and G. Palmieri in the Molecular Biology Flow Cytometry core facility; G. Laevsky and S. Wang in the Molecular Biology Imaging Core; and W. Wang, J. Miller, J. A. Volmar, J. Good and A. Harms in Princeton’s Genomics Core Facility. We also thank the members of the Regional Biocontainment Laboratory at Rutgers University and the NEIDL animal core for their outstanding technical support; and all members of the Ploss Lab for critical discussions and comments throughout the experimentation and preparation of the manuscript. This study was supported in part by grants from the National Institutes of Health (R01 AI138797, R01 AI153236, R01 AI146917, R01 AI168048, R01 AI107301, R01AI181664 and U19A171401, all to A.P.), NIH R01GM132189 (to R.E.K.), the National Science Foundation (NSF MCB-1942565 to R.E.K.), Open Philanthropy (to A.P.), the Princeton Catalysis Initiative (to A.P. and R.E.K), Princeton University (to A.P.), a Boston University startup fund (to F.D.) and a NIAID K22 transition award (K22AI144050 and K22AI144050-02S1). J.Z. is a recipient of a predoctoral fellowship from the Chinese Research Council. A.E.L. is a recipient of a postdoctoral fellowship from the Damon Runyon Cancer Research Fund (DRG-2432-21). T.T. was a recipient of postdoctoral fellowship awards from the Uehara Memorial Foundation and the Japanese Society for the Promotion of Science. The instruments for IHC were acquired with support from NIH SIG grants (S10OD026983 and S10OD030269). The Molecular Biology Flow Cytometry Resource Facility is partially supported by the Rutgers Cancer Institute of New Jersey (NCI-CCSG P30CA072720-5921). The funders had no role in study design, data collection and analysis, decision to publish or preparation of the manuscript.
Author information
Authors and Affiliations
Contributions
J.Z. and A.P. conceived the project, designed the experiments and analysed data. J.Z., E.C.C., M.W., S.C., A.E.L., T.T., A.T., D.W, A. Benhamou, A.K.O., M.M., J.E.N., D.K., B.B. and A.P. performed experiments. J.Z., E.C.C., M.W., J.L., A.E.L., A. Biswas, A.T., A. Benhamou, B.A., N.A.C., F.D. and A.P. analysed data. J.Z., J.L., A.E.L. and A. Biswas performed bioinformatic analyses. J.Z., E.C.C., F.D. and A.P. designed animal experiments. A.P., B.A., R.E.K. and N.A.C. acquired funding. J.Z. and A.P. wrote the manuscript with input from all co-authors.
Corresponding author
Ethics declarations
Competing interests
B.A. is an advisory board member with options for Arbor Biotechnologies and Tessera Therapeutics. The other authors declare no competing interests.
Peer review
Peer review information
Nature Microbiology thanks Ralf Bartenschlager, Day-Yu Chao and Redmond Smyth for their contribution to the peer review of this work.
Additional information
Publisher’s note Springer Nature remains neutral with regard to jurisdictional claims in published maps and institutional affiliations.
Extended data
Extended Data Fig. 1 Protein sequences in positions where 17D carries mutations are conserved among virulent strains and vaccine strains.
a, Workflow of sequencing virulent YFV from clinical samples or passaged in rhesus macaque (YF-DakH1279). Illustration generated with figures from the NIAID NIH BIOART source. b, Highlighter plot of sequenced virulent YFVs. YF-17D was used as a reference sequence. Nucleotide differences or gaps compared to the reference sequence are highlighted in the indicated colors. The YF-17D and Asibi sequences are based on infectious clones, while all other YFV sequences correspond to the consensus sequences of the isolates. c, Dot plot showing the frequencies of detected genetic variants. Each individual dot represents a genetic variant (see Methods for variant calling). d-e, Conservation analysis of the amino acid positions where 17D deviates from Asibi. Virulent YFV (d) or vaccines (e) with complete sequences from NCBI were included for analysis.
Extended Data Fig. 2 Characterization of mScarlet reporter YFVs and fluorescence activated cell sorting (FACS) results.
a, Genome organization of full-length YFV (upper) and the mScarlet reporter YFV (bottom). A gene cassette containing 11 amino acids of the NS1 N-terminus for protein processing, an mScarlet reporter gene, and a gene encoding for the transmembrane domain of the dengue virus envelope protein (DENV-linker) were inserted in-frame between YFV E and NS1. b, mScarlet-positive cells were measured at 48 hpi. by flow cytometry at indicated MOIs. Data are mean ± s.d. from 1 experiment with 3 biological samples (n = 3). c, Gating strategy of mScarlet-positive cells for collection by FACS and subsequent RNA-Seq. mScarlet-negative cells from mock infected Huh7 cells and high mScarlet-expressing cells from infected Huh7 cells were sorted for RNA-Seq. The individual sorting results of each sample are shown. d, YFV genome copy numbers were measured by RT-qPCR from total RNA of sorted cells. LOD, limit of detection. Data are mean ± s.d. from 6 experiments with 1 biological sample (n = 6). P values were calculated by two-way (b) or one-way (d) ANOVA with Tukey ad hoc test for multiple comparison.
Extended Data Fig. 3 17D but not virulent strains induce stronger and more extensive ISG expression.
a, Volcano plots of differentially expressed genes (DEGs) in 17D-, Asibi-, or Dakar-infected vs mock-infected Huh7 cells. Top 20 DEGs (by Padj). b, Volcano plots of DEGs in 17D- vs Asibi-infected Huh7 cells. Venn diagram showing the intersection of up-regulated DEGs (red) with ISGs(blue) as identified in the database (HALLMARK_INTERFERON_ALPHA_RESPONSE and HALLMARK_INTERFERON_GAMMA_RESPONSE). DEGs are defined with a cutoff of |Log2 fold change | >2 and Padj < 0.05. Wald test (via DESeq2).
Extended Data Fig. 4 Gating strategy and sorting result of Huh7 cells infected with reporter YFV and chimeras.
Cells were sorted at 48 hpi (MOI = 0.5).
Extended Data Fig. 5 E and NS2A dictate the host responses that differentiate vaccine and virulent YFV strains.
a, Volcano plot of DEGs of 17D- vs Asibi-infected cells. The top 25 DEGs (by Padj) are labeled and were used for analysis in Fig. 2. DEGs are defined with a cutoff of |Log2 fold change | >2 and Padj < 0.05. b, Heatmap displaying z-score of all the DEGs in 17D- vs Asibi-infected cells. Genes were split into 8 clusters by hierarchical clustering as indicated by the row breaks. c, Mean z-score of the gene clusters in (b). d, Mean z-score of all ISGs (as identified among the DEGs in 17D- vs Asibi-infected cells). Per-gene average z-score was first calculated from 3 or 4 experimental replicates (3 or 4). Data are mean ± s.d. (c) or s.e.m. (d) of these per-gene average z-score across the indicated gene clusters (n is the number of the genes in the clusters). Padj was calculated using the Wald test followed by Benjamini-Hochberg adjustment as implemented in DEseq2.
Extended Data Fig. 6 SHAPE-MaP analysis achieved high accuracy and reliability.
a, Scatter plots of genome-wide SHAPE reactivities between two independent probing experiments. R2, the square of the Pearson correlation coefficient. b, The cHP structure is located in the coding region of the capsid gene. 3′ UTR DB and sHP-3′SL are located at the end of the 3′ UTR. Nucleotides are colored by SHAPE reactivity (see scale). cHP, capsid hairpin; 3’-UTR DB, 3′ untranslated region dumbbell; sHP-3′SL, short hairpin and 3′ stem-loop.
Extended Data Fig. 7 RNA structure has a minor effect on phenotypic differences between 17D and virulent strains.
a, The Pearson correlation coefficient squared (R²) of the average SHAPE of two experimental replicates across the genome over windows of 200 nucleotides (step size = 50 nucleotides). Dashed line indicates the R² = 0.7. Tick size at the x-axis= 2000 nucleotides. b, Additional RNA structures in NS2A of 17D and Asibi. c, Folding profiles of NS2A when different maximal paring distances were applied. d, Comparison of mScarlet-positive cells at 48 hpi (MOI = 0.05) between 17D and Asibi genomes with swapped nucleotide regions 1750-1990. Data are mean ± s.d. from 2 experiments with 3 biological samples (n = 6). Unpaired, two-tailed student t-test.
Extended Data Fig. 8 17D-NS2A induces robust innate immunity in virulent YFVs and restrains their spread in A549 cells.
A549 cells were infected with mScarlet reporter YF-Dakar and Dakar/17D chimeras (MOI = 0.1). Relative expression by RT-qPCR of IFIT2 (a), IFIT3 (b), IFNB1 (c) and frequencies of mScarlet-positive cells by flow cytometry (d) at the indicated time points. Data are mean ± s.d. from 2 experiment with 3 biological samples (n = 6). Points are colored by viral genotype, and connecting lines are colored by NS2A allele (black: 17D; grey: Asibi). e-h, Relative expression of IFIT2 (e), IFIT3 (f), IFNB1 (g, white circle), secreted IFN-beta (g, blue circle), and frequencies of mScarlet-positive cells (h) of A549 cells infected with 17D at an MOI of 0.1 were measured at the indicated time points. Data are mean ± s.d. from 1 experiment with 6 biological samples (n = 6). i-l, Relative expression of IFIT2 (i), IFIT3 (j), IFNB1 (k) and frequencies of mScarlet-positive cells (l) of A549 cells infected with 17D and chimeric Asibi at an MOI of 0.1 were measured at the indicated time points. Data are mean ± s.d. from 1 experiment with 3 (17D, n = 3) or 5 (Asibi-[17D-NS2A] and Asibi-[17D-Ens2A], n = 5) biological samples. m-p, A549 cells were infected with mScarlet-17D (m, o) or Asibi-[17D-NS2A] (n, p) at an MOI of 0.1 and treated with DMSO or 2 μM ruxolitinib (Ruxo). Relative expressions of IFIT2 (m, n), or IFNB1 (o, p) were evaluated at the indicated time points. Data are mean ± s.d. from 3 (m, o) or 2 (n, p) experiments with 3 biological samples (n = 9 or 6). [17D-Ens], 17D E segment with only non-synonymous mutations compared to Asibi. Two-way ANOVA followed by Tukey’s (a-d) or Šídák (m-p) post hoc test for multiple comparisons. p values are only shown for comparisons to Asibi as indicated by color (a-d) or above selected timepoints (m-p).
Extended Data Fig. 9 E and NS2A are key determinants to YFV pathogenesis.
a-c, Survival analysis (a), weight loss (b), and clinical score (c) of Ifnar1−/− mice infected with recombinant 17D (n = 12) or YF-VAX (n = 8). d-g, weight loss and clinical score of Ifnar1−/− mice infected with 17D (n = 16) or 17D chimeras (n = 8 each) (d,e); Dakar (n = 8) or Dakar chimeras (n = 8 each) (f, g). Data are mean ± s.d. Asibi or Dakar-[17D-Ens], 17D E segment with only non-synonymous mutations compared to Asibi; 17D-[Asibi-Ens], Asibi E segment with only non-synonymous mutations compared to 17D. Log-rank (Mantel-Cox) test for pairwise comparison to 17D (a).
Extended Data Fig. 10 Both YFV vaccine and virulent strains cause severe liver injury in human liver chimeric mice.
a, Histopathology scores of the liver section from the HLCM. b, Representative images of human fumarylacetoacetate hydrolase (FAH) staining and hematoxylin and eosin (H&E) staining for each condition. Scale bar = 100 μm. Data are mean ± s.d. from 3 mice (n = 3).
Supplementary information
Supplementary Information
Supplementary Tables 1–6 and Figure.
Source data
Source Data Fig. 1
Statistical source data.
Source Data Fig. 2
Statistical source data.
Source Data Fig. 3
Statistical source data.
Source Data Fig. 4
Statistical source data.
Source Data Fig. 5
Statistical source data.
Source Data Extended Data Fig. 1
Statistical source data.
Source Data Extended Data Fig. 2
Statistical source data.
Source Data Extended Data Fig. 3
Statistical source data.
Source Data Extended Data Fig. 5
Statistical source data.
Source Data Extended Data Fig. 6
Statistical source data.
Source Data Extended Data Fig. 7
Statistical source data.
Source Data Extended Data Fig. 8
Statistical source data.
Source Data Extended Data Fig. 9
Statistical source data.
Source Data Extended Data Fig. 10
Statistical source data.
Rights and permissions
Open Access This article is licensed under a Creative Commons Attribution-NonCommercial-NoDerivatives 4.0 International License, which permits any non-commercial use, sharing, distribution and reproduction in any medium or format, as long as you give appropriate credit to the original author(s) and the source, provide a link to the Creative Commons licence, and indicate if you modified the licensed material. You do not have permission under this licence to share adapted material derived from this article or parts of it. The images or other third party material in this article are included in the article’s Creative Commons licence, unless indicated otherwise in a credit line to the material. If material is not included in the article’s Creative Commons licence and your intended use is not permitted by statutory regulation or exceeds the permitted use, you will need to obtain permission directly from the copyright holder. To view a copy of this licence, visit http://creativecommons.org/licenses/by-nc-nd/4.0/.
About this article
Cite this article
Zhang, J., Chavez, E.C., Winkler, M. et al. Amino acid changes in two viral proteins drive attenuation of the yellow fever 17D vaccine. Nat Microbiol 10, 1902–1917 (2025). https://doi.org/10.1038/s41564-025-02047-y
Received:
Accepted:
Published:
Version of record:
Issue date:
DOI: https://doi.org/10.1038/s41564-025-02047-y







