Abstract
Swine Influenza A Virus (IAV-S) poses a significant burden to both the pork industry and public health. Current vaccines against IAV-S are infrequently updated and induce strain-specific immunity. Computational platforms have recently emerged as a promising strategy to develop new-age vaccines. Here, we describe the Epigraph, a computationally derived and epitope optimized set of vaccine immunogens. When compared to wildtype immunogens (WT) and a commercial comparator (FluSure XP®), pigs immunized with Epigraph demonstrate significantly improved breadth and magnitude of antibody responses. Further, pigs immunized with Epigraph show more robust and a wider breadth of cross-reactive cell-mediated immune responses than pigs immunized with WT immunogens. In an experimental infection model, Epigraph immunized pigs demonstrate a significant reduction of clinical disease, lower shedding of infectious virus, reduction of lung lesions, and lower microscopic immunopathology compared to the other immunization groups. These data support the continued investigation of computationally designed and epitope optimized vaccine immunogens against influenza A virus.
Similar content being viewed by others
Introduction
Influenza A virus (IAV) regularly infects 5–15% of human populations and results in thousands of deaths every year1,2,3. Though the most common method of IAV control is vaccination, current vaccines tend to induce strain-specific immunity and often fail to provide long-lasting protection. This failure in protection is due to the extensive genetic diversity and plasticity of target viral proteins4. The surface glycoprotein, hemagglutinin (HA), is the most common target of currently licensed vaccines. However, the HA can rapidly mutate antigenic regions important for B-cell recognition, known as antigenic drift, or exchanged gene segments during co-infections, also referred to as antigenic shift5. Additionally, a significant challenge in controlling IAV is the extensive number of non-human reservoirs that can transmit IAV to humans. IAV infects a range of different species including humans, birds, horses, dogs, and swine6,7. While avian hosts are known as the most prominent reservoir of IAV, swine are also regarded as an important intermediate reservoir for IAV. Swine have both α-2,3 and α-2,6 linked sialic acid residues in the respiratory tract, rendering them susceptible to swine, avian, and human IAV8. Coinfection with multiple strains of IAV can lead to genetic reassortment of multiple strains of IAV and the evolution of novel IAV9. These novel IAV isolates can subsequently transmit back to immunologically naive human populations and rapidly cause a global pandemic. Zoonoses of IAV has occurred frequently in recorded history, including the 1918 Spanish Flu, 1957 Asian Flu, 1968 Hong Kong Flu, and most recently the 2009 Swine Flu pandemic. In 2009 the swine flu zoonotic transmission event led to the infection of ~25% of the human population10 and resulted in an estimated 150,000–570,000 deaths in the first year alone11. The threat of zoonoses and low efficacy of current vaccinations has led to the World Health Organization to rank influenza as a top priority pathogen and identify swine as a major reservoir for potentially pandemic IAV12. Indeed, there have been ~500 zoonotic transmission events from swine to humans since 2010 in the United States (U.S.), highlighting the necessity to prioritize vaccinating swine in order to reduce the threat to public health13. In addition to swine serving as an important reservoir for potentially pandemic IAV, IAV imposes a significant financial burden on the pork industry. Current estimates indicate that swine influenza infections result in approximately $700 million in economic losses for the U.S. swine industry14,15.
The IAV subtypes H1N1, H1N2, and H3N2 consistently circulate in swine, with the H1 subtype the most prevalent among U.S. swine populations16. While both H1 and H3 IAV-S circulate, H1 viruses are detected twice as often as H3 viruses. Not only do H1 viruses circulate at a higher frequency they also possess nearly twice the genetic diversity as their H3 counterpart17,18. Swine H1 viruses have also shown to exhibit higher levels of pathogenicity19. These differences have a significant impact on the ability of a vaccine to protect, especially the differences in genetic diversity and pathogenicity. The H1 subtype of swine influenza A virus (IAV-S) is categorized into different lineages; 1A (classical swine lineage), 1B (human-seasonal lineage), 1C (Eurasian avian lineage)20,21,22. The 1A and 1B lineages are further divided into α (1A.1), β (1A.2), γ (1A.3.3.3), δ1 (1B.2.2), δ2 (1B.2.1), and new pandemic (npdm) clades (1A.3.3.2)23. There is often limited cross-reactivity among the different lineages of IAV-S24. Similar to IAV vaccines for humans, commercial vaccines against IAV-S are often hampered by limited cross-protection, short durations of immunity, and slow production times. The most commonly used vaccine strategy against IAV-S is the whole inactivated virus vaccine (WIV) platform25. WIV vaccines are traditionally inactivated with formalin or β-propiolactone, purified, and then delivered intramuscularly with an adjuvant to breeding sows two weeks prior to farrowing26. This allows sows to mount immunity to IAV-S while also protecting piglets from IAV-S through maternally derived antibodies (MDA) during suckling27. However, transfer of MDA has previously been associated with enhanced respiratory disease upon heterologous infection in piglets28,29. Further, WIV platforms have been associated with inducing strain specific immunity and fail to protect against antigenically distinct IAV-S30. Notably, WIV vaccines have also been implicated in eliciting vaccine-associated enhanced respiratory disease (VAERD) during heterologous infection31,32,33. VAERD is hallmarked by high levels of non-neutralizing HA2-targeting antibody responses in the absence of neutralizing antibodies targeting the HA1 head domain. This phenomenon necessitates multi-antigen vaccine platforms to elicit neutralizing antibody responses towards the HA1 head domain of many antigenically distinct IAV-S. To address these shortcomings, some pork producers are opting to utilize multi-antigen autogenous WIV vaccines. These vaccines protect against isolates identified within a herd but are often hampered by slow production times and can be cost prohibitive34. A newer development against IAV-S is the replicon particle (RP) vaccine platform. This platform utilizes an attenuated Venezuelan Equine Encephalitis Virus vector to deliver a vaccine immunogen in vivo35. RP vaccines have previously been shown to induce robust cross-reactive antibody responses against H1N1pdm0936 and H3N237 without inducing VAERD after heterologous challenge38,39. Although RP vaccines can be matched to circulating field strains, they have been shown to be inhibited by MDA40, highlighting a disadvantage to the platform. There are currently a variety of experimental vaccines that are in development to better address IAV-S, such as improved live attenuated virus vaccines (LAIV), Orf virus vectored, Pichinde virus vectored, adenovirus vectored, nanovaccines, and vaccines that utilize computational models to create vaccine immunogens with improved cross protection (Reviewed in refs. 25,41). These novel experimental vaccines demonstrate variable efficacy but require additional safety and efficacy trials to uncover their utility against IAV-S.
In this study, we describe the use of an epitope optimization approach, termed the Epigraph, to develop a broadly protective vaccine against H1 IAV-S. Our previous research has demonstrated that the Epigraph vaccine can induce broadly cross-reactive immunity against H3 IAV-S. However, it is currently unknown if the protective responses observed would extend to H1 IAV-S, which demonstrates nearly three times more genetic diversity compared to H3 IAV-S. Further our Epigraph vaccine was tested using H1 IAV-S because this is the most predominantly circulating subtype in swine populations worldwide42. The Epigraph utilizes a graph-based approach to incorporate epitopes with high representation in a population of diverse viral protein sequences43,44. The Epigraph immunogens are based on the HA proteins of swine H1 IAV isolated from 1930 to 2021. The enhanced protection of these computationally derived vaccine immunogens was validated in a mouse model and verified in swine, the target animal. Furthermore, the immunogenicity and protective efficacy of the Epigraph immunogens were found to be superior to immunogens based on wildtype (WT) HA genes and the commercial, adjuvanted WIV vaccine, FluSure XP®. Finally, to assess the duration of immunity, we characterized the kinetics of antibody responses in a 6-month longitudinal study in swine. Here, we demonstrate that the epitope optimization of the Epigraph design results in broadly cross-reactive immunity in mice and swine, and that these immunogens significantly outperform WT strains and a commercial comparator vaccine. These data support the use of Epigraph immunogens in the development of a universal swine H1 IAV vaccine.
Results
Development and characterization of Epigraph and WT vaccines
The Epigraph algorithm was used to create multivalent vaccine immunogens with the highest representation of potential T and B cell epitopes (PTBEs) from a population of diverse viral protein sequences as previously described43,44. The Epigraph 1 immunogen represents the most common epitopes in the population and localizes to the branches that contain the largest representation of sequences, while Epigraphs 2 and 3 include the second and third most common epitopes, respectively, and appear as outliers in their phylogenies (Fig. 1A). The Epigraph immunogens preferentially represent combinations of amino acids that are in close proximity in sequence space and excludes rare epitopes in order to improve the incorporation of potentially immunogenic T-cell epitopes. Although some antibody epitopes are discontinuous, these epitopes are typically composed of short stretches of linear sequences that come together to create conformational epitopes during protein folding. Including commonly found combinations of amino acids near each other can enrich discontinuous epitopes to promote inclusion of important B cell epitopes for antibody recognition. Indeed, an assessment of epitope coverage of the three Epigraph sequences against the input population of H1 IAV-S indicates that this method of epitope optimization can result in nearly 6% greater incorporation of exact-matched epitopes than three representative WT strains and >10% higher incorporation of exact-matched epitopes than representative strains in a commercial vaccine (Fig. 1B). To evaluate the epitope optimization of the Epigraph vaccine, the three WT HA protein sequences that most closely resembled the Epigraph immunogens were selected from the database. The Epigraph and WT HA proteins were individually cloned into a replication-defective HAdV-5 vector for gene expression and protein expression was confirmed by Western blot (Fig. 1C). Percent sequence identity between each Epigraph and WT immunogen and the strains used throughout the study was calculated and is shown in (Fig. 1D).
A Phylogenetic characterization of classical swine and human-seasonal swine influenza A virus lineages with localization of Epigraph and WT vaccine immunogens. B Epicover analysis of exact-matched, off-by-1, and off-by-2 epitope coverage in Epigraph, WT, or representative strains in a commercial vaccine. C Immunoblots of Epigraph and WT vaccine expression from infected cell lysates. Data are representative of two independent experiments. D Percent amino acid identity between virus strains used throughout the study and the individual Epigraph or WT vaccine immunogens.
Epigraph vaccine provides broad cross-protection against IAV-S in mice
To assess cross-protective immunity against infection, mice were immunized twice with Epigraph, WT, FluSure XP®, or DPBS as a sham control vaccine. Two weeks after the boost immunization, mice were intranasally challenged with 20 times the median lethal dose (20MLD50) of representative mouse-adapted α clade (1 A.1) IAV-S, A/swine/USA/1976/1931, γ clade (1 A.3.3.3) IAV-S, A/swine/Minnesota/9606/2015, or δ1 clade (1B.2.2) IAV-S, A/swine/Arkansas/6312/2012. Lungs were collected from half of the mice three days post infection for a viral titer analysis. Viral RNA was quantified by RT-qPCR and infectious virus was collected from lung lysates and enumerated by TCID50 (Fig. 2A). The remaining mice were monitored for weight loss and humanely euthanized upon losing ≥25% of their initial weight. After challenge with a highly divergent α clade (1A.1) IAV-S, A/swine/USA/1976/1931, only mice vaccinated with Epigraph were completely protected from weight loss while WT, FluSure XP®, and DPBS immunized mice lost an average of 5–20% of their body weight by five days post infection (Fig. 2B). Additionally, Epigraph vaccinated mice had a significant reduction of viral RNA and infectious virus in the lungs by three days post infection compared to WT, FluSure XP®, and DPBS immunized mice. By the end of the two-week observation period, only Epigraph immunized mice were 100% protected from mortality, while WT immunized mice exhibited 20% mortality, FluSure XP® mice demonstrated 60% mortality, and all the DPBS immunized mice succumbed to infection. Challenge with a more closely related γ clade (1 A.3.3.3) IAV-S, A/swine/Minnesota/9606/2015, demonstrated that both the Epigraph and WT immunized mice were completely protected from weight loss, death, and had no infectious virus or detectable viral RNA in the lungs three days after infection (Fig. 2C). While mice immunized with FluSure XP® had lower levels of infectious virus and viral RNA in the lungs compared to DPBS immunized mice, these mice still exhibited 12–20% weight loss, indicating that FluSure XP® did not protect from clinical disease in this challenge model. Finally, challenge with an antigenically similar δ1 (1B.2.2) clade IAV-S, A/swine/Arkansas/6312/2012, again showed that Epigraph and WT immunized mice were completely protected against weight loss, presence of viral RNA and infectious virus in the lungs, and mortality (Fig. 2D). FluSure XP® immunized mice again had significantly lower levels of infectious and viral RNA in the lungs compared to DPBS immunized mice but were variably protected from weight loss. Overall, WT immunized mice were completely protected against challenge with similarly related γ clade (1 A.3.3.3) and δ1 clade (1B.2.2) IAV-S, but had significantly higher levels of viral load in the lungs compared to Epigraph immunized mice after challenge with a more genetically divergent α clade (1 A.1) IAV-S. This data indicates that Epigraph outperforms WT immunogens in live viral infection in mice and can induce broadly protective immunity against a wide breadth of antigenically distinct IAV-S in mice.
A Schematic representation of study design in mice. Weight loss, peak weight loss, lung viral titers, and survival analysis after a two-dose immunization and experimental infection with B representative α clade (1A.1) IAV-S, A/swine/USA/1976/1931 (n = 5 mice for each group; one-way ANOVA with Tukey’s multiple comparisons), C γ clade (1A.3.3.3) IAV-S, A/swine/Minnesota/9606/2015 (n = 5 mice for each group; one-way ANOVA with Tukey’s multiple comparisons), or D δ1 clade (1B.2.2) IAV-S, A/swine/Arkansas/6312/2012 (n = 5 mice for each group; one-way ANOVA with Tukey’s multiple comparisons). Dashed lines in weight loss curves indicate threshold for ≥25% weight loss. Dashed lines in viral RNA quantification and lung viral titer graphs indicate assay limits of detection. Data are presented as the mean ± SEM. Created in BioRender. Madapong, A. (2025) https://BioRender.com/8dqpzbw.
Epigraph vaccine elicits cross-reactive antibody responses against swine, human, and avian isolates in swine
To confirm that the results observed in mice translated to the target animal model we vaccinated 3-4-week-old pigs with 1011 vp of the Epigraph vaccine, 1011 vp of the WT comparator vaccine, or the commercial vaccine FluSure XP® at the manufacturer’s recommended dose. Functional antibodies were assessed by hemagglutination inhibition (HI) assay against a panel of IAV-S representing the α (1A.1), β (1A.2), γ (1A.3.3.3), δ1 (1B.2.2), and ndpm (1A.3.3.2) clades (Fig. 3A). In addition, cross-reactive antibodies against two representative H1N1pdm09 human IAV strains and a representative avian H1 IAV strain were analyzed. An HI titer of ≥1:40 (5.32 log2) is generally regarded as a “threshold” titer correlated to a 50% reduction in the risk of influenza infection45,46,47. The geometric mean of HI responses in serum from individual pigs within each group was calculated for each virus. After a single immunization pigs vaccinated with the Epigraph vaccine had average HI titers ≥40 (5.32 log2) to 7 out of the 12 (58%) H1 strains while vaccination with the WT comparator vaccine only induced cross-reactive HI titers to 4 out of the 12 (33%) H1 strains. Notably, a single immunization with FluSure XP® did not induce cross-reactive HI antibodies against any of the strains. Overall, both the Epigraph and WT vaccines induced significantly higher HI antibody responses compared to FluSure XP® after a single immunization (Fig. 3B). We next analyzed binding of serum IgG antibodies against divergent IAV-S isolates from α clade (1A.1), α-like clade (1.A.1.1), γ clade (1A.3.3.3), npdm clade (1A.3.3.2), and the 1A.3.3.1 clade after a single immunization (Fig. 3C). Similarly to the HI titers, Epigraph immunized pigs mounted cross-reactive IgG antibody responses against these divergent clades. Notably, we also observed strong IgG antibody responses against IAV-S isolated from Asia in our Epigraph immunized pigs, indicating highly cross-reactive immunity. Because FluSure XP® is recommended as a two-dose vaccine, we also assessed immune responses after a boost immunization (Fig. 3A). HI assays revealed that only the Epigraph vaccine mounted cross-reactive HI titers against all 12 strains analyzed, demonstrating cross-reactive responses against 100% of the diverse strains (Fig. 3D). WT vaccinated pigs showed cross-reactive HI titers against 8 of the 12 strains tested (67% protection). Importantly, while the immunogens included in the Epigraph and WT vaccines localize in similar clades, only the Epigraph vaccine induced significant cross-reactive HI antibody titers against representative strains from the α clade (1A.1), β clade (1A.2), and avian H1 lineage, while the WT vaccine induced more strain-specific immunity against genetically similar strains from the corresponding γ (1A.3.3.3), δ1 (1B.2.2), ndpm (1A.3.3.2), and H1N1pdm09 strains. Additionally, though FluSure XP® immunized pigs showed higher antibody responses after the boost immunization, these responses were on average 3–5 times lower than those observed in the Epigraph and WT groups, and only reached titers of ≥1:40 against 6 of the 12 strains tested (50%) (Fig. 3D). A heatmap of cross-reactive antibody responses demonstrates that Epigraph consistently elicited the highest magnitude and breadth of antibody responses among the different vaccines tested (Fig. 3B, D). Finally, we assessed serum IgG antibody responses after a boost immunization (Fig. 3E) and observed trends similar to those observed after a prime immunization. Epigraph immunized pigs mounted significantly higher overall IgG responses against the IAV-S strains analyzed, while WT and FluSureXP® demonstrated more modest induction of IgG responses against highly divergent clade IAV-S. Additional analysis of serum IgA and IgM responses confirmed these trends where Epigraph immunization consistently resulted in significantly higher levels of circulating antibody responses in the serum (Supplementary Fig. 3). These data confirm the responses observed in mice and indicate that the Epigraph design can improve the induction of functionally neutralizing and cross-reactive antibodies against a panel of divergent swine, human, and avian influenza viruses.
A Schematic representation of study design in swine (n = 5 pigs/group). B Hemagglutination inhibition (HI) antibodies after a single immunization against representative IAV-S isolates (top), representative human and avian IAV (bottom, left), and a summary heatmap of antibody responses (bottom, right). Data are presented as the mean ± SEM (n = 5 pigs per group; one-way ANOVA with Tukey’s multiple comparisons). C Serum IgG responses after a single immunization. Data are presented as the mean ± SEM (n = 5 pigs per group; one-way ANOVA with Tukey’s multiple comparisons). D HI antibody responses after a two-dose immunization. Data are presented as the mean ± SEM (n = 5 pigs per group; one-way ANOVA with Tukey’s multiple comparisons). E Serum IgG responses after a two-dose immunization. Data are presented as the mean ± SEM (n = 5 pigs per group; one-way ANOVA with Tukey’s multiple comparisons). Dashed lines in (A) and (D) indicate a 50% protective titer (≥1:40; 5.32 log2). Created in BioRender. Madapong, A. (2025) https://BioRender.com/4jxfaik.
Epigraph vaccine induces cross-reactive T cell responses against swine and human influenza
Cross-reactive T cells play an important role in clearing influenza infected cells during active viral infection48,49,50,51. Therefore, we wanted to evaluate the induction of cross-reactive T cell responses after vaccination through interferon-γ enzyme-linked immunospot (IFN-γ ELISpot) assay. We selected an ancestral IAV-S, an ancestral human H1N1 IAV, and a reassortant swine-origin H1N1pdm09 to represent IAV isolates from 1931-2009. Peptide arrays for USA/1976/1931, PR/8/34, and CA/09 were constructed and used to assess total T cell responses after a prime and boost immunization and to map epitope-specific responses after a boost immunization. Peripheral blood mononuclear cells (PBMCs) were stimulated with overlapping peptide pools of USA/1976/1931, PR/8/34, or CA/09 encoding a full-length HA. As expected FluSure XP®, a whole inactivated virus vaccine platform, did not induce significant levels of cross-reactive T cell responses after a prime or boost immunization against any of the three strains analyzed. After a single immunization, Epigraph induced significantly higher levels of IFN-γ secreting T cell responses against USA/1976/1931 (Mean: 317 SFU/106 cells; p = 0.0021) compared to WT immunized pigs (Mean: 162 SFU/106 cells). A boost immunization resulted in a significant boost in T cell responses in the Epigraph pigs (Mean: 1,075 SFU/106 cells) and little boosting effect was observed in WT immunized pigs (Mean: 182 SFU/106 cells) (Fig. 4A). Epitope mapping revealed that, true to the nature of the epitope optimization strategy, T cells isolated from Epigraph immunized pigs recognized a greater breadth of epitopes in the USA/1976/1931 strain at a higher magnitude than WT immunized pigs (Fig. 4A, Supplementary Table 1). Additional analysis against the ancestral human IAV, A/PR/8/34, showed similar trends where the Epigraph immunized pigs had significantly higher total T cell responses (Mean: 447 SFU/106 cells; p = 0.0121) than WT immunized pigs (Mean: 210 SFU/106 cells) that were further boosted after a second immunization (Mean: 1224 SFU/106 cells; p = 0.0382) and remained significantly higher than the total T cell responses observed in boosted WT immunized pigs (Mean: 519 SFU/106 cells). Similar to the epitope responses against USA/1976/1931, Epigraph induced a greater breadth and magnitude of epitope-specific responses against a variety of peptides in A/PR/8/34 with the exception of peptide 62 (EQGSGYAADQKS) and peptide 71 (ENLNKKVDDGFLDIWTY) where WT induced slightly higher IFN-γ secreting T cell responses (Fig. 4B, Supplementary Table 1). Lastly, we assessed total T cell responses and epitope-specific T cell responses against a reassortant IAV strain, A/California/07/2009, which originated from a zoonotic transmission event from swine to humans and caused the 2009 global pandemic. Epigraph immunized pigs again mounted significantly higher total T cell responses after a prime (Mean: 479 SFU/106 cells; p = 0.0003) and boost (Mean: 1808 SFU/106 cells; p = 0.0353) immunization compared to WT immunized pigs (Prime Mean: 183 SFU/106 cells; Boost Mean: 364 SFU/106 cells) and recognized a greater breadth of epitopes after a boost immunization (Fig. 4C, Supplementary Table 1). Epitopes were visually mapped on a linear HA schematic and reveal that several of the epitopes recognized in both the Epigraph and WT groups mapped to key antigenic regions and conserved structural domains (Fig. 4D). This suggests that there may be overlapped or clustered epitopes that are important for T helper, cytotoxic T lymphocyte, and B cell responses that improve CTL activation and affinity maturation of cross-reactive antibody responses52. In short, these data show that the epitope optimization of the Epigraph design can result in significantly higher induction of cross-reactive IFN-γ T cell responses against a broad range of divergent influenza virus epitopes, and that these improved cross-reactive responses are independent of the adenoviral vector used to deliver the Epigraph immunogens.
Total IFN-γ T cell responses (n = 5 pigs/group) after a prime and boost immunization (left) and epitope-specific T cell responses (right) against (A) a classical swine IAV-S isolate, (B) ancestral human IAV isolate, and (C) human H1N1pdm09 IAV isolate. Data in (A–C) are presented as the mean ± SEM (n = 5 pigs per group; one-way ANOVA with Tukey’s multiple comparisons). Dashed lines indicate limit of detection at 50 spot forming units (SFU)/106 cells. D Linear schematic representation of epitope responses mapped to regions of the corresponding full-length hemagglutinin protein.
Epigraph reduces clinical disease and viral shedding
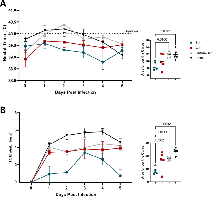
Next, we investigated whether Epigraph vaccination could protect against clinical disease after heterologous IAV-S infection. We immunized pigs as described in (Fig. 3A) and challenged the animals with 106 TCID50 of γ clade (1 A.3.3.3) IAV-S, A/swine/Minnesota/9606/2015. The challenge strain was chosen based on recent epidemiological analysis of commonly circulating IAV-S in U.S. swine populations, to represent the antigenic properties of a common field strain42, and attempt to recapitulate field conditions. Rectal temperatures were measured53 and nasal swabs were collected to examine the rate of viral replication and shedding during the course of infection. Both FluSure XP® and DPBS immunized pigs demonstrated similar trends in clinical disease, with fevers detected one and two days after infection in FluSure XP® immunized pigs and up to three days after infection in DPBS immunized pigs. In contrast, Epigraph and WT immunized pigs were protected against clinical disease. Area under the curve was calculated for individual pigs over the course of the 5 days of challenge and Epigraph immunized pigs showed significantly lower rectal temperatures deviating from baseline body temperature compared to FluSure XP® and DPBS immunized pigs (Fig. 5A). Additional analysis of infectious virus sampled from nasal swabs showed that pigs immunized with Epigraph had significantly lower levels of infectious virus compared to WT (p = 0.0382), FluSure XP® (p = 0.0111), and DPBS immunized pigs (p = 0.0002) over the five days of infection, while there were no statistically significant differences between WT, FluSure XP®, or DPBS immunized pigs (Fig. 5B). Further, while WT, FluSure XP®, and DPBS immunized pigs were still shedding infectious virus by 5 days post infection (Avg. TCID50/mL: 3.9 log10; 4.2 log10; 4.6 log10 respectively), only one pig in the Epigraph group was shedding infectious virus 5 days after the infection (Avg. TCID50/mL: 0.7 log10) (Fig. 5B). These data indicate that Epigraph and WT vaccination can protect from clinical disease, and that Epigraph vaccination can significantly reduce severity and duration of viral shedding in pigs.
A Rectal temperatures over the course of experimental infection (left) and calculated area under the curve of measured temperatures over time (right). Data are presented as the mean ± SEM (n = 5 pigs per group; one-way ANOVA with Tukey’s multiple comparisons). B Quantification of infectious virus collected from nasal swabs over the course of experimental infection (left) and calculated area under the curve of infectious virus over time (right). (n = 5 pigs per group; one-way ANOVA with Tukey’s multiple comparisons). Dashed line in (A) indicates fever in swine. Dashed line in (B) indicates assay limit of detection.
Epigraph vaccine protects against heterologous challenge in swine
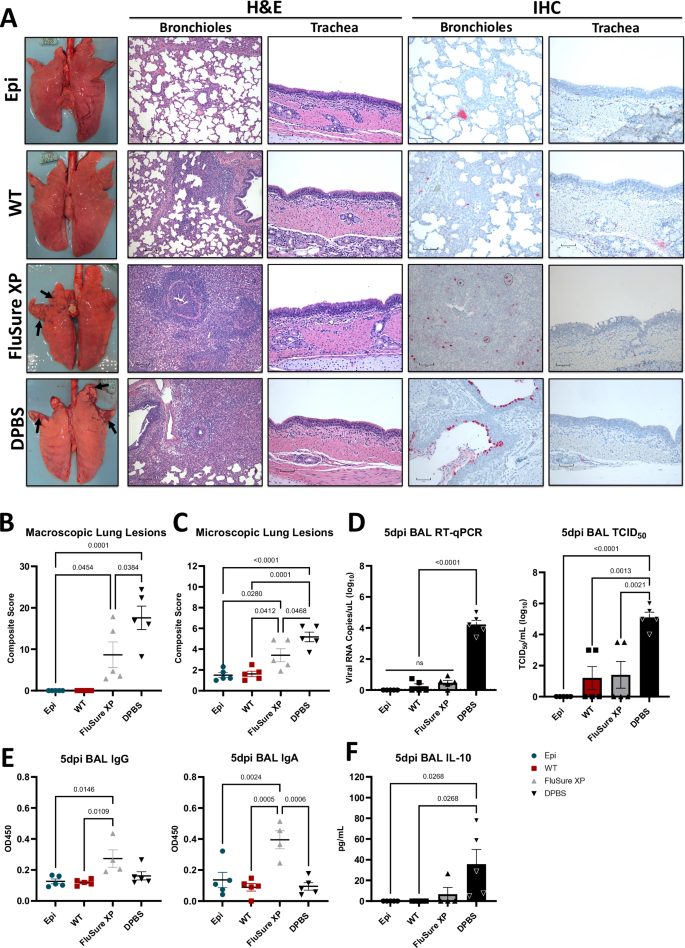
All swine were humanely sacrificed 5 days after infection to examine pathological damage in the lungs and assess clearance of virus from the lungs. A bronchioalveolar lavage (BAL) was performed immediately after removing lungs to assess infectious virus, analyze IgA responses, and quantify cytokine levels. Trachea and lung samples were subjected to histopathological analysis and immunohistochemistry (IHC) to identify pathological changes, inflammatory cell infiltrates in the lungs, and assess distribution of IAV-S antigen-positive cells in the lungs and tracheas by IHC. Epigraph and WT immunized pigs demonstrated complete protection from macroscopic red-purple lung consolidation while pigs immunized with FluSure XP® showed moderate macroscopic lung lesions and DPBS immunized pigs had severe macroscopic lung consolidation (Fig. 6A, B, and Supplementary Fig. 4A). Similarly, Epigraph and WT immunized pigs were protected from severe microscopic and macroscopic lung pathology. Epigraph immunized pigs had healthy bronchial and tracheal tissues and were negative for viral antigen-positive cells in the lungs and trachea (Fig. 6A, C). WT immunized pigs had mild interstitial pneumonia with some evidence of perivascular cuffing, but no instances of viral antigen-positive cells were observed in the lungs or trachea. Pigs immunized with FluSure XP® demonstrated severe lobar interstitial pneumonia and had moderate numbers of individual cells stained IAV-S antigen-positive by IHC, but these positive cells were located in regions of interstitial inflammation rather than at bronchiolar epithelial surface (Fig. 6A, C). Unimmunized challenge controls showed classic bronchiolitis, epithelial hyperplasia and metaplasia, and interstitial pneumonia in peribronchiolar areas, consistent with a severe IAV-S infection with evidence of viral antigen-positive cells at the bronchial epithelial surface and modestly in trachea samples (Fig. 6A, Supplementary Fig. 8, and Supplementary Table 2). With the exception of one pig in the FluSure XP® and DPBS immunization groups, all pigs demonstrated healthy tracheal tissue samples, with intact pseudostratified columnar epithelium and retention of cilia at the respiratory epithelial surface, indicating primarily a pulmonary involvement during infection (Supplementary Figs. 5–8, Supplementary Table 2). Quantification of viral RNA and infectious virus collected from the BAL showed that Epigraph and WT immunized pigs had significant reduction of viral RNA and infectious virus in the lungs compared to DPBS immunized pigs. Interestingly, limited viral RNA and infectious virus was collected from FluSure XP® immunized pigs despite these animals showing more severe pathology, suggesting that the lung lesions and histopathological findings may be due to overreactive immunity in lung compartments rather than damage imposed by aberrantly replicating virus54,55,56 (Fig. 6D). Additional analysis of IgG and IgA responses against the challenge strain showed that only pigs immunized with FluSure XP® had IgG and IgA responses against the challenge strain (Fig. 6E) but did not have significantly higher serum IgA responses 5 days post infection (Supplementary Fig. 4C). This is an interesting finding because FluSure XP® was administered intramuscularly and was not expected to induce localized IgA responses in the lungs. Finally, we hypothesized that the FluSure XP® and DPBS groups would have high levels of pro-inflammatory cytokines in the BAL consistent with the increased inflammatory infiltrates observed in the histopathological findings. Interestingly we observed no significant trends in the amount of pro-inflammatory or anti-inflammatory cytokines present in the BAL between any vaccine group (Supplementary Fig. 4B), but observed significantly higher concentration of IL-10, an immunosuppressive cytokine, in the BAL of unimmunized control pigs. This is consistent with previous findings that increased concentrations of IL-10 during IAV-S infection is associated with higher lung pathology but not increased viral load57.
A Representative image of lungs from each vaccination group. Arrows show red-purple consolidation consistent with influenza infection (left); hematoxylin and eosin staining showing differential cellularization in bronchioles and trachea samples (middle, left); immunohistochemistry targeting conserved influenza A virus nucleoprotein in bronchioles and trachea samples (middle, right). Bronchiole H&E images are shown at 10x (Scale bar: 120 µm), trachea H&E images are shown at 20x (Scale bar: 60 µm). IHC images are shown at 20x (Scale bar: 60 µm). B Quantification of macroscopic lung lesions shown in A (n = 5 pigs per group; one-way ANOVA with Tukey’s multiple comparisons). C Quantification of differential cellularization shown in (A) (n = 5 pigs per group; one-way ANOVA with Tukey’s multiple comparisons). D Quantification of viral RNA by RT-qPCR (left) and quantification of infectious virus by TCID50 (right) in bronchioalveolar lavage (BAL) 5 days after experimental infection (n = 5 pigs per group; one-way ANOVA with Tukey’s multiple comparisons). E IgG (left) and IgA levels (right) against challenge strain, A/swine/Minnesota/A01489606/2015, in BAL 5 days after experimental infection (n = 5 pigs per group; one-way ANOVA with Tukey’s multiple comparisons). F Levels of immunosuppressive cytokine, IL-10, present in the BAL 5 days after infection (n = 5 pigs per group; one-way ANOVA with Tukey’s multiple comparisons).
Epigraph rapidly induces durable and cross-reactive antibody responses in swine
IAV-S infects swine at all life stages and all stages of pork production58,59. In light of this, we wanted to assess the onset and duration of antibody responses against a panel of IAV isolates from swine, humans, and birds to investigate the ability to provide broadly cross-reactive immunity in a contextually appropriate timeline. Swine were immunized with Epigraph, FluSure XP®, or DPBS as a sham vaccination at study day 0 and again on study day 21. All pigs were sequentially bled every 7 days for the first four weeks, then every 30 days for the subsequent 5 months for a total study duration of 6 months (Fig. 7A). We chose to assess duration over 6 months because the average lifespan of a standard market pig in the U.S. is 6–7 months of age60. Serum collected over the course of 6 months was analyzed for HI antibody responses against a panel of divergent strains representing α clade (1A.1), β clade (1A.2), γ clade (1B.2.2), δ1 clade (1A.3.3.3), and npdm clades (1A.3.3.2) of IAV-S. HI antibody responses were also analyzed against two H1N1pdm09 human strains and a representative avian H1 strain. Similar to previous findings, pigs vaccinated with a single dose of Epigraph showed a rapid induction of cross-reactive HI antibody responses in the first 14–21 days after immunization (Fig. 7). These responses were further boosted and typically peaked one week after the boost immunization. Epigraph immunized pigs elicited protective cross-reactive HI antibody responses against representative strains from the α clade (1A.1) (Fig. 7C), β clade (1B.2) (Fig. 7D, E), γ clade (1.A.3.3.3) (Fig. 7F, G), δ1 clade (1B.2.2) (Fig. 7H), npdm clade (1 A.3.3.2) (Fig. 7I, J), human H1N1pdm09 (Fig. 7K, L), and avian H1N1 (Fig. 7M). Consistent with the results observed in the short-duration immune analysis (Fig. 3), pigs vaccinated with FluSure XP® did not produce protective antibody responses until after the boost immunization. Notably, the HI antibody responses in the FluSure XP® group rapidly declined below protective titers 30-60 days after the boost immunization, indicating a short duration of protection by this commercial vaccine (Fig. 7C–E, G, I, M). In contrast, pigs immunized with Epigraph demonstrated robustly cross-reactive HI antibody responses that were maintained for an additional 5 months after the boost immunization and these responses were significantly higher than FluSure XP® and immunized control animals (Fig. 7, Supplementary Fig. 9). As expected, all pigs in the DPBS sham vaccination group remained seronegative for HI antibodies for the full duration of the 6-month study. These data indicate that Epigraph can rapidly induce highly cross-reactive antibody responses that remain durable for the full lifespan of a standard market pig.
A Schematic representation of immunization and sampling schedule for longitudinal study. HI antibody responses over the full six-month sampling duration against representative IAV-S from (B, C) α clade (1A.1), (D, E) β clade (1A.2), (F, G) γ clade (1A.3.3.3), (H) δ1 clade (1B.2.2), and (I, J) npdm clade (1A.3.3.2). HI antibody responses against (K, L) human H1N1pdm09 IAV and (M) a representative avian H1 (1A.1-like) IAV. Data in (B–M) are presented as the mean ± SEM (n = 5 pigs per group per timepoint; one-way ANOVA with Tukey’s multiple comparison). Dashed lines indicate a 50% protective titer (≥1:40; 5.32 log2). A table of the statistical analysis between groups at each timepoint is available in Supplementary Fig. 4. Created in BioRender. Madapong, A. (2025) https://BioRender.com/p8fljxn.
Discussion
Currently there are few licensed vaccines that provide broad protection against IAV in humans and non-human hosts. Recent studies have utilized various methods of computationally optimizing vaccine designs against IAV. These include methods such as consensus HA designs and the computationally optimized broadly reactive antigen (COBRA). Consensus HA antigens are developed by calculating the most common amino acid at each position along the HA protein to minimize the genetic distance between the vaccine immunogen and genetically divergent strains of IAV. This method has been explored against highly pathogenic avian influenza61,62,63 and H3N2 IAV-S64, and was shown to induce improved immunity compared to WT antigens. However, this method is often limited by potential biases in geographic sampling and sequencing and may not adequately reflect the antigenicity HA sequences in regions with suboptimal surveillance measures65. In contrast to standard consensus approaches, the COBRA method uses multiple rounds of layered consensus building to develop influenza vaccine immunogens that minimize sampling and sequencing bias in the target population. Indeed, the COBRA method has been shown to be an effective immunogen against human H166,67, H368,69, H570,71,72,73, and has recently been evaluated against H1 IAV-S74. When evaluated against H1 IAV-S in mice, this method showed that developing the vaccine immunogen using both swine and human-derived sequences resulted in broadly cross-reactive immunity against swine and human H1. These promising results indicate that developing a pan-swine-human H1 vaccine is possible and should continue to be pursued in swine challenge models. In this study, we investigated the use of an epitope optimization approach, called Epigraph, to create a broadly cross-reactive vaccine against the HA protein of H1 IAV. In contrast to consensus-based strategies, the Epigraph designs vaccine immunogens while considering immune recognition. This is achieved by defining specified k-mer epitope lengths and considering the frequency of local combinations of amino acids rather than considering single amino acids in isolation. This results in the enrichment of T and B cell epitopes in the vaccine design sequence and may offer enhanced immunogenicity. However, additional studies directly comparing consensus-based and Epigraph-based vaccines are required to fully evaluate improved immunity.
An ideal vaccine should be easy to administer, induce broad protection against a range of influenza isolates, prevent the induction of VAERD, and induce durable protection to limit the necessity of revaccination. Here, we demonstrate that the Epigraph vaccine significantly outperforms WT immunogens and a commonly used commercial comparator vaccine. We evaluated the antibody and T cell responses in preliminary immunogenicity studies in mice, then performed challenge studies using three divergent IAV-S isolates in mice. We observed that only the Epigraph vaccine induced protective immunity against 100% of the strains tested. In contrast the WT and FluSure XP® vaccines demonstrated more limited breadth of protection outside of the strains contained in each vaccine. Previous research has demonstrated that immunizing swine with a single antigen targeting one clade of IAV-S then subsequently challenging with an antigenically mismatched IAV-S can induce VAERD. This phenomenon has necessitated the inclusion of multiple strains from both the 1A and 1B lineages into commercial vaccines. Given that we observed neutralizing antibody responses to 1A.1, 1A.2, 1A.3.3.3, 1A.3.3.2, and 1B.2.2, we hypothesize that the enhanced breadth of HA1-targeting neutralizing antibodies across many clades of IAV-S after Epigraph immunization will limit the occurrence of VAERD compared to single antigen immunization. We further assessed the translation of the findings in mice to the target animal host, swine. Immunogenicity studies revealed the same trends observed in mice, and a heterologous infection study showed that vaccination with Epigraph resulted in improved protection against clinical disease and viral shedding compared to the other vaccine groups. Finally, we assessed immunogenicity in a longitudinal study that is relevant to the lifespan of a standard market pig. Analysis of the onset and duration of antibody responses revealed that the Epigraph vaccine rapidly induced protective immunity, and that these responses were maintained for 6 months after the initial immunization. This data suggests that the Epigraph vaccine can induce broadly cross-reactive immunity and rapidly induce robust and durable immunity against H1 influenza A viruses.
Importantly, we demonstrated that a vaccine developed to target H1 IAV-S can induce cross-reactive immunity against IAV isolated from avian and human hosts. This is a significant finding because developing a vaccine that can protect against IAV isolated from alternative hosts could be a breakthrough in eliminating swine as a mixing vessel. We further assessed antibody responses against a multitude of viruses from several decades, divergent antigenic clades, and geographic regions. This study demonstrates that Epigraph immunized pigs had significantly higher magnitude and breadth of T cell responses against several IAV isolates. Further analysis of T cell epitope-specific responses showed that pigs immunized with the Epigraph vaccine mounted T cell responses to a wider breadth of epitopes against three divergent influenza strains. In corroboration with our results, previous research has demonstrated that epitope optimization of vaccine immunogens against HIV elicits significantly improved cross-reactive T cell immunity compared to standard WT sequences75,76. Importantly, two of the immunodominant or immuno-subdominant epitopes identified in our study have been previously described77, but the others have not been previously characterized in swine and could be potential targets for epitope-based vaccines against IAV in swine.
An important feature of our vaccine platform is the adenoviral vector used to deliver the vaccine immunogens. We have aimed to delineate the effect of the epitope optimization of the Epigraph by using an adenoviral vector for both the WT and Epigraph immunogens and delivering both as a trivalent cocktail. This experimental design allows us to assess the effectiveness of the Epigraph platform independently from the viral vector platform. Indeed, comparison of the Epigraph vaccine immunogens demonstrated an increased breadth of both antibody and T cell responses as compared to the WT immunogens. We further demonstrated that the Epigraph immunized mice had lower levels of infectious virus and viral RNA in the lungs after challenge with a highly divergent α clade (1A.1) IAV-S isolate, A/swine/Iowa/1976/1931, indicating broader protective efficacy of the Epigraph platform. This improved protection was likely mediated by the enhanced T cell responses observed in the Epigraph group compared to the WT group. This supports the notion that the epitope optimization of the Epigraph platform can induce more broadly protective immunity against a wider range of genetically diverse IAV isolates independent of the viral vector used. Adenoviral vectored vaccines can be easily produced, rapidly scaled, and can cost as low as $1.25/dose78,79. Importantly, while WIV and RP vaccines have previously been shown to be susceptible to MDA interference and limit the time of immunization, previous studies have demonstrated that this vaccine platform is resistant to interfering MDA80, highlighting a significant advantage to using this platform in swine. However, a major drawback of adenovirus-based vector platforms is the development of vector-neutralizing antibodies after multiple doses, limiting boosting during revaccination81,82. Consequently, researchers have investigated the utility of boosting with alternative serotypes to circumvent vector-neutralizing antibody responses and improve immunity to a desired vaccine immunogen83,84. This represents a promising solution for enhancing immunity after a multiple dose immunization regimen. Unfortunately, no studies have assessed the effects of adenovirus-targeting MDAs transferred from sows to suckling piglets in limiting vaccine efficacy of adenoviral vectored vaccines. Previous studies evaluating early-life measles vaccination have demonstrated that children with high levels of maternally derived pre-existing antibodies to measles often fail to seroconvert after immunization. However, vaccine induced responses can be improved by immunizing after MDAs have waned. Therefore, additional studies assessing the rate of MDA waning and the effect on vaccine-induced responses are required to continue pursuing adenovirus-vectored vaccines and identify the need for alternative serotype immunizations in suckling piglets.
Interestingly, we also found that the FluSure XP® immunized pigs did not have infectious virus or viral RNA in the lungs after challenge, despite demonstrating pathological findings. This is likely due to the higher levels of IgA antibodies present in the lungs85,86 and may indicate that the histopathological findings are due to overreactive immunity rather than damage from replicating virus. An interesting observation in this study was the induction of IgA responses within the BAL of FluSure XP® immunized pigs after challenge. Further analysis of serum IgA responses after challenge indicates that the IgA in the BAL of FluSure XP® immunize pigs was unlikely to have occurred through transudation, but rather may have been due to increased IgA production and secretion in response to live viral infection87. This finding corroborates previous studies that have demonstrated induction of local IgA responses following influenza challenge in pigs88,89. In contrast, we observed a significant reduction in the viral load in nasal swabs collected from Epigraph immunized pigs. Importantly, a reduction in the duration of viral shedding in Epigraph immunized pigs may potentially lower the rate of transmission under field conditions, thus increasing the vaccine impact90. The lower duration of shedding may be due to the increase in T cell responses observed in Epigraph immunized pigs that could be readily recruited to the site of infection91. Future studies utilizing a stringent transmission model and assessment of T cell infiltration into nasal turbinates of infected pigs would help to uncover this potential mechanism of protection. Most importantly, we performed a longitudinal analysis of antibody induction and duration of immunity in swine. We show that the Epigraph immunized pigs had a rapid onset of protective immunity against 92% of the viruses tested and that the protection was maintained for the full duration of the 6-month study. Additionally, we observed that pigs immunized with FluSure XP® did not sustain protective antibody titers (≥1:40) over the duration of the six-month study. This is likely due to the differences in vaccine platforms. We have previously demonstrated that the Epigraph vaccine induces significantly higher total T cell responses against H3 IAV-S. Given that T helper cells are required for affinity maturation of antibodies in swine, these differences are likely due to a higher induction of T cell responses and more robust antibody development. These data support the continued evaluation of the Epigraph against an important, potentially pandemic pathogen in pigs.
Our previous research has demonstrated that the Epigraph vaccine can induce broadly cross-reactive antibody and T cell responses against multiple clades of H3 IAV-S and ancestral human H3 strains. Here, we expand on our previous findings to evaluate the utility of the Epigraph vaccine platform against H1 IAV-S, which exhibits nearly 3 times more genetic diversity compared to H3 IAV-S. We have expanded on our previous studies in terms of genetic diversity, assessed antibody and T cell responses against H1 IAV isolated from multiple species’ hosts, performed in-depth T cell analysis to identify potential T cell epitopes of interest for this and future studies, performed a stringent IAV-S challenge in pigs, and assessed cross-reactive antibody responses in a longitudinal, contextually appropriate timeline for the lifespan of a standard market pig. Overall, we demonstrate the protective efficacy of the Epigraph platform against H1 IAV-S and characterize the ability to induce cross-reactive immunity against human and avian H1 IAV in both mice and swine. We further identify that Epigraph significantly outperforms WT immunogens in the same viral vector, indicating that the effect is independent of the viral vector used to deliver the vaccine immunogens. We hope that these data can serve as a scaffold for future research into improving cross-reactive immunity in swine.
Methods
Experimental design
This study was designed to directly compare the epitope optimization of Epigraph vaccines to naturally occurring wildtype HA sequences and a commercial vaccine in both mouse and swine models. The wildtype HA sequences were included as experimental controls to identify the use of epitope optimization in the Epigraph design to improve cross-reactive immunity against H1 influenza A virus. A commercial vaccine was included as a standard-of-care vaccine to compare against a common vaccine strategy used in swine populations. The protective efficacy of vaccine immunogens was assessed in the mouse model by comparing antibody induction, total T cell responses, protection against weight loss and death, and lung viral load after lethal heterologous infections. The vaccines were further analyzed in the swine model after a two-dose immunization regimen and assessed for antibody production against swine, human, and a representative avian influenza strain. T cell responses were evaluated by IFN-γ ELISpot and T cell responses against immunodominant and immuno-subdominant epitopes were analyzed against divergent peptide arrays isolated from ancestral swine, ancestral human, and reassortant swine-human influenza A virus. In an experimental infection model, immunized swine were evaluated for reduction of clinical disease, reduction of viral shedding from nasal secretions, and reduction of gross macroscopic and microscopic immunopathology. Finally, the onset and duration of immunity was characterized in a six-month longitudinal study where swine were immunized then antibody responses were evaluated over time to identify both the maintenance of breadth and duration of immunity in the target animal model. All animals used throughout the study were randomly assigned to study groups and blinding during pathological analysis was achieved by assigning codes to individual animals and samples during collection then unblinding after scoring and final data collection.
Inclusion and ethics statement
All biological procedures were reviewed and approved by the Institutional Biosafety Committee (IBC) at the University of Nebraska-Lincoln (IBC Protocol number: 619). All experiments in mice were performed under protocols approved by the University of Nebraska-Lincoln Institutional Animal Care and Use Committee (IACUC protocol number: 2158) and carried out under biosafety level 2 conditions according to the provisions of the Animal Welfare ACT, PHS Animal Welfare Policy, and the principles of the NIH Guide for the Care and Use of Laboratory Animals. Female BALB/c mice were obtained from Jackson Laboratories and all procedures were performed under either isoflurane or ketamine/xylazine-induced anesthesia. All mice were allowed to acclimate for one week prior to use in studies. Enrichment items included Kimwipes, Nylabones, or a plastic hut, and temperatures ranged from 68-72 °F with 30-70% humidity. Animals were maintained on a 14-h light and 10-h dark cycle and housed in a Tecniplast IVC caging system with recycled paper bedding and fed a standard rodent chow ad libitum. All experiments in swine were performed under protocols approved by the University of Nebraska-Lincoln (IACUC protocol number 2167) and performed at biosafety level 2 or biosafety level 2+ during live viral challenge. For the peak immunity analysis and challenge study, twenty 3-4-week-old outbred male and female American Yorkshire pigs (n = 5/group) were purchased from Midwest Research Swine, randomly allocated into four immunization groups, and housed in separate rooms in the animal biosafety level 2 research facility at the University of Nebraska-Lincoln. Pigs were allowed to acclimate for one week prior to immunization and were allowed access to food and water ad libitum. To assess the onset and duration of antibody responses in a longitudinal study, fifteen 3-4-week-old outbred female American Yorkshire pigs (n = 5/group) were obtained from Midwest Research Swine, allowed to acclimate for one week, and housed in separate rooms. Swine were allowed access to food and water ad libitum for the duration of the study and humanely euthanized with an overdose of sodium pentobarbital after the final blood collection.
Cells and viruses
Madin-Darby canine kidney-London line (MDCK-Ln) cells and human embryonic kidney 293 (HEK293) cells were maintained in Dulbecco’s minimum essential medium (DMEM; Gibco, Thermo Fisher Scientific) supplemented with 5% fetal bovine serum (FBS; Gibco), 1% penicillin-streptomycin (%v/v) and grown at 37 °C and 5% CO2. The following swine-origin influenza A viruses were obtained from the United States Department of Agriculture virus repository: A/swine/Illinois/A01047800/2010 (IA/7800), A/swine/South Dakota/A01267992/2012 (SD/7992), A/swine/Minnesota/A01489606/2015 (MN/9606), A/swine/Arkansas/A02076312/2015 (AR/6312), A/swine/Minnesota/A01270143/2013 (MN/0143), A/swine/Wyoming/A01379329/2013 (WY/9329), A/swine/Missouri/A01432837/2013 (MO/2837), A/swine/Kansas/A01377299/2014 (KS/7299), A/turkey/Kansas/4880/1980 (turkey/KS/4880). The following reagents were obtained through BEI Resources, NIAID, NIH: Killbourne F16: A/swine/Iowa/15/1930 (IA/15), S-15 (Animal isolate; NR-3596), A/swine/1976/1931 (USA/1976) (NR-3168), A/swine/Ohio/09SW1477/2009 (OH/1477) (NR-36704), mouse-adapted A/swine/1976/1931 (NR-31681), A/Puerto Rico/8/1934 (PR/8/34) (NR-348), A/California/07/2009 (CA/09) (NR-13663). A/Michigan/45/2015 (MI/15) (FR-1483) was obtained from International Reagent Resource (IRR) repository. To obtain high-titer stocks for all studies, viruses were grown in either 10-day old embryonated chicken eggs or MDCK-Ln cell culture. After growth in either eggs or cell culture, virus was collected, clarified by centrifugation, and quantified by hemagglutination assay and TCID50 then stored at −80 °C.
Design and characterization of the Epigraph immunogens
All unique swine H1 hemagglutinin sequences from 1930 to 2021 were downloaded from the Influenza Research Database as of February 21st, 2021, with laboratory and duplicated sequences excluded in order to prevent the effects of sequencing bias. The Eurasian avian lineage was excluded due to underreporting in these regions, and to focus the vaccine design on regions with high reporting and surveillance. The resulting 6047 sequences were aligned using ClustalW and submitted to the Epigraph Vaccine Designer at the Los Alamos National Laboratories with the following parameters: epitope length- 9, cocktail size- 3. The three Epigraph immunogens were then subjected to a BLAST sequence analysis and three wildtype comparator sequences were chosen as a control to assess the computational composition of the Epigraph immunogens. The wildtype and Epigraph immunogens were aligned back to the original sequences used for immunogen design and a maximum likelihood phylogenetic tree was constructed by RAxML-HPC 469 BlackBox tool using CIPRES Science to visualize their relationship relative to known wildtype H1 IAV-S HA sequences. Epitope coverage across the test set of natural sequences were calculated for each vaccine composition using the Epitope Coverage Assessment Tool available through the Los Alamos National Laboratories.
Production of Epigraph and WT Vaccines
The three Epigraph and three wildtype (WT) HA genes were codon-optimized for swine gene expression and synthesized by Genscript. Each Epigraph or WT HA was individually cloned into a replication-defective E1/E3 deleted human Adenovirus type 5 (Ad5) cloning plasmid using the Ad-Easy Adenoviral Vector System (Agilent). Briefly, all six genes (Epigraph and WT) were individually cloned into a pShuttle-CMV plasmid and co-transformed into BJ5183 electrocompetent E. coli cells with the pAd-Easy-1 plasmid to allow for homologous recombination and insertion of the Epigraph or WT genes into the E1 region of Ad5. The recombinant Ad5 plasmid was subsequently linearized and transfected into E1-complementing HEK293 cells. Viral constructs were amplified by sequential passaging in E1-complementing N52 or HEK293 cells and high-titer virus was collected by a final amplification step in a Corning 10-cell stack. High-titer virus was purified by 2 sequential CsCl ultracentrifuge gradients, desalted using Econo-Pac 10DG Desalting Columns (Bio-Rad), and stored at −80 °C. Recombinant adenovirus stocks were quantified by OD260 and the infectious unit to viral particle ratio was determined using an AdenoX Rapid Titer kit according to manufacturer’s instructions (Takara BioLabs). The protein expression of each Epigraph and WT construct was confirmed by Western blot analysis. Briefly, HEK293 cells were infected with 100MOI of Epigraph or WT expressing adenovirus. Cells were collected 24 hours after infection, lysed with 2-mercaptoethanol (Bio-Rad) and 4x Laemmli buffer (Bio-Rad), heated at 100 °C for 10 min, and passed through a QiaShredder (Qiagen). Samples were separated on a 12.5% polyacrylamide gel at 130 V for 45 min before transfer to a polyvinylidene difluoride membrane at 65 V for 1 h. The membrane was blocked in 5% milk diluted in 1x TBST for 30 min then incubated overnight at 4 °C in anti-HA0 A/Puerto Rico/8/1934 antibody (goat polyclonal, 1:1000; BEI Resources, NR- 3148) or anti-GAPDH-HRP conjugated antibody (mouse monoclonal, 1:500; Santa Cruz Biotechnology #0411). The membrane was washed twice with 1x TBST then incubated with HRP-conjugated anti-goat secondary antibody (donkey polyclonal, 1:10,000; Biotechne, #HAF109) for 1 h at room temperature. After washing three times with 1x TBST, the signal was developed with SuperSignal West Pico Chemiluminescent Substrate (Thermo Scientific) and visualized on a ChemiDoc imager (BioRad).
Mouse studies
Mice were immunized with 1010 viral particles (vp) of Epigraph immunogens (a cocktail of three Epigraph constructs (3.3 ×109vp) at equal ratios to total 1010 vp), 1010 vp of three WT immunogens, 50 μL of FluSure XP® Quadrivalent Swine Influenza A Virus Vaccine (Zoetis) (10x the equivalent dose used in a 3-week-old pig), or DPBS as a sham vaccination group. All vaccines were administered intramuscularly into hind legs with 27-gauge insulin syringes. To characterize antibody and T cell responses after a single immunization, mice were humanely sacrificed 3 weeks after the first immunization to collect sera and splenocytes. To examine immune correlates after boost immunization, mice were prime immunized, boosted three weeks later, then sacrificed for sample collection two weeks after the boost immunization. To assess protection against lethal challenge, mice were prime-boost immunized, then two weeks after the boost immunization intranasally challenged with 20MLD50 of mouse-adapted A/swine/USA/1976/1931 (α clade, 1A.1), A/swine/Minnesota/9606/2015 γ clade, 1A.3.3.3), or A/swine/Arkansas/6312/2012 (δ1 clade, 1B.2.2) under ketamine and xylazine-induced anesthesia. The mice were monitored for weight loss for two weeks and mice that lost ≥25% of their initial weight were humanely sacrificed by CO2 asphyxiation followed by cervical dislocation.
Swine studies
Pigs were pre-screened for previous exposure to influenza A virus and confirmed seronegative for preexisting maternally derived antibodies by HI assay using a panel of H1 influenza A viruses. The pigs were randomly divided into four groups of five and allowed to acclimate for one week prior to immunization. Pigs were vaccinated intramuscularly with 1011vp of a cocktail containing equal ratios of either the three Epigraph immunogens or the three WT immunogens, FluSure XP®, or DPBS as a sham vaccination. Three weeks later, blood was collected by exterior jugular vein puncture to examine antibody and T cell induction after a single immunization, then boosted with the same vaccine as the prime immunization. Sera was isolated from whole blood using BD Vacutainer Serum Separator Tube (Becton Dickinson) and stored at −80 °C until use in serological assays. Peripheral blood mononuclear cells (PBMCs) were processed from whole blood collected in EDTA-containing BD Vacutainer Tubes (Becton Dickinson) as described below. Two weeks after the boost immunization all swine were subjected to a split intranasal and intratracheal inoculation with 106 TCID50 of γ clade (1 A.3.3.3) IAV-S, A/swine/Minnesota/9606/2015 under telazol (Zoetis), zolazepam (Zoetis), ketamine (Zoetis), and xylazine (Vet One) induced anesthesia. Swine were infected through both intranasal and intratracheal route to ensure infection of both the upper and lower respiratory tract92. Clinical disease was assessed by taking daily rectal temperatures and shedding of infectious virus was assessed by collection of daily nasal swabs. Collected nasal swabs were placed in UniTranz-RT Universal Transport Medium (Puritan) then aliquoted and stored at −80 °C until viral enumeration by TCID50. Five days after infection all swine were euthanized and lung tissues were collected, as described below. To assess the onset and duration of antibody responses in a longitudinal study, fifteen 3-4-week-old outbred female pigs (n = 5/group) were obtained from Midwest Research Swine, allowed to acclimate for one week, then intramuscularly immunized with 1011vp of Epigraph, FluSure XP®, or DPBS on study day 0 (D0) and boosted on day 21 (D21). Swine were sequentially bled every week for the first month (D0, D7, D14, D21, D28), then every 30 days for the subsequent 5 months (D60, D90, D120, D150, and D180) for a total study duration of 6 months. Swine were allowed access to food and water ad libitum for the duration of the study and humanely euthanized with an overdose of sodium pentobarbital (Vortech) after the final blood collection.
Tissue processing
Spleens and whole blood samples were collected from mice or swine, respectively. Single-cell suspensions of splenocytes were collected by passing whole spleens through 40 µM cell strainer, lysing red blood cells with ACK lysis buffer, then washing collected lymphocytes with RPMI containing 5% FBS and 1% penicillin-streptomycin. PBMC samples were isolated by collecting whole blood in 10 mL EDTA-containing vacutainer tubes, diluting whole blood 1:1 in DPBS, then gently layering diluted blood on Lymphocyte Separation Medium (Corning #25072CV) followed by density gradient centrifugation at 400 × g for 30 min. The lymphocyte layer was extracted from the gradient, red blood cells were lysed, and lymphocytes were washed as described above. Splenocytes and PBMCs were cryopreserved in a freezing solution composed of 50% RPMI, 40% FBS, and 10% DMSO until use in downstream cell-mediated immunity assays.
Mouse lungs were collected 3 days after infection. Mice (n = 5/group) were humanely euthanized, lungs were removed, weighed, homogenized in DPBS (m:v), then centrifuged at 21,000 × g for 10 min. Supernatants were collected and analyzed for the presence of viral RNA by RT-qPCR and quantification of infectious virus by TCID50 as described below.
Sections of lung and trachea tissues were collected 5 days after experimental infection in swine. Animals were euthanized with an overdose of sodium pentobarbital Fatal Plus (Vortech), lungs were removed postmortem, a bronchioalveolar lavage was performed with cold DPBS, and one-centimeter-thick tissues were sampled from the middle trachea (5–8 cm above the right tracheal bronchus), apical, middle, and caudal right lung then stored in 10% neutral buffered formalin for H&E staining, histopathological analysis, and immunohistochemistry. After 72-h of formalin fixation, lung and trachea tissues were sectioned at 4–5 µm, stained with hematoxylin and eosin, and examined by an ACVP-certified pathologist according to a standard scoring system32,93. Tracheas were scores as 0, normal; 1, focal inflammation with cilia present; 2, diffuse inflammation and multifocal cilia loss, 3; widespread inflammation and cilia loss. Macroscopic lung lesions were scored to estimate the percentage of lung affected by red-purple lung consolidation consistent with influenza-type infection. Consolidation was approximated for left and right apical, middle, and caudal lobes94. Microscopic lung lesions were scored on a scale of 0–3 and reflected the percentages of lung affected as described for other histological lesions. Scores were graded as follows: 0, normal; 1.0, 0–5%; 1.5, 5–25%; 2.0, 25–50%; 2.5, 30–75%; 3.0, >75%. Scoring for bronchiolar necrosis, bronchiolar inflammation, septal inflammation, and perivascular cuffing was done on approximately the same regions of lungs for each pig. Immunohistochemistry (IHC) was evaluated against the conserved nucleoprotein (NP) IAV viral antigen using a rabbit anti-Influenza A virus NP antibody (Invitrogen, PA5-32242). IHC distribution was scored on trachea and the apical lung lobe. Scores were: 0, no stain; 1, trachea only; 2, trachea + bronchi; 2, trachea + bronchioles; and 4, trachea + bronchi + bronchioles.
Hemagglutination inhibition (HI) analysis
Serum samples were collected after both prime and boost immunization to identify cross-reactive antibody responses by hemagglutination inhibition (HI) assay. Sera were treated at a 1:3 ratio with receptor destroying enzyme (Denka Seiken, #370013) then incubated at 37 °C for 18 h. Sera samples were then heat inactivated at 56 °C for 45 min and diluted 1:10 in DPBS. The sera were serially diluted two-fold in V-bottom 96-well plates, 8 hemagglutinating units (HAU) were added to all wells, and plates were incubated at room temperature for 1 h. Then, 0.5% chicken red blood cells were added to the wells, incubated at room temperature for 1 h, and hemagglutination inhibition patterns were observed by tilting the plates at a 45° angle and observing the formation of a teardrop in the wells.
T cell analysis
Total T cell responses and epitope-specific responses of PBMCs and splenocytes were examined by IFN-γ enzyme-linked immunospot (ELISpot) assay. An overlapping peptide array spanning the entire length of A/swine/USA/1976/1931 HA protein was synthesized by Genscript as individual 17-mer peptides with 10 amino acid overlaps. Peptide arrays of the HA protein of human influenza virus strains A/Puerto Rico/8/1934 (BEI Resources, NR-18973) and A/California/04/2009 (BEI Resources, NR- 15433) with 13- or 17-mer peptide overlaps with 11 amino acid overlaps, 14- or 15-mer peptides with 11 amino acid overlaps, respectively, were obtained from BEI resources and used for additional T cell analysis. Polyvinylidene 96-well difluoride-backed plates were coated with anti-pig (Mabtech, 3130-3-250) or anti-mouse IFN-γ (Mabtech, 3321-3-250) monoclonal antibody and incubated overnight at 4 °C. Wells were then washed three times with sterile DPBS then blocked with RPMI containing 5% FBS and 15 penicillin-streptomycin for 2 h at 37 °C. Single-cell suspensions of 2.5 × 105 PBMCs or splenocytes were added to each well and stimulated with pools of peptides (5 µg/mL/peptide) for 18 h at 37 °C and 5% CO2. Concanavalin A (ConA; 5 µg/mL) was used for positive control stimulation and RPMI was used for negative control stimulation of PBMCs or splenocytes. All stimulation was run in duplicate. Epitope mapping was completed with the same protocol listed below, but PBMCs were stimulated with individual peptides rather than peptide pools composed of several peptides. After incubation, plates were washed three times with DPBS + 0.01% Tween-20 (DPBS-T) then incubated with 1 µg/mL of biotinylated anti-porcine IFN-γ mAb P2C11 (Mabtech, 3130-6-250) or anti-mouse IFN-γ mAb R46A2 (Mabtech, 3321-6-250) for one hour. Plates were then washed six times with DPBS-T then incubated with 1:1000 streptavidin-alkaline phosphatase conjugate (Mabtech, 3310-10-1000) for 45 min, washed six times with DPBS-T, and developed with BCIP/NBT(Plus) alkaline phosphatase substrate (Thermo Fisher). Development was stopped by washing wells several times with ddH2O and dried overnight before counting on an automated ELISpot plate reader (Cellular Technology Ltd). Results are expressed as number of spot-forming units (SFU) per 106 cells. Responses were considered positive if there were greater than 50 SFU per million cells analyzed.
Viral load in lung lysates, nasal swabs, and bronchioalveolar lavage (BAL) samples
Virus in the lungs of infected mice, nasal swabs, or bronchioalveolar lavage (BAL) samples from infected pigs was assessed by RT-qPCR and TCID50 after experimental infection. Two hundred microliters of processed lung lysate or BAL samples were subjected to viral RNA extraction using the PureLink Viral RNA/DNA Mini Kit according to manufacturer’s instructions (Invitrogen). Viral RNA was then quantified by reverse transcription quantitative PCR (RT-qPCR) using the Luna Universal Probe One-Step RT-qPCR Kit (NEB) run on a QuantStudio 3 Real-Time PCR system (Applied Biosystems) using the following cycling conditions: 55 °C for 30 min, 95 °C for 2 min, and 40 cycles of 95 °C for 15 s and 60 °C for 30 s. Results were compared to a standard curve created using RNA extracted from a known quantity of infectious virus from A/swine/USA/1976/1931, A/swine/Minnesota/9606/2015, or A/swine/Arkansas/6312/2012. The universal prime and probe set for swine H1 influenza A virus (BEI Resources, NR-15584, NR-15585, NR-15586) was used for RT-qPCR analysis. Infectious virus was quantified by TCID50. Mouse lung lysates, nasal swabs, and BAL samples were titrated on MDCK-Ln cells. All samples were analyzed in duplicate. Lung lysates, nasal swabs, or BAL samples were serially diluted 10-fold in sterile 96-well plates in DMEM containing 5% FBS and 1% penicillin-streptomycin then 100 µL of 2 ×105 cells/mL MDCK-Ln cells were added to virus dilutions and incubated for 24 h at 37 °C and 5% CO2. The next day, plates were washed twice with DPBS and DMEM containing 2 µg/mL of TPCK-trypsin was added then plates were incubated for 72 hours. After incubation, 50 µL of 0.5% chicken red blood cells were added and agglutination patterns were read after 1 h incubation at room temperature.
IgM, IgA, and IgG quantification by enzyme-linked immunosorbent assay (ELISA)
IgM, IgA, and IgG quantification by ELISA95. Purified recombinant HA proteins for A/swine/Tainan/46-6/2005, A/swine/Kansas/00246/2004, A/swine/Guangxi/13/2006, and A/swine/Hong Kong/4083/2011 were obtained from SinoBiological and used as coating antigen for serum IgM, IgA, and IgG analysis. Cell-grown A/swine/Iowa/1973, A/swine/Iowa/15/1930, A/swine/Minnesota/9606/2015, and A/swine/Kansas/A01277299/2014 IAV-S strains were purified and diluted in coating buffer at a concentration of 100HAU/50 µL then coated overnight at 4 °C on high protein-binding plates (Immulon 4 HBX, VWR). BAL samples were diluted 1:1 in 10 mM dithiothreitol (DTT) and incubated at 37 °C for 1 h. Serum samples were heat-inactivated then diluted 1:1000 for downstream analysis. After incubation, BAL samples diluted 1:4 in 10% BSA and incubated at 37 °C for 1 h. Plates were washed three times, blocked with 10% milk diluted in PBS-T for 1 h, washed 3 times, then 50 uL of 1:4 diluted BAL samples or 1:1000 diluted serum samples were added to specified wells. After a 1-h incubation at room temperature, plates were washed three times with DPBS-T, and 50uL of anti-swine IgM-HRP antibody (1:5000, BioRad, AA148), anti-swine IgA-HRP antibody (1:5000, BioRad, AA140P), or anti-swine IgG-HRP antibody (1:5000, BioRad AHP865) was added to all wells and incubated for 1 h. Plates were washed, then 1-Step Ultra TMB-ELISA (Thermo Scientific) was added and developed for 7–10 min. Development was stopped by adding 2 M sulfuric acid and absorbance was read on a SpectraMax i3x plate reader (Molecular Devices) at 450 nm. One sample was excluded from the IgA BAL analysis due to blood contamination of BAL samples during necropsy. All samples were run in duplicate, and background absorbance without serum added was subtracted from sample OD450.
Cytokine and chemokine analysis
Levels of IFN-α, IFN-γ, IL-1β, IL-10, IL-12/IL-23p40, IL-4, IL-6, CXCL8, and TNF-α in BAL samples were analyzed using the ProcartaPlex™ Porcine Cytokine & Chemokine Panel 1 9-Plex (Invitrogen, EPX090-60829-901). BAL samples were centrifuge at 400 × g for 15 min at 4 °C to pellet cellular debris and supernatants were used for cytokine analysis. One sample was excluded in the FluSure XP® group due to blood contamination of BAL samples during necropsy. Samples were run according to manufacturer’s instructions and analyzed on a MAGPIX Luminescence reader (Thermo Fisher).
Statistical analysis
All statistical analysis and date representation was carried out using GraphPad Prism v10.2.2. Data are expressed as the mean with standard error (SEM). HI titers were log-transformed for statistical analysis. HI titers, ELISpots, RT-qPCR, TCID50, ELISA, and cytokine results were analyzed by one-way analysis of variance (ANOVA) with Tukey’s multiple comparisons. A p value of <0.05 was considered statistically significant.
Reporting summary
Further information on research design is available in the Nature Portfolio Reporting Summary linked to this article.
Data availability
All data are available in the main text and supplementary data. Source data are provided with this paper.
References
Coates, B. M., Staricha, K. L., Wiese, K. M. & Ridge, K. M. Influenza A Virus Infection, Innate Immunity, and Childhood. JAMA Pediatr. 169, 956–963 (2015).
Petrova, V. N. & Russell, C. A. The evolution of seasonal influenza viruses. Nat. Rev. Microbiol. 16, 47–60 (2018).
Roberts, N. J., Jr. & Krilov, L. R. The Continued Threat of Influenza A Viruses. Viruses 14, https://doi.org/10.3390/v14050883 (2022).
Heaton, N. S., Sachs, D., Chen, C. J., Hai, R. & Palese, P. Genome-wide mutagenesis of influenza virus reveals unique plasticity of the hemagglutinin and NS1 proteins. Proc. Natl Acad. Sci. USA 110, 20248–20253 (2013).
Vincent, A. et al. Review of influenza A virus in swine worldwide: a call for increased surveillance and research. Zoonoses Public Health 61, 4–17 (2014).
Vincent, A. L., Lager, K. M. & Anderson, T. K. Animal Influenza Virus. 243–258 (Springer, 2014).
Howley, P. M. et al. Fields Virology. 7 edn, Vol. 1, 596–705 (Wolters Kluwer, 2021).
Nelli, R. K. et al. Comparative distribution of human and avian type sialic acid influenza receptors in the pig. BMC Vet. Res. 6, 4 (2010).
Ito, T. et al. Molecular basis for the generation in pigs of influenza A viruses with pandemic potential. J. Virol. 72, 7367–7373 (1998).
Van Kerkhove, M. D., Hirve, S., Koukounari, A., Mounts, A. W. & group, H. N. p. s. w. Estimating age-specific cumulative incidence for the 2009 influenza pandemic: a meta-analysis of A(H1N1)pdm09 serological studies from 19 countries. Influenza Other Respir. Viruses 7, 872–886 (2013).
Dawood, F. S. et al. Estimated global mortality associated with the first 12 months of 2009 pandemic influenza A H1N1 virus circulation: a modelling study. Lancet Infect. Dis. 12, 687–695 (2012).
CDC. Prioritizing Zoonotic Diseases for Multisectoral, One Health Collaboration in the United States. https://www.cdc.gov/onehealth/pdfs/us-ohzdp-report-508.pdf (2018).
CDC. Reported Infections with Variant Influenza Viruses in the United States since 2005. https://www.cdc.gov/flu/swineflu/variant-cases-us.htm (2017).
Donovan, T. S. Influenza isolate selection methodology for timely autogenous vaccine use. Proceedings. Amer Assoc Swine Vet Conf, 557–561 (2008).
Cornelison, A. S. et al. Impact of health challenges on pig growth performance, carcass characteristics, and net returns under commercial conditions. Transl. Anim. Sci. 2, 50–61 (2018).
Walia, R. R., Anderson, T. K. & Vincent, A. L. Regional patterns of genetic diversity in swine influenza A viruses in the United States from 2010 to 2016. Influenza Other Respir. Viruses 13, 262–273 (2019).
Anderson, T. K. et al. Swine Influenza A Viruses and the Tangled Relationship with Humans. Cold Spring Harb. Perspect. Med. 11, https://doi.org/10.1101/cshperspect.a038737 (2021).
Lewis, N. S. et al. The global antigenic diversity of swine influenza A viruses. Elife 5, e12217 (2016).
Jang, Y., Seo, T. & Seo, S. H. Higher virulence of swine H1N2 influenza viruses containing avian-origin HA and 2009 pandemic PA and NP in pigs and mice. Arch. Virol. 165, 1141–1150 (2020).
Shope, R. E. Swine Influenza: Iii. Filtration Experiments and Etiology. J. Exp. Med. 54, 373–385 (1931).
Brown, I. H., Chakraverty, P., Harris, P. A. & Alexander, D. J. Disease outbreaks in pigs in Great Britain due to an influenza A virus of H1N2 subtype. Vet. Rec. 136, 328–329 (1995).
Guan, Y. et al. Emergence of avian H1N1 influenza viruses in pigs in China. J. Virol. 70, 8041–8046 (1996).
Anderson, T. K. et al. A Phylogeny-Based Global Nomenclature System and Automated Annotation Tool for H1 Hemagglutinin Genes from Swine Influenza A Viruses. mSphere 1, https://doi.org/10.1128/mSphere.00275-16 (2016).
Lorusso, A. et al. Genetic and antigenic characterization of H1 influenza viruses from United States swine from 2008. J. Gen. Virol. 92, 919–930 (2011).
Sandbulte, M. R., Spickler, A. R., Zaabel, P. K. & Roth, J. A. Optimal Use of Vaccines for Control of Influenza A Virus in Swine. Vaccines 3, 22–73 (2015).
Herrera-Rodriguez, J., Signorazzi, A., Holtrop, M., de Vries-Idema, J. & Huckriede, A. Inactivated or damaged? Comparing the effect of inactivation methods on influenza virions to optimize vaccine production. Vaccine 37, 1630–1637 (2019).
Bourne, F. J. & Curtis, J. The transfer of immunoglobins IgG, IgA and IgM from serum to colostrum and milk in the sow. Immunology 24, 157–162 (1973).
Pyo, H. M., Hlasny, M. & Zhou, Y. Influence of maternally-derived antibodies on live attenuated influenza vaccine efficacy in pigs. Vaccine 33, 3667–3672 (2015).
Rajao, D. S. et al. Heterologous challenge in the presence of maternally-derived antibodies results in vaccine-associated enhanced respiratory disease in weaned piglets. Virology 491, 79–88 (2016).
Abente, E. J. et al. Comparison of Adjuvanted-Whole Inactivated Virus and Live-Attenuated Virus Vaccines against Challenge with Contemporary, Antigenically Distinct H3N2 Influenza A Viruses. J. Virol. 92, https://doi.org/10.1128/JVI.01323-18 (2018).
Gauger, P. C. et al. Enhanced pneumonia and disease in pigs vaccinated with an inactivated human-like (delta-cluster) H1N2 vaccine and challenged with pandemic 2009 H1N1 influenza virus. Vaccine 29, 2712–2719 (2011).
Gauger, P. C. et al. Kinetics of lung lesion development and pro-inflammatory cytokine response in pigs with vaccine-associated enhanced respiratory disease induced by challenge with pandemic (2009) A/H1N1 influenza virus. Vet. Pathol. 49, 900–912 (2012).
Khurana, S. et al. Vaccine-induced anti-HA2 antibodies promote virus fusion and enhance influenza virus respiratory disease. Sci. Transl. Med. 5, 200ra114 (2013).
Moraes, D. C. A. et al. Veterinarian perceptions and practices in prevention and control of influenza virus in the Midwest United States swine farms. Front. Vet. Sci. 10, 1089132 (2023).
Erdman, M. M., Kamrud, K. I., Harris, D. L. & Smith, J. Alphavirus replicon particle vaccines developed for use in humans induce high levels of antibodies to influenza virus hemagglutinin in swine: proof of concept. Vaccine 28, 594–596 (2010).
Vander Veen, R. et al. Rapid development of an efficacious swine vaccine for novel H1N1. PLoS Curr. 1, RRN1123 (2009).
Vander Veen, R. L. et al. Safety, immunogenicity, and efficacy of an alphavirus replicon-based swine influenza virus hemagglutinin vaccine. Vaccine 30, 1944–1950 (2012).
Vander Veen, R. L. et al. Haemagglutinin and nucleoprotein replicon particle vaccination of swine protects against the pandemic H1N1 2009 virus. Vet. Rec. 173, 344 (2013).
Wymore Brand, M. et al. Bivalent hemagglutinin and neuraminidase influenza replicon particle vaccines protect pigs against influenza a virus without causing vaccine associated enhanced respiratory disease. Vaccine 40, 5569–5578 (2022).
Bosworth, B. et al. Replicon particle vaccine protects swine against influenza. Comp. Immunol. Microbiol. Infect. Dis. 33, e99–e103 (2010).
Petro-Turnquist, E., Pekarek, M. J. & Weaver, E. A. Swine influenza A virus: challenges and novel vaccine strategies. Front. Cell Infect. Microbiol. 14, 1336013 (2024).
Zeller, M. A., Anderson, T. K., Walia, R. W., Vincent, A. L. & Gauger, P. C. ISU FLUture: a veterinary diagnostic laboratory web-based platform to monitor the temporal genetic patterns of Influenza A virus in swine. BMC Bioinforma. 19, 397 (2018).
Theiler, J. & Korber, B. Graph-based optimization of epitope coverage for vaccine antigen design. Stat. Med. 37, 181–194 (2018).
Theiler, J. et al. Epigraph: A Vaccine Design Tool Applied to an HIV Therapeutic Vaccine and a Pan-Filovirus Vaccine. Sci. Rep. 6, 33987 (2016).
Coudeville, L. et al. Relationship between haemagglutination-inhibiting antibody titres and clinical protection against influenza: development and application of a bayesian random-effects model. BMC Med. Res. Methodol. 10, 18 (2010).
Black, S. et al. Hemagglutination inhibition antibody titers as a correlate of protection for inactivated influenza vaccines in children. Pediatr. Infect. Dis. J. 30, 1081–1085 (2011).
Hobson, D., Curry, R. L., Beare, A. S. & Ward-Gardner, A. The role of serum haemagglutination-inhibiting antibody in protection against challenge infection with influenza A2 and B viruses. J. Hyg. 70, 767–777 (1972).
Gooch, K. E. et al. Heterosubtypic cross-protection correlates with cross-reactive interferon-gamma-secreting lymphocytes in the ferret model of influenza. Sci. Rep. 9, 2617 (2019).
Vatzia, E. et al. Immunization with matrix-, nucleoprotein and neuraminidase protects against H3N2 influenza challenge in pH1N1 pre-exposed pigs. NPJ Vaccines 8, 19 (2023).
Tchilian, E. & Holzer, B. Harnessing Local Immunity for an Effective Universal Swine Influenza Vaccine. Viruses 9, https://doi.org/10.3390/v9050098 (2017).
Hillaire, M. L. B. et al. Cross-protective immunity against influenza pH1N1 2009 viruses induced by seasonal influenza A (H3N2) virus is mediated by virus-specific T-cells. J. Gen. Virol. 92, 2339–2349 (2011).
Lehtinen, M., Hibma, M. H., Stellato, G., Kuoppala, T. & Paavonen, J. Human T helper cell epitopes overlap B cell and putative cytotoxic T cell epitopes in the E2 protein of human papillomavirus type 16. Biochem. Biophys. Res Commun. 209, 541–546 (1995).
Detmer, S. E. Animal Influenza. Vol. 1 435–451 (John Wiley & Sons, Inc, 2016).
Pomorska-Mol, M. et al. Immune and inflammatory response in pigs during acute influenza caused by H1N1 swine influenza virus. Arch. Virol. 159, 2605–2614 (2014).
Van Reeth, K., Van Gucht, S. & Pensaert, M. In vivo studies on cytokine involvement during acute viral respiratory disease of swine: troublesome but rewarding. Vet. Immunol. Immunopathol. 87, 161–168 (2002).
Barbe, F., Saelens, X., Braeckmans, D., Lefevre, F. & Reeth, K. V. Role of IFN-alpha during the acute stage of a swine influenza virus infection. Res Vet. Sci. 88, 172–178 (2010).
Turlewicz-Podbielska, H., Czyzewska-Dors, E. & Pomorska-Mol, M. Respiratory viral infections drive different lung cytokine profiles in pigs. BMC Vet. Res. 17, 5 (2021).
USDA. Influenza a virus in swine surveillance quarterly report for fiscal year 2022, https://www.aphis.usda.gov/animal_health/animal_dis_spec/swine/downloads/fy2022quarter3swinereport.pdf (2021).
CDC. Prioritizing zoonotic diseases for multisectoral, one health collaboration in the united states (2018) (CDC, 2018).
USDA. The biological hog cycle, https://www.ers.usda.gov/topics/animal-products/hogs-pork/sector-at-a-glance/#:~:text=In%20a%20farrow-to-finish%20operation%2C%2022-26%20weeks%20%28starting%20at,This%20is%20the%20farrow-to-wean%20phase%20of%20hog%20production (2022).
Chen, M. W. et al. A consensus-hemagglutinin-based DNA vaccine that protects mice against divergent H5N1 influenza viruses. Proc. Natl Acad. Sci. USA 105, 13538–13543 (2008).
Laddy, D. J., Yan, J., Corbitt, N., Kobinger, G. P. & Weiner, D. B. Immunogenicity of novel consensus-based DNA vaccines against avian influenza. Vaccine 25, 2984–2989 (2007).
Wu, P. et al. Single Dose of Consensus Hemagglutinin-Based Virus-Like Particles Vaccine Protects Chickens against Divergent H5 Subtype Influenza Viruses. Front. Immunol. 8, 1649 (2017).
Sun, H., Sur, J. H., Sillman, S., Steffen, D. & Vu, H. L. X. Design and characterization of a consensus hemagglutinin vaccine immunogen against H3 influenza A viruses of swine. Vet. Microbiol 239, 108451 (2019).
Bullard, B. L. & Weaver, E. A. Strategies Targeting Hemagglutinin as a Universal Influenza Vaccine. Vaccines 9, https://doi.org/10.3390/vaccines9030257 (2021).
Carter, D. M. et al. Design and Characterization of a Computationally Optimized Broadly Reactive Hemagglutinin Vaccine for H1N1 Influenza Viruses. J. Virol. 90, 4720–4734 (2016).
Sautto, G. A. et al. A Computationally Optimized Broadly Reactive Antigen Subtype-Specific Influenza Vaccine Strategy Elicits Unique Potent Broadly Neutralizing Antibodies against Hemagglutinin. J. Immunol. 204, 375–385 (2020).
Allen, J. D., Jang, H., DiNapoli, J., Kleanthous, H. & Ross, T. M. Elicitation of Protective Antibodies against 20 Years of Future H3N2 Cocirculating Influenza Virus Variants in Ferrets Preimmune to Historical H3N2 Influenza Viruses. J. Virol. 93, https://doi.org/10.1128/JVI.00946-18 (2019).
Wong, T. M. et al. Computationally Optimized Broadly Reactive Hemagglutinin Elicits Hemagglutination Inhibition Antibodies against a Panel of H3N2 Influenza Virus Cocirculating Variants. J. Virol. 91, https://doi.org/10.1128/JVI.01581-17 (2017).
Giles, B. M., Bissel, S. J., Dealmeida, D. R., Wiley, C. A. & Ross, T. M. Antibody breadth and protective efficacy are increased by vaccination with computationally optimized hemagglutinin but not with polyvalent hemagglutinin-based H5N1 virus-like particle vaccines. Clin. Vaccin. Immunol. 19, 128–139 (2012).
Giles, B. M. et al. A computationally optimized hemagglutinin virus-like particle vaccine elicits broadly reactive antibodies that protect nonhuman primates from H5N1 infection. J. Infect. Dis. 205, 1562–1570 (2012).
Nunez, I. A. & Ross, T. M. Human COBRA 2 vaccine contains two major epitopes that are responsible for eliciting neutralizing antibody responses against heterologous clades of viruses. Vaccine 38, 830–839 (2020).
Ross, T. M. et al. A computationally designed H5 antigen shows immunological breadth of coverage and protects against drifting avian strains. Vaccine 37, 2369–2376 (2019).
Skarlupka, A. L. et al. Computationally optimized broadly reactive vaccine based upon swine H1N1 influenza hemagglutinin sequences protects against both swine and human isolated viruses. Hum. Vaccin Immunother. 15, 2013–2029 (2019).
Bullard, B. L. et al. Epigraph hemagglutinin vaccine induces broad cross-reactive immunity against swine H3 influenza virus. Nat. Commun. 12, 1203 (2021).
Hulot, S. L. et al. Comparison of Immunogenicity in Rhesus Macaques of Transmitted-Founder, HIV-1 Group M Consensus, and Trivalent Mosaic Envelope Vaccines Formulated as a DNA Prime, NYVAC, and Envelope Protein Boost. J. Virol. 89, 6462–6480 (2015).
Gutierrez, A. H. et al. In Vivo Validation of Predicted and Conserved T Cell Epitopes in a Swine Influenza Model. PLoS One 11, e0159237 (2016).
Hitt, M. M., Addison, C. L., Graham, F. L. Human adenovirus vectors for gene transfer into mammalian cells. Adv. Pharm. 40, 137–206 (1997).
Ferreira, R. G., Gordon, N. F. & Stock, R. & Petrides, D. Adenoviral Vector COVID-19 Vaccines: Process and Cost Analysis. MDPI Processes 8, https://doi.org/10.3390/pr9081430 (2021).
Wesley, R. D. & Lager, K. M. Overcoming maternal antibody interference by vaccination with human adenovirus 5 recombinant viruses expressing the hemagglutinin and the nucleoprotein of swine influenza virus. Vet. Microbiol. 118, 67–75 (2006).
Buchbinder, S. P. et al. Efficacy assessment of a cell-mediated immunity HIV-1 vaccine (the Step Study): a double-blind, randomised, placebo-controlled, test-of-concept trial. Lancet 372, 1881–1893 (2008).
Casimiro, D. R. et al. Comparative immunogenicity in rhesus monkeys of DNA plasmid, recombinant vaccinia virus, and replication-defective adenovirus vectors expressing a human immunodeficiency virus type 1 gag gene. J. Virol. 77, 6305–6313 (2003).
Barouch, D. H. et al. Immunogenicity of recombinant adenovirus serotype 35 vaccine in the presence of pre-existing anti-Ad5 immunity. J. Immunol. 172, 6290–6297 (2004).
Petro-Turnquist, E. M., Bullard, B. L., Pekarek, M. J. & Weaver, E. A. Adenoviral-Vectored Centralized Consensus Hemagglutinin Vaccine Provides Broad Protection against H2 Influenza a Virus. Vaccines 10, https://doi.org/10.3390/vaccines10060926 (2022).
Lee, B. W., Bey, R. F., Baarsch, M. J. & Larson, M. E. Class specific antibody response to influenza A H1N1 infection in swine. Vet. Microbiol. 43, 241–250 (1995).
Larsen, D. L., Karasin, A., Zuckermann, F. & Olsen, C. W. Systemic and mucosal immune responses to H1N1 influenza virus infection in pigs. Vet. Microbiol. 74, 117–131 (2000).
Renegar, K. B., Small, P. A. Jr., Boykins, L. G. & Wright, P. F. Role of IgA versus IgG in the control of influenza viral infection in the murine respiratory tract. J. Immunol. 173, 1978–1986 (2004).
Heinen, P. P., van Nieuwstadt, A. P., de Boer-Luijtze, E. A. & Bianchi, A. T. Analysis of the quality of protection induced by a porcine influenza A vaccine to challenge with an H3N2 virus. Vet. Immunol. Immunopathol. 82, 39–56 (2001).
Larsen, D. L. & Olsen, C. W. Effects of DNA dose, route of vaccination, and coadministration of porcine interleukin-6 DNA on results of DNA vaccination against influenza virus infection in pigs. Am. J. Vet. Res. 63, 653–659 (2002).
Romagosa, A. et al. Vaccination of influenza a virus decreases transmission rates in pigs. Vet. Res. 42, 120 (2011).
Edmans, M. et al. Magnitude and Kinetics of T Cell and Antibody Responses During H1N1pdm09 Infection in Inbred Babraham Pigs and Outbred Pigs. Front. Immunol. 11, 604913 (2020).
Lager, K. M. & Vincent, A. L. In Vivo Models for Pathotyping and Vaccine Efficacy for Swine Influenza. Methods Mol. Biol. 2123, 345–351 (2020).
Gauger, P. C. et al. Live attenuated influenza A virus vaccine protects against A(H1N1)pdm09 heterologous challenge without vaccine associated enhanced respiratory disease. Virology 471-473, 93–104 (2014).
Halbur, P. G. et al. Comparison of the pathogenicity of two US porcine reproductive and respiratory syndrome virus isolates with that of the Lelystad virus. Vet. Pathol. 32, 648–660 (1995).
Gauger, P. C. & Vincent, A. L. Enzyme-Linked Immunosorbent Assay for Detection of Serum or Mucosal Isotype-Specific IgG and IgA Whole-Virus Antibody to Influenza A Virus in Swine. Methods Mol. Biol. 2123, 311–320 (2020).
Acknowledgements
We thank the Biodefense and Emerging Infectious Disease (BEI) Repository and the USDA Swine Surveillance Influenza A virus isolate repository for the reagents used throughout this study. Additionally, we would like to thank the veterinary technicians at the University of Nebraska-Lincoln Life Science Annex for their help during the animal vaccinations and excellent care of the animals throughout the studies. This research was supported by the U.S. Department of Agriculture, National Institute of Food and Agriculture, Agriculture and Food Research Initiative (Grant number 2020-06448 to E.A.W.). Funding was also received from the National Institutes of Health-NIAID (1R01AI147109 to E.A.W.) and the National Institutes of Health under Ruth Kirschstein T32 National Research Service Award (5T32AI125207 to E.P.T.). The funding sources were not involved in the design of execution of study, analysis, interpretation of the data, writing or submission of the manuscript.
Author information
Authors and Affiliations
Contributions
Conceptualization: E.P.T. and E.A.W. Methodology: E.P.T., D.S., E.A.W. Investigation: E.P.T., A.M., M.J.P., D.S., E.A.W. Visualization: E.P.T., A.M. and D.S. Supervision: E.A.W. Writing—original draft: E.P.T. Writing—review & editing: E.P.T., A.M., M.J.P., D.S., and E.A.W.
Corresponding author
Ethics declarations
Competing interests
E.A.W. is an inventor of the Epigraph immunogens in this study and has a patent application in progress (Application: 62/734,791; International Application: PCT/US19/52137). Due to patents and pending applications restrictions apply regarding the public availability of sequence information for the reported immunogens. However, unique biologicals and sequence information can be requested at Nutech Ventures, Lincoln, NE (US) by contacting info@nutechventures.org and will be processed as promptly as possible. All other authors declare no competing interests.
Peer review
Peer review information
Nature Communications thanks Kristien Van Reeth, and the other, anonymous, reviewer for their contribution to the peer review of this work. A peer review file is available.
Additional information
Publisher’s note Springer Nature remains neutral with regard to jurisdictional claims in published maps and institutional affiliations.
Source data
Rights and permissions
Open Access This article is licensed under a Creative Commons Attribution-NonCommercial-NoDerivatives 4.0 International License, which permits any non-commercial use, sharing, distribution and reproduction in any medium or format, as long as you give appropriate credit to the original author(s) and the source, provide a link to the Creative Commons licence, and indicate if you modified the licensed material. You do not have permission under this licence to share adapted material derived from this article or parts of it. The images or other third party material in this article are included in the article’s Creative Commons licence, unless indicated otherwise in a credit line to the material. If material is not included in the article’s Creative Commons licence and your intended use is not permitted by statutory regulation or exceeds the permitted use, you will need to obtain permission directly from the copyright holder. To view a copy of this licence, visit http://creativecommons.org/licenses/by-nc-nd/4.0/.
About this article
Cite this article
Petro-Turnquist, E.M., Madapong, A., Pekarek, M. et al. Epitope-optimized vaccine elicits enduring immunity against swine influenza A virus. Nat Commun 16, 4046 (2025). https://doi.org/10.1038/s41467-025-59182-7
Received:
Accepted:
Published:
Version of record:
DOI: https://doi.org/10.1038/s41467-025-59182-7









