Abstract
Targeted protein degradation has emerged as a promising anticancer strategy. Bringing disease-related proteins into proximity with the degradation system is crucial but often hindered by the availability of suitable ligands for proteins of interest (POIs). In this study, we utilize the interactions between intracellular supramolecular nanofibers and certain guest proteins to establish a ligand-free strategy for protein degradation. As the enterokinase (ENTK)-instructed supramolecular assemblies interact with the histone protein H2B for its translocation, the tetrazine-bearing supramolecular nanofibers conjugate with a cereblon E3 ligase ligand to recruit CRBN and directly degrade wild-type H2B. Using the same bioorthogonal ligation, another reactive oxygen species (ROS)-induced supramolecular assemblies localize to mitochondria and efficiently degrade Cofilin-2. Both in situ formed intracellular supramolecular assemblies are dependent on cancer-related conditions (either overexpressed enzymes or overproduced ROS), owning the merit of cell selectivity. These assemblies synergize with bioorthogonal ligation to exhibit significant biological activities, including chemotherapeutic sensitization and induced apoptosis, thereby inhibiting cancer cell growth.
Similar content being viewed by others
Introduction
Targeted protein degradation (TPD) has demonstrated significant potential in treating various cancers and other diseases, such as inflammation, immunity and neurodegeneration1,2,3,4,5. Unlike traditional inhibitors, TPD manipulates the protein degradation machinery to dismantle therapeutically relevant proteins6,7,8,9,10. Classified by degradation pathways (e.g., the ubiquitin-proteasome system and macroautophagic-lysosomal pathway), a range of strategies have emerged, including proteolysis-targeting chimeras (PROTACs)11, molecular glues (MGs)12, and lysosomal-targeting chimeras (LYTACs)13, to name a few. In general, targeted protein degraders act as proximity inducers, directing proteins of interest (POIs) to certain degradation pathways.
Encouraged by the advanced clinical trials of PROTACs14,15,16,17, continuous efforts have been made to improve this class of degraders. A typical PROTAC is a heterofunctional molecule that consists of an E3 recruiter, a known ligand for POI and a suitable linker18. The molecular weights of PROTACs are often relatively large, and efficient delivery methods are needed to optimize their pharmacologic properties. For example, the intracellular synthesis of PROTACs can increase the permeability of heterobifunctional molecules19. The incorporation of drug delivery systems has enabled the targeted delivery of PROTACs for efficient anticancer therapies20,21,22. To balance the efficacy and safety profiles, spatiotemporally controlled bioorthogonal/light decaging allows the on-demand activation of pro-PROTACs23,24,25,26. However, the discovery of novel PROTAC degraders27 is limited by the dependence on identified protein-ligand interactions16,28,29,30,31. Currently, a bridged strategy may extend the scope of PROTACs to degrade undruggable proteins without known ligands32. For example, the protein cyclin D1 lacks a small-molecule binder. The designed PROTAC involved a binder of CDK 4/6 (binding partner of cyclin D1) to indirectly induce the proximity between cyclin D1 and E3. Nevertheless, a known protein-protein interaction persists. Despite the optimizations mentioned above, ~80% of genome-encoded proteins remain scarcely degraded33. Therefore, the development of a ligand-free protein degradation strategy is urgently needed.
Here, we show the entrapment of endogenous proteins by in situ constructed supramolecular nanofibers, which synergize with bioorthogonal ligation to enable subsequent protein degradation. This strategy draws inspiration from TPD and may serves as a necessary complement to it. Accumulating evidence has indicated that supramolecular assemblies can interact with certain proteins in a ligand-free manner34,35,36. In addition, assemblies can efficiently induce protein degradation37,38. Collectively, we propose that the decoration of the E3 ligase recruiters on the intracellular supramolecular assemblies should induce the proximity of the E3 ligase to the assembly-trapped proteins for their degradation. Owing to their merits of cell selectivity, intracellular supramolecular assemblies serve as self-delivery agents and have been extensively established for drug delivery39, antibacterial properties40, and interorganelle communication35. In this work, we present a protein-assembly complex for elimination system (PACES) to demonstrate the use of intracellular supramolecular assemblies as a ligand-free platform to trap specific proteins (e.g., wild-type H2B and Cofilin-2) that have not previously been degraded41. Based on the known interacting pair of the enterokinase (ENTK)-instructed assembly and H2B, we establish that Tz-bearing assemblies can ligate with an E3 recruiter to induce the degradation of H2B, which could further sensitize chemotherapeutics. In parallel, other ROS-instructed intracellular assemblies could be ligated with an E3 recruiter to induce apoptosis in MCF-7 cells. Proteomics and Western blot analysis reveal the entrapment of Cofilin-2 by intracellular nanofibers, leading to the efficient degradation of Cofilin-2 and cell death (Fig. 1). These examples exploit the propensity of certain proteins to become associated with, or “entrapped in” supramolecular assemblies. While it remains difficult to predict every protein that will be sequestered, the current study illustrates how specific physicochemical properties and cellular contexts can facilitate entrapment and degradation of a subset of proteins. It is worth noting that the identification of protein-nanofiber interaction is a prerequisite for this ligand-free protein degradation strategy.
In the cell-selective in situ supramolecular assembly process, tetrazine-bearing nanofibers were constructed to entrap specific proteins. The subsequent ligation with E3 recruiters induced the proximity between the trapped proteins and the E3 ligase, which facilitated the degradation of the trapped proteins.
Results and discussion
ENTK-instructed tetrazine-bearing assemblies
The designed assembly precursor contained three components: (i) a hydrophilic FLAG-tag (DYKDDDDK) serving as the substrate for ENTK enzymatic recognition and cleavage; (ii) a self-assembling peptidic motif composed of a 2-acetylnaphthyl group (Nap) and a tripeptide (Phe-Phe-Lys, FFK); and (iii) a tetrazine moiety (Tz-EA) at its terminus. All peptidic segments were synthesized via typical Fmoc solid-phase peptide synthesis (SPPS). NapFFK(Boc) was sequentially conjugated with Tz-EA and Flag-G before the removal of all the protecting groups (see the Supplementary Information for detailed procedures). Finally, the designed assembly precursor Tz-MitoFlag was purified via high-pressure liquid chromatography (HPLC). We also modified a cereblon (CRBN) E3 ligase ligand, thalidomide, with TCO using a flexible PEG linker to generate TCO-tagged thalidomide (TP2T).
The formation of SA-PROTAC molecules is depicted in Fig. 2a. ENTK cleaved the FLAG-tag on the assembly precursor Tz-MitoFlag, which was then transformed into the hydrogelator NapFFK(G)-Tz. The critical hydrogel concentration of NapFFK(G)-Tz was approximately 300 μM, and nanofibers formed at concentrations above 50 μM (Fig. 2b and Supplementary Figs. 1 and 2). A frequency sweep rheological test further confirmed the formation of a stable hydrogel (Fig. 2c and Supplementary Fig. 3). The dynamic storage modulus (G’) of the hydrogel was nearly an order of magnitude greater than the dynamic loss modulus (G”). In addition, the serum stability test of Tz-MitoFlag revealed that approximately 70% of Tz-MitoFlag remained intact after 4 h, demonstrating the proper serum stability of Tz-MitoFlag (Supplementary Fig. 4). NapFFK(G)-Tz was readily ligated with TP2T via a Tz-TCO bioorthogonal reaction to yield SA-PROTAC. The reaction processes were monitored by HPLC, and the final product of SA-PROTAC was confirmed by matrix-assisted laser desorption ionization-time of flight mass spectrometry (MALDI-TOF-MS) (Fig. 2d and Supplementary Fig. 5).
a Molecular structure of the self-assembled precursor Tz-MitoFlag, the corresponding hydrogelator NapFFK(G)-Tz, and SA-PROTAC. b TEM image of the nanofibers in a 300 μM NapFFK(G)-Tz hydrogel (inset). Scale bar: 200 nm. c Rheological frequency sweep of a 300 μM NapFFK(G)-Tz hydrogel. d HPLC traces used to monitor the enzymatic and bioorthogonal reactions. ENTK, 10 U/mL, 12 h. The SA-PROTAC monomer was obtained by mixing NapFFK(G)-Tz and TP2T at a 1:1 ratio at room temperature for 5 min. The TEM was repeated three times with similar results (b). Source data are provided as a Source Data file.
Intracellular assemblies interact with H2B
The ENTK enzyme is located predominantly in the mitochondria of cancer cells but not in the mitochondria of normal cells. A previous study thoroughly demonstrated that the ENTK-instructed self-assembly selectively formed inside cancer cells instead of normal cells35. Therefore, we verified the formation of assemblies of NapFFK(G)-Tz inside cells. By replacing the Tz moiety with NBD, the yielded NBD-MitoFlag enabled the visualization of assemblies via fluorescence imaging. The assemblies selectively accumulated inside cancerous cells (HeLa and MCF-7 cells with ENTK overexpression) instead of normal cells (HUVECs) (Fig. 3a and Supplementary Fig. 6). The strong colocalization with MitoTracker further revealed the formation of assemblies around the mitochondria. To verify the broader cancer cell-selective formation of ENTK-instructed assemblies, we performed experiments on additional cell lines. The assemblies selectively accumulated in cancer cells (HepG2 and 4T1 cells) rather than in normal cells (MCF-10A and L929 cells) (Supplementary Fig. 7). This result indicated that the cell-selective formation of ENTK-instructed assemblies was broadly applicable to other cancer cell lines and normal cell lines. Calibrated with the fluorescence from CMR (Supplementary Figs. 8 and 9), for the HeLa cells incubated with Tz-MitoFlag, the intracellular accumulation of Tz reached saturation once the initial concentration of the precursor Tz-MitoFlag was 300 μM. In contrast, almost no assemblies accumulated in HUVECs, indicating the ENTK-dependent, cell-selective formation of intracellular assemblies (Fig. 3b). Furthermore, we conducted bio-TEM to generate direct evidence as to whether the intracellular assemblies formed in the vicinity of the mitochondria. In HeLa cells pretreated with Tz-MitoFlag, a few nanofibers (indicated with white arrows) were observed near the mitochondria in a typical cell section (Fig. 3c and Supplementary Fig. 10).
a Fluorescence images of cancer cells (HeLa) and normal cells (HUVECs) after incubation with NBD-MitoFlag (200 µM, 24 h). The merged channel confirmed the localization of the assemblies to the mitochondria. Nuclei were stained with Hoechst 33342 (blue), NBD-MitoFlag (green), and MitoTracker red (red). Scale bars: 10 µm. b Relationship between the fluorescence intensity of CMR and the initial concentration of Tz-MitoFlag in cell culture. All data were presented as the mean ± SD (n = 3 for repeated trials, and the values are presented as mean ± SD). c Bio-TEM images of HeLa cells treated with Tz-MitoFlag (200 µM, 8 h). The overexpressed ENTK enzyme in HeLa cells cleaved the assembly precursor Tz-MitoFlag to generate the hydrogelator NapFFK(G)-Tz, which could self-assemble into nanofibers (diameter = 8.2 ± 0.5 nm, indicated by white arrows) in the vicinity of the mitochondria. The bio-TEM was repeated three times with similar results (c). Source data are provided as a Source Data file.
Since the previously reported MitoFlag peptide assemblies could relocate H2B to the mitochondria instead of the nucleus35, the assemblies of NapFFK(G)-Tz from our designed Tz-MitoFlag could also interact with the histone protein H2B. Immunofluorescence staining of H2B revealed a significant difference in the nucleus before and after incubation with Tz-MitoFlag (200 μM) in HeLa and MCF-7 cells, whereas no significant difference was observed in HUVECs (Fig. 4 and Supplementary Fig. 11). In addition, the transfected fusion protein H2B-RFP overlapped with Mito instead of the nucleus in HeLa cells treated with Tz-MitoFlag (200 μM) (Supplementary Fig. 12). These results confirm that the assemblies of NapFFK(G)-Tz can trap H2B to manipulate its trafficking. Since the Tz within the assemblies readily ligates with TP2T to form SA-PROTAC and recruit CRBN, it should induce the proximity between trapped H2B and CRBN (vide infra).
a Immunofluorescence staining of cancer cells (HeLa) and normal cells (HUVECs) treated with or without Tz-MitoFlag (200 μM, 24 h). Nuclei were stained with Hoechst 33342 (blue); mitochondria were stained with MitoTracker green (green); and H2B was stained with Histone H2B Rabbit pAb and Alexa Fluor 647-conjugated Goat Anti-Rabbit IgG (red). Scale bars: 10 µm. b, c Statistical graph showing the difference in fluorescence intensity within the nucleus of (b) HeLa cells and (c) HUVECs (n = 6 indicates the number of Petri dish wells, and the values are presented as mean ± SD). Statistical analysis was performed using a two-tailed Student’s t test. ns, not significant. Source data are provided as a Source Data file.
Targeted degradation of trapped H2B
Before evaluating the efficacy of SA-PROTAC for protein degradation, we first performed a direct binding assay for the interaction of SA-PROTAC with H2B and CRBN. Tz-MitoFlag (200 µM) was treated with 10 U mL−1 ENTK enzyme to form a hydrogel, which was then incubated with HeLa cell lysates for 30 min. The hydrogel was washed with a range of concentrations of Triton surfactant (shown at the top of the blot) together with 250 mM NaCl solution to remove nonspecifically absorbed proteins from the nanofibers. The levels of H2B protein were subsequently assessed by SDS-PAGE followed by Western blotting using an anti-H2B antibody. The intensity of H2B proteins remained relatively constant with increasing Triton concentrations, confirming the direct entrapment of H2B proteins within the nanofibers (Supplementary Fig. 13). A hydrogel-based protein pull-down assay for CRBN also demonstrated the direct interaction of TP2T with the CRBN protein (Supplementary Fig. 14). Then, we evaluated the efficacy of SA-PROTAC for protein degradation. HeLa cells were first incubated with Tz-MitoFlag for 24 h, then rinsed with PBS buffer and subsequently treated with TP2T for another 24 h to generate intracellular assemblies of SA-PROTAC. Next, H2B protein levels were assessed by SDS-PAGE followed by Western blotting using an anti-H2B antibody. At a fixed concentration of 100 μM Tz-MitoFlag, TP2T elicited a concentration-dependent degradation of H2B, with a DC50 of 8.2 nM. The maximal degradation (66%) was reached with 10 nM TP2T (Fig. 5a, c). TP2T concentration-dependent degradation of H2B was also applicable in MCF-7 cells (Supplementary Fig. 15). In addition, SA-PROTAC exhibited a typical “hook effect” in both cell lines. Ideally, individual H2B proteins trapped on the nanofiber should reach an optimal distance to an E3 recruiter (equivalent to the optimized linker length in PROTAC molecules), which favors the proximity between H2B and E3. A further increase in TP2T results in too many E3 recruiters on the nanofiber, which decreases the likelihood of locating E3 at the optimal position for trapped H2B. Therefore, the degradation ratio increases with increasing TP2T concentration but decreases above the saturation dose, leading to the “hook effect”. Moreover, at a concentration of 10 nM TP2T, the degradation of H2B was also dependent on the concentration of Tz-MitoFlag, reaching the maximal degradation of H2B at 100 μM Tz-MitoFlag. However, there was a typical “hook effect” in HeLa cells when the concentration of Tz-MitoFlag was greater than 200 μM (Fig. 5d, f). This occurs because the increased concentration of Tz-MitoFlag will decrease the density of the E3 recruiter on the nanofiber (from a crowded status to a proper density), which promotes the degradation of H2B. The increase in Tz-MitoFlag will also increase the quantity of nanofibers, which trap more H2B proteins. This could be the reason that a range of 50–200 μM Tz-MitoFlag works for 10 nM TP2T. These two experiments collectively demonstrated that the degradation of H2B depended on the concentrations of both SA-PROTAC components, Tz-MitoFlag and TP2T. In contrast, HUVECs incubated with 100 μM Tz-MitoFlag for 24 h followed by TP2T (0.5–100 nM, 24 h) or incubated with different concentrations of Tz-MitoFlag for 24 h followed by TP2T (10 nM, 24 h), did not present degradation of H2B (Fig. 5b, e). As discussed above, the absence of a Tz assembly in HUVECs indicated that the sequential treatment of Tz-MitoFlag and TP2T in HUVECs neither trapped H2B nor induced the proximity between H2B and CRBN via SA-PROTAC. Therefore, no degradation of H2B occurred in HUVECs.
a, b Western blotting showing that (a) the degradation of H2B protein in HeLa cells depends on TP2T concentration, but (b) no degradation of H2B protein in HUVECs. c Quantitation of the corresponding relative protein expression levels (above: HeLa cells, below: HUVECs). d, e Western blotting showing that (d) the degradation of H2B in HeLa cells depends on Tz-MitoFlag concentration, but (e) no degradation of H2B in HUVECs. f Quantitation of the corresponding relative protein expression levels (above: HeLa cells, below: HUVECs). g Mechanistic investigation of H2B degradation. h, i Western blotting to determine the mechanism of H2B protein degradation (h) with or without inhibitors and (i) with or without the in situ formation of SA-PROTAC assemblies (n = 3 independent experiments, and the values are presented as the mean ± S.E.M.). One-way analysis of variance (ANOVA) was performed, and Tukey’s test was used to correct for multiple comparisons via a statistical hypothesis. The immunoblotting experiments were repeated three times with similar results (h, i). Source data are provided as a Source Data file.
To confirm that H2B degradation occurred via the proposed mechanism (Fig. 5g), we tested whether perturbing the interaction with either H2B or CRBN would decrease the protein degradation efficacy. HeLa cells subjected to sequential treatment with Tz-MitoFlag (100 μM, 24 h) and TP2T (10 nM, 24 h) showed no degradation of H2B if they were coincubated or pretreated with the proteasome inhibitor MG132 (10 μM), indicating complete inhibition of proteasomes. Similarly, the degradation of H2B was inhibited if the cells were coincubated or pretreated with a CRBN ligand Thalidomide (10 μM) (Fig. 5h and Supplementary Fig. 16a). This result can be attributed to the competitive binding of thalidomide to the CRBN ligands. The above findings indicate that proteasome and CRBN activities are essential for the degradation of H2B.
The in situ formation of an assembly of SA-PROTAC was also essential for H2B degradation. In a control experiment, sequential treatment with NBD-MitoFlag (100 μM, 24 h) and TP2T (10 nM, 24 h), which were unable to undergo bioorthogonal reactions to form SA-PROTAC, did not trigger H2B degradation. Sequential treatment with NapFFK(G)-Tz (100 μM, 24 h) and TP2T (10 nM, 24 h) or direct treatment with the SA-PROTAC monomer (10 μM, 24 h) also did not trigger H2B degradation because of the absence of the formation of assembled SA-PROTAC to trap H2B (Fig. 5i and Supplementary Fig. 16b).
Degradation of H2B sensitizes anticancer drugs
As the spool around which DNA winds, histone H2B plays an important role in DNA replication, transcription, recombination, repair and other life processes; however, the assembly-directed trafficking failed to induce observable cytotoxicity. Incubation with Tz-MitoFlag (0–400 μM) did not affect cellular viability (Fig. 6a). Similarly, TP2T alone was nontoxic in the tested concentration range (0–10 μM) (Fig. 6b). At a concentration of 10 nM TP2T, preincubation with 300 μM Tz-MitoFlag was needed to reach the half-maximal inhibitory effect on HeLa cell growth (Fig. 6c). Studies have shown that targeting mitochondrial polypeptide assemblies can act as an external stimulus, thereby damaging mitochondria and triggering ROS-induced ROS release (RIRR)42. Therefore, we examined the impact of different concentrations of Tz-MitoFlag on ROS levels in HeLa cells. We found that high concentrations (>200 μM) of Tz-MitoFlag caused a dramatic increase in ROS levels in HeLa cells (Supplementary Fig. 17). This increase is associated with mitochondrial damage43, which may have implications on subsequent cell growth. At a concentration of 100 μM Tz-MitoFlag, the half-maximal inhibitory concentration for TP2T was approximately 10 μM (Fig. 6d). Accordingly, flow cytometry analysis of apoptosis in HeLa cells incubated with 100 μM Tz-MitoFlag followed by TP2T at different concentrations revealed an increase in the ratio of early apoptotic cells with increasing concentrations of TP2T (Fig. 6e, f and Supplementary Fig. 18). These conditions induced only modest cytotoxicity against HeLa cells.
a–d Viability of HeLa cells treated with different concentrations of (a) Tz-MitoFlag for 24 h; (b) TP2T for 24 h; (c) Tz-MitoFlag for 24 h followed by TP2T (10 nM) for 24 h; or (d) Tz-MitoFlag (100 µM) for 24 h followed by treatment with different concentrations of TP2T for 24 h (n = 3 independent experiments, mean ± SD). e Flow cytometry analysis of cell apoptosis in HeLa cells incubated with 100 µM Tz-MitoFlag and different concentrations of TP2T. f Quantitative statistics of apoptotic cells (n = 3 independent experiments, mean ± SD). g, h Viability of HeLa cells treated with Tz-MitoFlag or SA-PROTAC (100 µM Tz-MitoFlag for 24 h followed by 10 nM TP2T for 24 h) and cotreated with different concentrations of (g) CDDP or (h) Dox (n = 3 independent experiments, mean ± SD). One-way (f) or Two-way (g, h) analysis of variance (ANOVA) was performed, and Tukey’s test was used to correct for multiple comparisons using statistical hypotheses. ns, not significant. Source data are provided as a Source Data file.
Considering that both cisplatin (CDDP) and doxorubicin (Dox) are common chemotherapeutic agents that can interact with DNA, we investigated whether the degradation of H2B could sensitize these two chemotherapeutic agents. SA-PROTAC (100 μM Tz-MitoFlag, 10 nM TP2T) barely enhanced the cytotoxicity of CDDP (1–5 μM) but did have a sensitizing effect on cells treated with high concentrations of CDDP (10–20 μM) (Fig. 6g). Since Dox further promoted the translocation of H2B44, SA-PROTAC (100 μM Tz-MitoFlag, 10 nM TP2T) sensitized Dox within a broad concentration range (Fig. 6h). The addition of Tz-MitoFlag alone did not make a significant difference in the cytotoxicity of CDDP or Dox against HeLa cells (Fig. 6g, h). These drug sensitizations implied that the degradation of H2B could affect the therapeutic vulnerabilities of HeLa cells.
Expandable assembly-directed protein degradation
The key goal of this study was to further validate whether the in situ construction of intracellular supramolecular assemblies could cooperate with CRBN to degrade other proteins. Here, we introduced another self-assembly precursor, BQA-K(Tz)GGGFF, which self-assembled upon oxidation by reactive oxygen species (ROS)45 (Fig. 7a). The critical hydrogelation concentration of BQH-K(Tz)GGGFF was approximately 2.5 mM (Fig. 7b and Supplementary Fig. 19a). A frequency sweep rheological test further confirmed the formation of a stable hydrogel (Supplementary Fig. 19b). The dynamic storage modulus (G′) of the hydrogel was nearly an order of magnitude greater than the dynamic loss modulus (G″). In addition, the serum stability test of BQA-K(Tz)GGGFF revealed that approximately 72% of BQA-K(Tz)GGGFF remained intact and stabilized after 4 h, demonstrating proper serum stability (Supplementary Fig. 20). Furthermore, BQA-K(Tz)GGGFF was efficiently ligated with TP2T via a Tz-TCO bioorthogonal reaction. The reaction process was monitored by HPLC, and the final product was further confirmed by MALDI-TOF-MS (Fig. 7c and Supplementary Fig. 21).
a Molecular structure of the precursor BQA-K(Tz)GGGFF after oxidation and bioorthogonal reaction with TP2T to yield SA-PROTAC-2. b TEM image of the nanofibers in a 2.5 mM BQH-K(Tz)GGGFF hydrogel (inset). Scale bar: 200 nm. c HPLC traces were used to monitor the bioorthogonal reaction between BQA-K(Tz)GGGFF and TP2T. The TEM (b) was repeated three times with similar results. Source data are provided as a Source Data file.
In parallel, the cell-selective formation of ROS-instructed self-assembly is dependent on the overproduction of reactive oxygen species (ROS) in cancer cells. Since cancer cells usually endure relatively high levels of oxidative stress, accompanied by excessive production of ROS, the assembly precursor BQA-K(Tz)GGGFF was more efficiently oxidized to the hydrogelator BQH-K(Tz)GGGFF in cancer cells than in normal cells45. To verify the broader cancer cell-selective formation of ROS-instructed assemblies of BQH-K(Tz)GGGFF, we cultured cancer cell lines (MCF-7, HeLa and 4T1 cells) and normal cell lines (HUVECs, MCF-10A and L929 cells) with BQA-K(Tz)GGGFF (100 µM, 8 h). For visualization, TCO-CMR was applied to determine the accumulation of intracellular assemblies because TCO-CMR reacts with Tz on BQA-K(Tz)GGGFF to liberate the fluorophore CMR. Confocal imaging indicates that the cell-selective formation of ROS-instructed assemblies is broadly applicable to these cancer cell lines and normal cell lines (Fig. 8a). The strong colocalization with the MitoTracker further revealed the formation of assemblies around the mitochondria. Due to the overproduction of ROS in MCF-7 cells, the assembly precursor BQA-K(Tz)GGGFF was readily oxidized to yield BQH-K(Tz)GGGFF, which self-assembled into nanofibers (diameter = 5.2 ± 0.2 nm) in MCF-7 cells. In contrast, nanofibers were absent in the HUVECs incubated with BQA-K(Tz)GGGFF (Supplementary Fig. 22). Furthermore, in MCF-7 cells pretreated with BQA-K(Tz)GGGFF, the bio-TEM data confirmed the formation of intracellular nanofibers (Fig. 8b and Supplementary Fig. 23), which complemented the results of confocal imaging to confirm the formation and localization of the assemblies.
a Fluorescence images of cancer cell lines (MCF-7, HeLa and 4T1 cells) and normal cell lines (HUVECs, MCF-10A and L929 cells) after incubation with BQA-K(Tz)GGGFF (100 µM, 8 h) and then TCO-CMR (50 µM, 5 min). The merged channel confirmed the localization of the assemblies on the mitochondria. CMR (green) and MitoTracker red (red). Scale bars: 10 µm. Three independent experiments with similar results. b Bio-TEM images of MCF-7 cells treated with BQA-K(Tz)GGGFF (100 µM, 8 h). The high level of reactive oxygen species in MCF-7 cells converted the assembly precursor BQA-K(Tz)GGGFF into the hydrogelator BQH-K(Tz)GGGFF, which could self-assemble into nanofibers (diameter = 5.5 ± 0.4 nm, indicated by white arrows) in the vicinity of the mitochondria. The confocal microscopy (a) and bio-TEM (b) were repeated three times with similar results.
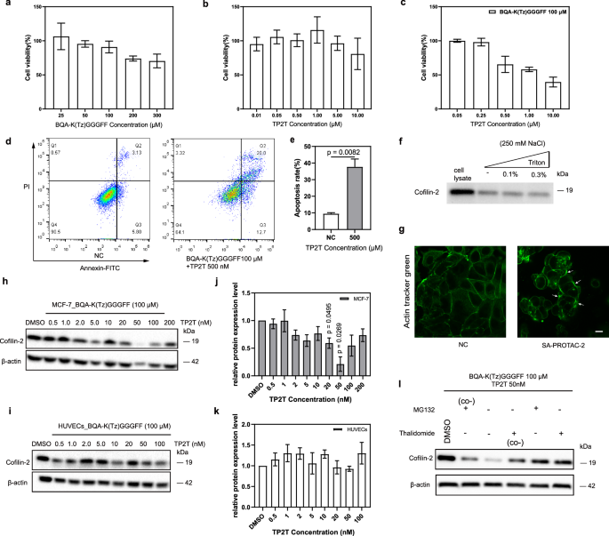
The in situ formation of SA-PROTAC-2 inhibited MCF-7 cell growth. According to the results of the cytotoxicity assays, incubation with BQA-K(Tz)GGGFF alone resulted in no toxicity (0–100 μM) or modest toxicity (200–300 μM) (Fig. 9a). Incubation with TP2T alone was also nontoxic within the tested concentration range (0–10 μM) (Fig. 9b). However, for MCF-7 cells preincubated with 100 μM BQA-K(Tz)GGGFF to form intracellular nanofibers, the MIC50 for TP2T was 3.11 μM (Fig. 9c).
a–c Viability of MCF-7 cells treated with different concentrations of (a) BQA-K(Tz)GGGFF for 24 h; (b) TP2T for 24 h; or (c) BQA-K(Tz)GGGFF (100 µM) for 24 h followed by incubation with different concentrations of TP2T for 24 h (n = 3 independent experiments, mean ± SD). d Flow cytometry analysis of cell apoptosis in MCF-7 cells incubated with BQA-K(Tz)GGGFF (100 µM) followed by TP2T (500 nM). e Quantitation of the corresponding apoptosis rate (n = 3 independent experiments, mean ± SD). f Western blot of Cofilin-2 in the hydrogel-based protein pull-down assay. g Fluorescence images of MCF-7 cells treated with or without SA-PROTAC-2 (treatment with BQA-K(Tz)GGGFF (100 µM) for 24 h and then TP2T (50 nM) for 24 h). F-actin was stained with Actin-Tracker Green-488. Scale bar: 10 µm. h, i Western blotting for Cofilin-2 and β-actin showing TP2T concentration-dependent cell-selective downregulation of Cofilin-2 protein levels in (h) MCF-7 cells and (i) HUVECs. j, k Quantitation of the corresponding relative protein expression levels in (j) MCF-7 cells and (k) HUVECs (n = 3 independent experiments, mean ± S.E.M). l Mechanistic investigation of Cofilin-2 degradation. Statistical analysis was performed using a two-tailed Student’s t test with Welch’s correction. The confocal microscopy (g) and immunoblotting experiments (f, i) were repeated three times with similar results. Source data are provided as a Source Data file.
Flow cytometry was used to analyse the apoptosis of MCF-7 cells incubated with 100 μM BQA-K(Tz)GGGFF followed by 500 nM TP2T. The ratio of apoptotic cells was significantly greater in the experimental group than in the control group (Fig. 9d, e and Supplementary Fig. 24). This may be due to drug stimulation causing changes in the levels of certain proteins in the cells, ultimately leading to apoptosis.
To ascertain the alterations in cellular protein levels, we performed iTRAQ (isobaric tag for relative absolute quantitation)/TMT (tandem mass tag)-based proteomics analysis. The fold change and sum PEP score suggested that the protein Cofilin-2 was associated with the apoptosis pathway and that its downregulation (degradation) might contribute to MCF-7 cell death (Supplementary Fig. 25). To determine whether the downregulation of Cofilin-2 was directly induced by the assembly-directed protein degradation process, we first performed a hydrogel-based protein pull-down assay. BQA-K(Tz)GGGFF (1 mM) was oxidized by H2O2 to form a hydrogel, which was then incubated with MCF-7 cell lysates for 30 min. The hydrogel was washed with a range of concentrations of Triton surfactant (shown at the top of the gel) together with 250 mM NaCl solution to remove nonspecifically absorbed proteins from the nanofibers. The protein levels of Cofilin-2 were subsequently assessed by SDS-PAGE followed by Western blotting using an anti-Cofilin-2 antibody. The intensity of the Cofilin-2 proteins remained relatively constant with increasing Triton concentrations, confirming the direct entrapment of Cofilin-2 proteins within the nanofibers (Fig. 9f). Since CFL proteins are associated with the depolymerization of F-actin, we further observed the F-actin in MCF-7 cells before and after the addition of SA-PROTAC-2. The distribution of F-actin was quite heterogeneous, with obvious aggregation in MCF-7 cells after treatment with SA-PROTAC-2 (indicated by the white arrows) (Fig. 9g and Supplementary Fig. 26). This further indicated that Cofilin-2 was degraded after the addition of SA-PROTAC-2.
To evaluate the efficacy of the assembly-directed protein degradation process, MCF-7 cells were generally incubated with 100 μM BQA-K(Tz)GGGFF for 24 h, rinsed with PBS buffer, and then incubated with TP2T (0.5–100 nM) for another 24 h to generate intracellular SA-PROTAC-2. Cofilin-2 protein levels were subsequently assessed by SDS-PAGE followed by Western blotting using an anti-Cofilin-2 antibody. TP2T elicited concentration-dependent degradation of Cofilin-2, with maximal degradation (88%) observed at 50 nM TP2T (Fig. 9h, j). In contrast, HUVECs incubated with 100 μM BQA-K(Tz)GGGFF for 24 h, rinsed with PBS, and incubated with TP2T (0.5–100 nM) for another 24 h did not degrade Cofilin-2 (Fig. 9i, k). As discussed above, because there was an absence of a Tz assembly in HUVECs, the sequential treatment of BQA-K(Tz)GGGFF and TP2T in HUVECs neither trapped Cofilin-2 nor induced the proximity between Cofilin-2 and CRBN via SA-PROTAC-2. Therefore, no degradation of Cofilin-2 occurred in HUVECs.
To confirm that the degradation of Cofilin-2 followed the proposed mechanism (Fig. 1), we investigated whether perturbing the interaction with either Cofilin-2 or CRBN would hinder protein degradation efficiency. MCF-7 cells subjected to sequential treatments with BQA-K(Tz)GGGFF (100 μM, 24 h) and TP2T (50 nM, 24 h) exhibited inhibited degradation of the Cofilin-2 protein when coincubated with 5 μM of the proteasome inhibitor MG132 (Fig. 9k line 2) and when pretreated with MG132 (5 μM, 8 h) (Fig. 9k line 5). This finding suggests that the proteasome inhibitor MG132 reinstated the drug-induced degradation of Cofilin-2. In addition, the CRBN ligand thalidomide (5 μM) competed with CRBN for binding (Fig. 9k lines 4&6), resulting in a reversal of degradation activity due to blocked CRBN binding. These findings underscore the indispensable roles of the proteasome and CRBN activities in the degradation of Cofilin-2.
In summary, our study highlights the in situ formation of intracellular supramolecular assemblies that can be ligated with the E3 ligase ligand (CRBN) to degrade assembly-trapped proteins. First, the formation of intracellular assemblies relies on the overexpression of ENTK or overproduction of ROS, which own intrinsic merits of cancer cell selectivity. The ENTK-instructed assemblies trapped H2B and induced the proximity between H2B and CRBN via SA-PROTAC to degrade H2B, thereby increasing the sensitivity of anticancer therapeutics against HeLa cells. Since the ROS-instructed assemblies formed around mitochondria, the pro-apoptotic status resulted in the translocation of Cofilins to the mitochondria, which facilitated their entrapment by intracellular assemblies46. The subsequent formation of SA-PROTAC-2 induced the proximity between Cofilin-2 and CRBN to efficiently degrade Cofilin-2, which induced the apoptosis of MCF-7 cells. Notably, both H2B (15 kD) and Cofilin-2 (19 kD) are small proteins. This approach is particularly valuable for degrading low-molecular-weight proteins since the currently published and predicted PROTAC-degradable proteins centralize at 50–60 kD (Supplementary Fig. 27)47, whereas the range of human proteome centers at 30–40 kD48.
Finally, this investigation demonstrated a ligand-free strategy to degrade assembly-trapped proteins. Based on these two examples, the feasibility of protein-assembly interactions to induce degradation of proteins trapped by assemblies have been disclosed. At the molecular level, unlike well-established protein-ligand interactions or protein-protein interactions (PPIs), protein-assembly interactions provide an emerging mode to induce the proximity between the degrading protein and the E3 ligase. The contact interface involves the accessible surface area (ASA) of the target protein, the surface of the counterpart (ligand/protein/assemblies), and immobilized water. The surface contact area is estimated to be 300–1000 Å2 between a small-molecule ligand and a protein target49. The average contact area of PPIs is larger (1500–3000 Å2)50,51. The protein-assembly interaction should reasonably provide a much broader contact area. Therefore, the surface of assemblies is highly tunable in terms of peptide residues, hydrogen bonds, and electrostatic and hydrophobic interactions to interact with various endogenous proteins.
Beyond the versatility of this platform, several challenges deserve further investigation: (1) The prediction of proteins trapped by assemblies remains elusive. The identification of protein-assembly interactions is at the center of this protein degradation strategy. Accumulating information on the structure of the assembly and elucidation of protein-assembly interactions will guide the rational design of supramolecular assemblies to trap disease-relevant proteins for degradation. (2) The interactions between assemblies and POIs are exclusive. This exclusivity is necessary to avoid undesired degradation of nonspecific absorbing proteins on assemblies and off-target toxicity thereafter. (3) The current strategy is based on bioorthogonal ligation, which is an intrinsic two-component system52. Thus, the delivery efficiency of each component is nontrivial and affects the overall efficacy. Targeted delivery of both components may help53,54, but a pseudo one-component bioorthogonal prodrug system is favorable. Overall, we envision that this protein-assembly complex for elimination system (PACES) should be complementary to canonical PROTACs and other targeted protein degradation strategies. The refinement of protein-assembly interactions is a future direction to make this strategy more impactful.
Methods
General methods
All chemical reagents and solvents were used as received from commercial sources without further purification unless otherwise stated. All amino acid derivatives involved in the synthesis were purchased from Beyotime Biotechnology. The synthesis of all peptide fragments was based on solid-phase peptide synthesis (SPPS). The baculovirus encoding H2B-RFP for cell transfection was purchased from Thermo Fisher Scientific (CAT# C10595). MitoTracker Green (CAT# C1048)/Red (CAT# C1035), Actin-Tracker Green-488 (CAT# C2201S) and Annexin V-FITC Apoptosis Assay Kit (CAT# C1062S) was purchased from Beyotime Biotechnology. Antibody against Cofilin-2 (CAT# ab96678, 1:1000 for WB) was purchased from Abcam. Antibodies against β-actin (CAT# 4970, 1:1000 for WB), H2B (CAT# 12364, 1:1000 for WB), CRBN (CAT# 71810, 1:1000 for WB) were purchased from Signaling Technology. Antibodies against H2B (CAT# A1958, 1:200 for IF) was purchased from ABclonal. Dulbecco’s modified Eagle’s medium (DMEM), minimum essential medium (MEM), Roswell Park Memorial Institute (RPMI)-1640, Dulbecco’s Modified Eagle Medium /Nutrient Mixture F-12 (DMEM/F12), fetal bovine serum (FBS) and penicillin/streptomycin (PS) were obtained from Gibco by Life Technologies. The MTT Cell Proliferation and Cytotoxicity Assay Kit were purchased from Beijing Solarbio Science & Technology. The ubiquitin-proteasome system inhibitor MG132 and the CRBN ligand inhibitor thalidomide were purchased from TargetMol.
NMR spectra were recorded on a Bruker 400 MHz Fourier transform spectrometer. TEM images were obtained using a Tecnai G2 20 S-TWIN transmission electron microscope. Oscillatory rheological tests were performed on a Malvern Kinexus Pro+. Mass spectra were recorded on a Bio-LCMS8050 or Autoflex MAX. Fluorescence images were captured with a confocal microscope (Zeiss 710 or UltraVIEW VoX). The fluorescence intensity of coumarin was measured on an EnSpire Multimode Plate Reader from PerkinElmer. Protein electrophoresis imprinting was performed on a Bio-Rad system. Flow analysis was performed using ultrasensitive nanoflow cytometry (Attune NxT).
Cell culture
Cell lines containing MCF-7 (CL-0149), HepG2 (CL-0103), L929 (CL-0137) were purchased from Pricella. These cells were all cultured in MEM containing 10% FBS and 1% PS at 37 °C and 5% CO2. HeLa cell line (CL-0101) was purchased from Pricella and cultured in DMEM containing 10% FBS and 1% PS at 37 °C and 5% CO2. 4T1 cell line (CL-0007) was purchased from Pricella and cultured in RPMI-1640 containing 10% FBS and 1% PS at 37 °C and 5% CO2. MCF-10A cell line (CL-0525) was purchased from Pricella and cultured in MEGM (Lonza, CAT# CC3350) at 37 °C and 5% CO2. HUVEC cell line (SNL-503) was purchased from Sunncell and cultured in DMEM/F12 containing 10% FBS and 1% PS at 37 °C and 5% CO2.
Hydrogel preparation
The assembly precursor Tz-MitoFlag was dissolved in PBS at a concentration of 25–500 μm. The pH of the solution was adjusted to 7.4 with 1 mM NaOH. Then, by adding 10 U/mL enterokinase (ENTK) to different concentrations of Tz-MitoFlag in PBS, a transparent and stable hydrogel of NapFFK(G)-Tz was formed.
The assembly precursor BQA-K(Tz)GGGFF was dissolved in PBS at a concentration of 1–5 mM. The pH of the solution was adjusted to 7.4 with 1 mM NaOH. Then, by adding three equivalents of H2O2 to different concentrations of BQA-K(Tz)GGGFF in PBS, a transparent and stable hydrogel of BQH-K(Tz)GGGFF was formed.
Transmission electron microscopy (TEM)
A total of 10 μL of hydrogel was placed on 300 mesh copper coated with a carbon film and stained twice with uranium acetate. The hydrogel was allowed to dry overnight. TEM images were captured with a Tecnai G2 20 S-TWIN at 200 kV. The dimensions of the nanostructures were determined using ImageJ software.
Oscillatory rheological test
The samples were measured on a Malvern Kinexus Pro + at 25 °C, with a 0.1 mm gap, a 6.283 Hz frequency, and 0.5% strain. Each sample was measured at least 3 times.
Confocal laser scanning Microscopy (CLSM)
Cells were placed in a glass chamber and cultured in 500 μL of culture medium containing 200 μM of assembled precursor for 24 h. Then, the medium was removed, the cells were rinsed with PBS, and prewarmed staining solution containing MitoTracker Green, MitoTracker Red CMXRos, or Hoechst 33342 was added to stain the corresponding subcellular organelles. The cells were incubated for 15–30 min at 37 °C. The staining solution was replaced with PBS, and the samples were washed at least three times with PBS. To observe H2B, the cells were labeled with Histone H2B Rabbit pAb Antibody (Product# A1958) and then labeled with Alexa Fluor 647-conjugated Goat Anti-Rabbit IgG (H + L) (Product# AS060). Finally, fluorescence imaging was performed.
Time/concentration-dependent accumulation profiles of assemblies in cancer cells
The amount of accumulated assemblies in HeLa cells was obtained through a bioorthogonal decaging reaction between the accumulated tetrazine in Tz-MitoFlag and axial-(E)-cyclooct-2-enol (TCO)-caged coumarin (TCO-CMR). The protocol of this experiment was as follows: Cells were plated in flat-bottom 96-well plates at a density of 104 cells/well and allowed to attach. The culture medium was subsequently replaced with 100 μL of prewarmed medium containing Tz-MitoFlag at varying concentrations. After incubation for 1–24 h, the culture media was removed, and 100 μL of 50 μM TCO-CMR was added for the real-time detection of the fluorescence intensity of coumarin on a plate reader (Perkin Elmer) at given time points (ex. 380 nm, em. 450 nm).
Biological transmission electron microscopy (bio-TEM)
The 1 × 106 cells were gently scraped off with a cell scraper and centrifuged at 1500–3000 rpm for 5 min, after which the supernatant was discarded. The precooled fixative at 4 °C was slowly added along the wall of the tube and then put into the refrigerator at 4 °C overnight, after which the fixative was poured off. The samples were rinsed with 0.1 M phosphate buffer, pH = 7.0, three times for 15 min each time. The samples were fixed with 1% osmium acid solution for 2 h, the osmium acid waste solution was carefully removed, and the samples were rinsed with 0.1 M, phosphate buffer, pH = 7.0, three times for 15 min each time. The samples were dehydrated by gradient dehydration (30, 50, 70, 80, 90 and 95% in ethanol) for 15 min, treated with 100% ethanol for 20 min, and finally treated with pure acetone for 20 min. The samples were treated with a mixture of encapsulant and acetone (V/V = 1/1) for 1 h, followed by a mixture of encapsulant and acetone (V/V = 3/1) for 3 h; the samples were then treated with pure acetone for 3 h, and pure embedding agent was used to treat the samples overnight. The osmotically treated samples were embedded and heated at 70 °C overnight to obtain the embedded samples. The samples were sliced in a LEICA EM UC7 ultrathin microtome to obtain 70–90 nm slices, which were stained with lead citrate solution and a 50% ethanol-saturated solution of dioxin acetate for 5 min each and then observed via transmission electron microscopy (TEM).
Immunofluorescence
Cells were plated on confocal dishes (NEST), fixed in 4 wt% paraformaldehyde for 15 min and permeabilized with 0.1% Tween 20. Fixed cells were incubated with primary antibody at 4 °C overnight, washed three times for 5 min each, incubated with secondary antibody for 1 h, and washed three times for 5 min each. The mixture was subsequently incubated with the relevant dyes.
The hydrogel-based protein pull-down assay
The hydrogel was incubated with cell lysates for 30 min and then washed using a range of concentrations of Triton surfactant (0.1, 0.3, and 0.5%) together with 250 mM NaCl solution to remove nonspecifically absorbed proteins from the nanofibers. The protein levels were subsequently assessed by SDS-PAGE followed by Western blotting.
Western blotting
The cultured cells were washed with PBS and lysed with 200 μL of RIPA lysis and extraction buffer (Pierce) supplemented with Halt protease and phosphatase inhibitor (Thermo Scientific) on ice, and the total protein concentration was quantified using a bicinchoninic acid kit (Pierce). Lysates were run on 12% Bis-Tris gels in 1 × NuPAGE MOPS SDS running buffer (Invitrogen) at 85 V for 20 min and 110 V for 60 min. Gels were transferred to nitrocellulose membranes for 45 min in 20% (vol/vol) methanol in NuPAGE transfer buffer (Invitrogen) in an ice water bath. The membranes were blocked for 1 h and then incubated with primary antibody (Cell Signaling Technology) overnight at 4 °C. The membranes were washed with TBST 3 times and then incubated with an HRP-labeled secondary antibody (Cell Signaling Technology) at room temperature for 1 h. After another 3 washes, the proteins were visualized and quantified on a Bio-Rad imaging system and analyzed via ImageJ.
Cell viability
The cells were cultured in medium (90% medium, 10% FBS, and 1% PS) at 37 °C in an atmosphere of 5% CO2. For the cell viability assays, the cells were plated in 96-well plates at a density of 5 × 103 cells per well. A total of 100 μL of culture medium containing different concentrations of compounds was added to each well. After incubation for 24 h, cell viability was determined via the MTT assay. Briefly, after the culture medium was removed, 100 μL of fresh medium containing 10 μL of thiazolyl blue tetrazolium bromide (MTT) and 90 μL of medium was added, and the mixture was incubated for 4 h at 37 °C. Then, 110 μL of DMSO was added, and the mixture was incubated for another 30 min. The absorbance was detected at 490 nm on a plate reader (PerkinElmer).
Cell apoptosis assay
The cells were plated on 6-well plates at a density of 1 × 106 cells per well for attachment and cultured with 1 mL of 100 μM assembled precursor for 24 h. The culture medium was subsequently replaced with 1 mL of different concentrations of TP2T for another 24 h. Culture medium was added as a negative control. After 20 min in a boiling water bath, the cells were used as a positive control. In addition, Annexin V-FITC and PI single-stain tubes were used. All samples were prepared according to the instructions of the Annexin V-FITC Apoptosis Detection Kit (Beyotime). Finally, the proteins were detected by flow cytometry and analyzed using FlowJo V10.
Reporting summary
Further information on research design is available in the Nature Portfolio Reporting Summary linked to this article.
Data availability
Additional data are available from the corresponding author upon reasonable request. Proteomic datasets have been deposited in PRIDE (Proteomics IDEntifications Database) with the dataset identifier https://proteomecentral.proteomexchange.org/cgi/GetDataset?ID=PXD054483. Source data are provided in this paper.
References
Li, X. et al. Proteolysis-targeting chimeras (PROTACs) in cancer therapy. Mol. Cancer 21, 99 (2022).
Robbins, D. W. et al. Nx-5948, a selective degrader of BTK with activity in preclinical models of hematologic and brain malignancies. Blood 138, 2251 (2021).
Li, Z. et al. Allele-selective lowering of mutant HTT protein by HTT-LC3 linker compounds. Nature 575, 203–209 (2019).
de Wispelaere, M. et al. Small molecule degraders of the hepatitis C virus protease reduce susceptibility to resistance mutations. Nat. Commun. 10, 3468 (2019).
Si, L. et al. Generation of a live attenuated influenza A vaccine by proteolysis targeting. Nat. Biotechnol. 40, 1370–1377 (2022).
Bartlett, D. W. & Gilbert, A. M. Translational PK-PD for targeted protein degradation. Chem. Soc. Rev. 51, 3477–3486 (2022).
Schapira, M., Calabrese, M. F., Bullock, A. N. & Crews, C. M. Targeted protein degradation: expanding the toolbox. Nat. Rev. Drug Discov. 18, 949–963 (2019).
Békés, M., Langley, D. R. & Crews, C. M. PROTAC targeted protein degraders: the past is prologue. Nat. Rev. Drug Discov. 21, 181–200 (2022).
Jones, L. H. et al. Targeted protein degraders: a call for collective action to advance safety assessment. Nat. Rev. Drug Discov. 21, 401–402 (2022).
Dang, C. V., Reddy, E. P., Shokat, K. M. & Soucek, L. Drugging the ‘undruggable’ cancer targets. Nat. Rev. Cancer 17, 502–508 (2017).
Salami, J. & Crews, C. M. Waste disposal-An attractive strategy for cancer therapy. Science 355, 1163–1167 (2017).
Schreiber, S. L. The rise of molecular glues. Cell 184, 3–9 (2021).
Banik, S. M. et al. Lysosome-targeting chimaeras for degradation of extracellular proteins. Nature 584, 291–297 (2020).
Sakamoto, K. M. et al. Protacs: Chimeric molecules that target proteins to the Skp1–Cullin–F box complex for ubiquitination and degradation. Proc. Natl. Acad. Sci. USA 98, 8554–8559 (2001).
Schneekloth, J. S. Jr. et al. Chemical genetic control of protein levels: selective in vivo targeted degradation. J. Am. Chem. Soc. 126, 3748–3754 (2004).
Hines, J., Gough, J. D., Corson, T. W. & Crews, C. M. Posttranslational protein knockdown coupled to receptor tyrosine kinase activation with phosphoPROTACs. Proc. Natl. Acad. Sci. USA 110, 8942–8947 (2013).
Winter, G. E. et al. Phthalimide conjugation as a strategy for in vivo target protein degradation. Science 348, 1376–1381 (2015).
Stevens, R. et al. Innovative, combinatorial and high-throughput approaches to degrader synthesis. Chem. Soc. Rev. 53, 4838–4861 (2024).
Lebraud, H., Wright, D. J., Johnson, C. N. & Heightman, T. D. Protein degradation by in-cell self-assembly of proteolysis targeting chimeras. ACS Cent. Sci. 2, 927–934 (2016).
Yang, F. et al. Targeted biomolecule regulation platform: a split-and-mix PROTAC approach. J. Am. Chem. Soc. 145, 7879–7887 (2023).
Su, W. et al. Targeted degradation of PD-L1 and activation of the STING pathway by carbon-dot-based PROTACs for cancer immunotherapy. Angew. Chem. Int. Ed. 135, e202218128 (2023).
Luo, T. et al. Intracellular delivery of glutathione peroxidase degrader induces ferroptosis in vivo. Angew. Chem. Int. Ed. 134, e202206277 (2022).
Chang, M. et al. Bioorthogonal PROTAC prodrugs enabled by on-target activation. J. Am. Chem. Soc. 145, 14155–14163 (2023).
Xue, G., Wang, K., Zhou, D., Zhong, H. & Pan, Z. Light-induced protein degradation with photocaged PROTACs. J. Am. Chem. Soc. 141, 18370–18374 (2019).
Reynders, M. et al. PHOTACs enable optical control of protein degradation. Sci. Adv. 6, eaay5064 (2020).
Wang, W. et al. Self-assembled nano-PROTAC enables near-infrared photodynamic proteolysis for cancer therapy. J. Am. Chem. Soc. 145, 16642–16649 (2023).
Duran-Frigola, M., Cigler, M. & Winter, G. E. Advancing targeted protein degradation via multiomics profiling and artificial intelligence. J. Am. Chem. Soc. 145, 2711–2732 (2023).
Cao, C., He, M., Wang, L., He, Y. & Rao, Y. Chemistries of bifunctional PROTAC degraders. Chem. Soc. Rev. 51, 7066–7114 (2022).
Bondeson, D. P. et al. Catalytic in vivo protein knockdown by small-molecule PROTACs. Nat. Chem. Biol. 11, 611–617 (2015).
Zhang, N. Y. et al. Nano proteolysis targeting chimeras (PROTACs) with anti-hook effect for tumor therapy. Angew. Chem. Int. Ed. 135, e202308049 (2023).
Chen, N. et al. Sulfatase-induced in situ formulation of antineoplastic supra-PROTACs. J. Am. Chem. Soc. 146, 10753–10766 (2024).
Xiong, Y. et al. Bridged proteolysis targeting chimera (PROTAC) enables degradation of undruggable targets. J. Am. Chem. Soc. 144, 22622–22632 (2022).
Oprea, T. I. et al. Unexplored therapeutic opportunities in the human genome. Nat. Rev. Drug Discov. 17, 317–332 (2018).
Guo, J. et al. Cell spheroid creation by transcytotic intercellular gelation. Nat. Nanotechnol. 18, 1094–1104 (2023).
He, H., Guo, J., Lin, X. & Xu, B. Enzyme-instructed assemblies enable mitochondria localization of histone H2B in cancer cells. Angew. Chem. Int. Ed. 59, 9330–9334 (2020).
Gao, Y., Long, M. J., Shi, J., Hedstrom, L. & Xu, B. Using supramolecular hydrogels to discover the interactions between proteins and molecular nanofibers of small molecules. Chem. Commun. 48, 8404–8406 (2012).
Słabicki, M. et al. Small-molecule-induced polymerization triggers degradation of BCL6. Nature 588, 164–168 (2020).
Wang, Y. et al. Selective degradation of PD-L1 in cancer cells by enzyme-instructed self-assembly. Adv. Funct. Mater. 31, 2102505 (2021).
Yao, Q. et al. Synergistic enzymatic and bioorthogonal reactions for selective prodrug activation in living systems. Nat. Commun. 9, 5032 (2018).
Chen, J. et al. Nitroreductase-instructed supramolecular assemblies for microbiome regulation to enhance colorectal cancer treatments. Sci. Adv. 8, eadd2789 (2022).
Lim, S. et al. bioPROTACs as versatile modulators of intracellular therapeutic targets including proliferating cell nuclear antigen (PCNA). Proc. Natl. Acad. Sci. USA 117, 5791–5800 (2020).
Zheng, D. et al. Enzyme-instructed and mitochondria-targeting peptide self-assembly to efficiently induce immunogenic cell death. Acta Pharm. Sin. B 12, 2740–2750 (2022).
Zorov, D. B., Juhaszova, M. & Sollott, S. J. Mitochondrial reactive oxygen species (ROS) and ROS-induced ROS release. Physiol. Rev. 94, 909–950 (2014).
Nánási, P. et al. Doxorubicin induces large-scale and differential H2A and H2B redistribution in live cells. PloS ONE 15, e0231223 (2020).
Zhao, Y. et al. Intracellular fluorogenic supramolecular assemblies for self-reporting bioorthogonal prodrug activation. Biomater. Sci. 10, 5662–5668 (2022).
Klamt, F. et al. Oxidant-induced apoptosis is mediated by oxidation of the actin-regulatory protein cofilin. Nat. Cell Biol. 11, 1241–1246 (2009).
Schneider, M. et al. The PROTACtable genome. Nat. Rev. Drug Discov. 20, 789–797 (2021).
Compton, P. D., Zamdborg, L., Thomas, P. M. & Kelleher, N. L. On the scalability and requirements of whole protein mass spectrometry. Anal. Chem. 83, 6868–6874 (2011).
Cheng, A. C. et al. Structure-based maximal affinity model predicts small-molecule druggability. Nat. Biotechnol. 25, 71–75 (2007).
Jones, S. & Thornton, J. M. Principles of protein-protein interactions. Proc. Natl. Acad. Sci. USA 93, 13–20 (1996).
Smith, M. C. & Gestwicki, J. E. Features of protein-protein interactions that translate into potent inhibitors: topology, surface area and affinity. Expert Rev. Mol. Med. 14, e16 (2012).
Scinto, S. L. et al. Bioorthogonal chemistry. Nat. Rev. Methods Prim. 1, 30 (2021).
Zheng, Y. et al. Enrichment-triggered prodrug activation demonstrated through mitochondria-targeted delivery of doxorubicin and carbon monoxide. Nat. Chem. 10, 787–794 (2018).
Yao, Q. et al. A Dual-mechanism targeted bioorthogonal prodrug therapy. Bioconjug. Chem. 34, 2255–2262 (2023).
Acknowledgements
We thank for the funding support from the National Natural Science Foundation of China (32471398 to Y.G., 32122045 to Y.G.), National Key R&D Program of China (2023YFC2411203 to Y.G.), and Fundamental Research Funds for the Central Universities (buctrc202308 to Y.G., buctrc202340 to Q.Y.).
Author information
Authors and Affiliations
Contributions
X.H. and Y.G. conceived and designed experiments. X.H., Q.Y., and X.W. synthesized and characterized materials, performed the experiments, collected and analyzed the data. J.C., R.Z., and Y.Z. took part in discussions. Y.G. supervised the project. X.H., Q.Y., X.W., and Y.G. cowrote the manuscript. All authors discussed the results and revised the manuscript.
Corresponding author
Ethics declarations
Competing interests
The authors declare no competing interests.
Peer review
Peer review information
Nature Communications thanks the anonymous reviewer(s) for their contribution to the peer review of this work. A peer review file is available.
Additional information
Publisher’s note Springer Nature remains neutral with regard to jurisdictional claims in published maps and institutional affiliations.
Supplementary information
Source data
Rights and permissions
Open Access This article is licensed under a Creative Commons Attribution-NonCommercial-NoDerivatives 4.0 International License, which permits any non-commercial use, sharing, distribution and reproduction in any medium or format, as long as you give appropriate credit to the original author(s) and the source, provide a link to the Creative Commons licence, and indicate if you modified the licensed material. You do not have permission under this licence to share adapted material derived from this article or parts of it. The images or other third party material in this article are included in the article’s Creative Commons licence, unless indicated otherwise in a credit line to the material. If material is not included in the article’s Creative Commons licence and your intended use is not permitted by statutory regulation or exceeds the permitted use, you will need to obtain permission directly from the copyright holder. To view a copy of this licence, visit http://creativecommons.org/licenses/by-nc-nd/4.0/.
About this article
Cite this article
Hu, X., Yao, Q., Wu, X. et al. In situ construction of intracellular supramolecular assemblies as an alternative strategy for protein degradation. Nat Commun 16, 5974 (2025). https://doi.org/10.1038/s41467-025-61175-5
Received:
Accepted:
Published:
Version of record:
DOI: https://doi.org/10.1038/s41467-025-61175-5











