Abstract
Parkinson’s disease and multiple system atrophy are members of a class of devastating neurodegenerative diseases called synucleinopathies, which are characterized by the presence of alpha-synuclein (α-Syn) rich aggregates in the brains of patients. Passive immunotherapy targeting these aggregates is an attractive disease-modifying strategy, which must not only demonstrate target selectivity towards α-Syn aggregates, but also achieve appropriate brain exposure to have the desired therapeutic effect. Here we present preclinical data for SAR446159, a next-generation antibody for the treatment of synucleinopathies. SAR446159 is a bispecific antibody composed of an α-Syn-binding immunoglobulin and an engineered insulin-like growth factor receptor 1 binding single-chain variable fragment, acting as a shuttle to transport an antibody across the blood-brain barrier. SAR446159 binds tightly and preferentially to α-Syn aggregates and prevents their seeding capacity in vitro and in vivo. The binding properties of SAR446159 combined with its brain-shuttle technology make it a potent immunotherapeutic for treating synucleinopathies.
Similar content being viewed by others
Introduction
Synucleinopathies are neurodegenerative diseases characterized by the pathological misfolding and aggregation of alpha-synuclein (α-Syn). This group of diseases includes Parkinson’s disease (PD), dementia with Lewy bodies (DLB), and multiple system atrophy (MSA). In PD, genetic studies have linked missense mutations and duplications of the gene encoding α-Syn (SNCA) with autosomal dominant forms of disease1,2. Likewise, in sporadic PD, SNCA remains a strong risk locus for developing disease3. Though the initial conditions that first trigger α-Syn aggregation are not fully understood, once the protein converts to an aggregated, fibrillar form, it is able to template the aggregation of other monomeric α-Syn molecules4,5. The prion-like behavior of α-Syn aggregates is thought to underlie the spreading of α-Syn pathology throughout the brain as the disease progresses.
Prion-like spread of α-Syn aggregates was demonstrated in cell culture systems as well as in animal models. Treatment of either primary mouse neurons or human cells with α-Syn preformed fibrils (PFFs) induced the conversion of the endogenous α-Syn into misfolded aggregates4,5. Similarly, PFFs injected into α-Syn overexpressing or even naïve mice produced a progressive pathology that spread from the site of injection to sites connected to that region6,7. More recently, this templating phenomenon was used to develop biomarkers such as real-time quaking-induced conversion (RT-QuIC)8 and protein-misfolding by cyclic amplification (PMCA)9 to evaluate whether patients carry aggregated synuclein in their cerebrospinal fluid (CSF), providing a conclusive diagnosis of synucleinopathy. Recent analysis of early and prodromal PD patient CSF has demonstrated that the presence of aggregated α-Syn is one of the earliest markers of disease, in many cases preceding the onset of clinical symptoms10. If these spreading-competent aggregates could be intercepted and cleared, it could potentially slow or stop the progression of disease.
The use of therapeutic monoclonal antibodies to neutralize pathogenic factors in humans has transformed the treatment of many diseases, from cancer to autoimmune disorders11. Though the use of biologics for treating neurodegenerative disease has been much more limited, the impact of antibody-based treatments in multiple sclerosis12,13,14 and the very recent advances in antibodies targeting amyloid beta for the treatment of Alzheimer’s disease demonstrate the untapped potential for this modality in an area of great unmet need15,16. The challenges faced in developing biologics for central nervous system (CNS) diseases are twofold. First, the exact nature of the toxic species of protein aggregates has been highly debated17. While five anti-α-Syn antibodies have been in the clinic to date, targeting different epitopes and with varying selectivity for aggregates over monomers18,19,20,21,22,23, only three are still under active clinical development, with limited, but potentially promising efficacy20,21,23. Second, delivery of large-molecule therapeutics to the brain is hampered by the blood-brain barrier (BBB). For a typical antibody, only ~0.1–0.5% of the infused drug substance reaches the brain24,25,26,27.
Receptor-mediated transcytosis (RMT) represents a pivotal strategy for enhancing the delivery of therapeutic agents, including antibodies, across the BBB, a significant impediment to effective CNS drug delivery28. This physiological process leverages the natural cellular mechanism of transporting molecules across endothelial cells of the BBB via specific receptor-ligand interactions. By engineering therapeutic antibodies or their carriers to target these endogenous receptors, such as the transferrin receptor (TfR), insulin receptor, insulin-like growth factor 1 receptor (IGF1R), CD98 heavy chain, or low-density lipoprotein receptor-related protein-1 (LRP1), RMT facilitates the transport of these therapeutics from the blood into the brain parenchyma26,27,29,30,31. Understanding and optimizing RMT is a frontier in neuropharmacology, combining molecular biology, engineering, and clinical medicine to overcome one of the most challenging barriers to drug delivery.
Here we demonstrate the utility of an α-Syn aggregate-targeting human IgG1 antibody (1E4) coupled in the Fc domain with an engineered IGF1R-targeting scFv, acting as a brain shuttle (Grabody B)—SAR446159 (also known as ABL301) (Fig. 1A). Currently, a Phase I clinical trial of SAR446159 is ongoing to evaluate the safety, tolerability, and pharmacokinetics (PK) profile following intravenous (i.v.) single ascending dose and multiple ascending dose administration in healthy adult participants (NCT05756920). This molecule binds to the C-terminal portion of α-Syn (Fig. 1B, red) and is highly selective for aggregates over monomers. It has enhanced brain exposure compared to its counterpart lacking the brain shuttle and, consequently, improved activity in preclinical models of synucleinopathies.
A Schematic diagram of SAR446159 and its mechanism of action. Images were generated with the assistance of Biorender. B The structure of α-Syn, showing the N-terminal (green) amphipathic region, the hydrophobic NAC (blue) region, and the acidic C-terminal (red) region (PDB: 1XQ8). C Sensograms of SAR446159 and 1E4 binding to monomeric and aggregated α-Syn.
Results
SAR446159 preferentially binds aggregated α-Syn
The affinity of the antibodies to monomeric and aggregated α-Syn were determined by surface plasmon resonance (SPR). Both 1E4 and SAR446159 bound preferentially to fibril conformations of α-Syn (Fig. 1C and Table 1). Compared to the weak binding to α-Syn monomers in the hundreds of nanomolar (Fig. 1C and Table 1), both molecules displayed a five order of magnitude (> 100,000) increased affinity for the PFF conformation of α-Syn and approached the limit of detection for SPR (sub-picomolar).
SAR446159 can detect pathological α-Syn in PD- and MSA-patient brain tissue
Cryogenic electron microscopy (Cryo-EM) imaging of α-Syn aggregates from patients with different synucleinopathies has revealed that the structures of the aggregates differ between diseases32. For a therapeutic to be effective across a spectrum of synucleinopathies, it must be able to engage the pathological form of α-Syn regardless of the structure of the aggregate. To determine if SAR446159 meets this criterion, we tested whether 1E4 could engage its target in different disease subtypes by staining human brain tissue from patients with PD (Fig. 2, top) and MSA (Fig. 2, bottom). In both sets of tissues, 1E4 was able to stain Lewy-body (LB) and Lewy-neurite (LN) structures (marked with red and blue arrows, respectively) and a few dispersed intracellular α-Syn aggregates (marked with black arrows) across multiple brain regions, including the cerebral cortex, subcortical white matter, substantia nigra (SN), substantia nigra pars compacta (SNpc), and the midbrain. Staining of normal brain tissue with 1E4 revealed little or no immunoreactivity in the frontal cortex or hippocampus (Fig. S1A). Several dark spots were present in the substantia nigra, which were considered to be neuromelanin, a pigment often found in dopaminergic neurons33. No Lewy bodies (LB), Lewy neurites (LN), or glial cytoplasmic inclusions were observed in any of the examined tissues.
Staining of α-Syn pathology in postmortem Parkinson’s disease (PD) and multiple system atrophy (MSA) patient brain tissues. In the PD patient staining, the brain regions are A cerebral cortex, B subcortical white matter, C substantia nigra (SN), D substantia nigra pars compacta (SNpc), E midbrain. In the MSA patient staining, the brain regions are A cerebral cortex, B hippocampus, C midbrain, D SNpc, E olivary nucleus in brainstem. Black arrows are α-Syn-expressing neurons (PD) or cytoplasmic glial inclusion (MSA); red arrows, Lewy bodies (LBs); blue arrows, Lewy neurites (LNs).
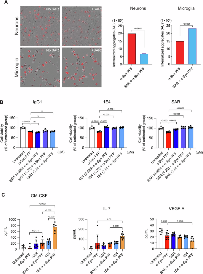
SAR446159 blocked neuronal uptake of α-Syn PFFs and clearance by microglia
We used pHrodo (a pH-sensitive fluorophore) labelled α-Syn to examine how SAR446159 affected uptake of α-Syn PFFs into human induced pluripotent stem cell (iPSC) derived dopaminergic neurons and iPSC-derived microglia. In cultures without antibody co-treatment, dopaminergic neurons internalized α-Syn as visualized by an increase in the fluorescence of the pH-sensitive dye in endosomes and lysosomes (Fig. 3A, “No SAR”). This signal was significantly decreased by co-treatment with SAR446159 (Fig. 3A, “+SAR” at upper right). In microglia, the opposite outcome was observed. Co-treatment of microglia with SAR446159 and α-Syn PFFs increased uptake compared to microglia treated with α-Syn PFFs alone (Fig. 3A), in line with the robust effector functions of the human IgG1 isotype. Clearance of the phagocytosed material was nearly complete within 24 h regardless of treatment, while clearance at the 8-h time point was improved by the addition of SAR446159 (Fig. S2A). The SAR446159-induced microglial clearance of PFFs was mediated through its interaction with Fc gamma receptors (FcγR). Amino acid replacement of SAR446159 at its Fc (asparagine at 297 to alanine, N297A), a change known to reduce the interaction of the FcγR34, abolished the uptake activity (Fig. S1B).
A Human iPSC-derived dopaminergic neurons or human microglia treated with α-Syn PFFs conjugated to pHrodo (5 μg/mL), with (+ SAR 10 μg/mL) or without SAR446159 (No SAR). The data were quantified at 24 h and normalized for relative confluence. B Mouse cortical neuron survival following high-dose PFF treatment. One-way ANOVA, followed by Dunnett’s multiple comparison’s test. C Cytokine secretion from human iPSC-derived dopaminergic neuron-astrocyte-microglia tricultures following treatment with α-Syn PFFs with or without antibodies. PFF = 10 μg/ml, antibodies = 10 μg/ml. One-way ANOVA, Sidak correction for multiple comparisons test. Error bars represent the mean ± S.D.
Considering that SAR446159 could block uptake of α-Syn aggregates by neurons, we tested whether it could mitigate cell death induced by large concentrations of α-Syn PFFs. Primary cortical neurons isolated from embryonic day 18 (E18) mice were cultured in vitro for 7 days and then treated with α-Syn PFFs and antibodies (Fig. 3B). Treatment with α-Syn PFFs produced a modest loss of cells, which was not corrected by the co-addition of a non-binding, isotype control antibody (IgG1). In contrast, both 1E4 and SAR446159 were strongly protective against PFF-induced cytotoxicity at all doses tested (Fig. 3B). In this experiment, we did not assess whether the addition of α-Syn PFFs induced aggregation. While SAR446159 was protective in this assay on rodent cells, we also assayed the effect of SAR446159 on longer term PFF treated iPSC derived human tricultures. Here, iPSC derived dopaminergic neurons were co-cultured with iPSC derived human astrocytes and microglia and DRAQ7 staining, which stains the nuclei in dead and permeabilized cells, was used as a marker for cell viability following PFF treatment (Fig. S2B). While there was a small increase in DRAQ7 signal over time, there was no additional increase with the addition of PFFs. Treatment with antibodies had no additional effect.
Inflammatory responses to SAR446159 and α-Syn PFFs
Given the differences that we observed when cells were treated with the PFFs and antibodies, we sought to characterize how this influenced neuroinflammation. Standard monocultures cannot recapitulate the cross-cell type interactions that are essential to the function of the CNS. Previously characterized human iPSC-derived tri-culture systems, containing astrocytes, neurons, and microglia, were able to model neuroinflammation relevant to PD35. We stimulated tri-cultures with 1E4 or SAR446159 in combination with α-Syn PFFs and measured inflammatory factors in culture supernatants using a MILLIPLEX panel. Surprisingly, there was a numerical increase in some cytokines in response to α-Syn, but none of these changes were statistically significant (Figs. 3C and S2C). Vascular endothelial growth factor A (VEGF-A) was significantly decreased in response to α-Syn PFF treatment. The most increased cytokines were in response to the 1E4 antibody co-treated with α-Syn PFFs, which induced interleukin-3 (IL-3), interleukin-7 (IL-7), macrophage inflammatory protein-1 alpha (MIP-1α), and granulocyte-macrophage colony-stimulating factor (GM-CSF). Notably, SAR446159 co-treatment with α-Syn PFF-induced smaller changes in GM-CSF and IL-7 level than 1E4. VEGF-A and interleukin-6 (IL-6) were reduced in the same conditions that increased IL-3, IL-7, and GM-CSF (Fig. 3C). However, 1E4 by itself significantly reduced VEGF-A, whereas SAR446159 did not. Treatment with 1E4 and α-Syn PFFs also more significantly reduced VEGF-A than SAR446159 and α-Syn PFFs. Treatment with α-Syn reduced levels of macrophage-derived chemokine (MDC). Interleukin-8 (IL-8) levels were reduced by individual treatment with α-Syn PFFs or antibodies, but antibody-PFF co-treatment increased IL-8 relative to antibodies alone (Fig. S2C).
SAR446159 exhibits improved brain and CSF exposure over 1E4
Grabody B, the IGF1R-binding moiety of SAR446159 is equally reactive to rat, non-human primate (NHP), and human IGF1R29. Therefore, transgenic animals humanized for the brain-shuttle receptor were not necessary to evaluate tissue exposure, as is the case for in vivo studies with many brain-shuttled antibodies27,36. Rats were infused intravenously with molar equivalent doses of 1E4 or SAR446159 (30 mg/kg and 35.1 mg/kg, respectively), after which brain, CSF, and serum exposures were evaluated as a function of time. While the serum levels of both antibodies were nearly superimposable, SAR446159 had superior CSF and brain exposure at all time points measured except 168 h (Fig. 4A and Table 2).
Antibody exposure of SAR446159 (red circles) and 1E4 (white circles) in the serum, brain, and CSF as a function of time following a single IV dose in A rats (n = 5–7 animals for serum and CSF, n = 3–4 animals for brain) and B non-human primates (NHPs, n = 3 animals). Error bars represent the mean ± S.D.
Next, both antibodies were evaluated in NHPs. SAR446159 was administered at three doses (11.7, 35.1, and 117 mg/kg), while 1E4 was measured at two equimolar doses (30 and 100 mg/kg) (Figs. 4B and S3A, B). Compounds were administered intravenously, and the serum, CSF, and brain of these animals were sampled at five time points over a period of up to 10 days (240 h). In both the rat and NHP studies, multiple peptides spanning the amino acid sequence of SAR446159 were quantified, to more accurately determine the exposure and to confirm the intactness of the molecule. Like the observations in rats, the serum profiles of both compounds were similar, while the brain and CSF exposure of SAR446159 was significantly greater than that of 1E4 (Table 3).
SAR446159 reduced protein aggregate burden in aged mice overexpressing human α-Syn
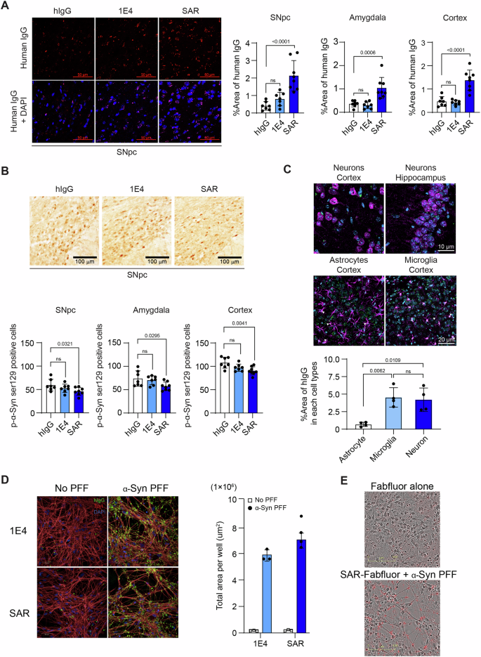
To test SAR446159 in a rescue setting, we treated 9-month-old mThy-1 human α-Syn transgenic mice with either a control human IgG (hIgG), 1E4, or SAR446159. Animals were treated with a total of 4 doses at 3-day intervals with a dose of 50 mg/kg for 1E4 and control, and 58.5 mg/kg for SAR446159, the molar equivalent doses for these monoclonal antibodies. Forty-eight hours after the last dosing, antibody penetration into the brain parenchyma was quantified by measuring the percent area of hIgG immunoreactivity (red) (Fig. 5A). The 1E4 group did not differ in exposure from the hIgG group in the cerebral cortex, amygdala, and SNpc. The SAR446159 group had a statistically significant increase in percent area of human IgG with an approximately threefold increase in the cerebral cortex and amygdala and an approximately fivefold increase in the SNpc compared to hIgG (Fig. 5A). Compared to the 1E4 group, the SAR446159 group also showed a significant increase in percent area of human IgG signals with a 3.3-fold increase in the cerebral cortex and amygdala and a 2.7-fold increase in the SNpc (Figs. 5A and S4A).
mThy-1 human α-Syn transgenic mice (male, 9-month-old) were randomized into three groups and treated intraperitoneally every three days with test articles for a total of 4 doses. A Human IgG staining of brain tissue from 9-month-old mThy-1 human α-Syn transgenic mice treated with hIgG, 1E4, or SAR446159, with representative images from the SNpc are shown. N = 7 for hIgG treatment and n = 8 for 1E4 and SAR446159 treatment. B Immunostaining for pSer129 α-Syn positivity in SNpc is shown. For each animal, average values measured from 2 fields were used. C Co-localization of SAR446159 (hIgG stain, green) with neurons (NeuN, purple), astrocytes (GFAP, purple), and microglia (Iba1, white). DAPI was used to stain nuclei (blue). D α-Syn-PFF enhanced localization of anti-α-Syn antibodies to neurons. DIV10 tricultures were treated with 10 μg/ml 1E4 or SAR446159 with or without 2 μg/ml α-Syn-PFF for 48 h. Cells were fixed and IF stained against human IgG (green), neuronal marker Tuj1 (red), and DAPI (blue). E Live cell imaging of iPSC derived dopaminergic neurons treated with Fabfluor (red when internalized) or SAR446159 labeled with Fabfluor (red when internalized, 3 μg/ml) and α-Syn PFFs (2.5 μg/ml). Statistics: all statistical analyses involved a one-way ANOVA followed by Dunnett’s multiple comparisons test. Error bars represent the mean ± S.D.
Next, changes in phosphorylated α-Syn at serine 129 (p-α-Syn) expression was quantified by measuring the number of cells expressing p-α-Syn (Fig. 5B). There was no difference between the 1E4 group and the hIgG group in the cerebral cortex, amygdala, and SNpc on p-α-Syn expression as measured by the number of cells with p-α-Syn staining. Despite the short duration of the treatment and the significant pre-existing synuclein pathology of the animals, SAR446159 treatment resulted in modest but statistically significant reduction in the number of p-α-Syn expressing cells in the cerebral cortex, amygdala, and SNpc compared to the control hIgG group (Figs. 5B and S4B).
Cellular localization of SAR446159 is dependent on α-Syn aggregates
To determine differences in the relative parenchymal and vascular distribution of SAR446159 and 1E4, we treated rats with 2 different doses of 1E4 (30 or 100 mg/kg) or SAR (35.1 or 117 mg/kg). Brains were collected 48 h after an i.v. administration, followed by separation of the parenchymal fraction from the vasculature-rich fraction. The hIgG levels in each fraction were analyzed by western blot. As shown in Fig. S4C, SAR446159 was mainly detected in the parenchymal fraction, whereas 1E4 was mostly detected in the vascular fraction (Fig. S4C).
To understand the cellular localization of the antibody, we performed immunostaining on brain tissue sections from the same animals described above, identifying the cell types that most frequently co-localized with SAR446159. Co-staining against hIgG (i.e., labeling SAR446159) and cellular markers clearly presented hIgG signals near or coinciding with Iba1, a microglial marker (hIgG: green; Iba1: white). hIgG signals also co-localized with NeuN, a neuronal marker (hIgG: green; NeuN: magenta), but very little with GFAP, an astrocytic marker (hIgG: green; GFAP: magenta; Fig. 5C), leading to a ~ sixfold difference in the localization between these cell types. Nevertheless, we hypothesize that this preferential localization to microglia and neurons is due to the presence of α-Syn aggregates in these cells, rather than a consequence of IGF1R mediated uptake.
Next, we examined the cellular localization of SAR446159 and 1E4 in human iPSC-derived cell cultures. In tricultures without α-Syn PFF treatment, there was little or no co-localization between neuronal cell markers and fluorescently labeled SAR446159 or 1E4 (hIgG: green, Tuj1: red, Fig. 5D). When cells were treated with both α-Syn PFFs and antibodies, both SAR446159 and 1E4 strongly co-localized with neuronal markers. To distinguish between localization to the cell surface and the interior, we treated iPSC derived dopaminergic neuron monocultures with α-Syn PFFs and SAR446159 labeled with Fabfluor (a pH-sensitive marker) (Fig. 5E). Fabfluor signal could be visualized in cell bodies and neurites, suggesting that SAR446159 was internalized into cells when α-Syn aggregates were present.
SAR446159 reduced pathology in an inducible mouse model of synucleinopathy
Injection of α-Syn PFF into the striatum of naïve mice produces robust α-Syn pathology in anatomically connected regions of the brain. This leads to the death of dopaminergic neurons in the substantia nigra, overt degeneration of the dopaminergic system in striatum, which are readily detected by reduction in tyrosine hydroxylase (TH), and deficits in motor behavior5. This animal model allowed the testing of SAR446159 in a preventative setting. C57BL6 mice (B6C3F1/Slc, male, 3 months old) were injected intrastriatally with 5 μg of human α-Syn PFFs. Starting one week after surgery, antibodies were systemically injected weekly, and cohorts of animals were monitored up to 3 and 6 months. Due to the long duration of this study, mouse surrogates of SAR446159 (denoted mSAR) and its non-Grabody B counterpart (denoted m1E4) were used in place of the human antibodies. There were no body weight differences between the treatment cohorts, indicating that the antibodies were well tolerated. All mice had α-Syn-PFF induced pathology, as measured by (1) LB/LN-like staining in the SNpc (Fig. 6A), (2) LB/LN-like staining in the amygdala (Fig. 6B), (3) TH staining in the striatum (Fig. 6C), (4) p-α-Syn staining in the cortex (Fig. 6D), (5) loss of TH-positive neurons in the hemisphere ipsilateral to the PFF injection compared to the hemisphere contralateral to the injection (Fig. 6E), and (6) motor assessments (Fig. 6F).
Animals were injected with PFFs at 3 months of age. One week following the PFF administration, animals were randomized and treated with weekly intraperitoneal doses of antibodies for 6 months, a total of 24 doses. The mIgG group was treated with at dose of 15 mg/kg and the non-PFF group was treated with saline. A LB/LN-like inclusions in the ipsilateral SNpc were counted as the average number in 4 fields (2 field per section, 2 sections per animal). B LB/LN-like inclusions in the ipsilateral amygdala (Amy) were counted as the average number in 2 fields (1 field per section, 2 sections per animal). C TH expression in the ipsilateral striatum (STR) was measured as optical density in 2 sections per animal. D Cells expressing p-α-Syn in the ipsilateral cortex were counted as the average number in 6 fields (3 fields per section, 2 sections per animal). E TH-positive cells in both the contralateral and the ipsilateral SNpc were counted as the sum of total TH-positive cells in 9 consecutive sections approximately 120 μm apart per animal. F Latency to fall in rotarod and wire hang tests were averaged over two consecutive testing days. All experiments were performed by investigators blinded to the treatment status. Statistical significance was determined using a one-way ANOVA followed by Dunnett’s multiple comparisons test. Error bars represent the mean ± S.D.
In all end points measured at either the 3-month (Fig. S5) or the 6-month time point, mSAR had statistically significant improvements in more end points than m1E4. Only the animals given mSAR were partially protected from PFF-induced loss of TH-positive innervations in the striatum and TH−positive cells in the substantia nigra. Subsequently, mSAR-treated animals were the most consistently protected from behavioral deficits (Fig. 6F). Overall, mSAR demonstrated efficacy at both the 8.75 and 17.5 mg/kg doses. At the higher dose and relative to the no PFF baseline, mSAR-treated animals compared to IgG treated animals had 57% fewer pSer129-stained inclusions in the SNpc, 41% fewer pSer129-stained inclusions in the cortex, 55% fewer pSer129-stained inclusions in the amygdala, 40% fewer TH+ cells lost in the SNpc, 51% less loss of TH staining in the striatum, 40% less loss of rotarod time, and 45% less loss of wire hang time.
Western blot analysis of the insoluble fraction of hemibrains collected at 3 months (Fig. S6A) and 6 months (Fig. S6B) after mSAR administration showed significantly reduced p-α-Syn Ser129 levels in mSAR-treated mice compared to both control and m1E4-treated animals. Collectively, these results indicate that mSAR significantly reduced p-α-Syn Ser129 accumulation.
Discussion
Current treatments for PD primarily address dopamine-related motor dysfunction but do not target the underlying disease pathology. The genetic link between α-Syn and PD, along with the presence of α-Syn-rich aggregates in the brains of most postmortem patients, supports the hypothesis that α-Syn plays a critical role in PD. Passive immunotherapy using α-Syn antibodies has shown efficacy in modifying synuclein pathology in animal models18,20,37,38,39. SAR446159, with its exceptionally high affinity for aggregated α-Syn, high selectivity for aggregates over monomers, and brain shuttling capabilities, has the essential characteristics of a best-in-class molecule for the treatment of synucleinopathies.
In the brain, α-Syn aggregates behave as prions, which spread along affected neuronal networks and convert monomeric α-Syn to pathological α-Syn fibrils and oligomers6,40,41. We hypothesized that the most effective therapeutic would specifically target these pathological particles. Because aggregated species only represent a small fraction of all synuclein particles, an aggregate-selective molecule like SAR446159 will avoid sink effects associated with the excess of non-pathogenic α-Syn monomers. Antibodies targeting the C-terminus have been shown to reduce α-Syn internalization and p-α-Syn induction in vitro, and lower pathology in PFF injection and mThy1-α-Syn mouse models38,42. Additionally, the core structure of the α-Syn folds in MSA differ from the folds found in PD and DLB patients32. The ability of SAR446159 to bind filaments in both MSA and PD may relate to its binding in the C-terminus outside of the core fold. Similar to other C-terminus targeted antibodies, SAR446159 binding to α-Syn PFFs blocked their internalization into iPSC-derived dopaminergic neurons. SAR446159 additionally enhanced microglial phagocytosis of α-Syn PFFs. Thus, the molecule fulfilled its dual goals of preventing α-Syn aggregate uptake by neurons and redirecting them to microglia where they can be degraded.
In addition to selectivity challenges associated with protein aggregate-targeted antibodies, another potential reason for the limited efficacy of this modality is the limited brain exposure of large biologics. It is estimated that only 0.1–0.5% of a typical antibody infused by IV reaches the CNS21,43.To address this challenge, brain shuttles have been developed targeting antibodies for transcytosis via binding to TfR, CD98, LRP1, and IGF1R26,27,28,29,30,31. Such brain shuttles are already demonstrating enhanced efficacy in the clinic. For instance, trontinemab is a brain-shuttling anti-amyloid/TfR bispecific antibody that had improved amyloid-lowering activity at significantly lower doses than similar non-shuttling antibodies44. SAR446159 is the first brain-shuttled α-Syn targeting therapeutic to reach the clinic. It was able to partially bypass the BBB through binding IGF1R, which is more specifically expressed in the brain vasculature and parenchyma than TfR29. The addition of this brain shuttle increased brain exposure in both rodents and NHPs. While the observed CNS exposure in NHPs was somewhat higher than that of rats, this difference cannot be explained by the affinity of the IGF1R-binding ScFv to IGF1R, as it is nearly identical between NHP and rats29. The apparent difference may be due to the differences in IGF1R biology between the two species, the challenges in accurately measuring these ratios, or a combination of these factors. Importantly, this increased exposure was correlated with increased efficacy in vivo. In a human α-Syn overexpressing mouse model, four doses (administered once every three days) of SAR446159 modestly reduced aggregated α-Syn, as determined by p-α-Syn Ser129 staining, whereas the non-brain-shuttled counterpart was unable to do so at molar equivalent doses. This experiment was performed in 9-month-old mice, so this observed reduction was more likely due to removal of existing aggregates rather than prevention of further buildup. Similar outcomes were achieved in a longer-term preventative paradigm, the PFF-induced mouse model of synucleinopathy. While both the shuttled and non-shuttled antibodies had some benefits, at molar equivalent doses SAR446159 delivered more significant protection against neuropathology across the entire panel of outcomes.
Therapeutic monoclonal antibodies targeting pathological proteins are increasingly reaching clinical stages for treating neurodegenerative diseases. FDA-approved anti-amyloid antibodies for Alzheimer’s disease show some promise in slowing disease progression but come with some significant drawbacks, such as amyloid-related imaging abnormalities (ARIA) and limited therapeutic efficacy15,16. ARIA is thought to represent edema or microhemorrhages due to removal of amyloid from the vasculature and destabilization of endothelial cells and/or inflammation45,46,47,48. This is not expected to be the case for α-Syn targeting antibodies, as α-Syn does not accumulate at the vasculature. Indeed, in our search of the literature, we were unable to find any case reports associating edema or microhemorrhages with a synuclein-targeted antibody therapy. Despite the lack of hemorrhage risk associated with anti-synuclein antibodies, bispecific antibodies have had safety concerns derived from antibody-dependent cell-mediated cytotoxicity (ADCC) and complement-dependent cytotoxicity (CDC) in reticulocytes due to TfR targeting49,50. This safety liability has been linked to antibody effector function, and though silencing mutations have been introduced into therapeutic antibodies to reduce effector function, there are still liabilities relating to complement pathway activation49,50,51,52. Despite retaining effector function, SAR446159 may avoid the undesirable reticulocyte toxicity that has been observed with TfR-shuttling antibodies by targeting IGF1R instead.
Multiple studies suggest antibody-mediated amyloid clearance is at least in part microglial Fc-receptor dependent53,54. However, antibodies without effector function can clear tau protein aggregates in mouse models55, indicating that effector function is not essential for protein clearance. For SAR446159, mutations that abolished FcγR binding also lost the enhanced microglial clearance of α-Syn PFFs, indicating that this function is indeed the predominant driver of the microglial response. In addition to the ADCC and CDC risks stated above, antibody-aggregate complexes may elicit immune responses from brain-resident immune cells, especially with effector-intact antibodies. Our data indicate that such immune responses to SAR446159 are modest. In iPSC-derived neuron-astrocyte-microglia tri-cultures treated with SAR446159 and α-Syn PFFs, only a handful of cytokines were altered among the broad panel examined. We showed that 1E4 antibody engagement of α-Syn PFFs triggered the release of GM-CSF, IL-3, MIP-1α, and IL-7 by tri-cultures. The net outcome of these changes on neurodegeneration is hard to predict. For instance, MIP-1α has been implicated in autophagy disruption and increased pathological protein accumulation56, but extended half-life GM-CSF is being tested as a potential therapeutic in PD models57. Despite the reduced inflammatory functions of SAR446159 relative to 1E4, SAR446159 still induced increased iPSC-derived microglial uptake of α-Syn PFFs, which we expect will be beneficial for its therapeutic application.
The well-established links between α-Syn aggregation and neurodegenerative disease support the development of targeted therapeutics. SAR446159 has a highly differentiated profile with its IGF1R-targeted brain shuttle and high selectivity for α-Syn aggregates. The advantage of the brain shuttled antibody over its monospecific counterpart was the increased brain exposure, as most of the other tested properties of the molecules remained similar. Nevertheless, the increased brain exposure will enable lower effective doses in patients. The preclinical data reported here encouraged further development of SAR446159 for the treatment of synucleinopathies. A Phase I clinical trial to evaluate the safety, tolerability, PK, and PD of IV administered SAR446159 in health volunteers was initiated (NCT05756920).
Methods
Antibodies used
1E4 was obtained from hybridoma after mouse immunization with α-Syn aggregates. Its constant domain was converted to human IgG1 to generate a chimeric version of 1E4. Subsequently, a humanized variant was finally selected after the affinity maturation.
SAR446159 was generated as an asymmetric bispecific antibody, composed of the humanized 1E4 and Grabody B with human IgG1 backbone. Grabody B, as an scFv format, was connected to the C-terminus end of a human IgG1 heavy chain using an amino acid linker. A knob-into-hole mutagenesis was introduced at its Fc to generate a monovalent bispecific antibody.
m1E4 and mSAR were generated by substitution of hIgG1 backbone of humanized 1E4 and SAR446159 as mouse IgG2a, respectively.
α-Syn binding kinetics
Binding kinetics of SAR446159 and 1E4 were performed using a Biacore T200 using a CM5 Series S sensor chip (Cytiva) functionalized with streptavidin to greater than 2000 RU (Millipore Sigma) to directly capture couple CaptureSelect Biotin Anti-LC-kappa capture antibody (Thermo Scientific) to ~1800 RU. The running buffer was HEPES buffered saline supplemented with 3 mM EDTA and 0.05% tween-20 (HBS-EP + ). The antibodies were captured at 3 μg/mL for 60 s at 10 μL/min to a final density of 400–550 RU. A series of increasing antigen concentrations was injected at 30 μL/min in single cycle kinetics format starting from 500 nM (monomer α-Syn, StressMarq cat# SPR-321) or 5 nM (preformed fibrils (PFF), StressMarq, cat# SPR-322) in a 1:3 or 1:2 dilution series for 5 concentrations. The molarity of α-Syn aggregates was based on a particle size of 1 MDa. The PFF was stored at −80 °C until use. Prior to dilution, the PFF was rapidly thawed to room temperature in a water bath and sonicated for 10 min in 30 s on, 30 s off intervals. The association time was 60 s for both antigen conformations, while the dissociation time was 180 s and 300 s for the monomer and PFF, respectively. The chip surface was regenerated with 10 mM glycine, pH 1.5 and 10 mM sodium hydroxide, each for 30 s at 30 μL/min. Each binding interaction was modeled to a 1:1 fit in the Biacore Evaluation software (Cytiva) to obtain the binding kinetic parameters. All interactions were performed in triplicate and fit independently to obtain average binding parameters. The off rate of the PFF was outside the limit of detection of the instrument and was defaulted to 1 × 10−5 1/s to obtain estimates for the binding affinities.
Cell culture for α-Syn and antibody uptake assays
For both human dopaminergic neuron (Fuji cat# R1088) and human microglial (Fuji cat# R1131) monocultures, Fujifilm protocols were followed. Briefly, dopaminergic neurons were plated at 75 k cells per well on PhenoPlate 96-well plates (Revvity cat# 6055300) coated with poly-L-ornithine (Millipore cat# P4957) and laminin (Sigma cat# L2020) and maintained in Fuji dopaminergic media as instructed. Microglia were plated at 20 k cells per well on PDL coated PhenoPlate 96-well plates and maintained in Fuji microglia media as instructed.
Measuring internalization of α-Syn by pHrodo labelling
α-Syn preformed fibrils (type 1; StressMarq cat# SPR-322) were thawed at room temperature, then sonicated (Bioruptor Pico, Diagenode) at 10 °C for 10-cycles of 30 s on and 30 s off. The PFFs were then labelled according to the kit instructions (ThermoFisher cat# P36014) using 3.3 μL of reactive dye. Antibodies and labeled PFFs were added to media at 2× concentration, then immediately added to cells with 50% media change for a final concentration of 10 μg/mL antibody and 5 μg/mL α-Syn-pHrodo. Plates were then live imaged in the IncuCyte SX5 and pHrodo+ signal was analyzed using the IncuCyte software.
Inflammatory in vitro assays using human iPSC tri-cultures
Tri-culture protocols were adapted from previous Fujifilm tri-culture protocols35. Briefly, astrocytes were plated at 15 k cells per well in PhenoPlate 96-well plates coated with PLO (Millipore Sigma cat# P4957) and Matrigel (Corning cat# 354230), in DMEM/F12; 2% FBS (ThermoFisher cat# A3840001), and N-2 supplement (Gibco cat# 17502048). After 24-h the full media volume was removed, and dopaminergic neurons were plated at 35 k cells per well in dopaminergic neuron media. Three days after neuronal plating, microglia were plated at 10 k cells per well in dopaminergic neuron media containing the microglial maintenance factors CSF1 (25 ng/mL; Peprotech cat# 300-25), IL-34 (100 ng/mL; Peprotech cat# 200-34), and TGFβ (50 ng/mL; Peprotech cat# 100-21) through a half media change. Tri-cultures were maintained in dopaminergic neuron media with microglial maintenance factors, then treatments were added in the same maintenance media with the indicated conditions nine days after the addition of microglia. For tri-culture experiments, PFFs were added at 10 μg/ml while antibodies were at 10 μg/ml.
Partial removal of media from tri-cultures was performed (to avoid disturbing the cells) and cytokine measures were performed using a 1:5 dilution of media. All other steps were performed according to kit instructions (Millipore Sigma, cat# HCYTA-60 K-PX48). For graphing and statistical purposes, with cytokines that were measured within range in most wells, cytokines under the lower limit of quantification and the lower limid of detection were set to zero. If most or all measures were out of range, results were not analyzed. M-CSF is microglial factor and was added to the tri-culture media, this represented a confounding factor, so M-CSF was not graphed. Cytokine measures and analysis were performed using Bio-Plex 200 instrument.
Neuronal survival assay
The neuronal survival studies were performed by Scantox (Scantox A/S, Denmark). Primary cortical neurons were prepared from timed pregnant wild-type C57BL/6JRccHsd mice at E18. Cells were counted in a hemacytometer and seeded in nutrition medium on poly-D-lysine pre-coated 24-well plates at a density of 1.8 × 105 cells/well. Cells were cultured at 37 °C; 95% humidity and 5% CO2 and a half medium exchange was performed every 3–6 days.
The treatment mixtures were prepared after 8 days-in-vitro (DIV8) and incubated for 1 h at room temperature (RT) prior to addition to the cells. For that purpose, lesion agent and antibodies were combined and diluted in complete medium to obtain a 2× concentrated solution for each reagent. For treatment on DIV8, the cultivation medium was reduced to 50 μl and 50 μl of the before prepared 2× mixtures were added (70 μg/ml Alpha Synuclein A53T Mutant Preformed Fibrils (Type 1) (Stressmarq, Cat# SPR-326) and 2× TI concentration, prepared in Neurobasal) per well. Therefore, a final concentration of 35 μg/mL (corresponds to ~2.5 μM fibrillar or monomeric aSyn) was present on the cells, per condition n = 6 wells were treated. Neurobasal alone served as untreated control.
After 48 h of lesion, on DIV10, viability of the cultures was determined by the MTT assay using a plate-reader (570 nm). MTT solution was added to each well in a final concentration of 0.5 mg/ml. After 2 h, the MTT-containing medium was aspirated. Cells were lysed in 3% SDS and the formazan crystals were dissolved in isopropanol/HCl. Optical density was measured with a plate-reader at wavelength 570 nm. Cell survival rate was expressed as optical density (OD). Values were calculated as percent of the vehicle control.
DRAQ7 viability assay in iPSC tricultures
Triculture preparation: Day 0, iPSC-Astrocyte (FujiFilm) was plated on PDL and laminin precoated 96-well plate at density of 15 K cells per well following manufacturer’s instruction. Day 1, iPSC-Dopaneuron (FujiFilm iCell DopaNeurons Kit) was plated on top of astrocyte at density at 35 K cells per well. Day 6, iPSC-microglia (BrainXell BX-0900-30, or Fujifilm C1110) was plated at density at 15 K cells per well. Every 2–3 days, media was half-replaced with fresh media (FujiFilm Neural Base Medium 1 supplemented with 1× Neural Supplement B, 1× Nervous System Supplement, 1× iCell microglia supplement A, 1× iCell microglia supplement B, 1× iCell neural supplement C)
For DRAQ7 cell death assay, DIV12 triculture was treated with 2 μg/ml aSyn-PFF (StressMarq SPR-322, freshly sonicated) with 10 μg/ml human IgG (BioCell), 1E4, or SAR’159 together with DRAQ7 (Ab109202, final concentration = 3 μM). DRAQ7 signal were imaged immediately afterwards(time0) and every 8 h for 8 days using Incucyte SX5 (20×, 9 images each well).
Antibody internalization assay with live cell monocultures
Antibodies were incubated at a ratio of 1:3 antibody to FabFluor red reagent (Sartorius cat# 4722) for 15 min at 37 °C. Antibodies and α-Syn PFFs (prepared as above) were prepared in Fuji iDopaneuron medium at a 2× concentration and added to dopaminergic neuron cultures by half media change for a final concentration of 3 μg/mL antibody and 2.5 μg/mL α-Syn PFF. Cultures and pH-sensitive dye were live imaged by Incucyte SX5.
Antibody internalization assay with fixed tricultures
On DIV0, iPSC-Astrocytes (FujiFilm) were plated on PDL and laminin precoated 96-well plate at density of 15 K cells per well following manufacturer’s instruction. One day later, iPSC-Dopaneurons (FujiFilm iCell DopaNeurons Kit) were plated on top of astrocyte at density at 35 K cells per well. On DIV6, iPSC-microglia (BrainXell BX-0900-30) were plated at density at 15 K cells per well. Every 2–3 days, half of the media was replaced with fresh media (FujiFilm Neural Base Medium 1 supplemented with 1× Neural Supplement B, 1× Nervous System Supplement, 1× iCell microglia supplement A, 1× iCell microglia supplement B, 1× iCell neural supplement C).
On DIV10, the triculture was treated with 10 μg/ml 1E4 or SAR446159 together with or without 2 μg/ml α-Syn-PFF-ATTO594 (StressMarq) for 48 hr. Cells were washed with PBS, fixed with 4% PFA, permeabilized and blocked in PBS w/ 0.1% Tx-100 3% BSA and IF stained with goat anti-human IgG AF488 1:500 (Invitrogen A11013), mouse anti-Tubulin β 3 (TUBB3) -AF647 1:300 (BioLegend 801210) overnight and counter stained with DAPI. Imaging was performed using Opera Phenix and analysis was performed using Harmony 5.1 software.
BV2 phagocytosis of α-Syn PFFs labelled with FITC
The mouse microglial cell line (BV2) was used to assess the role of Fc gamma receptor of SAR446159 in the phagocytosis of α-Syn PFFs. BV2 cells were plated on U-bottom 96-well plates at the density of 1.0 × 105 cells/well/100 μl. FITC-labelled α-Syn PFFs were mixed with SAR446159 or SAR446159 with the NA mutation (asparagine positioned at 297 to alanine) in a tube, followed by incubation at RT for 20 min. The mixture was applied to the cells (total volume as 200 μl/well) and incubated at 37 °C for 20 h. After a brief centrifugation, the cells were washed gently with washing buffer (PBS, pH 7.4) three times, and the FITC signal was evaluated as geometric mean (gMFI) using flow cytometry (FACS Caliber, BD).
Human brain staining
The staining of human brain sections was performed by Dr. Robert A. Rissman’s lab at University of California, San Diego. Briefly, the sections were incubated at 60 °C for 15 min, followed by incubations with CitriSolvä (Deacon Labs) three times for 5 min each. Sections were immersed with ethanol solution serially diluted (100%–95%–70%–50%–20%), followed by PBS wash. After incubation with sucrose of 10% concentration for 30 min and multiple PBS wash, sections were blocked with 10% normal goat serum (#S1000, Vector technology) in PBS for 1 h at room temperature. The sections were incubated with 1E4 (1:1000) at 4 °C overnight.
Next day, the sections were rinsed with PBS three times, and incubated with a diluent solution of a biotinylated goat anti-human secondary antibody (#BA3000, Vector technology, 1:100 in PBS) for 60 min at room temperature. After repeated PBS wash, ABC solution (one drop of A and B in 10 ml of PBS; ABC kit from Vector technology (PK6100)) was applied to the sections for 1 h at room temperature. After washing with PBS three times for 5 min each, the 3,3′ Diaminobenzidine (DAB) solution (2 drops of Buffer solution, 4 drops of DAB, and 2 drops of H2O2 solution in 5 ml of double-distilled water (ddH2O); DAB kit from Vector technology (#SK4100)) was applied to the sections for 1–5 min, followed by rinsing with ddH2O. The sections were mounted on slides, dried for overnight, and covered with coverslip.
The sections were visualized and analyzed using a light microscope (pOlympus BH51 with DP70 CCD camera, Japan) at Alsox200 magnification at Novamedilab Ltd.
Short term PK/PD study
mThy-1 human α-Syn transgenic (tg) mice (male, 9-month-old) were randomly divided up into three groups, with 7 animals for the hIgG control group and 8 animals in each of the treatment groups. Test articles were intraperitoneally injected with a total 4 doses with 3-day intervals. Monoclonal antibodies were treated at a dose of 50 mg/kg, and SAR446159 was treated at dose of 58.5 mg/kg (molar equivalent doses for monoclonal antibodies). Mice were sacrificed and tissues were harvested 48 h after the final treatment.
Forty-eight hours after the last dosing, mice were anesthetized with isoflurane inhalation and transcardially perfused with 20 mL of 0.05 M PBS. Brains were harvested and fixed in 4% paraformaldehyde for 24 h at room temperature (RT), then transferred into 30% sucrose for 3 days. Brain tissue was sliced into 40 μm thick sections using a cryostat microtome (Leica, CM1850, Germany). The sections were immersed and stored at −20 °C in storage solution (0.02 M phosphate buffer, sterile water, ethylene glycol, glycerin) until use.
For immunofluorescence labeling of human IgG, the sections were washed with 0.1 M PBS 2 times, followed by blocking in solution of 5% BSA and 0.3% triton ×-100 for 1.5 h at RT. The sections were incubated with Alexa Fluor 488 goat-anti-human antibody (Jackson ImmunoResearch, 109-545-003, 1:250) with 1% BSA at RT for 2 h. The sections were washed in PBS three times, then were mounted on slides using VECTASHIELD mounting medium with DAPI to visualize nucleus. For immunohistochemistry against p-α-Syn Ser129, brain sections were washed twice with PBS followed by a blocking process using 3% H2O2. Detection was carried out with anti-pSer129-α-syn antibody (S129) (Abcam, ab51253, 1:500) using avidin-biotin complex system (Vectastain ABC Elite Kit, Vector Laboratories). The immunocomplexes were visualized with the chromogen 3,3′- diaminobenzidine (DAB). Images of immunofluorescence-labeled human IgG were captured with a confocal laser-scanning microscopy (Carl Zeiss, LSM 800, Germany). Images of DAB-reacted p-α-Syn were saved using a BX51 microscope (Olympus, Japan) equipped with a DP70 digital camera (Olympus, Japan).
Image analysis was performed using ImageJ v1.53 (NIH). Human IgG biodistribution was determined as the % area of immunofluorescent labeled human IgG in a defined field (160 × 160 mm2). Expression of p-α-Syn was determined as the average number of cells expressing p-α-Syn in a defined field (320 × 320 mm2). For each animal, average values measured from 6 fields (3 fields per section, 2 sections per animal) in the cortex, 4 fields (2 fields per section, 2 sections. per animal) in the amygdala, and 2 fields (1 field per section, 2 sections per animal) in the substantia nigra pars compacta (SNpc) were used. Statistical analyses and calculation of p-values were performed using Prism10 (GraphPad Software); One-way ANOVA for multiple comparisons with Tukey’s post-hoc test.
For a cellular localization analysis of SAR446159, immunofluorescence staining was performed with human IgG and three cell type markers (NeuN, Iba1, and GFAP). Briefly, the floating brain sections kept at −80 °C was placed on the slide with a brush. Then, the brain sections on the slide were dried out for 20 min at room temperature. After washing with PBS 2 times, a blocking solution (0.3% triton ×-100, 10% NGS in PBS) was added for 1 h at room temperature. Then, the sections were incubated with a primary antibody, either NeuN (Millipore, MAB377, 1:100) or Iba1 (Wako, 019-19741, 1:500) or GFAP (Dako, GA524, 1:500) for 16 h at 4 °C. Next day, the sections were washed with PBS for 10 min 3 times and incubated with a secondary antibody solution for 2 h at room temperature. The secondary antibody combination for each primary antibody is listed; For NeuN co-staining, rabbit anti-human IgG(H + L)-FITC (Southern Biotech, 6145-02, 1:200) was mixed with Alexa Fluor 647 goat-anti-mouse antibody (Invitrogen, A32728, 1:500). For Iba1 and GFAP co-staining, goat anti-human IgG(H + L)-FITC (Southern Biotech, 2087-02, 1:200) was mixed with Alexa Fluor 647 goat anti-rabbit antibody (Invitrogen, A32733,1:500). After washing with PBS for 10 min 3 times, the nucleus was staining with DAPI and the sections were washed with PBS for 10 min 3 times. The stained sections were mounted with Aqua-Poly/mount (Polysciences, 18606-20) and covered with the coverslips. Images were achieved with a confocal laser-scanning microscopy (Carl Zeiss, LSM800 or LSM900, Germany).
Long term PFF-induced mouse study
The long-term treatment study was led by Novamedilab Co., Ltd. (A2401-1, 184 Jungbu-daero, Giheung-gu, Yongin-si, Gyeonggi-do, Korea 1709). Animals were treated and housed at KLS Bio Inc. (Shinwon-ro, 1, Suwon-si, Gyeonggi-do, Korea 16670). Behavioral analyses and tissue collection were performed at the College of Electronics and Information building, Kyung Hee University Global campus (#447-1, 1702 Deogyeong-daero, Giheung-gu, Yongin-si, Gyeonggi-do, Korea 17104). Tissue imaging and data analysis were performed at Novamedilab.
A total of 240 C57BL6 mice (B6C3F1/Slc, male, 3 months old) were used in this study; 120 mice in the 3-month treatment period and 120 mice in the 6-month treatment period. Mice were initially anesthetized with ketamine hydrochloride (50 mg/kg, intraperitoneal) and maintained in anesthesia during all surgical procedures using 2% isoflurane in O2-N2O gas (Lab Animal Anesthesia System, Matrax/SurgiVet, Matrax Medical, USA). Using an electronic drill, a skull hole (~ 0.5 mm in size) was made 0.2 mm anteriorly and 2.0 mm lateral to the bregma. The α-Syn PFF (5 μg/2.5 μL per animal, StressMarq Biosciences, SPR-322) was injected into the striatum unilaterally (stereotaxic coordinates: +0.2 mm from Bregma, +2.0 mm from midline, +2.6 mm beneath the dura). The injections were performed using a 10 μL syringe (Hamilton, NV) at a rate of 0.2 μL per min using a micropump (Model 310, Kd Scientific, USA). The needle in place was maintained for >5 min after completion of α-Syn PFF injection to prevent reflux and was carefully removed. After removing the needle, the punctured hole in the skull was filled with bone wax and the skin was sutured. Animals were returned to home cage after recovery from anesthesia. Stereotactic injection of α-Syn PFF was performed to a total of 216 animals, and 24 animals (non-PFF group) underwent sham operation without α-Syn PFF injection.
One week following the α-Syn PFF injection, the animals were randomized into treatment groups. Among the test articles, monoclonal antibodies (mIgG and m1E4) were treated at doses of 7.5, and 15 mg/kg, and the bispecific antibody (mSAR) was treated at doses of 8.75 and 17.5 mg/kg (molar equivalent doses for monoclonal antibodies). The mIgG group was treated with a dose of 15 mg/kg and the non-PFF group was treated with the same amount of saline.
For behavioral tests, animals were transported at least one week prior to the start of behavioral tests after the last dose of the 0-month and 6-month treatment periods. Mice were acclimatized to the test environment 1 week before the actual experiment. All behavioral tests were performed by an investigator blinded to the treatment conditions. To assess motor impairment and balance, the rotarod test was performed using a rotarod apparatus (3ED-Associates Rotarod Apparatus). Mice were first trained on a rotating rod accelerated from 4 rpm to 40 rpm over 5 min. After two training sessions, a test session followed once a day over 0 days. Latency to fall was recorded and averaged over three testing trials. To assess grip strength and motor coordination, the wire hang test was performed. Briefly, mice were placed on top of a stainless-steel wire mesh (1 mm wire diameter, 1 cm hole) and then turned upside down to let the animals grip the wires. The wire mesh was stirred with a shaking apparatus to gradually increase the shaking frequency from 0 Hz to 100 Hz over 1 min. After one training session, a test session followed once a day over 2 days. Trials were stopped if mice remained on the wire mesh for over 5 min (recorded as 300 s). Latency to fall was recorded and averaged over two testing trials.
The day after the behavioral testing was completed, mice were anesthetized with isoflurane inhalation and transcardially perfused with 20 mL of 0.05 M PBS. Brains were harvested and fixed in 4% paraformaldehyde for 24 h at room temperature, then transferred into 30% sucrose for 3 days. Brain tissue was sliced into 40 μm thick sections using a cryostat microtome (Leica, 2800 N, Germany). The sections were immersed and stored at −20 °C in storage solution (0.02 M phosphate buffer, sterile water, ethylene glycol, glycerin) until use. Brain sections were washed twice with PBS followed by a blocking process using 1% H2O2. Immunohistochemical detection was carried out with anti-pSer129-α-Syn antibody (S129) (Abcam, ab51250, 1:500) or anti-tyrosine hydroxylase antibody (Pel-Freez, 40101, 1:1000) using avidin-biotin complex (ABC) system (Vectastain ABC Elite Kit, Vector Laboratories, Burlingame, CA). The immunocomplexes were visualized with the chromogen 3,3′-diaminobenzidine (DAB) and images were saved using an Olympus BX51 microscope equipped with a DP70 Olympus digital camera.
Image analysis was performed using ImageJ v1.53 (NIH). Cells expressing p-α-Syn in the ipsilateral cortex were counted as the average number in 6 fields (640 × 640 mm2, 3 fields per section, 2 sections per animal) at both the 3-month and the 6-month treatment periods. LB/LN-like inclusions in the ipsilateral amygdala were counted as the average number in 2 fields (320 × 320 mm2, 1 field per section, 2 sections per animal) at the 3-month treatment period and as the average number in 4 fields (320 × 320 mm2, 2 fields per section, 2 sections per animal) at the 6-month treatment period. LB/LN-like inclusions in the ipsilateral SNpc were counted as the average number in 2 fields (320 × 320 mm2, 1 field per section, 2 sections per animal) at both the 3-month and the 6-month treatment periods. TH-positive cells in both the contralateral and the ipsilateral SNpc were counted as the sum of total TH-positive cells in 9 consecutive sections approximately 120 μm apart per animal. TH expression in the ipsilateral striatum was measured as optical density (OD, gray level of TH immunoreactive intensity) and individual data were obtained by subtracting the OD background. At the 3-month treatment period, 1 section per animal and at the 6-month treatment period, 2 sections per animal were measured and the mean of both sections was calculated. The investigator who performed the image analysis blinded to the animal treatment status.
Rat and NHP PK studies
Rat PK study was conducted and analyzed by National Research Council Canada (NRC) using the animal use protocol approved by the Institutional Animal Care Committee in accordance with the guidelines from the Canadian Council on Animal Care. Thirty-six (36) male Wistar rats (125 – 150 grams) were acclimated for a period of at least 5 days and were housed with a 12-h light and 12-hour dark cycles at 23–24 °C with humidity of 50%. 1E4 and SAR446159 were administered via a bolus injection through the tail vein.
Blood samples were collected at a total of 9 time points (0.5, 1, 4, 6, 24, 48, 72, 96, and 168 h) via the tail vein or via cardiac puncture (only at the terminal time point) under anesthesia with 4–5% isoflurane. CSF samples were collected at a total of 8 time points (1, 4, 6, 24, 48, 72, 96, and 168 h) via the cisterna magna under anesthesia. Brains were collected at the terminal time points after perfusion via carotid artery with deep anesthesia (time points: 4, 24, 48, 72, 96, and 168 h). Blood, CSF, and brain samples were frozen immediately and stored at −80 °C until the analysis.
The NHP PK study was conducted at Macaque in vivo facility of Atuka Inc. (Suzhou, China). The facility is accredited with AAALAC and follows the Institutional Animal Care and Use Committee (IACUC)-approved protocols. Seventy-six (76) normal, previously untreated, male cynomolgus monkeys (Macaca fascicularis, approximately 2–3 years of age and weighing approximately 2.5–4.5 kg) were singly housed with a 12-h light-dark cycle (lights on at 7 a.m., 100–200 lux), temperature 20–28 °C, relative humidity of 40–70%, ventilation frequency of 11–14 times/hour and in a room containing only animals of the same sex. The animals were acclimated to the experimental setting for a period of at least 3 weeks.
Two different doses of 1E4 (30 and 100 mg/kg) or three different doses of SAR446159 (11.7, 35.1, and 117 mg/kg) were administered intravenously. Fifteen (15) animals were assigned to each dose group, except 1 animal assigned for vehicle-treated control group. Blood, CSF, and brain samples were collected at 48, 72, 96, 168, and 240 h after the administration (n = 3 per time point) with sedation with Zoletil and pentobarbital except the control animal. Animal brains were perfused to remove residual blood.
Antibody levels in serum, CSF, and brain samples were quantified using targeted, multiplexed mass spectrometry in selected reaction monitoring (SRM) by the NRC. Briefly, after reduction, alkylation, and trypsin digestion of the samples, peptide signatures of various antibody domains (for instance, human Fc and anti-α-Syn Fab) were identified, and used for the analysis after passing the acceptance criteria. For absolute quantification, calibration curves were created in antibody-spiked matrices. At least three quality control standards (low, mid, and high) were also prepared by independently spiking the antibodies in the appropriate matrices and run after every 5–10 samples. All samples were analyzed by nanoLC-SRM by injection onto a C18 or C8 PepMap™ 100 trap (Thermo Fisher, Waltham, MA) and subsequent nanoLC BEH130C18 or Atlantis™ dC18 column (Waters, Milford, MA) on a nanoAcquity UPLC (Waters) coupled with ESI-LTQ-XL-ETD or TSQ-Quantiva mass spectrometers (Thermo Fisher). Albumin peptide was used to identify and exclude serum-contaminated CSF samples (albumin CSF/serum ratio >0.1%).
Western blot analysis of parenchymal and vascular fractions
To obtain the parenchymal fractions, rats were sacrificed with ketamine and the brain removed after transcardial perfusion with 20 mL of PBS. The tissues were immediately frozen by liquid nitrogen after removal and stored at −80 °C until use. For capillary depletion of the brain, the right hemisphere was placed in ice cold PBS. The choroid plexuses were dissected and discarded. Brains were then homogenized in 3.5 mL HBSS containing protease and phosphatase inhibitors (Roche, 04693159001 and 04906837001) by 10 strokes with a Dounce homogenizer using only the smaller diameter pestle. The homogenate was centrifuged at 1000 × g for 10 min and the supernatant was discarded. The pellet was resuspended in 2 mL of 17% dextran (MW 60,000; Sigma 31397), and then centrifuged at 4122 × g for 15 min. The resulting pellet contained the vasculature. The supernatant containing parenchymal cells and myelin was transferred to a new tube and diluted with HBSS and then centrifuged at 4122 × g for 15 min; the supernatant was discarded, resulting in a pellet of the vascular-depleted parenchymal fraction. Both the vascular pellet and parenchymal pellet were resuspended in cold 1% NP40 in PBS containing protease and phosphatase inhibitors, vortexed for 20 s, and incubated at 4 °C for 20 min. The samples were centrifuged at 12,700 × g for 10 min and their total protein content was measured using the BCA assay (Thermo, 23225). The samples were sonicated and cleared by centrifugation at 100,000 × g for 30 min. A total of 20 mg of sample per well was separated on SDS-polyacrylamide gels (4–20% gradient) and transferred to nitrocellulose membranes. The blots were blocked in 5% BSA in non-fat milk (1:1), followed by incubation with a primary antibody against hIgG (Jackson, 709-035-149, 1:10,000) in 5% BSA with non-fat milk (1:1). The bands were detected using goat anti-hIgG antibody (Invitrogen, 31460, 1:3000).
Western blot analysis of phosphorylated α-Syn in mouse brain
To analyze the efficacy of mSAR on p-α-Syn in brain insoluble fractions of the PFF-injected mice, mice were anesthetized with isoflurane inhalation and transcardially perfused with 20 mL of 0.05 M PBS. Brains were harvested and immediately dissected into the ipsilateral hemisphere followed by quick freezing in liquid nitrogen and storing at −80 °C until use. The minced brain tissue was suspended in 1 ml of hypotonic buffer (10 mM HEPES pH 7.5, 2 mM MgCl2, 25 mM KCl, 0.5 mM EDTA, 0.5 mM EGTA, 1 mM DTT, 1 mM AEBSF, 5 μg/ml Leupeptin and Aprotinin, 1 mM Na3VO4, 5 mM NaF) and placed on ice for 30 min. The resuspended tissues were gently homogenized with 25 strokes in Dounce homogenizer and the homogenates were centrifuges twice at 750 × g for 10 min at 4 °C. The first pellets were kept on ice for nuclei preparation. The supernatants were further centrifuged at 100,000 × g for 1 h with a tabletop ultracentrifuge (Beckman Coulter) at 4 °C. The resulting second pellet and supernatant (S-100) were designated as membrane and cytosolic fractions. The cytosolic fraction was concentrated by trichloroacetic acid (TCA) precipitation. The blots were blocked in 5% non-fat milk in TBS and probed against p-α-Syn and β-actin. Protein bands were detected and quantified using the Odyssey Clx infrared scanning system (Li Cor, Lincoln, Nebraska).
Western blot analysis of α-Syn degradation by iPSC microglia
BrainXell microglia were cultured at 200 k/well in 48-well plates coated with Poly-D-lysine, in 300 μL. Cells were cultured according to BrainXell protocols for four days before treatment with α-Syn and antibodies. Antibodies were added at a final concentration of 5 μg/mL and α-Syn PFFs at 4 μg/mL via half media change. After 2 h the cells were washed with PBS and fresh media was added. Immediately prior to lysis, cells were washed with PBS. Cells were lysed with 50 μL/well of RIPA buffer (Pierce #89901) with protease and phosphatase inhibitors (Thermo Scientific #1861281). Lysates were spun at 16,000 × g for 20 min at 4 °C and supernatant removed for blotting. Samples were prepped by added 4 μL of Laemmli buffer (Boston Bioproducts #BP-111R) to 20 μL of lysate supernatant, mixture was then boiled for 5 min. Each well of a 10% Bis-Tris gel was loaded with 20 μL of lysate/Laemmli buffer mixture. Protein was then transferred to a PVDF membrane using the Invitrogen iBlot3 transfer apparatus. Blots were blocked with 50%:50% LiCor Blocking buffer (LiCor #927-60001) and TBS-T. The same blocking mixture was used to dilute α-Syn primary antibody (Cell Signaling Technologies #2642S, 1:1000) for overnight incubation at 4 °C, or anti-β-actin (Santacruz, Cat# sc-47778, 1:2000) for 1 h at room temperature or overnight at 4 °C. For detection, LiCor 800 CW (Goat anti-rabbit IgG, LiCor #926-32211) and 700 CW (Goat anti-mouse IgG, LiCor #926-68070) antibodies were incubated at 1:5000 for 1 h at room temperature in the same blocking buffer. All antibody incubations were followed by three, 5-min washes with TBST. Blots were imaged and analyzed on LiCor CLx.
Data availability
The datasets presented here are available from the corresponding author on reasonable request.
References
Polymeropoulos, M. H. et al. Mutation in the alpha-synuclein gene identified in families with Parkinson’s disease. Science 276, 2045–2047 (1997).
Singleton, A. B. et al. alpha-synuclein locus triplication causes Parkinson’s disease. Science 302, 841 (2003).
Nalls, M. A. et al. Identification of novel risk loci, causal insights, and heritable risk for Parkinson’s disease: a meta-analysis of genome-wide association studies. Lancet Neurol. 18, 1091–1102 (2019).
Luk, K. C. et al. Exogenous alpha-synuclein fibrils seed the formation of Lewy body-like intracellular inclusions in cultured cells. Proc. Natl. Acad. Sci. USA 106, 20051–20056 (2009).
Volpicelli-Daley, L. A. et al. Exogenous α-synuclein fibrils induce Lewy body pathology leading to synaptic dysfunction and neuron death. Neuron 72, 57–71 (2011).
Luk, K. C. et al. Pathological α-synuclein transmission initiates Parkinson-like neurodegeneration in nontransgenic mice. Science 338, 949–953 (2012).
Luk, K. C. et al. Intracerebral inoculation of pathological α-synuclein initiates a rapidly progressive neurodegenerative α-synucleinopathy in mice. J. Exp. Med. 209, 975–986 (2012).
Fairfoul, G. et al. Alpha-synuclein RT-QuIC in the CSF of patients with alpha-synucleinopathies. Ann. Clin. Transl. Neurol. 3, 812–818 (2016).
Shahnawaz, M. et al. Development of a biochemical diagnosis of Parkinson disease by detection of α-synuclein misfolded aggregates in cerebrospinal fluid. JAMA Neurol. 74, 163–172 (2017).
Rossi, M. et al. Ultrasensitive RT-QuIC assay with high sensitivity and specificity for Lewy body-associated synucleinopathies. Acta Neuropathol. 140, 49–62 (2020).
Carter, P. J. & Rajpal, A. Designing antibodies as therapeutics. Cell 185, 2789–2805 (2022).
Polman, C. H. et al. A randomized, placebo-controlled trial of natalizumab for relapsing multiple sclerosis. N. Engl. J. Med. 354, 899–910 (2006).
Hauser, S. L. et al. Ofatumumab versus teriflunomide in multiple sclerosis. N. Engl. J. Med. 383, 546–557 (2020).
Mulero, P., Midaglia, L. & Montalban, X. Ocrelizumab: a new milestone in multiple sclerosis therapy. Ther. Adv. Neurol. Disord. 11, 1756286418773025 (2018).
van Dyck, C. H. et al. Lecanemab in early Alzheimer’s disease. N. Engl. J. Med. 388, 9–21 (2023).
Mintun, M. A. et al. Donanemab in early Alzheimer’s disease. N. Engl. J. Med. 384, 1691–1704 (2021).
Jarosz, D. F. & Khurana, V. Specification of physiologic and disease states by distinct proteins and protein conformations. Cell 171, 1001–1014 (2017).
Weihofen, A. et al. Development of an aggregate-selective, human-derived α-synuclein antibody BIIB054 that ameliorates disease phenotypes in Parkinson’s disease models. Neurobiol. Dis. 124, 276–288 (2019).
Brys, M. et al. Randomized phase I clinical trial of anti-α-synuclein antibody BIIB054. Mov. Disord. 34, 1154–1163 (2019).
Schofield, D. J. et al. Preclinical development of a high affinity α-synuclein antibody, MEDI1341, that can enter the brain, sequester extracellular α-synuclein and attenuate α-synuclein spreading in vivo. Neurobiol. Dis. 132, 104582 (2019).
Buur, L. et al. Randomized phase I trial of the α-synuclein antibody Lu AF82422. Mov. Disord. 39, 936–944 (2024).
Lindström, V. et al. Immunotherapy targeting α-synuclein protofibrils reduced pathology in (Thy-1)-h[A30P] α-synuclein mice. Neurobiol. Dis. 69, 134–143 (2014).
Pagano, G. et al. Prasinezumab slows motor progression in rapidly progressing early-stage Parkinson’s disease. Nat. Med. 30, 1096–1103 (2024).
St-Amour, I. et al. Brain bioavailability of human intravenous immunoglobulin and its transport through the murine blood-brain barrier. J. Cereb. Blood Flow. Metab. 33, 1983–1992 (2013).
Abbott, N. J., Patabendige, A. A., Dolman, D. E., Yusof, S. R. & Begley, D. J. Structure and function of the blood-brain barrier. Neurobiol. Dis. 37, 13–25 (2010).
Zuchero, Y. J. et al. Discovery of novel blood-brain barrier targets to enhance brain uptake of therapeutic antibodies. Neuron 89, 70–82 (2016).
Kariolis, M. S. et al. Brain delivery of therapeutic proteins using an Fc fragment blood-brain barrier transport vehicle in mice and monkeys. Sci. Transl. Med. 12 https://doi.org/10.1126/scitranslmed.aay1359 (2020).
Terstappen, G. C., Meyer, A. H., Bell, R. D. & Zhang, W. Strategies for delivering therapeutics across the blood-brain barrier. Nat. Rev. Drug Discov. 20, 362–383 (2021).
Shin, J. W. et al. Grabody B, an IGF1 receptor-based shuttle, mediates efficient delivery of biologics across the blood-brain barrier. Cell Rep. Methods 2, 100338 (2022).
Haqqani, A. S., Bélanger, K. & Stanimirovic, D. B. Receptor-mediated transcytosis for brain delivery of therapeutics: receptor classes and criteria. Front. Drug Deliv. 4 https://doi.org/10.3389/fddev.2024.1360302 (2024).
Ché, C. et al. New angiopep-modified doxorubicin (ANG1007) and etoposide (ANG1009) chemotherapeutics with increased brain penetration. J. Med. Chem. 53, 2814–2824 (2010).
Yang, Y. et al. Structures of α-synuclein filaments from human brains with Lewy pathology. Nature 610, 791–795 (2022).
Fedorow, H. et al. Neuromelanin in human dopamine neurons: comparison with peripheral melanins and relevance to Parkinson’s disease. Prog. Neurobiol. 75, 109–124 (2005).
Wilkinson, I. et al. Fc-engineered antibodies with immune effector functions completely abolished. PLoS One 16, e0260954 (2021).
Ryan, S. K. et al. Microglia ferroptosis is regulated by SEC24B and contributes to neurodegeneration. Nat. Neurosci. 26, 12–26 (2023).
Chew, K. S. et al. CD98hc is a target for brain delivery of biotherapeutics. Nat. Commun. 14, 5053 (2023).
Bae, E. J. et al. Antibody-aided clearance of extracellular α-synuclein prevents cell-to-cell aggregate transmission. J. Neurosci. 32, 13454–13469 (2012).
Games, D. et al. Reducing C-terminal-truncated alpha-synuclein by immunotherapy attenuates neurodegeneration and propagation in Parkinson’s disease-like models. J. Neurosci. 34, 9441–9454 (2014).
Masliah, E. et al. Passive immunization reduces behavioral and neuropathological deficits in an alpha-synuclein transgenic model of Lewy body disease. PLoS ONE 6, e19338 (2011).
Hijaz, B. A. & Volpicelli-Daley, L. A. Initiation and propagation of α-synuclein aggregation in the nervous system. Mol. Neurodegener. 15, 19 (2020).
Kayed, R., Dettmer, U. & Lesné, S. E. Soluble endogenous oligomeric α-synuclein species in neurodegenerative diseases: expression, spreading, and cross-talk. J. Parkinsons Dis. 10, 791–818 (2020).
Brendza, R. et al. Anti-α-synuclein c-terminal antibodies block PFF uptake and accumulation of phospho-synuclein in preclinical models of Parkinson’s disease. Neurobiol. Dis. 177, 105969 (2023).
Jankovic, J. et al. Safety and tolerability of multiple ascending doses of PRX002/RG7935, an anti-α-synuclein monoclonal antibody, in patients with Parkinson disease: a randomized clinical trial. JAMA Neurol. 75, 1206–1214 (2018).
Grimm, H. P. et al. Delivery of the brainshuttle™ amyloid-beta antibody fusion trontinemab to non-human primate brain and projected efficacious dose regimens in humans. MAbs 15, 2261509 (2023).
Piazza, F. et al. Association of microglial activation with spontaneous ARIA-E and CSF levels of anti-Aβ autoantibodies. Neurology 99, e1265–e1277 (2022).
Regenhardt, R. W. et al. Association between immunosuppressive treatment and outcomes of cerebral amyloid angiopathy-related inflammation. JAMA Neurol. 77, 1261–1269 (2020).
Boche, D. et al. Consequence of Abeta immunization on the vasculature of human Alzheimer’s disease brain. Brain 131, 3299–3310 (2008).
Solopova, E. et al. Fatal iatrogenic cerebral β-amyloid-related arteritis in a woman treated with lecanemab for Alzheimer’s disease. Nat. Commun. 14, 8220 (2023).
Weber, F. et al. Brain shuttle antibody for Alzheimer’s disease with attenuated peripheral effector function due to an inverted binding mode. Cell Rep. 22, 149–162 (2018).
Couch, J. A. et al. Addressing safety liabilities of TfR bispecific antibodies that cross the blood-brain barrier. Sci. Transl. Med. 5, 183ra157 (2013).
Arduin, E. et al. Highly reduced binding to high and low affinity mouse Fc gamma receptors by L234A/L235A and N297A Fc mutations engineered into mouse IgG2a. Mol. Immunol. 63, 456–463 (2015).
Wines, B. D., Powell, M. S., Parren, P. W., Barnes, N. & Hogarth, P. M. The IgG Fc contains distinct Fc receptor (FcR) binding sites: the leukocyte receptors Fc gamma RI and Fc gamma RIIa bind to a region in the Fc distinct from that recognized by neonatal FcR and protein A. J. Immunol. 164, 5313–5318 (2000).
Bohrmann, B. et al. Gantenerumab: a novel human anti-Aβ antibody demonstrates sustained cerebral amyloid-β binding and elicits cell-mediated removal of human amyloid-β. J. Alzheimers Dis. 28, 49–69 (2012).
Sevigny, J. et al. The antibody aducanumab reduces Aβ plaques in Alzheimer’s disease. Nature 537, 50–56 (2016).
Lee, S. H. et al. Antibody-mediated targeting of Tau in vivo does not require effector function and microglial engagement. Cell Rep. 16, 1690–1700 (2016).
Festa, B. P. et al. Microglial-to-neuronal CCR5 signaling regulates autophagy in neurodegeneration. Neuron 111, 2021–2037.e2012 (2023).
Yeapuri, P. et al. Development of an extended half-life GM-CSF fusion protein for Parkinson’s disease. J. Control Release 348, 951–965 (2022).
Acknowledgements
The authors would like to thank Anoushka Lotun and Ping-Chieh Pao for their assistance with cell culture experiments and Agnes Cheong for her assistance with the cytokine array. The authors would also like to thank James Dodge and Bradford Elmer for their careful reading and suggestions on the manuscript. The authors would like to thank Hyeran Lee, Daehae Song for their support in antibody production, Byungje Sung, Yonggyu Son for their support in quality control efforts and phagocytosis assay development, Eunsil Sung, Kyungjin Park, Jaehyun Eom for their support to generate Grabody B, Nak-Won Sohn for their support to interpret the human brain staining. The authors would like to thank Dao Ly, Wen Ding, Luc Tessier, Ken Chan, and Sam Williamson for their support in the LC-MS-based analysis of rat and NHP PK studies.
Author information
Authors and Affiliations
Contributions
S.A., S.L., and C.K. conceived, planned, and supervised the work and wrote the manuscript. J.M. wrote the manuscript, designed and performed in vitro experiments. Y.L. and O.Y. designed and performed in vitro experiments. B.C.M. and Y.T. designed and performed SPR analyses. J.M.B. and S.D. supervised the in vitro work and provided key reagents. L.P., R.K., and S.P.S. supervised the work. D.K. cloned the antibodies used in this study, produced the antibodies, and designed the phagocytosis assay. J.A. and W.Y. designed and planned the phagocytosis assay and in vivo studies. H.Y., S.H., D.S., D.B.K., and H.L. produced the antibodies. S.K., M.Y., J.S., and J.Y. planned the in vivo studies, and immunostained the brain sections. B.S. confirmed the quality of the antibodies prior to the in vivo study. J.J. generated PFFs used in the phagocytosis assay and in vivo studies. B.S. and R.R. provided the postmortem tissues and immunostained the human brains. J.K.S., A.H., A.T.S., and C.E.D. designed, planned, conducted the rat brain PK study and LC-MS-based analysis, and analyzed the NHP PK samples using the LC-MS-based method. D.B.S. designed, planned, conducted the rat brain PK study and LC-MS-based analysis from September 2021 to September 2022, and analyzed the NHP PK samples using the LC-MS-based method from March 2022 to June 2023. D.B.S. passed away in January 2024.
Corresponding author
Ethics declarations
Competing interests
All authors affiliated with ABL Bio and Sanofi were employees of their respective companies at the time the experiments were performed and/or when the paper was written. They may additionally have an equity stake in their company. Work performed outside of ABL Bio and Sanofi was funded by either ABL Bio or Sanofi.
Additional information
Publisher’s note Springer Nature remains neutral with regard to jurisdictional claims in published maps and institutional affiliations.
Supplementary information
Rights and permissions
Open Access This article is licensed under a Creative Commons Attribution-NonCommercial-NoDerivatives 4.0 International License, which permits any non-commercial use, sharing, distribution and reproduction in any medium or format, as long as you give appropriate credit to the original author(s) and the source, provide a link to the Creative Commons licence, and indicate if you modified the licensed material. You do not have permission under this licence to share adapted material derived from this article or parts of it. The images or other third party material in this article are included in the article’s Creative Commons licence, unless indicated otherwise in a credit line to the material. If material is not included in the article’s Creative Commons licence and your intended use is not permitted by statutory regulation or exceeds the permitted use, you will need to obtain permission directly from the copyright holder. To view a copy of this licence, visit http://creativecommons.org/licenses/by-nc-nd/4.0/.
About this article
Cite this article
An, S., McInnis, J.J., Kim, D. et al. A brain-shuttled antibody targeting alpha synuclein aggregates for the treatment of synucleinopathies. npj Parkinsons Dis. 11, 254 (2025). https://doi.org/10.1038/s41531-025-01117-6
Received:
Accepted:
Published:
Version of record:
DOI: https://doi.org/10.1038/s41531-025-01117-6
This article is cited by
-
Bridging the blood-brain barrier: strategies to improve delivery of biologics to tumors in the brain
Fluids and Barriers of the CNS (2026)
-
Therapeutic targeting of neuroimmune mechanisms in neurodegeneration
Nature Reviews Drug Discovery (2026)








