Abstract
Snowmelt triggers a soil microbial bloom and crash that affects nitrogen (N) export in high-elevation watersheds. The mechanisms underlying these microbial dynamics are uncertain, making soil nitrogen processes difficult to predict as snowpack declines globally. Here, integration of genome-resolved metagenomics, metatranscriptomics and metabolomics in a high-elevation watershed revealed ecologically distinct soil microorganisms linked across the snowmelt time-period by their unique nitrogen cycling capacities. The molecular properties and transformations of dissolved organic N suggested that degradation or recycling of microbial biomass provided N for biosynthesis during the microbial bloom. Winter-adapted Bradyrhizobia spp. oxidized amino acids anaerobically and had the highest gene expression for denitrification during the microbial bloom. A pulse of nitrate was driven by spring-adapted Nitrososphaerales after snowmelt, but dissimilatory nitrate reduction to ammonia (DNRA) gene expression indicated significant nitrate retention potential. These findings inform our understanding of nitrogen cycling in environments sensitive to snowpack decline due to global change.
Similar content being viewed by others
Main
Snowmelt is a biogeochemical hot moment that accounts for the largest annual river exports of nitrogen (N) in high-elevation watersheds1,2. Snowmelt also marks the transition from winter to spring and is associated with seasonal changes in solar radiation, warmer soil temperatures and higher plant primary productivity3,4,5. These environmental cues also initiate seasonal transitions for the soil microbiome6,7,8,9. For example, a substantial microbial bloom immobilizes soil N during snowmelt, which is followed by a microbial biomass crash, then a pulse of soil N in ecosystems that have a seasonal snowpack6,10,11,12. Although this phenomenon has been observed across a variety of ecosystem types6,10,11,12, the metabolic processes driving the soil microbial bloom remain uncertain. The inorganic N exported from watersheds after snowmelt is primarily nitrate derived from microbial nitrification13. This implies that the snowmelt-associated soil microbial bloom and crash contribute to ecosystem N export. Higher air temperatures are reducing winter snowpack globally14, altering the seasonal timing and rate of snowmelt15, and leading to altered watershed function16. Currently, predicting how loss of snowpack will affect watershed N export is challenging, in part because the microbial processes underlying the snowmelt-associated microbial bloom and crash are not well known.
Globally, soils turnover ~240 Tg N year−1, with the majority of soil N being high-molecular-weight organic N17,18. Degradation of organic N is well accepted as the rate-limiting step in soil N mobilization19. Despite this recognition, microbial N transformations are often simplified to a few redox reactions involving inorganic N species20,21,22, with organic N transformation either overlooked or only implicitly represented in models of the microbial N cycle. This is partly because the soil organic N pool is structurally diverse and difficult to characterize23. The uptake, assimilation and mineralization of organic N are also coordinated by diverse metabolic systems that are regulated by different environmental signals24,25,26,27. Thus, these processes are emergent properties of soil microbiomes and are challenging to ascribe to discrete taxa in complex communities. Model organisms and in vitro studies have been used historically to describe microbial processes that underlie N degradation and assimilation28,29, but recent metagenomic and metatranscriptomic analyses have also revealed the environmental diversity and distributions of organic N-cycling processes in natural soils30,31,32.
Here, focusing on the snowmelt period within a high-elevation watershed (2,750 to 4,000 m above sea level) of the Upper Colorado River Basin2, we combined genome-resolved metagenomics and metatranscriptomics to identify the metabolic processes that mobilize soil N during and after snowmelt. We also characterized low-molecular-weight N metabolites, the molecular properties and transformations of the dissolved organic N (DON) pool. Snowmelt was previously shown to separate three distinct soil niches temporally, which were characterized by differences in soil microclimate, biotic interactions and ecologically distinct microorganisms12. In this study, we hypothesized that soil microorganisms occupying these distinct soil niches have different metabolic capacities for degrading, assimilating and utilizing different N sources for growth and energy. Integrating multi-omics data sets, we found that discrete taxa were linked across the snowmelt time-period by their unique N-cycling activities. These findings advance our understanding of microbial nitrogen cycling in high-elevation watersheds and have broader implications for predicting ecosystem responses to snowpack loss due to global change.
Results
Microbial biomass is the N control point before and after snowmelt
Microbial biomass N was the largest extractable N pool and comprised 66–77% of the sum of all extractable soil N across all sampling dates (Fig. 1a–c). Snow accumulation and snowmelt also affected the size of other soil N pools (Fig. 1). For example, microbial biomass N and DON increased 2.5-fold and 2-fold, respectively, during snowmelt in May as compared to those under deep-winter snowpack in March (Fig. 1d,f). The microbial biomass pool size declined by 70% after soils became snow free in June (Fig. 1d) and DON exhibited a similar decline (Fig. 1f). After the microbial biomass crash, we observed a 2-fold increase in ammonium and a 3-fold increase in nitrate (Fig. 1h,i). Soil depth was not a statistically significant factor influencing the response of soil N pools to snowmelt. We hypothesized that the pulse of soil N after snowmelt originated from immobilized N released after the microbial biomass crash. To evaluate this hypothesis, we next identified the microorganisms, N substrates and metabolic processes that sustained the biomass bloom.
Soil extractable N pools were quantified from September 2016 to September 2017 at East River, CO (September, June and July n = 12 at each soil depth; March n = 6 at each soil depth; May n = 9 at each soil depth). a–c, Stacked bars depicting the magnitude of each soil N species relative to each other across timepoints and depths. d–i, Time-series of each N species highlighting differences across timepoints. Coloured lines represent weighted means smoothed by loess fitting of the temporal trend at each depth of sampling. Shading represents 95% confidence interval (CI) around the loess fit. The effects of month of sampling, depth and their interaction were tested using a two-factor ANOVA, P values are shown in d–i. The snowmelt period (March to May) is depicted on the x-axis in c–i.
Snow accumulation and snowmelt control the activity of four microbial response groups
We reconstructed 496 metagenome-assembled genomes (MAGs) across all sampling dates. A subset of 167 MAGs passed checkM with more than 75% completeness and less than 25% contamination. Transcripts were mapped to all open reading frames for each MAG and summed on each date to calculate total genome expression. Winter snow accumulation followed by snowmelt imparted changes in microbial composition and activity (Extended Data Fig. 1). Pairwise comparisons of dissimilarity distances for both genome coverage and total genome gene expression were statistically different between all sampling dates (Supplementary Table 2). The sampling month accounted for 18% of the variation in MAG genome coverage or 45% of the variation in total MAG gene expression (Extended Data Fig. 1), whereas soil depth explained less than 10% of the variation in MAG coverage or gene expression. Because soil depth did not account for substantial variation in nitrogen stocks and MAG coverage or activity (Fig. 1d–i), we combined replicates across soil depths for subsequent analyses of MAGs, transcriptomes and the metabolome.
We used hierarchical clustering to categorize MAGs into microbial response groups and determined the date when each MAG was most abundant (Extended Data Fig. 2) or the date when each MAG was most metabolically active (Fig. 2a). This was done to (1) operationally classify MAGs into microbial response groups related to snow accumulation, snowmelt and loss of snowpack and (2) test the degree to which an organism’s abundance or metabolic activity was related to metabolic traits underlying nitrogen uptake and utilization. Most MAGs (139 out of 167 total) exhibited changes in total gene expression in response to snowmelt. The majority (77 out of 139 MAGs) were categorized as ‘fall-adapted’ and this response group collectively had a 2-fold increase in total gene expression after plant senescence in September compared to peak snowpack depth in March. Conversely, ‘winter-adapted’ MAGs nearly doubled their total gene expression under the deepest winter snowpack in March compared to total gene expression after plant senescence in September (Fig. 2a). The most active winter-adapted MAGs constituted between 30% and 60% of total community gene expression in March, and gene expression was dominated by a small number of organisms. This group included three Bradyrhizobium spp. MAGs (Alphaproteobacteria [Bins 167, 164 and 68]; 8–20% of total community expression), a single Solirubrobacterales MAG (Actinobacteriota [Bin 85]; 3–9% of total community expression) and a single Allosphingosinicella MAG (Alphaproteobacteria [Bin 99]; 3–29% of total community expression). Winter-adapted MAGs had the highest GC content (Fig. 2c). The most metabolically active winter-adapted MAGs in March (for example, Bins 167, 164, 99, 85) also had the lowest predicted optimal growth temperatures (Fig. 2e), implying selection for growth underneath the snowpack during the coldest times of the year.
a, MAGs were categorized into microbial response groups (winter-adapted, snowmelt-specialist, spring-adapted and fall-adapted) using hierarchical clustering based on the date of each MAG’s maximum total gene expression. Percent of total community gene expression (y axis) is gene expression for each MAG on each date divided by the total gene expression of all mapped reads across the community. MAG taxonomy is shown at the taxonomic Order level. MAGs with unresolvable taxonomy at the Order level were assigned a taxonomic affiliation on the basis of the finest level of taxonomy that could be resolved. b–e, Summary of the distribution of genomic trait values for MAGs within response groups. Data points are trait values for each MAG within a microbial response group (winter-adapted, 30 MAGs; snowmelt-specialist, 32 MAGs; spring-adapted, 28 MAGs; fall-adapted, 77 MAGs). Differences across groups were determined using a non-parametric Kruskal–Wallis test (GC content H = 49.4, P = 1.1 × 10−6; minimum generation time H = 29.0, P = 1.1 × 10−6; optimal growth temperature H = 15.7, P = 1.1 × 10−3), and pairwise comparisons were evaluated using Dunn’s test. Statistical differences among pairwise comparisons are denoted with different lowercase letters (adjusted P value (Padj) ≤ 0.05). The lower and upper hinges of boxplots (b–e) represent the 25th and 75th percentiles, respectively, and the centre line is the median. Whiskers extend from the median by 1.5× the interquartile range. Data points outside of whiskers represent outliers. Bins 68, 99, 164 and 167 are annotated with arrows in e to highlight their low predicted optimal growth temperatures. Data were combined across soil depths in all panels.
Snowmelt-specialist MAGs had their highest gene expression during the snowmelt period and two snowmelt-specialist MAGs (for example, Actinomycetia spp. [Bin 126]; Acidobacteriota Order Vicinamibacterales [Bin 58]) were disproportionately active relative to their abundance. For instance, Actinomycetia spp. (Bin 126) accounted for 8–24% of total relative community gene expression in May, but only 1–2% relative abundance based on genome coverage. The spring-adapted response group was dominated by 9 archaeal MAGs belonging to four genera (genus UBA10452, genus TA-21, genus JAFAQB01, genus TH56893; all Order Nitrososphaerales). These archaeal MAGs accounted for 23% of total community gene expression in June. Spring-adapted organisms had the lowest GC content, longest predicted generation times and lowest predicted optimal growth temperatures (Fig. 2c–e).
Dissolved organic N became more aromatic during and after snowmelt
Building on our analysis of microbial community dynamics, we next investigated how these microbial response groups contributed to the degradation of DON. Changes in DON stoichiometry and molecular properties coincided with changes in microbial composition and activity (Fig. 2a and Extended Data Fig. 1). For instance, the carbon to nitrogen ratio (C to N, Fig. 3a) and nominal oxidation state of carbon (NOSC, Fig. 3b) within the DON pool were highest post plant senescence in September or in March under snow, but declined during snowmelt in May. Reductions in NOSC that occurred during snowmelt implied the depletion of unsaturated, thermodynamically favourable DON during the microbial bloom33, leading to the accumulation of more reduced and less thermodynamically favourable DON34,35. The aromaticity index of DON after plant senescence (Fig. 3c) was indicative of highly condensed aromatic compounds34. In March before snowmelt, the DON pool consisted primarily of non-aromatic DON compounds that became increasingly aromatic during and after the microbial bloom (Fig. 3c). Thus, the DON pool became more reduced, aromatic and accumulated N relative to C during and after snowmelt.
a–f, The molecular properties (a–d), composition (e) and transformations (f) of DON detected by Fourier-transform ion cyclotron resonance mass spectrometry (FT-ICR MS). Data points are values measured in field replicates on each sampling date (March n = 9, May n = 12, June n = 16, Sept n = 9). Inset in f is the frequency of ‘hydrogenation/dehydrogenation’ transformations. The effect of month was tested using non-parametric Kruskal–Wallis (C/N ratio H = 20.9, P = 1.1 × 10−4; NOSC H = 12.5, P = 5.9 × 10−3; Aromaticity index H = 18.1, P = 4.13 × 10−4; Double-bond equivalents (DBE) H = 17.7, P = 5.0 × 10−4). Pairwise differences between dates were identified post hoc using Dunn’s tests (a–e), and differences between dates are denoted by different lowercase letters (Dunn’s test Padj ≤ 0.05). The lower and upper hinges of boxplots (a–f) represent the 25th and 75th percentiles, respectively, and the centre line is the median. Whiskers extend from the median by 1.5× the interquartile range. Data points lying outside of whiskers represent outliers. Data were combined across soil depths in all panels.
The composition and transformations of DON (Fig. 3e,f) were reflected by changes in DON stoichiometric and molecular properties (for example, Fig. 3a–d). In this context, we define ‘transformations’ as chemical modifications resulting in the loss or gain of functional groups (for example, O/H or N-containing functional groups), which can significantly alter molecular structure and bioavailability. Phyto-oxy-aromatic-like DON compounds were most frequently detected after plant senescence in September (Fig. 3e). By contrast, the relative abundance of amino sugar-like compounds was 2-fold higher in March compared with that inSeptember (Fig. 3e). We also observed up to 16-fold increases in gene expression for enzymes that degrade chitin (chbG) or recycle peptidoglycan (nagA,B,Z; mepA,H; mrcA,B) by winter-adapted MAGs in March compared to September, consistent with previous findings36. These patterns together indicated that plant litter constituents comprised ~40% of DON compounds before the onset of winter snowpack and that degradation of microbial biomass was a source of amino sugar-like compounds during winter and before snowmelt (Fig. 3e).
In addition, we detected 103 different transformations that resulted in the loss or addition of N-containing monomers. The frequency of these DON transformations declined during snowmelt when microbial N immobilization was highest (Fig. 1a,d). Concurrently, we observed between 4-fold to 30-fold higher gene expression for serine endopeptidases among winter-adapted and snowmelt-specialist MAGs during snowmelt as compared with that before snowmelt ensued (Extended Data Fig. 3). Metalloendopeptidases, amidohydrolases and nucleases followed a similar trend. Transformations of DON involving the loss or addition of oxygen, hydrogen or their combination (for example, ‘hydrogenation/dehydrogenation’, see Supplementary Table 7 ‘O/H’) increased significantly during snowmelt in May as well. Collectively, these findings suggest that the DON pool was predominantly transformed by endopeptidase, amidohydrolase and nuclease activities during snowmelt (Extended Data Figs. 3 and 4). These enzymatic activities probably drove ‘O/H’-type transformations and co-occurred with an increased proportion of peptide- and aromatic-like DON (Fig. 3c,e,f). The microbial bloom and shift in DON composition aligned with changing metabolic activities, particularly among the winter-adapted and snowmelt-specialist response groups (Extended Data Fig. 3).
Ammonia assimilation is offset from the biomass bloom
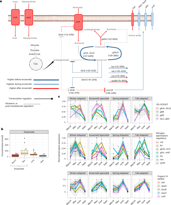
We next investigated how changes in DON affected microbial N assimilation strategies. Gene expression for N assimilation from ammonia through the glutamine synthetase–glutamate synthase (GS–GOGAT) pathway was strongly affected by snowmelt (Fig. 4a), as were transcription regulators and transporters controlling organic N uptake (Fig. 4a,c and Extended Data Fig. 5). Nitrogen in most nucleotides is derived from the amide bond in glutamine, while the primary amino group for biosynthesis of all amino acids originates from glutamate37. Thus, the production of glutamine and glutamate are central to biomass production, and we expected the GS–GOGAT pathway to be most highly expressed during the microbial bloom. Glutamate had the highest concentration of all small-molecule metabolites containing N across all dates (for example, ~20 nM–3.4 mM; Fig. 4b) and increased significantly between March and May (Fig. 4b). As predicted, the temporal trend in glutamate production was correlated (Spearman ⍴ = 0.360, P = 0.023) with the temporal trend in microbial biomass production that occurred during snowmelt (Fig. 1a,e).
a, Gene expression for microbial N assimilation. Gene expression was categorized as ‘higher before snowmelt’ (March relative to May or September gene expression; dark blue lines), ‘highest during snowmelt’ (May relative to June or March; light blue lines) or ‘higher after snowmelt’ (June relative May gene expression; red lines). Data were gene expression for each field replicate (March n = 9, May n = 15, June n = 15, Sept n = 6). Gene products with allosteric binding or post-translation regulation capacity are shown in uppercase letters. b, Glutamate production observed by nuclear magnetic resonance (NMR). Data were collected from field replicates (March n = 9, May n = 15, June n = 15, Sept n = 6). Differences across months were determined using a non-parametric Kruskal–Wallis test (H statistic = 10.81, P = 0.01) and pairwise comparisons evaluated using Dunn’s test. Statistical differences among pairwise comparisons are denoted with different lowercase letters (Padj ≤ 0.05). The lower and upper hinges of boxplots represent the 25th and 75th percentiles, respectively, and the centre line is the median. Whiskers extend from the median by 1.5× the interquartile range. Data points outside whiskers represent outliers. c, Gene expression normalized for each MAG within a response group on each date (see Fig. 2a for number of MAGs within each response group.) The coloured lines represent weighted means from loess curve fitting and the shaded area is the 95% CI of the loess fit. glnA, GLUL, glutamine synthase; gltB,D, glutamate synthetase small and large subunit; gdhA, glutamate dehydrogenase; GlnB or GlnK, N regulatory PII-1 or PII-2 protein; GlnE, glutamine synthetase adenylyltransferase; GlnD, glutamine synthetase uridylyltransferase; ntrC/B, NRII–NRI two-component regulatory system; crp, cyclic AMP receptor protein; lrp, leucine responsive protein; nac, N assimilation control; rpoN, RNA polymerase sigma factor N (also known as σ40); livK, branched-chain amino acid transport system substrate binding protein; oppA, oligopeptide transport system substrate binding protein; ehuB, ectoine transport system substrate binding protein; opuC, choline/glycine betaine transport system substrate binding protein; urtA, urea transport system substrate binding protein. Figure created with BioRender.com (https://BioRender.com/391z08k).
However, gene expression for the GS–GOGAT pathway was 27–58% higher under the winter snowpack in March compared with that during snowmelt in May (Fig. 4a), suggesting that ammonia assimilation via GS–GOGAT was temporally offset from the biomass bloom. Maximum gene expression for N assimilation through the GS–GOGAT pathway was also different among microbial response groups (Fig. 4c), corresponding with the period of maximum metabolic activity for each group. This suggests niche partitioning of N assimilation pathways and substrates among microbial response groups that were related to snow accumulation and snowmelt.
In contrast to GS–GOGAT, genes for the NRII–NRI two-component regulatory system (ntrC/B) and N assimilation control transcription factor (nac) were more highly expressed during the snowmelt period in May (Fig. 4a and Extended Data Fig. 5). The timing for maximum gene expression of ntrC/B plus nac also differed among microbial response groups (Fig. 4c). The NRII–NRI two-component regulatory system is activated during N-limited growth marked by low external ammonia availability and low intracellular concentrations of glutamine38. Together, the NRII–NRI two-component system plus Nac form a regulon that controls the expression of more than 75 genes involved in utilizing organic N sources during periods of N-limited growth39. Winter-adapted and snowmelt-specialist MAGs had maximum gene expression of the NRII–NRI two-component system plus Nac during the snowmelt period in May (Fig. 4c), suggesting that uptake and degradation (Figs. 2g and 4a,c) of organic N (for example, peptide-like DON; see Fig. 3e) helped to fuel the microbial bloom during snowmelt.
Gene expression patterns after snowmelt suggested that the soil microbiome broadly switched from N- to C-limited after snowpack loss. For example, gene expression for ammonia assimilation via glutamine dehydrogenase (gdhA) increased by 22–65% after the loss of snow in June (Fig. 4a), coinciding with a pulse of ammonium and nitrate (for example, Fig. 1d,h,i). Significant increases in expression of RNA polymerase σ40 (rpoN), the N regulatory PII-1 and PII-2 proteins (GlnB and GlnK), and the transcription factor cAMP receptor protein (crp) were also observed in June. The PII-1 and PII-2 proteins have RNA polymerase σ40 dependent promoters and increase ammonia assimilation by inactivating the NRII–NRI two-component system plus Nac41,42,43. High gene expression of Crp is also an indicator of low carbon to nitrogen substrate stoichiometry (Fig. 3a), activates carbon catabolite repression and increases the degradation of aromatic substrates44,45, which was consistent with increased potential for the degradation of aromatic DON in June (Fig. 3e,f).
Amino acids and nitrate respiration fuel microbial bloom during snowmelt
High concentrations of branched-chain amino acids, including alanine, leucine, isoleucine and valine, were observed during the microbial bloom along with α-keto acids (pyruvate, 2-oxoisocaproic acid, isovalerate) that were one carbon atom shorter (Fig. 5a and Supplementary Extended Data Fig. 6). The co-occurrence of branched-chain amino acids and α-keto acids one carbon atom shorter suggests that anaerobic amino acid degradation (Stickland-like oxidative reactions46) was an important metabolic process during snowmelt (Fig. 5a). Transamination of amino acids, the first step in Stickland oxidative reactions47, produces glutamate that can be used directly for biosynthesis or further deaminated to ammonia, and we observed elevated transaminase gene expression in May and June (Extended Data Fig. 7). Transamination of branch-chained amino acids also produces pyruvate that can be decarboxylated to produce acetyl-CoA by pyruvate-ferrodixin oxidoreductase (PFOR) under anoxic conditions48,49,50, and we observed gene expression of pyruvate-ferrodixin oxidoreductase during snowmelt (Extended Data Fig. 7). Thus, metabolite and gene expression data suggested that anaerobic degradation of branch-chained amino acids was a source of glutamate or ammonia that could be used for N assimilation during the microbial bloom.
a, Small-molecule metabolites detected by 1H-NMR. Filled symbols indicate metabolites detected in Stickland-like oxidation reactions. Metabolites were categorized as ‘higher before snowmelt’ (March higher relative September or May concentration; dark blue circles), ‘highest during snowmelt’ (May higher relative to June or March; light blue circles) or ‘higher after snowmelt’ (June higher relative to May concentration; red circles). Data were combined across soil depths. Unfilled circles (compounds) were not detected in our dataset. Text in italics are genes in the pathway (see Extended Data Fig. 7 for gene expression). Expressed genes in the pathway are: ilvE, branched-chain aminotransferase; ilvA, tcdB, threonine dehydratase; ldh, lactate dehydrogenase; pflD, pyruvate-formate lysase; vorA, 2-oxoisovalerate ferredoxin oxidoreductase alpha subunit; pta, phosphate acetyltransferase; ackA, acetate kinase. b, Gene expression for nitrate/nitrite consumption through denitrification or respiratory dissimilatory nitrate reduction to ammonia (DNRA) had their highest expression before or during snowmelt (see Extended Data Fig. 8). Numbers in parentheses indicates the magnitude of increase (%) in gene expression ranging across soil depths. c, Metabolic reconstruction of winter-adapted Bradyrhizobium spp. MAGs [Bins 167, 164] that showed high total gene expression both during winter and snowmelt. Winter-adapted Bradyrhizobium spp. had the highest gene expression for branched-chain amino acid fermentation and the ability to consume N2O during snowmelt (see Supplementary Table 6 for full gene expression data). Dashed arrows represent gene expression of processes not observed in our data set. Figure created with BioRender.com (https://BioRender.com/48mpj37, https://BioRender.com/nowv87a, https://BioRender.com/wlixzrn).
High concentrations of organic acids may have affected nitrate consumption through competing pathways, such as denitrification versus dissimilatory nitrate reduction (DNRA), during snowmelt (Fig. 5b and Extended Data Fig. 8). Acetate, propionate or other products of anaerobic metabolism (for example, butyrate, H2) can be electron donors for denitrification or DNRA51, yet DNRA is favoured when non-fermentable, organic electron donors such as acetate are abundant and the ratio of reduced organic carbon to nitrate is high52, similar to conditions that we observed during snowmelt (for example, Figs. 1e and 5a). The highest gene expression [periplasmic nitrate reductase – napAB gene; nitrite reductase (cytochrome; ammonia-forming) – nrfA gene] for nitrate consumption through the respiratory branch of the DNRA pathway was also observed during snowmelt (Fig. 5b and Extended Data Fig. 8), implying nitrate retention through DNRA.
In contrast to respiratory DNRA, the highest gene expression for nitrite reduction to NO or N2O occurred under deep snowpack in March and before the accumulation of organic acids. We acknowledge that gene expression patterns alone cannot quantitatively determine the fate of nitrate during snowmelt. However, the gene expression patterns we observed support a study of natural abundance isotopes of nitrate conducted at the same field site and the same time-period13, showing a strong signal of nitrate reduction occurring during snowmelt. The denitrification-related gene expression patterns observed were also consistent with gas flux measurements53, showing that soil N2O efflux was highest before the onset of snowmelt, whereas the snowmelt period was a time-period of high N2O consumption.
Winter-adapted Bradyrhizobium MAGs (for example, Bins 164 and 167) were the most metabolically active taxa under winter snowpack in March based on total MAG gene expression (Fig. 2a). Winter-adapted Bradyrhizobium spp. had high gene expression for amino acid (branched-chain amino acids, livK; polar amino acids, ABC.PE.S; glutamine, gltl; tryptophan/tyrosine, trp/tyr) and peptide (ABC.PE.S) ABC transporters as well as high gene expression for oxidative deamination of primary amines (D-amino acid dehydrogenase, dadA; monoamine oxidase, MOA) underneath the winter snowpack (Fig. 5c).
Gene expression for N assimilation through GS–GOGAT and gene expression for ATP production via oxidative phosphorylation were also highest before snowmelt (Fig. 5c). These gene expression patterns suggested that winter-adapted Bradyrhizobia utilized aerobic metabolism to produce energy and assimilated N as ammonia before snowmelt.
High gene expression for transamination of amino acids by winter-adapted Bradyrhizobia in May (threonine dehydratase, ilvE, tdcB; branched-chain aminotransferase, ilvA; glutamate-pyruvate aminotransferase, alaC; tdcB), along with high gene expression for pyruvate-formate lyase (pflD), phosphate acetlytransferease (pta) and acetate kinase (ack) (Fig. 5c and Supplementary Table 3), suggested that anaerobic degradation of amino acids was an important source of N for biosynthesis and produced organic acids during snowmelt46,47,54. It is possible that other fermentable substrates, such as carbohydrates, were also a source of organic acids during snowmelt47. The winter-adapted Bradyrhizobia MAGs had high gene expression for nitrate reduction (napAB), nitric oxide reduction (nirK) and nitrous oxide reduction (nosZ) during the microbial bloom in May (Fig. 5c and Supplementary Table 3). Collectively, these gene expression patterns implied that the winter-adapted Bradyrhizobium spp. utilized N produced by anaerobic degradation of amino acids for organic N assimilation and produced energy via denitrification during snowmelt. This result highlighted this organism’s capacity for coordinated organic and inorganic N transformations for energy and growth during the microbial bloom.
Osmolytes released from biomass are a source of ammonia after snowmelt
Betaine and other methylated amines had high concentrations before and after the biomass crash in June (Fig. 6a and Extended Data Fig. 9). The methylated amines that were observed included degradation products characteristic of two pathways of betaine catabolism: the oxidative pathway that is initiated by betaine-homocysteine methyltransferase or the degradation pathway that proceeds via trimethylamine and originates from a Stickland-like reduction of glycine betaine40. Genes related to the oxidative pathway of betaine degradation (for example, betaine homocysteine methyltransferase, bhmt; sarcosine oxidase, soxGBA; serine hydroxymethyltransferase, glyA)55,56 were more actively expressed before the onset of snowmelt in March (Extended Data Fig. 10), whereas genes related to reductive betaine degradation (trimethylamine-dimethylamine oxidase, tmd-dmd; methylamine oxidase, mao-aofH)55,56 were more actively expressed after snowmelt in June (Extended Data Fig. 10).
a, Small-molecule metabolites detected by 1H-NMR (see Extended Data Fig. 9). Filled symbols are indicative of two pathways of betaine degradation. Metabolites were categorized as ‘higher before snowmelt’ (March higher relative to September or May concentration; dark blue circles), ‘highest during snowmelt’ (May higher relative to June or March; light blue circles) or ‘higher after snowmelt’ (June higher relative to May concentration; red circles). Data were combined across soil depths. Unfilled circles (compounds) were not detected in our dataset. Text in italics are genes in the pathway (see Extended Data Fig. 10 for gene expression). Genes are: bmt, betaine-homocysteine S-methyltransferase; dmg1, dimethylglycine oxidase; soxDBAG, sarcosine oxidase; glyA1, serine dehydratase; sdaA, serine deaminase; grdA, betaine reductase; tmd, trimethylamine N-oxidase demethylase; dmmABC, dimethylamine monooxygenase; mauA, qhpA, methylamine dehydrogenase. b, Ammonia and nitrite oxidation (that is, nitrification) were highest after the loss of snowpack in June as was fermentative DNRA (see Extended Data Fig. 8 for gene expression data). Data were combined across soil depths and were quantified from field replicates (March n = 9, May n = 15, June n = 15, Sept n = 6). c, Metabolic reconstructions indicated that winter-adaptive Solirubrobacteraceae [Bin 85] express genes for betaine degradation after snowmelt (see Supplementary Table 7 for full gene expression data). d, Spring-adapted Nitrososphaerales had high gene expression for ammonia oxidation after snowmelt (see Supplementary Table 8). Dashed arrows represent gene expression of processes not observed in our data set. Figure created with BioRender.com (https://BioRender.com/atatcpw, https://BioRender.com/kyvqvy1, https://BioRender.com/vcwfx0z, https://BioRender.com/64u3hsm).
A highly active winter-adapted Solirubrobacteraceae MAG had the highest gene expression for betaine degradation among all organisms (Fig. 6c). This MAG exhibited the highest gene expression for oxidative betaine degradation in March and the highest gene expression for reductive betaine degradation in June (Fig. 6c and Supplementary Table 7). Furthermore, this winter-adapted Solirubrobacteraceae MAG also demonstrated high gene expression for aminopeptidases that produced amino acid monomers underneath the snowpack in March (Fig. 6c and Supplementary Table 4), plus high gene expression for transaminases that produced glutamate at that time (Fig. 6c and Supplementary Table 4). Thus, it is likely that this winter-adapted Solirubrobacteraceae MAG utilized ammonia from oxidative betaine degradation and glutamate from amino acid transamination as N sources for biosynthesis and growth underneath the winter snowpack.
The pulse of nitrate that we observed after snowmelt in June coincided with high gene expression of ammonia and nitrite oxidation-related genes. For example, genes associated with ammonia or nitrite oxidation were 40–53% (ammonia oxidase, amoCAB; Fig. 6b) or 33–50% (nitrite oxidoreductase, nxrA, narGH; Fig. 6b and Supplementary Table 5) more highly expressed after the loss of snowpack in June as compared with those in May. These patterns co-occurred with 2-fold increases in total gene expression of ammonia-oxidizing spring-adapted Nitrososphaerales (Figs. 2a and 6d). Increased gene expression for the copper-containing nitrite reductase (nirK) occurred after snowmelt in June (Fig. 6b and Extended Data Fig. 8), but it is unlikely that this resulted in increased NO emissions. This is because the majority of NirK transcripts were mapped to spring-adapted Nitrosophaerales (Fig. 6d) and gene expression of Nirk homologues in archaea have not been observed to increase NO emissions57. Gene expression for the cytoplasmic nitrite reductase (NADH-dependent) large and small subunits (nirBD; Fig. 6b) was also 8–52% higher in June compared with that during the snowmelt period in May. This indicated potential for soil nitrate retention through the fermentative DNRA pathway, potentially limiting N leaching losses after snowmelt.
Discussion
Here we integrated genome-resolved metagenomics, metatranscriptomics and metabolomics to identify sources of N that fuel snowmelt-associated soil microbial blooms and to infer the fate of N after the microbial population size crashes post snowmelt. Snow accumulation, followed by snowmelt, affected the total metabolic activity of four microbial response groups as well as gene expression of their N-cycling traits (Figs. 2a and 4a,c). Gene expression for N assimilation pathways showed that N assimilated from ammonia was important for biosynthesis before snowmelt (Fig. 4a). By contrast, organic N monomers were taken up and degraded for growth during the snowmelt-associated microbial bloom (Fig. 4a). The timing of maximum gene expression for N assimilation was also different among microbial response groups (Fig. 4c), implying niche partitioning of N substrates and assimilation pathways related to the onset of snowmelt.
Multiple lines of evidence suggest that distinctions between a ‘slow’ soil N cycle during winter versus a ‘fast’ soil N cycle in summer58 should be revisited for ecosystems that experience a seasonal snowpack. First, we observed that microorganisms that were most active underneath the snowpack (winter-adapted or snowmelt-specialist MAGs) had fast predicted growth rates compared with spring-adapted MAGs (Fig. 2d). We acknowledge that in situ growth rates in winter would be slower than predicted growth rates due to soil temperature constraints under snowpack. Second, we observed high gene expression for endopeptidases involved in cell division, peptidoglycan synthesis and recycling during snowmelt, which implies high turnover of microbial biomass. Third, the molecular properties of the DON pool, such as becoming more reduced (Fig. 3b) and aromatic (Fig. 3c) during snowmelt, are indicators of increasing levels of microbial DON processing59. These results together challenge the notion of a ‘slow’ soil N pool that passes through microbial biomass only once or twice during winter58. Increased DON stocks during snowmelt instead appear to be associated with cell division, biomass turnover and degradation of aromatic DON. Consequently, the magnitude and rate of soil N cycling over winter should be proportional to the size of the snowmelt-associated microbial bloom.
Our study also implies that climate warming could affect soil N cycling during and after snowmelt in mountain ecosystems. For example, low-to-no-snow winters are expected within the next 35 to 60 years in the western United States16. Reduced winter snow cover will increase winter soil freezing and limit snowmelt infiltration or groundwater upwelling into surface soils during snowmelt60. If frozen soil limits the activity of winter-adapted organisms, including saprotrophic fungi that break down plant litter or snow moulds that are active during snowmelt12,61,62, then it is possible that snowmelt-associated blooms will be smaller with less soil N uptake during winter. Some alpine plants also acquire N under snowpack, and the phenological timing of soil N cycling in spring is currently well coupled with plants breaking winter dormancy63. Earlier snowmelt could lead to asynchrony in the timing of soil N mobilization and plant N demand in spring, and affect plant productivity indirectly through the soil N-cycling microbial community.
The metabolic activity of ammonia-oxidizing archaea increased 2-fold after snowmelt (Fig. 6d) and co-occurred with a significant pulse of soil nitrate (Fig. 1i). These results highlight the notable role that spring-adapted archaea had in increasing soil N mobilization at the start of the plant growing season. At the same time, some winter-adapted organisms had high potential to mineralize N from osmolytes such as glycine betaine (Fig. 6c), or from nucleotides released from lysed microbial biomass (Fig. 3g). We previously showed that volatile primary amines produced by betaine degradation after snowmelt were connected to ammonium and nitrate production64, supporting the hypothesis that betaine degradation by winter-adapted organisms provided a source of ammonium to ammonia oxidizers after snowmelt. To quantitatively determine the extent to which betaine degradation contributes to ammonia oxidation would require use of an isotopic tracer56, and increased activities of saprotrophic fungi or grazing by viruses also contribute sources of ammonia for nitrification in spring12,65.
We contend that nitrate produced by high nitrification gene expression after snowmelt was rapidly reassimilated because we observed high gene expression for dissimilatory and assimilatory nitrate reduction to ammonia in June (Fig. 6b and Extended Data Fig. 8). Recycling and remineralization of soil N is reflective of a ‘closed’ soil N loop that provides ample N to meet plant and microbial N demand for growth during the plant growing season66. Because the timing of the soil nitrate pulse ensued after maximum soil saturation due to snowmelt12,60, it is unlikely that significant amounts of nitrate produced after snowmelt was transported to the subsurface by the retreating groundwater table. Riverine nitrate, which bears an isotopic signature derived from microbial nitrification, thus probably originates deeper in the subsurface13,67 or from floodplain meanders that experience more frequent groundwater incursion and periodic river inundation68,69.
Combining multi-omic data sets had several advantages, as well as limitations, compared with previous approaches for understanding soil N cycling during and after snowmelt. For example, our interpretations of N degradation processes, N substrate usage and N assimilation pathways are based on molecular indicators of potential and not direct rates. However, our approach revealed microbial genetic capacity, gene expression patterns and the relative activity of metabolic pathways during the snowmelt time-period and following snowpack loss in spring. This enabled identification of key microbial players, inference into microbial N-cycling strategies and N substrates that sustained the snowmelt-associated microbial bloom. Additional microbial N-cycling response groups could be revealed by sampling at higher frequency during winter. Niches related to carbon substrate utilization or other redox-sensitive metabolisms may also occur during snowmelt. By leveraging multiple types of ‘omics data with field measurements of soil N stocks in this study, and integrating previous insights gained by analysing nitrate isotopes and soil N2O efflux13,53, we provide a more comprehensive understanding of N cycling in high-elevation, seasonally snow-covered watersheds.
Methods
The East River Watershed is located in Gunnison County, Colorado (38° 57.5’ N, 106° 59.3’ W). Elevations range from 2,750 to 4,000 m (a.s.l.). Snow cover in winter typically persists for 4–6 months (for example, November through May) followed by an arid summer. Minimum annual daily air temperature occurs in January (−14 ± 3 °C), and the maximum daily air temperature typically occurs in July (23.5 ± 3 °C). Annual precipitation is ~1,200 cm, with the majority (>80%) falling as snow during winter2. Over the past 50 years, maximum annual snow depth was 465 cm and the date of snowmelt has advanced earlier in the spring by 3.5 ± 2 days per decade70.
Soil collection and pore water sampling
Soils and soil pore water were collected at a hillslope location that was adjacent to the main stem of the East River (elevation ~2,775 m). Plant composition at this location are a mixed montane meadow community comprising perennial bunchgrasses (for example, Festuca arizonica), forbs (for example, Lupinus spp., Potentilla gracilis, Veratrum californicum) and shrubs (Artemisia tridentata). The sampling locations were encompassed by a ~80 m × 100 m area that was 100 m upslope (20 m elevation gain) from the edge of the East River riparian floodplain (Supplementary Fig. 1). Samples were collected from 14 m × 20 m areas that had been designated as field plots for a forthcoming field experiment. Soils are well-drained sandy loams in the Tilton series at this field location. The soil profile is ~0.5 m deep, which is predominantly A-horizon that is undifferentiated by depth.
Soil samples were collected on 6 dates starting after plant senescence in 2016 (9 September 2016), around the time of maximum winter snow depth (7 March 2017), at the end of the snowmelt period (9 May 2017), after the complete loss of snowpack and at the beginning of the plant growing season (8 June 2017), mid-summer (24 July 2017) and again after plant senescence in 2017 (16 September 2017). Maximum winter snowpack depth was inferred using two sources of continuous snow depth data collected at a nearby field station (Rocky Mountain Biological Lab) and at a nearby USDA SNOTEL site (Butte Station, CO). When there was no snowpack (September, June and July), soil samples were collected from two locations within 6 plots using a 2.5-cm-diameter soil probe attached to a slide hammer. The open face of the soil probe allowed the soil samples to be split in the field into three discrete depth increments: 0–5 cm, 5–15 cm and 15 cm+ below the soil surface. The maximum depth of the 15 cm+ increment varied, but was ~25 cm deep below the surface for each sample. Snow pits were excavated to the soil surface in March (snow depth ~1.8 m) and May (snow depth ~25 cm) to collect soils beneath the snowpack. A ~10 g subsample from each soil core at each depth was immediately flash frozen on dry ice in the field and archived for metagenomics and metabolomics analysis. The remainder of the soil core was allocated to physical and biochemical characterization and stored at 4 °C for no more than 7 days until laboratory analysis.
Soil temperature, soil volumetric water content and water potential were measured continuously starting in October 2016 and have been reported previously12. Ceramic cup tension lysimeters were installed within each plot in October 2016 at 25 cm, 50 cm and 150 cm below the surface. Low soil water content at the field site inhibited sampling of tension lysimeters in March, July or September. In May (snowmelt), we sampled soil pore water using a ¼ inch stainless steel tube inserted into the soil at discrete soil depths. Soil pore water was sampled with 60 ml gas-tight syringes, filtered through 0.2 µM filters (Acrodisc, Pall) and stored in pre-evacuated 60 ml glass serum bottles (Bellco Glass). We sampled the tension lysimeters in June by applying a negative pressure overnight to allow soil pore water to diffuse into the lysimeter cup and sampled within 24 h of applying the vacuum. Soil pore water from samples collected in March and September was extracted in the laboratory from archived frozen soil using a soil water extraction method (described below).
Soil chemical properties, microbial biomass and N pools
Microbial biomass N was measured using the chloroform-fumigation extraction method71. A 5 g subsample of each soil (field-moist) was extracted in 25 ml of 0.5 M K2SO4 on an orbital shaker table for 60 min, then gravity filtered through pre-leached #42 Whatman filter paper. A separate 5 g subsample was fumigated with ethanol-free chloroform for 7 days and then extracted as stated above. Microbial biomass N was quantified as total dissolved N measured in the fumigated minus non-fumigated extracts. Total dissolved N was measured colorimetrically as nitrate (NO3-N) after alkaline persulfate oxidation using a Versamax microplate spectrophotometer (Molecular Devices). Extractable inorganic N, total free primary amines and DON pool sizes were also measured in the unfumigated soil extracts. Dissolved inorganic N was measured colorimetrically using a Versamax microplate reader (Molecular Devices) as ammonium (NH4-N) + nitrate (NO3-N) in both soil extracts and soil pore water samples72,73. DON was calculated as the difference in total dissolved N minus inorganic N. Lastly, total free primary amine N was measured fluorometrically74 using a SpectraMax 340PC fluorescence microplate reader (Molecular Devices).
Nucleic acid co-extractions
DNA and RNA were co-extracted from 5–7 technical replicates of each field-collected soil sample (March n = 9, May n = 15, June n = 15, Sept n = 6) on ice by adding 0.5 ml phenol:chloroform:isoamyl alcohol (25:24:1) (Sigma-Aldrich) to 0.5 g of soil in a 2 ml Lysing Matrix E tube (MP Biomedicals), followed by addition of 0.5 ml CTAB buffer (5% CTAB, 0.25 M phosphate buffer pH 8.0, 0.3 M NaCl) and 50 μl of 0.1 M aluminum ammonium sulfate. The samples were homogenized at 5.5 m s−1 for 30 s in a FastPrep-24 instrument (MP Biomedicals), then centrifuged at 16,000 g for 5 min at 4 °C. The aqueous phase was removed and transferred to MaxTract High Density 2 ml tubes (Qiagen). Samples were then extracted a second time as described above and the aqueous phase from technical replicates for each soil sample were combined. Sodium acetate (3 M sodium acetate, 1/10th volume of total aqueous phase) and ice-cold ethanol (100%, 2× volume of total aqueous phase) were added, the samples were vortexed briefly, and a crude nucleic acid pellet was precipitated overnight at −20 °C. Separation of DNA and RNA was completed using the AllPrep DNA/RNA mini kit (Qiagen).
FT-ICR MS and 1H-NMR characterization of dissolved organic matter
Metabolomics data were collected at the Department of Energy’s Environmental Molecular Sciences Laboratory (EMSL; Richland, WA). Extractable dissolved organic matter (DOM) was extracted from 2-g subsamples of freeze-dried soil75. A high-speed ball mill was used to homogenize the subsamples before extraction. We first added 1.5 ml MilliQ water (H2O) to the soil, extracted the H2O-soluble fraction by shaking for 2 h at room temperature, centrifuged the soil slurry at 15,000 × g for 30 min to pellet the soil, and lastly, decanted the supernatant to collect the H2O-soluble fraction. Soil pore water collected for metabolomics analysis were filtered through 0.2 µM filters (Acrodisc, Pall) in the field and subsequently frozen before preparation for FT-ICR MS or 1H-NMR analysis.
Molecular properties of DOM were characterized by electrospray ionization (ESI) using a 21 T FT-ICR MS76. LC–MS-grade methanol was used to dilute the H2O-soluble (1:2 v/v) fraction before injection. Three technical replicates were run for each sample, samples were randomized, and an autosampler was used for direct infusion. A standard Thermo Heated-ESI (HESI) source was used to generate negatively charged molecular ions. Samples were introduced to the HESI source with a fused silica tube (50 µm i.d.) using an Agilent 1200 series pump (Agilent Technologies) at a flow rate of 4 µl min−1. Experimental conditions were as follows: scan average was set at 100 µS; needle voltage +3.4 kV; S-Lens RF level set to 60%; source heater temperature operated at 40 °C and the heated resistively coated glass capillary operated at 275 °C.
Data were collected over 22 min, with 7 of the 100-µS scans averaged for each sample, calibrated using an organic matter homologous series separated by 14 Da (-CH2 groups) and used to convert raw spectra to a list of m/z values; conversion was done by applying a signal-to-noise (S/N) ratio >2, mass measurement error <1 ppm, an absolute intensity threshold value of 100, taking into account the presence of C, H, N, O, P and S while excluding other elements. Features (that is, m/z values) were kept if detected in at least 2 of 3 technical replicates. Chemical formulae were assigned using the compound identification algorithm described previously and implemented by the software Formularity77.
The online software FT-MS R Exploratory Data Analysis (FREDA; https://shinyproxy.emsl.pnnl.gov/app/freda) was used to calculate the C to N ratio, estimate double-bond equivalents (DBE), the nominal oxidation state of carbon (NOSC) and the aromaticity for each compound found in each sample (Supplementary Table 6). All compounds were categorized into biochemical compound categories (for example, ‘phyto-oxy-aromatic’, ‘peptide’, ‘amino sugar’, ‘nucleotides’ or ‘unmatched’) based on multiple elemental stoichiometric classification rules78. Transformations of the DON pool were inferred by calculating the pairwise mass difference between all compounds detected in each sample and comparing those mass differences to a reference list of 1,255 precise masses of commonly observed biochemical transformations (Supplementary Table 7)79,80. The relative abundance for each transformation in each sample was calculated by dividing the sum of each transformation by the total number of transformations detected in each sample. We also grouped transformations into four categories (N-containing, P-containing, S-containing, CHO-only or OH-only)81. For example, transformations that involved chemical moieties containing N (for example, amino acids) were categorized as ‘N-containing’, whereas transformations with chemical moieties comprising carbon, oxygen and hydrogen were categorized as ‘CHO-only’. Transformations that contained both N and either phosphorus (P) or sulfur (S) were grouped with the N-containing category.
1H-NMR was performed on the same extract used for FT-ICR MS. Soil water extracts were diluted 10% (v/v) with 5 mM 2,2-dimethyl-2-silapentane-5-sulfonate-d6 (DSS-d6) as an internal standard. All NMR spectra were acquired on a Varian 600 MHz VNMRS spectrometer equipped with a 5 mm triple resonance salt-tolerant cold probe and a cold-carbon pre-amplifier at a regulated temperature of 298 K. The 90° 1H pulse was calibrated before the measurement of each sample. One-dimensional (1D) 1H spectra were acquired using a nuclear Overhauser effect spectroscopy (NOESY) pulse sequence with a spectral width of 12 ppm and 512 transients. The NOESY mixing time was 100 ms and the acquisition time was 4 s, followed by a relaxation delay of 1.5 s during which presaturation of the water signal was applied. Time-domain free induction decays (57,472 total points) were zero filled to 131,072 total points before Fourier transform. Chemical shifts were referenced to the 1H methyl signal in DSS-d6 at 0 ppm. The 1D 1H spectra were manually processed, assigned metabolite identification and quantified using Chenomx NMR Suite 8.3., HMDB and custom in-house databases. Quantification was based on fitted metabolite signals relative to the internal standard (DSS-d6). Signal-to-noise ratios were measured using MestReNova 14 with the limit of quantification equal to an S/N of 10 and the limit of detection equal to an S/N of 3. Standard 2D experiments such as 1H/13C heteronuclear correlation (HSQC) or 2D 1H/1H total correlation spectroscopy (TOCSY) further aided corroboration of several metabolite identifications where there was sufficient S/N.
Metagenome and metatranscriptome library preparation and sequencing
Metagenome and metatranscriptome sequencing libraries were generated (mean insert size 255 bp and 215 bp for DNA and RNA, respectively) and sequenced at the US Department of Energy’s Joint Genome Institute (JGI, Berkeley, CA, USA) using the Kapa Library with Real Time PCR compatible with Illumina series (Kapa Biosystems). For metagenomes, high-molecular-weight DNA was sheared using a Covaris LE220 focused-ultra sonicator and size selected using double SPRI. Then size-selected fragments were end repaired and ligated with adapters containing molecular index barcodes unique to each sequencing library. For metatranscriptome libraries, ribosomal (r)RNA was first depleted using Illumina’s Ribo-Zero rRNA Removal kit (Bacteria), and stranded complementary (c)DNA libraries were generated using the Illumina TruSeq Stranded Total RNA kit. The rRNA-depleted RNA was fragmented and reversed transcribed using random hexamers and SSII, followed by second strand synthesis. The fragmented cDNA was treated with end-pair A-tailing adapter ligation and 10 cycles of PCR. Metagenome and metatranscriptome libraries were each quantified separately using a Roche LightCycler 480 real-time PCR instrument. Sequencing of metagenome and metatranscriptome libraries was completed using the Illumina NovaSeq sequencer with the NovaSeq XP V1 reagent kits and S4 flowcell, following a 2 × 151 indexed run recipe. Paired metagenome and metatranscriptome data are available under GOLD Study ID Gs0135149 (https://gold.jgi.doe.gov/study?id=Gs0135149). Sequencing yielded 25.6 ± 5.8 Gb (range: 18.3–46.2 Gb) of DNA sequence and 26.2 ± 5.68 Gb (range: 5.1–37.6 Gb) of RNA sequence per sample.
Metagenome assembly, binning and annotation
Raw metagenome reads were initially assessed for quality82, with processing scripts available and described in ‘Filtered_Raw_Data’ folders for GOLD Study ID Gs0135149 (https://gold.jgi.doe.gov/study?id=Gs0135149). Reads associated with potential contaminants (human, cat, dog, mouse references and common microbial contaminants) were removed (rqcfilter2.sh contaminant removal options: removehuman=t removedog=t removecat=t removemouse=t removemicrobes=t), adapter trimmed and further trimmed from where quality dropped to 0 using BBDuk (v.38.08 and 38.24 for DNA and RNA, respectively). Post trimming, BBDuk was also used to remove reads that satisfied any of the following filters: (1) contains 4 or more undetermined bases (‘N’), (2) average quality score across the read smaller than 3, (3) minimum length ≤51 bp or 33% of the full read length. For RNA reads, additional filtering included removal of reads from rRNA through detection of common ribosomal k-mers in the reads using BBDuk. Quality control filtering resulted in removal of an average of 1.3% of reads per sample or 1.99% of bases per sample for DNA reads. For RNA, quality control filtering resulted in removal of an average of 67.5 ± 24.3% (range: 3.2–93.3 %) of reads per sample representing an average of 68 ± 23.8% (range: 6.3–93.4%) of bases per sample, largely the result of rRNA read removal (99.14% per sample of the removed reads on average).
Trimmed and filtered paired-end reads were corrected using bfc (v.r181, https://github.com/lh3/bfc) (Li 2015) (ref. 83) with the parameters ‘bfc -1 -s 10 g -k 21 -t 10’. Singletons with no mate pairs post filtering were removed. Corrected reads were assembled with metaSPAdes assembler (v.3.11.1)84 using the following range of k-mers: ‘spades.py -m 2000 –only-assembler -k 33,55,77,99,127 –meta -t 32’. To determine read representation in each assembly, the filtered read set from the sample was mapped to the assembly and coverage was inferred using bbmap (v.37.78) with default parameters except for ‘ambiguous=random’. Overall across 48 samples, 36.38 ± 8.3% (range: 19.9–55.2%) of the filtered DNA reads mapped back to the sample-specific assemblies. Full statistics describing quality control filtering and assembly statistics are given in Supplementary Table 8.
Metagenome binning was performed in ggKbase (https://ggkbase.berkeley.edu/) for each assembly. Contigs longer than 1 kb were binned using the automated binning algorithms MetaBat85, Maxbin2 (ref. 86) and Concoct (v.1.1.0)87. DASTool was used to select the best set of bins from each metagenome sample on the basis of dereplication, aggregation and scoring88. This resulted in 522 MAGs. MAGs were checked for completeness against a set of 51 bacterial single-copy genes or a set of 38 archaeal single-copy genes. A subset of 167 MAGs were categorized as ‘high-quality’ which passed quality filtering in checkM89 with more than 75% completeness and less than 25% contamination. Contigs and predicted open reading frames were annotated using the IMG annotation pipeline (v.4.16.4)90, and MAG genomic trait inference was performed using microTrait91.
For mapping RNA reads to MAGs, quality control filtered RNA reads were mapped separately in two ways: (1) RNA reads were mapped to checkM filtered MAGs from all samples and (2) RNA reads were mapped to all open reading frames predicted from all assembled contigs regardless of read binning status. Mapping was performed with bbmap where multiple mapping locations were resolved randomly (ambiguous=random). Reads per kilobase per million mapped reads (RPKM) values as calculated by bbmap were used for further analysis. The bbmap command was run as follows: ‘bbmap.sh -Xmx120g ambiguous=random threads=60 rpkm=rpkm_outfile.txt’.
Statistics
Statistical analyses were completed using R (v.4.0.0)92. Differences in extractable soil N pools across time, soil depth and their interaction were evaluated using two-factor analysis of variance (ANOVA) using the R package ‘rstatix’93, verifying assumptions of normality and equal variance by inspecting quantile and residual plots using the R package ‘ggResidual’94. The degree to which MAG abundance or activity varied across sampling dates or soil depths was assessed by permutational multivariate analysis of variance (perMANOVA, permutations n = 999) based on Bray–Curtis dissimilarity distances calculated using the R package ‘vegan’95. Pairwise comparisons of community dissimilarity across months or depths were determined using the R package ‘mctools’96 (Supplementary Table 3). Hierarchical clustering was used to classify MAGs into microbial response groups using the average-linkage method to calculate distances between clusters. We used the non-parametric Dunn’s test from the ‘rstatix’ package to determine whether microbial N-cycling traits or N-containing small-molecule metabolite concentrations were different across sampling dates. In the case of N-cycling trait expression, P values were adjusted for multiple comparisons using the Benjamini and Hochberg false discovery rate (‘fdr’) method using the R package ‘stats’. Figures were made using the ‘ggplot2’ and ‘patchwork’ R packages97,98, as well as BioRender.com.
Reporting summary
Further information on research design is available in the Nature Portfolio Reporting Summary linked to this article.
Data availability
The metagenomic reads and metatranscriptomic reads have been deposited and are available in National Center for Biotechnology Information Bioproject PRJNA1168581. Associated metadata are available through ESS-Dive at https://doi.org/10.15485/1577267 (ref. 99) and through JGI’s Genomes OnLine (GOLD) system under GOLD Study ID Gs0135149 (https://gold.jgi.doe.gov/study?id=Gs0135149). Sample metadata, individual metagenome assemblies and metatranscriptome data are also available through the National Microbiome Data Collaborative, along with links to the NCBI BioSample identifiers at https://data.microbiomedata.org/details/study/nmdc:sty-11-dcqce727 (ref. 100) and on ESS-Dive at https://doi.org/10.21952/WTR/1573029 (ref. 101) and https://doi.org/10.15485/2569158 (ref. 102). Source data are provided with this paper.
References
Bales, R. C. et al. Mountain hydrology of the western United States. Water Resour. Res. 42, W08432 (2006).
Hubbard, S. S. et al. The East River, Colorado, Watershed: a mountainous community testbed for improving predictive understanding of multiscale hydrological–biogeochemical dynamics. Vadose Zone J. https://doi.org/10.2136/vzj2018.03.0061 (2018).
Richardson, A. D., Bailey, A. S., Denny, E. G., Martin, C. W. & O’Keefe, J. Phenology of a northern hardwood forest canopy. Glob. Change Biol. 12, 1174–1188 (2006).
Inouye, D. W. Effects of climate change on phenology, frost damage, and floral abundance of montane wildflowers. Ecology 89, 353–362 (2008).
Harpold, A. A. & Molotch, N. P. Sensitivity of soil water availability to changing snowmelt timing in the western U.S. Geophys. Res. Lett. 42, 8011–8020 (2015).
Brooks, P. D., Williams, M. W. & Schmidt, S. K. Inorganic nitrogen and microbial biomass dynamics before and during spring snowmelt. Biogeochemistry 43, 1–15 (1998).
Brooks, P. D. & Williams, M. W. Snowpack controls on nitrogen cycling and export in seasonally snow-covered catchments. Hydrol. Process. 13, 2177–2190 (1999).
Kielland, K., Olson, K., Ruess, R. W. & Boone, R. D. J. B. Contribution of winter processes to soil nitrogen flux in taiga forest ecosystems. Biogeochemistry 81, 349–360, (2006).
Campbell, J. L., Mitchell, M. J., Mayer, B., Groffman, P. M. & Christenson, L. M. Mobility of nitrogen-15-labeled nitrate and sulfur-34 labeled sulfate during snowmelt. Soil Sci. Soc. Am. J. 71, 1934–1944 (2007).
Buckeridge, K. M. & Grogan, P. Deepened snow increases late thaw biogeochemical pulses in mesic low arctic tundra. Biogeochemistry 101, 105–121 (2010).
Isobe, K. et al. High soil microbial activity in the winter season enhances nitrogen cycling in a cool-temperate deciduous forest. Soil Biol. Biochem. 124, 90–100 (2018).
Sorensen, P. O. et al. The snowmelt niche differentiates three microbial life strategies that influence soil nitrogen availability during and after winter. Front. Microbiol. https://doi.org/10.3389/fmicb.2020.00871 (2020).
Bouskill, N. J. et al. A tale of two catchments: causality analysis and isotope systematics reveal mountainous watershed traits that regulate the retention and release of nitrogen. J. Geophys. Res. Biogeosci. 129, e2023JG007532 (2024).
Gottlieb, A. R. & Mankin, J. S. Evidence of human influence on Northern Hemisphere snow loss. Nature 625, 293–300 (2024).
Musselman, K. N., Clark, M. P., Liu, C., Ikeda, K. & Rasmussen, R. Slower snowmelt in a warmer world. Nat. Clim. Change 7, 214–219 (2017).
Siirila-Woodburn, E. R. et al. A low-to-no snow future and its impacts on water resources in the western United States. Nat. Rev. Earth Environ. 2, 800–819 (2021).
Fowler, D. et al. The global nitrogen cycle in the twenty-first century. Phil. Trans. R. Soc. B Biol. Sci. 368, 20130164 (2013).
Leinweber, P. et al. Advances in understanding organic nitrogen chemistry in soils using state-of-the-art analytical techniques. Adv. Agron. 119, 83–151 (2013).
Schimel, J. P. & Bennett, J. Nitrogen mineralization: challenges of a changing paradigm. Ecology 85, 591–602 (2004).
Canfield, D. E., Glazer, A. N. & Falkowski, P. G. The evolution and future of Earth’s nitrogen cycle. Science 330, 192–196 (2010).
Isobe, K. & Ohte, N. Ecological perspectives on microbes involved in N-cycling. Microbes Environ. 29, 4–16 (2014).
van Groenigen, J. W. et al. The soil N cycle: new insights and key challenges. SOIL 1, 235–256 (2015).
Warren, C. R. Organic N molecules in the soil solution: what is known, what is unknown and the path forwards. Plant Soil 375, 1–19 (2014).
Reitzer, L. Nitrogen assimilation and global regulation in Escherichia coli. Annu. Rev. Microbiol. 57, 155–176 (2003).
Cho, B.-K., Barrett, C. L., Knight, E. M., Park, Y. S. & Palsson, B. Ø. Genome-scale reconstruction of the Lrp regulatory network in Escherichia coli. Proc. Natl Acad. Sci. USA 105, 19462–19467 (2008).
Bender, R. A. A NAC for regulating metabolism: the nitrogen assimilation control protein (NAC) from Klebsiella pneumoniae. J. Bacteriol. 192, 4801–4811 (2010).
Heeswijk, W. C. V., Westerhoff, H. V. & Boogerd, F. C. Nitrogen assimilation in Escherichia coli: putting molecular data into a systems perspective. Microbiol. Mol. Biol. Rev. 77, 628–695 (2013).
Ankraku, Y. in Microorganisms and Nitrogen Sources (ed. Payne, J. W.) Ch. 1 (John Wiley & Sons, 1980).
Brown, C. M. in Microorganisms and Nitrogen Sources (ed. Payne, J. W.) Ch. 4 (John Wiley & Sons, 1980).
Nguyen, T. T. H., Myrold, D. D. & Mueller, R. S. Distributions of extracellular peptidases across prokaryotic genomes reflect phylogeny and habitat. Front. Microbiol.https://doi.org/10.3389/fmicb.2019.00413 (2019).
Chuckran, P. et al. Rapid response of nitrogen cycling gene transcription to labile carbon amendments in a soil microbial community. mSystems 6, e00161-21 (2021).
Sieradzki, E. T., Nuccio, E. E., Pett-Ridge, J. & Firestone, M. K. Expression of macromolecular organic nitrogen degrading enzymes identifies potential mediators of soil organic N availability to an annual grass. ISME J. 17, 967–975 (2023).
Boye, K. et al. Thermodynamically controlled preservation of organic carbon in floodplains. Nat. Geosci. 10, 415–419 (2017).
Koch, B. P. & Dittmar, T. From mass to structure: an aromaticity index for high-resolution mass data of natural organic matter. Rapid Commun. Mass Spectrom. 20, 926–932 (2006).
LaRowe, D. E. & Van Cappellen, P. Degradation of natural organic matter: a thermodynamic analysis. Geochim. Cosmochim. Acta 75, 2030–2042 (2011).
Weintraub, M. N., Scott-Denton, L. E., Schmidt, S. K. & Monson, R. K. The effects of tree rhizodeposition on soil exoenzyme activity, dissolved organic carbon, and nutrient availability in a subalpine forest ecosystem. Oecologia 154, 327–338 (2007).
Tyler, B. Regulation of the assimilation of nitrogen compounds. Annu. Rev. Biochem. 47, 1127–1162 (1978).
Muse, W. B. & Bender, R. A. The nac (Nitrogen Assimilation Control) gene from Escherichia coli. J. Bacteriol. 180, 1166–1173 (1998).
Zimmer, D. P. et al. Nitrogen regulatory protein C-controlled genes of Escherichia coli: scavenging as a defense against nitrogen limitation. Proc. Natl Acad. Sci. USA 97, 14674–14679 (2000).
Andreesen, J. R. Glycine metabolism in anaerobes. Antonie Van Leeuwenhoek 66, 223–237 (1994).
Switzer, A., Brown, D. R. & Wigneshweraraj, S. New insights into the adaptive transcriptional response to nitrogen starvation in Escherichia coli. Biochem. Soc. Trans. 46, 1721–1728 (2018).
Reitzer, L. & Schneider, B. L. Metabolic context and possible physiological themes of ς54-dependent genes in Escherichia coli. Microbiol. Mol. Biol. Rev. 65, 422–444 (2001).
Kumar, R. & Shimizu, K. Transcriptional regulation of main metabolic pathways of cyoA, cydB, fnr, and fur gene knockout Escherichia coli in C-limited and N-limited aerobic continuous cultures. Microb. Cell Fact. 10, 3 (2011).
Reverchon, S., Expert, D., Robert-Baudouy, J. & Nasser, W. The cyclic AMP receptor protein is the main activator of pectinolysis genes in Erwinia chrysanthemi. J. Bacteriol. 179, 3500–3508 (1997).
Görke, B. & Stülke, J. Carbon catabolite repression in bacteria: many ways to make the most out of nutrients. Nat. Rev. Microbiol. 6, 613–624 (2008).
McInerney, M. J. in Biology of Anaerobic Microorganisms (ed. Zehnder, A. J. B.) Ch. 8 (John Wiley & Sons, 1988).
Spormann, A. M. in Principles of Microbial Metabolism and Metabolic Ecology 215–269 (Springer, 2023).
Peel, J. L. The breakdown of pyruvate by cell-free extracts of the rumen microorganism LC. Biochem. J. 74, 525–541 (1960).
Williams, K., Lowe, P. N. & Leadlay, P. F. Purification and characterization of pyruvate: ferredoxin oxidoreductase from the anaerobic protozoon Trichomonas vaginalis. Biochem. J. 246, 529–536 (1987).
Heider, J., Mai, X. & Adams, M. W. Characterization of 2-ketoisovalerate ferredoxin oxidoreductase, a new and reversible coenzyme A-dependent enzyme involved in peptide fermentation by hyperthermophilic archaea. J. Bacteriol. 178, 780–787 (1996).
van den Berg, E. M., Elisário, M. P., Kuenen, J. G., Kleerebezem, R. & van Loosdrecht, M. C. M. Fermentative bacteria influence the competition between denitrifiers and DNRA bacteria. Front. Microbiol.https://doi.org/10.3389/fmicb.2017.01684 (2017).
Pandey, C. B. et al. DNRA: A short-circuit in biological N-cycling to conserve nitrogen in terrestrial. Sci. Total Environ. https://doi.org/10.1016/j.scitotenv.2020.139710 (2020).
Wan, J. et al. Bedrock weathering contributes to subsurface reactive nitrogen and nitrous oxide emissions. Nat. Geosci. 14, 217–224 (2021).
Knappe, J., Blaschkowski, H. P., Gröbner, P. & Schmttt, T. Pyruvate formate-lyase of Escherichia coli: the acetyl-enzyme intermediate. Eur. J. Biochem. 50, 253–263 (1974).
Sun, J., Mausz, M. A., Chen, Y. & Giovannoni, S. J. Microbial trimethylamine metabolism in marine environments. Environ. Microbiol. 21, 513–520 (2019).
Boysen, A. K. et al. Glycine betaine uptake and metabolism in marine microbial communities. Environ. Microbiol. 24, 2380–2403 (2022).
Bartossek, R., Nicol, G. W., Lanzen, A., Klenk, H.-P. & Schleper, C. Homologues of nitrite reductases in ammonia-oxidizing archaea: diversity and genomic context. Environ. Microbiol. 12, 1075–1088 (2010).
Schmidt, S. K. et al. Biogeochemical consequences of rapid microbial turnover and seasonal succession in soil. Ecology 88, 1379–1385 (2007).
Grandy, A. S. & Neff, J. C. Molecular C dynamics downstream: The biochemical decomposition sequence and its impact on soil organic matter structure and function. Sci. Total Environ. 404, 297–307 (2008).
Tokunaga, T. K. et al. Depth- and time-resolved distributions of snowmelt-driven hillslope subsurface flow and transport and their contributions to surface waters. Water Resour. Res. 55, 9474–9499 (2019).
Trejos-Espeleta, J. C. et al. Principal role of fungi in soil carbon stabilization during early pedogenesis in the high Arctic. Proc. Natl Acad. Sci. USA 121, e2402689121 (2024).
Schmidt, S. K., Wilson, K. L., Monson, R. K. & Lipson, D. A. Exponential growth of ‘snow molds’ at sub-zero temperatures: an explanation for high beneath-snow respiration rates and Q10 values. Biogeochemistry 95, 13–21 (2009).
Bilbrough, C. J., Welker, J. M. & Bowman, W. D. Early spring nitrogen uptake by snow-covered plants: a comparison of Arctic and alpine plant function under the snowpack. Arct. Antarct. Alp. Res. 32, 404–411 (2000).
Kim, J. et al. Measurement of volatile compounds for real-time analysis of soil microbial metabolic response to simulated snowmelt. Front. Microbiol. https://doi.org/10.3389/fmicb.2021.679671 (2021).
Coclet, C. et al. Virus diversity and activity is driven by snowmelt and host dynamics in a high-altitude watershed soil ecosystem. Microbiome 11, 237 (2023).
Fisk, M. C., Schmidt, S. K. & Seastedt, T. R. Topographic patterns of above- and belowground production and nitrogen cycling in alpine tundra. Ecology 79, 2253–2266 (1998).
Lavy, A. et al. Microbial communities across a hillslope-riparian transect shaped by proximity to the stream, groundwater table, and weathered bedrock. Ecol. Evol. 9, 6869–6900 (2019).
Matheus Carnevali, P. B. et al. Meanders as a scaling motif for understanding of floodplain soil microbiome and biogeochemical potential at the watershed scale. Microbiome 9, 121 (2021).
Rogers, D. B. et al. Modeling the impact of riparian hollows on river corridor nitrogen exports. Front. Water https://doi.org/10.3389/frwa.2021.590314 (2021).
Iler, A. M., Høye, T. T., David, W., Inouye, D. W. & Schmidt, N. M. Nonlinear flowering responses to climate: are species approaching their limits of phenological change?. Phil. Trans. R. Soc. B Biol. Sci. 368, 20120489 (2013).
Brookes, P. C., Landman, A., Pruden, G. & Jenkinson, D. S. Chloroform fumigation and the release of of soil nitroge: a rapid direct extraction method to measure microbial biomass nitrogen in soil. Soil Biol. Biochem. 17, 837–842 (1985).
Sims, G. K., Ellsworth, T. R. & Mulvaney, R. L. Microscale determination of inorganic nitrogen in water and soil extracts. Commun. Soil Sci. Plant Anal. 26, 303–316 (1995).
Doane, T. A. & Horwath, W. R. Spectrophotometric determination of nitrate with a single reagent. Anal. Lett. 36, 2713–2722 (2003).
Darrouzet-Nardi, A., Ladd, M. P. & Weintraub, M. N. Fluorescent microplate analysis of amino acids and other primary amines in soils. Soil Biol. Biochem. 57, 78–82 (2013).
Tfaily, M. M. et al. Advanced solvent based methods for molecular characterization of soil organic matter by high-resolution mass spectrometry. Anal. Chem. 87, 5206–5215 (2015).
Shaw, J. B. et al. 21 Tesla Fourier transform ion cyclotron resonance mass spectrometer greatly expands mass spectrometry toolbox. J. Am. Soc. Mass Spectrom. 27, 1929–1936 (2016).
Tolić, N. et al. Formularity: software for automated formula assignment of natural and other organic matter from ultrahigh-resolution mass spectra. Anal. Chem. 89, 12659–12665 (2017).
Rivas-Ubach, A. et al. Moving beyond the van Krevelen diagram: a new stoichiometric approach for compound classification in organisms. Anal. Chem. 90, 6152–6160 (2018).
Breitling, R., Ritchie, S., Goodenowe, D., Stewart, M. L. & Barrett, M. P. Ab initio prediction of metabolic networks using Fourier transform mass spectrometry data. Metabolomics 2, 155–164 (2006).
Graham, E. B. et al. Carbon inputs from riparian vegetation limit oxidation of physically bound organic carbon via biochemical and thermodynamic processes. J. Geophys. Res. Biogeosci. 122, 3188–3205 (2017).
Garayburu-Caruso, V. A. et al. Using community science to reveal the global chemogeography of river metabolomes. Metabolites 10, 518 (2020).
Huntemann, M. et al. The standard operating procedure of the DOE-JGI Metagenome Annotation Pipeline (MAP v.4). Stand. Genomic Sci. 11, 17 (2016).
Li, H. BFC: correcting Illumina sequencing errors. Bioinformatics 31, 2885–2887 (2015).
Nurk, S., Meleshko, D., Korobeynikov, A. & Pevzner, P. A. metaSPAdes: a new versatile metagenomic assembler. Genome Res. 27, 824–834 (2017).
Kang, D. D., Froula, J., Egan, R. & Wang, Z. MetaBAT, an efficient tool for accurately reconstructing single genomes from complex microbial communities. PeerJ 3, e1165 (2015).
Wu, Y.-W., Simmons, B. A. & Singer, S. W. MaxBin 2.0: an automated binning algorithm to recover genomes from multiple metagenomic datasets. Bioinformatics 32, 605–607 (2015).
Alneberg, J. et al. Binning metagenomic contigs by coverage and composition. Nat. Methods 11, 1144–1146 (2014).
Sieber, C. M. et al. Recovery of genomes from metagenomes via a dereplication, aggregation and scoring strategy. Nat. Microbiol. 3, 836–843 (2018).
Parks, D. H., Imelfort, M., Skennerton, C. T., Hugenholtz, P. & Tyson, G. W. CheckM: assessing the quality of microbial genomes recovered from isolates, single cells, and metagenomes. Genome Res. 25, 1043–1055 (2015).
Chen, I.-M. A. et al. IMG/M v.5.0: an integrated data management and comparative analysis system for microbial genomes and microbiomes. Nucleic Acids Res. 47, D666–D677 (2018).
Karaoz, U. & Brodie, E. L. microTrait: a toolset for a trait-based representation of microbial genomes. Front. Bioinform. https://doi.org/10.3389/fbinf.2022.918853 (2022).
R Core Team. R: A Language and Environment for Statistical Computing (R Foundation for Statistical Computing, 2020).
Kassambara, A. rstatix: pipe-friendly framework for basic statistical tests. R package version 0.7.0. https://doi.org/10.32614/CRAN.package.rstatix (2021).
Goode, K. & Rey, K. ggResidpanel: panels and interactive versions of diagnostic plots using ‘ggplot2’. R package version 0.3.0.9000. https://goodekat.github.io/ggResidpanel/ (2022).
Oksanen, J. et al. Vegan: community ecology package. R package version 1.17-9. https://rdocumentation.org/packages/vegan/versions/1.17-9 (2011).
Leff, J. W. mcTools. https://github.com/leffj/mctoolsr/ (2017).
Wickham, H. ggplot2: Elegant Graphics for Data Analysis (Springer, 2016).
Pedersen, T. L. patchwork: the composer of plots. R package version 1.1.1. https://cran.r-project.org/package=patchwork (2020).
Sorensen, P. et al. Soil nitrogen, water content, microbial biomass, and archaeal, bacterial and fungal communities from the East River Watershed, Colorado collected in 2016–2017. Dataset. ESS-DIVE https://data.ess-dive.lbl.gov/datasets/doi:10.15485/1577267 (2019).
Brodie, E. The synchronization of microbial and plant phenology in a mountainous watershed and its importance for nutrient retention under changing hydrologic regimes. Dataset. DOE Joint Genome Institute https://doi.org/10.25585/1488224 (2017).
Sorensen, P. et al. Sample collection metadata for soil cores from the East River Watershed, Colorado collected in 2017. Dataset. ESS-DIVE https://data.ess-dive.lbl.gov/datasets/doi:10.21952/WTR/1573029 (2019).
Karaoz, U. et al. Metagenome-assembled genomes measured at 3 depths during snowmelt period in East River, CO (March, May and June, September 2017). Dataset. ESS-DIVE https://data.ess-dive.lbl.gov/datasets/doi:10.15485/2569158 (2025).
Acknowledgements
Rocky Mountain Biological Laboratory (RMBL) laboratory spaces and equipment are funded in part by RMBL Equipment (Understanding Genetic Mechanisms) Grant DBI-1315705. A portion of this research was performed under the Facilities Integrating Collaborations for User Science (FICUS) programme (proposal: 10.46936/fics.proj.2019.50964/60000127; E.L.B.) and used resources at the DOE Joint Genome Institute (https://ror.org/04xm1d337) and the Environmental Molecular Sciences Laboratory (https://ror.org/04rc0xn13), which are DOE Office of Science User Facilities operated under Contract Nos. DE-AC02-05CH11231 (JGI) and DE-AC05-76RL01830 (EMSL). This material is based on work supported as part of the Watershed Function Scientific Focus Area at Lawrence Berkeley National Laboratory (E.L.B. and K.H.W.) funded by the US Department of Energy, Office of Science, Office of Biological and Environmental Research under Award Number DE-AC02-05CH11231. M. Conrad, R. Carroll and W. Brown helped to dig snow pits that enabled soil sampling during winter. J. Reithel and S. Sprott at RMBL also provided assistance in accessing the field site.
Author information
Authors and Affiliations
Contributions
P.O.S., H.R.B. and E.L.B. designed the experiment. P.O.S., H.R.B., N.J.B., M.B., K.H.W. and E.L.B. completed the field sampling and P.O.S., M.B., S.W. and Y.Z. performed laboratory experiments. P.O.S., U.K., H.R.B., J.F.B., E.E.-F., A.S., S.W., Y.Z. and E.L.B. led the collection and analyses of metagenomic and metatranscriptomic data. P.O.S., H.R.B., R.K.C., D.W.H., A.R.W., E.E., M.M.T., J.T., N.T. and E.L.B. led the collection and analyses of metabolomics data. P.O.S. and E.L.B. drafted the manuscript, and all authors contributed revisions to the original draft manuscript.
Corresponding authors
Ethics declarations
Competing interests
The authors declare no competing interests.
Peer review
Peer review information
Nature Microbiology thanks Kate Buckeridge, Guibing Zhu and the other, anonymous, reviewer(s) for their contribution to the peer review of this work. Peer reviewer reports are available.
Additional information
Publisher’s note Springer Nature remains neutral with regard to jurisdictional claims in published maps and institutional affiliations.
Extended data
Extended Data Fig. 1 Microbial composition and activity affected by snowmelt.
Variation in (a) MAG coverage (September n = 3, March n = 3, May n = 5, June 5 across all soil depths, See Supplemental Table 2) or (b) MAG total gene expression (Sept n = 2-3, March n = 3, May n = 5, June n = 4-5 across soil depths, See Supplemental Table 2) was assessed by non-metric dimensional scaling. The amount of variation (r2) that could be attributed to the month of soil collection, soil depth, and their interaction was assessed using permutational analysis of variance.
Extended Data Fig. 2 Genome coverage for microbial response groups related to snow accumulation and snowmelt.
Metagenome-associated genomes (MAGs) were categorized into microbial response groups (Winter-Adapted n = 17 MAGs, Snowmelt-Specialist n = 76 MAGs, Spring-Adapted n = 39 MAGs, Fall-Adapted = 35 MAGs) using hierarchical clustering based on the date of each MAG’s maximum abundance inferred from genome coverage. Percent of Total Community DNA Coverage (y-axis; panel a) is the sum of genome coverage for each MAG within a response group on each date divided by the total genome coverage for all MAGs. MAGs are classified at the taxonomic Order level. MAGs with taxonomic identity that could not be resolved at the Order level were assigned a taxonomic affiliation based on the finest level of taxonomy that could be resolved.
Extended Data Fig. 3 Gene expression of organic N degradation.
Gene expression of proteolytic enzymes were summed by MAGs within microbial response groups on each date. The number of MAGs in each groups was - Winter-Adapted n = 30 MAGs; Snowmelt-Specialist n = 32; Spring-Adapted n = 28 MAGs; Fall-Adapted n = 77 MAGs. The lower and upper hinges of the boxplots represent the 25th and 75th percentiles, respectively, and the center line is the median in all panels. Whiskers extend from the median by 1.5x the interquartile range. Data points laying outside of whiskers represent outliers in all panels. Data was combined across soil depths in all panels.
Extended Data Fig. 4 Correlations among N pools, compounds and organic N degrading gene expression.
Correlation matrix (non-parametric Spearman’s rank correlation) between DON stocks (microbial biomass N, dissolved organic nitrogen), relative abundance (%) of DON compounds, and gene expression (RPKM) for different classes of enzymes that degrade organic N. All data were normalized by z-scoring across sampling time-points prior to calculating the correlation matrix. The color of the tile indicates the direction of the relationship (red = positive, blue = negative) and the numbers are the correlation coefficient (Spearman’s rho). Blank tiles indicate that the correlation was not statistically significant (Bonferroni adjusted P ≥ 0.05).
Extended Data Fig. 5 Gene expression for N assimilation before and after snowmelt.
Gene expression (RPKM) of key genes associated with nitrogen assimilation that were ‘Higher Before Snowmelt’ (panel a), ‘Highest During Snowmelt (panel b)’, or ‘Higher After Snowmelt’ (panel c; see Fig. 4a in main text for full description). Data were gene expression for each field replicate on each sampling date (March n = 9; May n = 15; June n = 15; Sept n = 6). The lower and upper hinges of the boxplots represent the 25th and 75th percentiles, respectively, and the center line is the median. Whiskers extend from the median by 1.5x the interquartile range. Data points laying outside whiskers represent outliers. Differences in gene expression across sampling dates was tested by non-parametric Kruskal-Wallis. Pairwise differences among dates were determined using Dunn’s test and different lower case letters represent statistical differences among pairwise comparisons (Dunn’s test adjusted P ≤ 0.05). Data were combined across soil depths in all panels.
Extended Data Fig. 6 Anaerobic degradation of amino acids and other metabolites.
Small molecule N metabolites detected by 1H-NMR detected suggestive of anaerobic degradation of amino acids (see Fig. 5a in the main text). Data were metabolite concentrations for each field replicate on each sampling date (March n = 9; May n = 15; June n = 15; Sept n = 6). The lower and upper hinges of the boxplots (panel b) represent the 25th and 75th percentiles, respectively, and the center line is the median. Whiskers extend from the median by 1.5x the interquartile range. Data points laying outside whiskers represent outliers. Differences in metabolite concentrations across sampling dates was tested by non-parametric Kruskal-Wallis. Pairwise differences among dates were determined using Dunn’s test and different lower case letters represent statistical differences among pairwise comparisons (Dunn’s test adjusted P ≤ 0.05). Data were combined across soil depths in all panels.
Extended Data Fig. 7 Gene expression for anaerobic amino acid degradation.
Gene expression for genes involved in anaerobic degradation of amino acids (Stickland-like oxidations; see Fig. 5a in the main text). Gene expression for each gene was summed for each field replicate (March n = 9; May n = 15; June n = 15; Sept n = 6) and was normalized by z-scoring gene expression across sampling time points. Abbreviations for expressed genes in the pathway are ilvE - branched-chain aminotransferase, ilvA, tcdB – threonine dehydratase, ldh – lactate dehydrogenase, pflD – pyruvate-formate lysase, POR – pyruvic-ferredoxin oxidoreductase, vorA - 2-oxoisovalerate ferredoxin oxidoreductase alpha subunit, pta - phosphate acetyltransferase, ackA – acetate kinase.
Extended Data Fig. 8 Gene expression for nitrate consumption or production affected by snowmelt.
Gene expression (RPKM) of key genes associated with nitrate production and consumption that were ‘Higher Before Snowmelt’ or ‘Highest During Snowmelt’ (panel a), or ‘Higher After Snowmelt’ (panel b; see Figs. 5b, 6b in main text for full description). Data were gene expression for each field replicate on each sampling date (March n = 9; May n = 15; June n = 15; Sept n = 6). The lower and upper hinges of the boxplots represent the 25th and 75th percentiles, respectively, and the center line is the median. Whiskers extend from the median by 1.5x the interquartile range. Data points laying outside whiskers represent outliers. Differences in gene expression were tested by non-parametric Kruskal-Wallis, then pairwise difference among sampling dates were determined using Dunn’s test. Different lower case letters represent statistical differences among pairwise comparisons across dates (Dunn’s test adjusted P ≤ 0.05). Data were combined across soil depths in all panels.
Extended Data Fig. 9 Methylated amines related to betaine degradation after snowmelt.
Small molecule metabolites detected by 1H-NMR detected in a, betaine oxidation or b, betaine reduction pathways (see Fig. 6a in the main text). Data were metabolite concentrations for each field replicate on each sampling date (March n = 9; May n = 15; June n = 15; Sept n = 6). The lower and upper hinges of the boxplots (panel b) represent the 25th and 75th percentiles, respectively, and the center line is the median. Whiskers extend from the median by 1.5x the interquartile range. Data points laying outside whiskers represent outliers. Differences in metabolite concentrations across sampling dates was tested by non-parametric Kruskal-Wallis. Pairwise differences among dates were determined using Dunn’s test and different lower case letters represent statistical differences among pairwise comparisons (Dunn’s test adjusted P ≤ 0.05). Data were combined across soil depths in all panels.
Extended Data Fig. 10 Gene expression for betaine degradation affected by snowmelt.
Gene expression for genes involved in the degradation of betaine (see Fig. 6a in the main text). Two pathways of betaine degradation were observed – betaine oxidation (panel a) or betaine reduction (panel b). Gene expression for each gene was summed for each field replicate (March n = 9; May n = 15; June n = 15; Sept n = 6) and was normalized by z-scoring gene expression across sampling time points. Abbreviations for genes are bmt – betaine-homocysteine S-methyltransferase, soxDBAG – sarcosine oxidase, glyA1 – serine dehydratase, sdaA - serine deaminase, grdA – betaine reductase, tmm – trimethylamine monooxygenase, qhpA – methylamine dehydrogenase.
Supplementary information
Supplementary Information (download PDF )
Supplementary Fig. 1 (map of field site).
Supplementary Tables (download XLSX )
Supplementary Table 1. Number of soil samples used in each analysis type. Table 2. Pairwise comparisons of genome coverage or activity across sampling dates. Table 3. Summarized gene expression for N traits for winter-adapted Bradyrhizobium spp. MAGs. Table 4. Summarized gene expression for N traits for winter-adapted Solirubrobacteraceae MAGs. Table 5. Summarized gene expression for N traits for spring-adapted Nitrosphaerales spp. MAGs. Table 6. FT-ICR MS compounds detected across samples. Table 7. List of common biochemical transformations and categories. Table 8. Summary of metagenomic and metatranscriptomic sequencing effort and quality.
Source data
Source Data (download XLSX )
Source data for figures in main text in one file, with tabs marked for relevant figures.
Rights and permissions
Open Access This article is licensed under a Creative Commons Attribution-NonCommercial-NoDerivatives 4.0 International License, which permits any non-commercial use, sharing, distribution and reproduction in any medium or format, as long as you give appropriate credit to the original author(s) and the source, provide a link to the Creative Commons licence, and indicate if you modified the licensed material. You do not have permission under this licence to share adapted material derived from this article or parts of it. The images or other third party material in this article are included in the article’s Creative Commons licence, unless indicated otherwise in a credit line to the material. If material is not included in the article’s Creative Commons licence and your intended use is not permitted by statutory regulation or exceeds the permitted use, you will need to obtain permission directly from the copyright holder. To view a copy of this licence, visit http://creativecommons.org/licenses/by-nc-nd/4.0/.
About this article
Cite this article
Sorensen, P.O., Karaoz, U., Beller, H.R. et al. Multi-omics reveals nitrogen dynamics associated with soil microbial blooms during snowmelt. Nat Microbiol 11, 359–374 (2026). https://doi.org/10.1038/s41564-025-02213-2
Received:
Accepted:
Published:
Version of record:
Issue date:
DOI: https://doi.org/10.1038/s41564-025-02213-2








