Abstract
Myocardial fibrosis is a pivotal contributor to heart failure progression. This study aimed to investigate the molecular mechanisms underlying the role of transcription factor EC (TFEC) in myocardial fibrosis. Myocardial fibrosis was induced in mice via isoproterenol (ISO) administration, and human cardiac fibroblasts (CFs) were stimulated with TGF-β1. Gene overexpression or knockdown was achieved through transfection. Gene and protein expression levels were quantified using quantitative real-time PCR (qRT-PCR) and Western blotting. Fibrotic changes, including collagen deposition and the expression of fibrotic markers, were assessed via Sirius red staining and immunohistochemistry. Subcellular localization of long noncoding RNA 5′ to Xist (LncRNA FTX) was confirmed using subcellular fractionation, qRT-PCR, and fluorescence in situ hybridization (FISH). Dual-luciferase reporter assays, RNA immunoprecipitation (RIP), and chromatin immunoprecipitation (ChIP) were performed to validate gene interactions. TFEC and integrin-linked kinase (ILK) were upregulated in TGF-β1-stimulated CFs. TFEC silencing reduced extracellular matrix (ECM) deposition and attenuated myocardial fibrosis in vitro and in vivo. TFEC transcriptionally activated ILK by directly binding to its promoter. Furthermore, TFEC was identified as a direct target of miR-335-3p, whose downregulation in myocardial fibrosis led to diminished repression of TFEC. LncRNA FTX was upregulated in myocardial fibrosis and functioned as a competing endogenous RNA (ceRNA) by sponging miR-335-3p to modulate TFEC expression. The LncRNA FTX/miR-335-3p/TFEC/ILK axis represents a critical regulatory pathway in myocardial fibrosis progression.
Introduction
Heart failure is a complex syndrome resulting from both structural and functional heart impairments, affecting over 64.3 million individuals globally, with a dismal 5-year survival rate of less than 50%1,2. Myocardial fibrosis significantly contributes to the development and progression of heart failure, and it is considered a key therapeutic target in its treatment. The pathological basis of myocardial fibrosis primarily involves the activation of cardiac fibroblasts, which leads to excessive extracellular matrix (ECM) deposition, accompanied by an inflammatory cytokine release and an increase in neurohumoral factors like angiotensin. As such, fibroblasts serve as the primary effector cells in the progression of myocardial fibrosis3,4. Currently, effective treatments for myocardial fibrosis remain limited, making it essential to further explore its pathogenesis and underlying mechanisms to improve patient outcomes.
Transcription factor EC (TFEC) is a member of the microphthalmia (MiT)/transcription factor E (TFE) family of basic/helix-loop-helix/leucine zipper (bHLH-LZ) transcription factors5. The roles and regulatory mechanisms of MiT family transcription factors, including TFEB, TFE3, and TFEC, have been discussed across various diseases, such as malignant tumors, neurodegenerative disorders, and cardiomyopathies. These factors are implicated in cellular processes like energy metabolism, organelle biogenesis, and autophagy5,6,7,8,9. Notably, the involvement of TFEC in cardiovascular diseases has been highlighted in previous studies. Zhao T et al.10 observed upregulated TFEC in the hypertrophic myocardium of mice, and TFEC knockdown alleviated cardiac hypertrophy and dysfunction, suggesting a contributory role in heart diseases. Similarly, Wang K et al.11 identified N4-acetylcytidine acetylation of TFEC mRNA in ischemic heart diseases, which enhanced TFEC expression and promoted cardiomyocyte apoptosis by upregulating the pro-apoptotic factor BCL2-interacting killer (Bik), further supporting TFEC’s involvement in cardiac pathology. However, the potential role of TFEC in myocardial fibrosis remains unexplored.
The Jasper database (https://jaspar.elixir.no/) predicts multiple binding sites between TFEC and the promoter of integrin-linked kinase (ILK), a key mediator of myocardial fibrosis12. Thus, the interaction between TFEC and ILK during myocardial fibrosis warrants further investigation. Additionally, accumulating evidence indicates that non-coding RNAs (including LncRNAs and miRNAs) play crucial regulatory roles in myocardial fibrosis, prompting us to explore their potential involvement in the TFEC/ILK pathway. LncRNAs are a class of regulatory RNAs longer than 200 nucleotides, while miRNAs are short non-coding RNA molecules typically 20–22 nucleotides in length13. Extensive research has highlighted the involvement of both LncRNAs and miRNAs in the pathophysiology of myocardial fibrosis. LncRNAs regulate miRNAs through competing endogenous RNA (ceRNA) interactions, where they competitively bind miRNAs to modulate mRNA expression14. For instance, Zhang H et al.15 demonstrated that Lnc XIST promoted CF proliferation and ECM accumulation by sponging miR-155-5p. This study aims to explore the molecular role of TFEC in myocardial fibrosis and clarify the regulatory mechanisms (LncRNAs and miRNAs) involved in its upstream and downstream pathways.
Materials and methods
Cell culture and treatment
Human cardiac fibroblasts (CFs) were obtained from Procell (CP-H078, Wuhan, China) and cultured in the provided standard medium (Procell, CM-H078), supplemented with 10% fetal bovine serum (Gibco, USA) and penicillin-streptomycin (100 U/mL, 100 µg/mL) in a humidified incubator at 37 °C with 95% air and 5% CO2. CFs were induced by TGF-β1 (20 ng/mL) for 24 h to establish the in vitro myocardial fibrosis model.
Quantitative real-time PCR (qRT-PCR)
Total RNA was extracted using RNAiso Plus Reagent (Takara, Shiga, Japan). After verifying RNA purity and concentration, 1 µg of total RNA was reverse-transcribed into complementary DNA with the FastQuant RT Kit (Tiangen, Beijing, China). qRT-PCR was conducted on the Applied Biosystems 7,500 Fast Real-Time PCR System (Roche, Basel, Switzerland) using SYBR Green (Takara). β-actin served as the internal reference, and fold changes in mRNA expression were calculated using the 2−ΔΔCt method.
Western blotting
Total protein was extracted using RIPA lysis buffer (Invitrogen) and quantified with the BCA Protein Assay kit (Beyotime). For western blotting, 30 µg of protein per lane was separated by 12% sodium dodecyl-sulfate polyacrylamide gel electrophoresis (SDS-PAGE) and transferred to polyvinylidene fluoride (PVDF) membranes (Millipore). After blocking with 5% nonfat milk, the membranes were incubated overnight at 4 °C with primary antibodies, followed by a 2-hour incubation with corresponding secondary antibodies. The immunoreactive bands were visualized using an enhanced chemiluminescence kit (Beyotime), according to the manufacturer’s instructions.
Cell transfection
Small interfering (si) RNA plasmids, overexpression (OE) vectors, and their respective negative controls (siRNA-NC and OE-NC) were designed and synthesized by Genepharma (Shanghai, China). The microRNA (miR)-335-3p mimic, miR-335-3p inhibitor, and their respective negative controls (miR-335-3p mimic NC and miR-335-3p inhibitor NC) were obtained from Ribobio (Guangzhou, China). Cells were transfected with these plasmids upon reaching 60–70% confluence using Lipofectamine 3000 reagent (Invitrogen). Forty-eight hours after transfection, the cells were harvested for subsequent experiments. Transfection efficiency was confirmed by measuring the expression of target genes via qPCR 48 h post-transfection. Transfection efficiency was verified by qPCR, and the results showed that the target genes were effectively overexpressed or silenced (Supplementary Fig. 1). All transfection experiments included appropriate negative controls: empty vector, scrambled siRNA/miRNA, and mutant constructs for luciferase and pull-down assays.
Immunofluorescence Staining of α-smooth muscle actin (α-SMA) and Collagen I.
The culture medium consists of DMEM/F-12 (Gibco, China, 11330032) supplemented with 10% FBS (Gibco, China, 10437028) and 1% penicillin/streptomycin (Gibco, 15140122). For fixation and permeabilization, human CFs were first washed with PBS (Gibco, China, 10010023), then fixed with 4% paraformaldehyde (Sigma, USA, 30525-89-4) for 15 min at room temperature (RT) and washed three times with PBS. Permeabilization was achieved by incubating with 0.5% Triton X-100 (Sigma, USA, 9036-19-5) in PBS for 10 min followed by three PBS washes. Blocking was carried out by incubating with a blocking buffer containing 5% BSA (Sigma, USA, 20–191) and 0.1% Tween-20 (Sigma, USA, 655204) in PBS for 1 h at RT. Primary antibodies, including α-SMA (mouse monoclonal, Abcam, ab7817, 1:200) and Collagen I (rabbit polyclonal, Abcam, ab34710, 1:200), were diluted in blocking buffer and incubated overnight at 4 °C. After that, cells were washed three times with PBS + 0.1% Tween-20 (PBST) and incubated with fluorophore-conjugated secondary antibodies (1:500) for 1 h at RT in the dark, with anti-mouse IgG (Alexa Fluor 488, Invitrogen, A-11001) for α-SMA and anti-rabbit IgG (Alexa Fluor 594, Invitrogen, A-11012) for Collagen I. Nuclear counterstaining was performed by incubating with DAPI (Thermo Fisher, D1306, 1:1000) for 5 min and then washing three times with PBS. Finally, coverslips were mounted with ProLong Gold Antifade Mountant (Thermo Fisher, P36930) and images were obtained using a confocal microscope (Zeiss LSM 880).
Dual-luciferase reporter assay
The TFEC-binding motif and ILK promoter were cloned into the pGL3-basic vector (Promega, WI, USA). 293T cells and CFs were cultured in 96-well plates and co-transfected with the pGL3-basic vector and pRL-SV40 using Lipofectamine 3000 reagent (Invitrogen). Forty-eight hours post-transfection, luciferase activity was measured using the Dual-Luciferase Reporter Assay System (Promega), with results normalized to Renilla luciferase activity.
RNA Immunoprecipitation (RIP) assay
RIP assay was conducted using the EZMagna RIP Kit (Millipore, USA). Briefly, CF cell lysates were incubated overnight at 4 °C with magnetic beads conjugated to either anti-immunoglobulin G (IgG) or Argonaute-2 (Ago2) antibodies. The relative levels of long noncoding RNA five prime to Xist (Lnc FTX) and miR-335-3p were assessed by qRT-PCR.
Chromatin Immunoprecipitation (ChIP) assay
The Magna ChIP™ A/G Kit (Millipore, USA) was used. CFs were cross-linked with 1% formaldehyde for 10 min at room temperature, followed by quenching with 125 mM glycine for 5 min. Chromatin was sonicated to an average size of 200–500 bp using a Bioruptor® Pico (Diagenode). Lysates were incubated overnight at 4 °C with 2 µg of anti-TFEC antibody (Abcam, ab115569) or normal rabbit IgG (negative control). After washing, immunoprecipitated DNA was eluted and purified. Quantitative PCR was performed using primers spanning the predicted TFEC-binding region in the ILK promoter (5′-CACACATGAG-3′). Enrichment was calculated as percentage of input and normalized to IgG control.
Fluorescence in-situ hybridization (FISH)
A Lnc FTX probe was obtained from Ribobio, and subcellular localization of Lnc FTX in CFs was determined using a Fluorescent in Situ Hybridization Kit (RiboBio, China). Nuclei were stained with DAPI, and images were captured using a fluorescence microscope (Olympus CX41, Japan).
Subcellular fractionation
To further assess subcellular localization, a PARIS™ kit (Thermo Fisher Scientific, USA) was used to isolate cytoplasmic and nuclear fractions. The levels of Lnc FTX in these fractions were quantified by qRT-PCR. U6 was used as the nuclear internal reference, and GAPDH was used as the cytoplasmic internal reference to verify the efficiency of subcellular fractionation.
Pull-down of biotin-coupled MiRNA
Biotin was attached to the 3’ end of miR-335-3p, and CFs were transfected with Biotin-labeled miR-335-3p (Biotin-miR-335-3p) using Lipofectamine 3000 (Invitrogen), with Biotin-labeled C. elegans miRNA (Biotin-cel-miR67) serving as a control. Forty-eight hours post-transfection, the levels of Lnc FTX and TFEC in the Biotin-miR-335-3p or Biotin-cel-miR67 pull-downs were analyzed using qRT-PCR.
Animal experiments
A total of 60 male C57BL/6J mice (18–20 g, 8 weeks old) were purchased from Yishang Biotech (Shanghai, China) and housed in a specific pathogen-free (SPF) environment with ad libitum access to food and water. All methods are reported in accordance with ARRIVE guidelines (https://arriveguidelines.org). All animal procedures were conducted in accordance with the guidelines of the Institutional Animal Care and Use Committee (IACUC) of the First Affiliated Hospital of Zhengzhou University. All experimental protocols were approved by the IACUC of First Affiliated Hospital of Zhengzhou University.
The mice were randomly assigned to four groups (n = 6 per group): the Control group, where mice were subcutaneously injected with normal saline; the Isoproterenol (ISO) group, where mice were subcutaneously injected with ISO (10 mg/kg, Sigma-Aldrich, I5627, USA) daily for seven days16; the ISO + short hairpin RNA-negative control (shNC) group, where mice were treated with subcutaneous ISO injection and shNC (Shanghai GeneChem Co., Ltd., China) via tail vein injection; and the ISO + short hairpin RNA targeting TFEC (shTFEC) group, where mice received ISO subcutaneously and shTFEC (Shanghai GeneChem Co., Ltd., China) via tail vein injection. Twenty-four hours after the final ISO injection, mice were sacrificed, and heart tissues were collected for fixation in 4% paraformaldehyde. Additionally, separate mouse cohorts were established for agomir and AAV9 experiments: AgomiR-NC group, AgomiR-335-3p group, AAV9-shNC group, AAV9-shLnc FTX group (n = 6 per group), all treated with ISO as described above. The microRNA compounds, specifically the mmu-miR-335-3p agomir (AgomiR-335-3p) and a non-targeting scrambled sequence negative control (AgomiR-NC), were commercially sourced from Shanghai GenePharma Co., Ltd. (Shanghai, China). These agomirs are chemically synthesized with phosphorothioate backbone modifications and 2’-O-methyl modifications to enhance their nuclease resistance and cellular uptake in vivo. For in vivo delivery, immediately prior to administration, the AgomiR-335-3p or AgomiR-NC were mixed with a linear polyethylenimine (PEI) nanoparticle-based delivery system (molecular weight ~ 25,000; Sigma-Aldrich, St. Louis, MO, USA) at a predetermined nitrogen-to-phosphate (N/P) ratio of 10 in a 5% glucose solution to form stable, polyplexed nanoparticles. The mixture was vortexed thoroughly and incubated at room temperature for 15 min to allow for the formation of compact, positively charged PEI-agomir complexes. The resulting complexes were administered to the experimental mice via intravenous injection through the tail vein. Each mouse received a single injection containing a total of 10 nmol of the respective agomir, delivered in a final volume of 100 µL. This administration protocol ensures systemic circulation of the complexes, allowing for efficient delivery to the cardiac tissues.
Based on the transcript sequence of mouse long non-coding RNA (lncRNA) FTX, we designed a short hairpin RNA (shRNA) sequence. The specificity of this shRNA sequence was verified via BLAST analysis to avoid cross-reactivity with non-target genes. A validated scrambled sequence with no homology to FTX was used as the negative control. The shRNA oligonucleotide strands were cloned into a recombinant adeno-associated virus serotype 9 (AAV9) plasmid vector. This vector contained a polymerase III promoter to drive shRNA expression. To ensure the specific expression of shRNA in cardiomyocytes, the cardiac troponin T (cTnT) promoter was selected. Recombinant AAV9 viral particles were packaged by triple-plasmid co-transfection of HEK293T cells, followed by purification using polyethylene glycol (PEG) precipitation and iodixanol density gradient centrifugation. The genomic titer of the virus was finally determined by quantitative polymerase chain reaction (qPCR), which confirmed a titer ranging from 1012 ~1013 viral genomes per milliliter (vg/mL). Mice in the experimental group were injected via the tail vein with 100 µl (µL) of AAV9-shRNA-FTX suspension in phosphate-buffered saline (PBS), containing 1 × 1011 viral genomes. Mice in the control group were injected with an equal dose of AAV9-shRNA-Control virus via the same route. Four weeks after viral injection, when the virus had achieved sufficient expression in cardiac tissue, echocardiography (Vevo F2 Imaging System, VisualSonics) was employed to assess cardiac function, encompassing stroke volume, ejection fraction, and heart rate. M-mode images were acquired from the parasternal short-axis view at the level of the papillary muscles in non-anesthetized mice. A blinded observer analyzed the images using Vevo LAB 5.8.1 software. For each functional parameter, measurements were averaged across three consecutive cardiac cycles to minimize variability.
After the cardiac function measurement was finished, the mice were euthanized with the cervical dislocation method under anesthesia with 3% isoflurane and cardiac tissues were collected. The cardiac tissues were divided into two parts: one part was rapidly frozen in liquid nitrogen for subsequent RNA extraction, and the other part was fixed with 4% paraformaldehyde for paraffin embedding and sectioning.
Sirius red staining and immunohistochemical assay
The fixed heart tissues were subjected to dehydration, paraffin embedding, and sectioned into 5-µm thick slices. The sections were deparaffinized, rehydrated, and stained with iron hematoxylin (Solarbio, G1472, China), followed by Sirius red (Solarbio, G1472) to evaluate the degree of myocardial fibrosis under a light microscope. Additionally, after deparaffinization and rehydration, the slices underwent antigen retrieval and were incubated with 3% hydrogen peroxide. Following a 30-minute blocking step with 10% goat serum at 37 °C, the sections were incubated overnight at 4 °C with anti-α-smooth muscle actin (α-SMA) antibody (Beyotime, AF1507, China) and anti-collagen I antibody (Beyotime, AG1656). Subsequently, the sections were incubated with corresponding horseradish peroxidase (HRP)-conjugated secondary antibodies. Images were captured under a light microscope (Olympus Corporation, BX43, Japan).
Statistical analysis
All experiments were performed with at least three independent biological replicates in cell experiments and six independent biological replicates in animal experiments to ensure reproducibility. Statistical analysis was performed using GraphPad Prism 9.0 (GraphPad) and data were presented as mean ± standard deviation. The Student’s t-test and ANOVA were used to assess differences between groups. For multiple comparisons, one-way ANOVA followed by Tukey’s post hoc test was applied. P < 0.05 was considered statistically significant.
Results
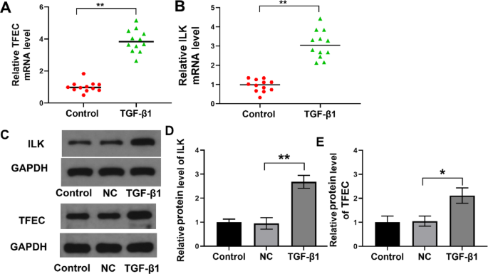
TFEC and ILK were upregulated in TGF-β1-induced CFs
To assess the expression levels of TFEC and ILK in myocardial fibrosis, an in vitro cell model was established using TGF-β1-induced CFs. As shown in Fig. 1A, B, TFEC and ILK were significantly upregulated in TGF-β1-induced CFs compared to the Control group. Similarly, protein expression of TFEC and ILK was markedly upregulated in TGF-β1-induced CFs (Fig. 1C–E).
Upregulation of TFEC and ILK in TGF-β1-induced cardiac fibroblasts (CFs). (A,B) An in vitro model of CFs was established using TGF-β1 induction. TFEC and ILK mRNA levels were assessed by qRT-PCR. (C) The representative western blotting results of TFEC and ILK protein. (D,E) The quantified protein expression levels of TFEC and ILK evaluated by western blotting. The mRNA and protein levels of TFEC and ILK were significantly elevated by TGF-β1. *p < 0.05 and **p < 0.01 compared with indicated group.
Deficiency of TFEC/ILK inhibited TGF-β1-caused fibrosis in CFs
To validate the regulatory role of TFEC and ILK in myocardial fibrosis, CFs were transfected to create TFEC- or ILK-deficient cells, followed by exposure to TGF-β1. As demonstrated in Fig. 2A, the mRNA levels of fibrosis markers (α-SMA, Collagen I, and Collagen III) were significantly elevated in the TGF-β1 group compared to the Control group. However, these fibrosis markers were substantially reduced in the TGF-β1 + si-ILK and TGF-β1 + si-TFEC groups compared to the TGF-β1 group, indicating that TFEC or ILK deficiency effectively suppressed fibrosis in TGF-β1-induced CFs. Consistently, protein expression of α-SMA, Collagen I, and Collagen III in TGF-β1-induced CFs was also decreased following TFEC or ILK knockdown (Fig. 2B and D). Moreover, TGF-β1 induction led to a significant increase in phosphorylated (p)-Large Tumor Suppressor Kinase 1 (LATS1) and p-Yes-Associated Protein (YAP), key markers of the activation of Hippo signaling pathway in CFs, which was reversed by TFEC or ILK knockdown (Fig. 2C and E), suggesting that TFEC/ILK depletion can inhibit TGF-β1-activated Hippo signaling in CFs.
TFEC/ILK deficiency attenuates TGF-β1-induced fibrosis in cardiac fibroblasts (CFs). (A) CFs were transfected to create TFEC- or ILK-deficient cells, followed by TGF-β1 exposure. The mRNA levels of fibrosis markers (α-SMA, Collagen I, and Collagen III) were measured by qRT-PCR. (B,D) The representative western blotting results of α-SMA, Collagen I, and Collagen III and quantification results. (C,E) The representative western blotting results of Hippo signaling-related proteins (LATS1 and YAP) and quantification results. LATS1: large Tumor Suppressor Kinase 1; YAP: Yes-associated protein. Deficiency of TFEC/ILK inhibited TGF-β1-caused fibrosis and TGF-β1-activated Hippo signaling in CFs **p < 0.01 vs. Control; ##p < 0.01 vs. TGF-β1.
TFEC transcriptionally regulated ILK via binding to the promoter of ILK
To elucidate the relationship between TFEC and ILK, CFs were transfected with either a TFEC-OE plasmid to induce TFEC overexpression or an si-TFEC plasmid to suppress TFEC expression. As shown in Fig. 3A–E, TFEC overexpression markedly upregulated ILK at both the mRNA and protein levels, while TFEC silencing significantly downregulated ILK expression, an effect reversed by subsequent TFEC overexpression (Fig. 3F). These results suggest that TFEC positively regulates ILK expression in CFs. Notably, the Jasper database (https://jaspar.elixir.no/) predicted several binding sites between TFEC and the ILK promoter (Supplementary Fig. 2). Luciferase reporter assays further demonstrated that TFEC overexpression enhanced ILK transcriptional activity, whereas TFEC knockdown reduced ILK transcriptional activity in both 293T cells and CFs (Fig. 3G and H). Additionally, ChIP-qPCR analysis demonstrated that TFEC was significantly enriched at the predicted binding site within the ILK promoter region in both 293T cells and CFs (Fig. 3I). The enrichment was approximately 15-fold higher than that of the IgG control (p < 0.01). In contrast, no significant enrichment was observed at a control genomic region, confirming the specificity of TFEC binding. These results confirms that TFEC likely binds directly to the ILK promoter to regulate its expression.
TFEC regulates ILK transcription by binding to the ILK promoter. (A) CFs were transfected with a TFEC-OE plasmid for overexpression, and ILK mRNA levels were measured by qRT-PCR. (B) CFs were transfected with si-TFEC plasmid to silence TFEC, and ILK mRNA levels were assessed by qRT-PCR. (C–E) ILK protein expression was examined by western blotting and quantified. (F) ILK mRNA levels were measured by qRT-PCR. (G,H) Luciferase reporter assays in both 293T cells and CFs validated the transcriptional regulation of ILK by TFEC, which is mediated through direct binding to the ILK promoter. **p < 0.01 vs. OE-NC; ##p < 0.01 vs. si-NC; && p < 0.01 vs. indicated groups. (I) ChIP-qPCR analysis showing the enrichment of TFEC at the ILK promoter. Data are presented as fold enrichment relative to the IgG control (mean ± SD, n = 3 independent experiments). **p < 0.01 vs. IgG group. OE-NC: overexpression negative control (empty vector); si-NC: small interfering RNA negative control; si-TFEC: small interfering RNA against TFEC; TFEC-OE: TFEC-overexpressing vector; ChIP: Chromatin Immunoprecipitation.
ILK activation by TFEC promoted fibrotic signaling through the Akt/GSK3β pathway
Having established TFEC as a transcriptional regulator of ILK, we sought to delineate the downstream signaling pathway by which the TFEC/ILK axis drives fibrosis. Given that ILK is a known upstream activator of Akt, we investigated the phosphorylation status of Akt and its downstream target, GSK3β. In TGF-β1-stimulated CFs, we observed a significant increase in the levels of phosphorylated Akt (Ser473) and phosphorylated GSK3β (Ser9) compared to control cells (Fig. 4A). Knockdown of ILK effectively reversed TGF-β1-induced phosphorylation of both Akt and GSK3β (Fig. 4A). Similarly, knockdown of TFEC, the upstream regulator of ILK, also led to a significant reduction in the phosphorylation of Akt and GSK3β (Fig. 4A). These results indicate that the TFEC/ILK axis functions to activate the Akt signaling pathway and inhibit GSK3β activity in cardiac fibroblasts, thereby establishing a direct molecular link to known pro-fibrotic signaling cascades.
The regulation of TFEC/ILK axis on the Akt/GSK3βsignaling pathway in cardiac fibroblasts and the regulation of miR-335-3p on myocardial fibrosis and TFEC. (A) CFs were transfected with TGF-β1, si-ILK, si- TFEC or si-NC and then stimulated with TGF-β1. Protein levels of p-Akt (Ser473), total Akt, p-GSK3β (Ser9), and total GSK3β were analyzed by Western blotting. (B) Multiple miRNAs, including miR-374-5p, miR-5096, miR-335-3p, miR-769-5p, miR-873-5p, and miR-506-5p, were predicted to have binding sites with the transcription factor TFEC. The expression levels of these miRNAs were examined. The level of miR-335-3p was significantly downregulated in the Myocardial Fibrosis tissue compared to Control. (C) CFs were transfected with a miR-335-3p inhibitor to reduce miR-335-3p levels, and protein expression of RUNX1 and TFEC was analyzed by western blotting. **p < 0.01 vs. indicated groups.
miR-335-3p was downregulated in myocardial fibrosis and directly targeted TFEC
Subsequently, upstream regulators of TFEC in myocardial fibrosis were investigated. According to the ENCORI database (https://rnasysu.com/encori/), several miRNAs and the transcription factor TFEC were predicted to share binding sites (Supplementary Fig. 3), including miR-374-5p, miR-5096, miR-335-3p, miR-769-5p, miR-873-5p, and miR-506-5p. Among these, miR-335-3p was significantly downregulated in the Myocardial Fibrosis group relative to the Control group (Fig. 4B). Furthermore, CFs were transfected with an miR-335-3p inhibitor, resulting in reduced miR-335-3p levels. Compared to the NC inhibitor, the protein expression of Runt-related transcription factor 1 (RUNX1) and TFEC was significantly elevated in the miR-335-3p inhibition group (Fig. 4C).
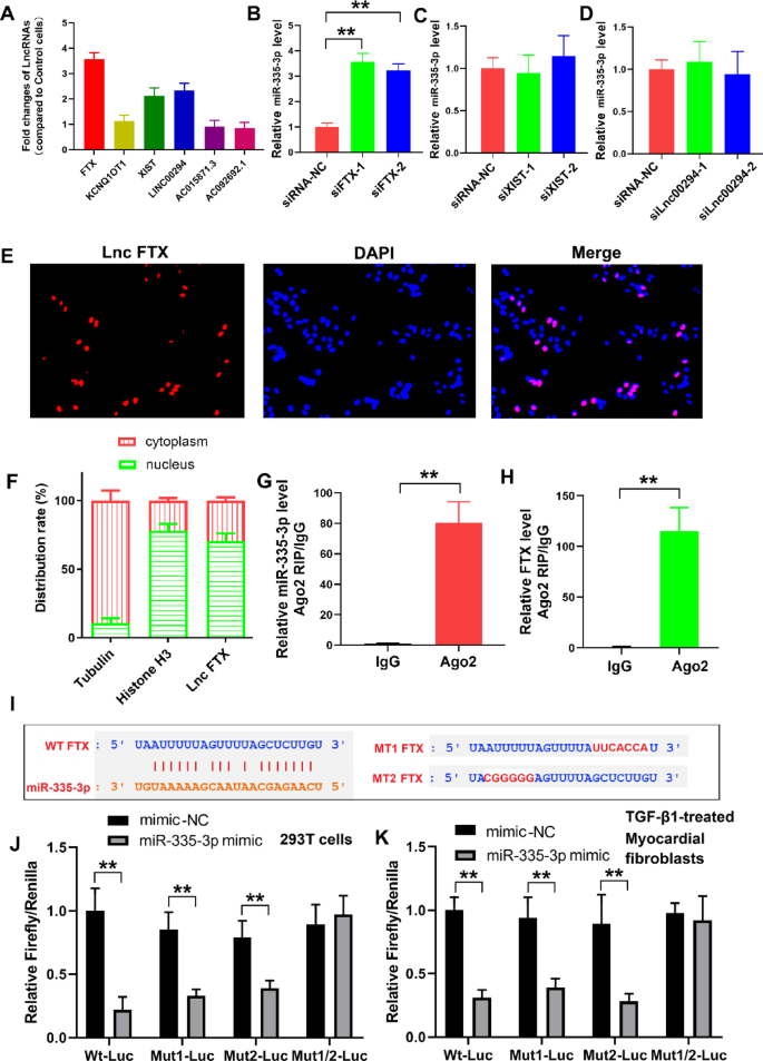
Lnc FTX functioned as a CeRNA and sponged miR-335-3p
The ENCORI database indicated that multiple LncRNAs, along with miR-355, share binding sites (Supplementary Fig. 4). Among these LncRNAs, Lnc FTX, Lnc XIST, and Lnc LINC00294 were upregulated in myocardial fibrosis (Fig. 5A). Using cell transfection techniques, it was determined that knockdown of Lnc FTX significantly elevated miR-335-3p levels, while knockdown of Lnc XIST or Lnc LINC00294 had no effect on miR-335-3p expression (Fig. 5B–D). Consequently, Lnc FTX was selected for subsequent experiments. Subcellular fractionation, followed by qRT-PCR and FISH, confirmed the subcellular localization of Lnc FTX. Images in Fig. 5E demonstrated that Lnc FTX predominantly co-localized in the nucleus of CFs, a finding further validated in Fig. 6F. RIP assays revealed that Lnc FTX and miR-335-3p were enriched in the Ago2 group compared to the IgG group (Fig. 5G and H). Additionally, luciferase reporter assays showed that in the Lnc FTX wild-type (wt) group, the miR-335-3p mimic significantly reduced luciferase activity, whereas no change in activity was observed in the Lnc FTX-mutant (Mut) group (Fig. 5I–K), suggesting that Lnc FTX may act as a ceRNA, sponging miR-335-3p.
Lnc FTX acts as a ceRNA to sponge miR-335-3p. (A) Multiple LncRNAs were predicted to have binding sites with miR-335-3p, and the expression levels of these LncRNAs were assessed in TGF-β1-treated CFs. Lnc FTX was most upregulated in TGF-β1-treated CFs. (B–D) CFs were transfected with plasmids to silence Lnc FTX, XIST, or Lnc LINC00294, and the miR-335-3p levels were examined. Only silencing Lnc FTX affected the level of miR-335-3p. (E) FISH assay was conducted to confirm the subcellular localization of Lnc FTX in CFs. (F) Subcellular fractionation followed by qRT-PCR was performed to verify the location of Lnc FTX. (G,H) RIP assay assessed the interaction between Lnc FTX and miR-335-3p. (I) The predicted binding sequence between Lnc FTX and miR-335-3p. (J,K) Luciferase reporter assays validated the binding relationship between Lnc FTX and miR-335-3p in both 293T cells and CFs. All these results indicate that Lnc FTX functioned as a ceRNA and sponged miR-335-3p. **p < 0.01 vs. indicated groups. ceRNA, competing endogenous RNA; CFs, cardiac fibroblasts; FISH, fluorescence in situ hybridization.
TFEC is a target of miR-335-3p. (A,B) CFs were transfected with either miR-335-3p mimic or miR-335-3p inhibitor, and TFEC protein expression was measured by western blotting and quantified. It shows that miR-335-3p negatively regulates TFEC expression. (C) The predicted binding sequences between miR-335-3p and TFEC and the mutant sites of TFEC. (D,E) Luciferase reporter assays confirmed the interaction between miR-335-3p and TFEC. In the TFEC-wild-type group, the miR-335-3p mimic significantly reduced luciferase activity, while the inhibitor increased it; no activity changes were observed in the TFEC-mutant group, indicating that miR-335-3p regulates TFEC expression by direct targeting.*p < 0.05 and **p < 0.01 vs. indicated groups.
TFEC was a target of miR-335-3p and Lnc FTX regulated TFEC through sponging miR-335-3p
As shown in Fig. 6A, B, TFEC protein expression was significantly upregulated in the miR-335-3p inhibitor group compared to the Inhibitor-NC group, while TFEC expression was markedly downregulated in the miR-335-3p mimic group compared to the Mimic-NC group, confirming that miR-335-3p negatively regulates TFEC expression. Figure 6C shows the predicted binding sequences between miR-335-3p and TFEC. Luciferase reporter assays further demonstrated that in the TFEC-wild-type group, the miR-335-3p mimic significantly reduced luciferase activity, while the miR-335-3p inhibitor elevated luciferase activity. No changes in activity were observed in the TFEC-mutant group (Fig. 6D, E), indicating that miR-335-3p regulates TFEC expression by directly targeting it. Furthermore, Lnc FTX overexpression significantly increased TFEC expression, whereas Lnc FTX knockdown reduced TFEC levels (Fig. 7A–C). RIP assays showed that TFEC and miR-335-3p were enriched in the Ago2 group compared to the IgG group (Fig. 7D and E). To explore the interaction among Lnc FTX, miR-335-3p, and TFEC, a Biotin-miR-335-3p probe was used, with Biotin-cel-miR-67 serving as the control. Forty-eight hours post-transfection, enrichment of Lnc FTX and TFEC in the Biotin-miR-335-3p group was significantly higher than in the Biotin-cel-miR-67 group (Fig. 7F and G). Additionally, CFs were transfected with the miR-335-3p mimic alone or co-transfected with the miR-335-3p mimic and Lnc FTX overexpression vector. Western blot analysis revealed that miR-335-3p overexpression significantly reduced TFEC protein expression, an effect that was partially reversed by Lnc FTX overexpression (Fig. 7H and I).
Lnc FTX regulates TFEC via sponging miR-335-3p. (A,B) CFs were transfected with a Lnc FTX overexpression vector (Lnc FTX-OE) or Lnc FTX knockdown plasmid (sh-Lnc FTX), along with their respective negative controls (NC-OE and NC-sh). TFEC protein expression was analyzed by western blotting and quantified. (C) ILK mRNA levels were measured using qRT-PCR. Lnc FTX overexpression significantly increased TFEC expression, whereas Lnc FTX knockdown reduced TFEC levels. (D,E) RIP assays were performed to examine the enrichment of TFEC and miR-335-3p. TFEC and miR-335-3p were enriched in the Ago2 group. (F,G) Biotin-coupled miR-335-3p pull-down assays assessed the enrichment of Lnc FTX and TFEC. The Biotin-miR-335-3p group showed significantly higher enrichment of Lnc FTX and TFEC. (H,I) CFs were transfected with miR-335-3p mimic alone or co-transfected with miR-335-3p mimic and Lnc FTX overexpression vector, and TFEC protein expression was analyzed by western blotting and quantified. Overexpression of miR-335-3p significantly reduced TFEC protein expression, and this effect was partially reversed by overexpression of Lnc FTX. *p < 0.05 and **p < 0.01 vs. indicated groups. CFs, cardiac fibroblasts; NC-OE: overexpression negative control (empty vector); NC-sh: short hairpin RNA negative control; sh-Lnc FTX: short hairpin RNA against Lnc FTX; Lnc FTX-OE: Lnc FTX-overexpressing vector.
Rescue experiments validated the functional axis of Lnc FTX/miR-335-3p/TFEC/ILK
To comprehensively validate the functional axis of “Lnc FTX/miR-335-3p/TFEC/ILK”, we implemented a series of rigorous rescue experiments. In CFs, we performed co-transfection of Lnc FTX overexpression with a miR-335-3p inhibitor or mimic to assess the subsequent impact on TFEC and ILK protein expression and mRNA levels, as well as the induction of fibrosis markers (α-SMA, Collagen I). As shown in Fig. 8A, B and D, TFEC overexpression (TFEC-OE) significantly upregulated ILK at both the mRNA and protein levels (P < 0.05), while TFEC knockdown remarkably reduced ILK expression. This inhibitory effect of TFEC knockdown was significantly reversed by co-transfection with miR-335-3p inhibitor (P < 0.05). Similarly, miR-335-3p mimic significantly downregulated ILK expression at both transcriptional and translational levels, and this effect was notably reversed by co-transfection with Lnc FTX overexpression (Lnc FTX-OE) vector (P < 0.05). As shown in Fig. 8A, C and E, ILK knockdown had no significant effect on TFEC expression, confirming the unidirectional regulatory relationship from TFEC to ILK. TFEC knockdown significantly decreased the TFEC protein expression and mRNA levels, but co-transfection of miR-335-3p inhibitor significantly reversed this effect of TFEC knockdown (P < 0.05). miR-335-3p mimic also significantly decreased the TFEC protein expression and mRNA levels, but co-transfection of Lnc FTX-OE vector significantly reversed this effect of miR-335-3p mimic (P < 0.05).
Rescue experiments validated the functional axis of Lnc FTX/miR-335-3p/TFEC/ILK. CFs were co-transfected with TFEC and ILK knockdown, Lnc FTX overexpression, miR-335-3p inhibitor or mimic to assess the subsequent impact on TFEC and ILK expression, as well as the induction of fibrosis markers (α-SMA, Collagen I). (A) Representative images of western blot. (B,C) Relative changes of ILK and TFEC protein expression. (D,E) Relative changes of ILK and TFEC mRNA levels. (F) Immunofluorescence staining of α-SMA and collagen I in cardiac fibroblasts. *p < 0.05 between indicated groups.
Similarly, the immunofluorescence staining of α-SMA and collagen I in cardiac fibroblasts showed that the expression of α-SMA and collagen I was both significantly increased by TGF-β1, but decreased following TFEC or ILK knockdown (Fig. 8F). TFEC-OE significantly increased the expression of α-SMA and collagen I (P < 0.05). TFEC knockdown significantly decreased the expression of α-SMA and collagen I, but co-transfection of miR-335-3p inhibitor significantly reversed this effect of TFEC knockdown (P < 0.05). miR-335-3p mimic also significantly decreased the expression of α-SMA and collagen I, but co-transfection of Lnc FTX-OE vector significantly reversed this effect of miR-335-3p mimic (P < 0.05).
In vivo targeting of Lnc FTX or miR-335-3p attenuated ISO-induced myocardial fibrosis
Firstly, we measured the mRNA levels of Lnc FTX/miR-335-3p/ TFEC/ILK in the mouse ISO model (Fig. 9A). After mice were treated with ISO, the mRNA levels of Lnc FTX, TFEC and ILK were significantly increased compared to Control. In contrast, the mRNA levels of miR-335-3p was significantly decreased compared to Control. Crucially, this anti-fibrotic effect was accompanied by a significant increase in myocardial miR-335-3p levels and a decrease in TFEC and ILK mRNA and protein expression (Fig. 9D, F,G), confirming the functional operation of the axis in vivo. Similarly, direct cardiac-specific overexpression of miR-335-3p via AgomiR-335-3p also conferred robust protection against ISO-induced fibrosis (Fig. 9B, C), and led to the downregulation of Lnc FTX and its target TFEC and the downstream gene ILK (Fig. 9E, F,H). These findings demonstrate that targeted intervention at either the Lnc FTX or miR-335-3p node can effectively disrupt the pro-fibrotic signaling cascade and mitigate disease progression.
In vivo modulation of the Lnc FTX/miR-335-3p axis ameliorates ISO-induced myocardial fibrosis. (A) Relative mRNA levels of Lnc FTX, miR-335-3p, TFEC and ILK measured by qRT-PCR in heart tissues of ISO-treated mice. **p < 0.01 vs. Control group. (B) Relative mRNA levels of Lnc FTX, miR-335-3p, TFEC and ILK measured by qRT-PCR in heart tissues of mice treated by AAV9-sh-Lnc FTX. ##p < 0.01 vs. sh-NC. (C) Relative mRNA levels of Lnc FTX, miR-335-3p, TFEC and ILK measured by qRT-PCR in heart tissues of mice treated by AgomiR-335-3p. &&p < 0.01 vs. AgomiR-NC. (D) Representative western blots of TFEC and ILK in heart tissues of mice treated by AAV9-sh-Lnc FTX or AgomiR-335-3p. (E,F) Relative protein levels of TFEC and ILK in heart tissues of mice treated by AAV9-sh-Lnc FTX or AgomiR-335-3p. ##p < 0.01 vs. sh-NC; #p < 0.05 vs. sh-NC. &&p < 0.01 vs. AgomiR-335-3p. Data are presented as mean ± SD (n = 6 mice per group). ISO: isoproterenol; AAV9: Adeno-associated virus 9; AgomiR: miRNA agomir.
In the in vivo study, immunohistochemical analysis revealed that TFEC silencing significantly reduced the expression of α-SMA and Collagen I in heart tissues from ISO-treated mice (Fig. 10A, B), corroborating the in vitro results. Furthermore, Sirius red staining demonstrated that TFEC silencing substantially alleviated collagen fiber deposition in the heart tissues of ISO-treated mice (Fig. 10C). To establish the translational relevance of the Lnc FTX/miR-335-3p/TFEC/ILK axis, we investigated whether therapeutic modulation of its key components could ameliorate fibrosis in vivo. We utilized AAV9 vectors to achieve knockdown of LncRNA FTX or overexpression of miR-335-3p in the ISO-induced mouse model (Fig. 10D, E). Administration of AAV9-shLnc FTX significantly alleviated cardiac collagen deposition compared to the AAV9-shNC control group, as demonstrated by immunohistochemistry for Collagen I and Sirius Red staining (Fig. 10D, E). Similarly, ISO administration significantly reduced stroke volume and ejection fraction while elevating heart rate (Fig. 10F–H). These functional deficits were markedly ameliorated by TFEC silencing, which effectively restored cardiac parameters toward baseline levels (Fig. 10F–H). Similarly, knockdown of Lnc FTX or overexpression of miR-335-3p reversed the ISO-induced changes in these parameters (Fig. 10I–K), indicating that Lnc FTX and miR-335-3p are implicated in ISO-mediated cardiac dysfunction.
TFEC silencing reduced fibrosis in ISO-treated mice. (A,B) Immunohistochemical staining results to assess α-SMA and Collagen I expression in heart tissue from ISO-treated mice. (C) Sirius red staining results to visualize collagen fiber deposition in heart tissues of ISO-treated mice. TFEC silencing significantly reduced the expression of α-SMA and Collagen I and Sirius red staining in heart tissues from ISO-treated mice. (D) Representative images of immunohistochemical staining for Collagen I in mouse heart tissues from different groups. (E) Representative images of Sirius Red staining in mouse heart tissues from different groups. (F–K) The results of cardiac function (stroke volume, ejection fraction, and heart rate) in mice. ISO: isoproterenol; shNC: short hairpin RNA negative control; shTFEC: short hairpin RNA against TFEC. *: P < 0.05 between indicated groups.
Discussion
Heart failure, a growing public health concern, has seen a marked increase in prevalence over recent decades. Myocardial fibrosis, a critical pathological process in cardiac remodeling, plays a pivotal role in the progression of heart failure, influencing patient clinical outcomes. Thus, strategies aimed at alleviating myocardial fibrosis hold promise as novel therapeutic approaches for treating heart failure. The role of Lnc FTX and miR-335-3p in the cardiac pathologies have been previously reported. LncRNAs have emerged as crucial regulators in various biological processes, including cardiac function and pathology. Among these, lncRNA FTX has garnered attention for its role in cardiac health, particularly in the context of cardiomyocyte apoptosis and hypertrophy. For instance, lncRNA FTX has been reported to inhibit cardiomyocyte apoptosis by targeting miR-29b-1-5p, which in turn regulates the expression of the anti-apoptotic protein Bcl2l217. This interaction suggests a novel regulatory axis involving FTX, miR-29b-1-5p, and Bcl2l2, which could be targeted for therapeutic interventions in heart diseases17. Furthermore, lncRNA FTX has been implicated in ameliorating hydrogen peroxide-induced cardiomyocyte injury by regulating the miR-150/KLF13 axis. This mechanism highlights the potential of FTX as a therapeutic target for reducing oxidative stress-related cardiac damage18. In addition to its role in apoptosis, lncRNA FTX is also involved in the regulation of cardiac hypertrophy. FTX has been shown to reduce hypertrophy in neonatal mouse cardiac myocytes by sponging miRNA-22, thereby regulating the PTEN/PI3K/Akt signaling pathway. By modulating this pathway, FTX helps maintain cardiac myocyte size and function, offering another avenue for therapeutic intervention in hypertrophic heart disease19. Quantitative proteomics analysis has revealed that lncRNA FTX plays a significant role in regulating cardiomyocyte apoptosis and ferroptosis, as well as improving cellular energy metabolism. The identification of key molecules and pathways regulated by FTX further supports its potential as a target for clinical protection of the myocardium and reversal of myocardial fibrosis20.
miR-335-3p has emerged as a significant player in cardiac pathophysiology, with its roles spanning from diagnostic biomarker potential to therapeutic implications in various cardiac conditions. One of the pivotal studies highlights the diagnostic potential of miR-335-3p as a biomarker for SCAD21. The study demonstrated that plasma exosomal miR-335-3p levels were positively correlated with the severity of SCAD, as measured by Gensini scores, suggesting its utility in assessing disease severity and progression21. This aligns with findings from another study that investigated the expression levels of miR-335-3p in acute myocardial infarction (AMI) patients, where miR-335-3p was part of a panel of miRNAs associated with inflammation and myocardial injury, further supporting its role as a diagnostic marker in cardiac conditions22. Research has shown that miR-335-3p interacts with circular RNA 00091761, influencing cell proliferation and ferroptosis in hypoxia-reoxygenation injured cardiomyocytes, suggesting a protective role against heart failure23. Similarly, miR-335-3p’s involvement in the regulation of the TLR4/NF-κB pathway in ischemia-reperfusion injury highlights its potential in mitigating myocardial damage through anti-inflammatory mechanisms24. The regulatory functions of miR-335-3p extend to cardiac differentiation processes. It has been shown to upregulate cardiac mesoderm and progenitor cell markers, potentially through the activation of WNT and TGFβ signaling pathways, indicating its role in cardiac development and repair25. This is complemented by findings that miR-335-3p can attenuate fibrosis, a common pathological feature in cardiac remodeling, by targeting thrombospondin 1, thereby reducing extracellular matrix accumulation and fibrosis progression26. While Lnc FTX and miR-335-3p have been implicated in other cardiac pathologies such as hypertrophy and infarction, our study is the first to establish a Lnc FTX/miR-335-3p/TFEC/ILK axis in myocardial fibrosis. Importantly, we demonstrated that TFEC directly bound to the ILK promoter and transcriptionally upregulated its expression, a mechanism not previously described.
CFs, as one of the most prominent cell populations within the heart, are key effector cells in the development of myocardial fibrosis27. In many fibrotic conditions, TGF-β serves as the primary initiator of fibrosis. Accordingly, a TGF-β1-induced CF model was developed to simulate myocardial fibrosis. This condition is typified by excessive ECM deposition, with Collagen I and Collagen III being the most abundant ECM proteins28. In TGF-β1-induced CFs, a significant increase in fibrosis markers was observed, which aligned with in vivo findings showing abundant expression of fibrosis markers in ISO-treated mice. However, following TFEC knockdown, both in vitro and in vivo, the expression of these proteins was notably reduced, indicating that TFEC knockdown could mitigate myocardial fibrosis by inhibiting ECM accumulation. Additionally, ILK knockdown significantly reduced fibrosis markers in TGF-β1-induced CFs, consistent with previous reports29. ILK-mediated intracellular signaling pathways play a pivotal role in myocardial fibrosis12,30. As previously mentioned, the Jasper database predicted several binding sites between TFEC and the ILK promoter, which were validated through luciferase reporter and ChIP assays. These results confirm that TFEC can directly bind to the ILK promoter to upregulate ILK expression. Thus, the protective effect of TFEC knockdown in myocardial fibrosis may, in part, be mediated through transcriptional regulation of ILK.
Our further investigation into the downstream mechanism revealed that the TFEC/ILK axis activated the pro-fibrotic Akt pathway, as evidenced by increased phosphorylation of Akt (Ser473) and its downstream target GSK3β (Ser9). Phosphorylation inactivates GSK3β, a known negative regulator of fibrotic processes, thereby facilitating collagen production and fibroblast activation. The role of GSK3β in myocardial fibrosis is further elucidated through its interaction with the transforming growth factor-beta (TGF-β) signaling pathway. TGF-β is a well-known mediator of fibrosis, and its signaling is crucial in the development of cardiac fibrosis. Inhibition of GSK3β has been associated with decreased collagen expression and oxidative stress in myocardial tissue, suggesting that GSK3β inhibition could modulate TGF-β/SMAD2/3 signaling and reduce fibrotic responses31. This highlights the potential of targeting GSK3β phosphorylation as a therapeutic strategy to mitigate myocardial fibrosis. Moreover, the interplay between GSK3β and other signaling pathways, such as the Wnt/β-catenin pathway, further underscores its role in cardiac fibrosis. Inhibition of the Wnt/β-catenin/GSK3β signaling pathway has been shown to ameliorate cardiomyocyte hypertrophy and fibrosis in diabetic cardiomyopathy models, indicating that GSK3β is a critical node in the regulation of fibrotic signaling32. This suggests that modulating GSK3β activity could have broad implications for the treatment of fibrosis across different cardiac pathologies. This delineation of the TFEC/ILK/Akt/GSK3β pathway provides a more complete understanding of the molecular circuitry governing myocardial fibrosis.
In the current study, Lnc FTX was upregulated and miR-335-3p was downregulated in myocardial fibrosis, with binding sites identified between Lnc FTX and miR-335-3p. Previous reports have linked Lnc FTX to the regulation of cardiac hypertrophy and acute myocardial infarction18,19, indicating its critical role in heart diseases. Additionally, Lnc SNHG20 has been shown to promote cardiac fibrosis and hypertrophy by regulating miR-33533. LncRNAs are well recognized to influence gene expression based on their subcellular localization34. In the present study, subcellular fractionation, qRT-PCR, and FISH revealed that Lnc FTX was predominantly localized in the nucleus of TGF-β1-induced CFs. RIP assays revealed that Lnc FTX bound to Ago2, a core component of the miRNA-induced silencing complex35. Luciferase reporter assays further demonstrated that Lnc FTX negatively regulated miR-335-3p levels by acting as a ceRNA. Notably, the binding sites between miR-335-3p and TFEC were validated using luciferase reporter assays, confirming that TFEC is a direct target of miR-335-3p. Thus, TFEC functions as a downstream effector of the Lnc FTX/miR-335-3p axis, and Lnc FTX regulates TFEC by sponging miR-335-3p. This study, through multi-layered rescue experiments, establishes the central role and clear regulatory direction of the “Lnc FTX/miR-335-3p/TFEC/ILK” axis in myocardial fibrosis. A key finding is that knockdown of the downstream factor ILK does not affect the expression of the upstream regulator TFEC, confirming the unidirectional signaling flow from TFEC to ILK. The core ceRNA mechanism is strongly supported by reciprocal rescue experiments: the pro-fibrotic effect induced by Lnc FTX overexpression can be counteracted by a miR-335-3p mimic, and vice versa. Furthermore, the anti-fibrotic effect achieved by TFEC knockdown can be reversed by inhibiting miR-335-3p, confirming that miR-335-3p serves as a critical upstream repressor of TFEC. All these molecular perturbations consistently regulate the expression of α-SMA and collagen I, tightly linking the entire axis to the execution of fibrosis. Together, these data transform this axis from a correlative model into a fully functional and hierarchically defined pathogenic pathway. Most importantly, the in vivo component of this study provides further evidence that targeting the Lnc FTX/miR-335-3p/TFEC/ILK axis confers benefits at both structural and functional levels. Deficiency of TFEC not only alleviated ISO-induced myocardial fibrosis, as indicated by reduced deposition of α-SMA and collagen, but also significantly improved overall cardiac function, including enhanced ejection fraction and stroke volume. More importantly, upstream inhibition of Lnc FTX via AAV9 or overexpression of miR-335-3p produced comparable anti-fibrotic and cardioprotective effects to those of TFEC silencing. These findings indicate that this axis functions in vivo as a critical link between fibrotic progression and the deterioration of cardiac function. Moreover, intervention at different nodes of this cascade (Lnc FTX, miR-335-3p, and TFEC) can yield integrated benefits from the molecular to the organ level, offering a multi-target interventional strategy for the treatment of fibrosis-driven heart failure.
While our study focused on the regulatory role of TFEC on ILK, there may be other co-regulators involved in myocardial fibrosis affected by TFEC. As shown in Supplementary Table 1 (the potential genes regulated by TFEC using the hTFtarget database), in addition to the expected downregulation of ILK, TFEC may regulate the expression of a cohort of genes intimately involved in heart, fibroblast or muscles (notably CTCF and SPI1). In hepatic fibrosis, CTCF is involved in the regulation of the c-MYC-H19 pathway, with Chuanxiong Rhizoma extracts shown to mitigate fibrosis by targeting this pathway, thereby underscoring the multifaceted roles of CTCF in fibrotic disease modulation36. CTCF’s interaction with A-type lamins and histone deacetylases (HDACs) is essential for the nuclear positioning of genes such as the cystic fibrosis transmembrane conductance regulator (CFTR), which is crucial for gene expression regulation, and disruptions in this interaction can lead to altered gene expression profiles that may contribute to fibrotic processes37. Additionally, CTCF’s involvement in maintaining regulatory homeostasis of cancer pathways suggests that its dysregulation could lead to aberrant gene expression patterns that promote fibrotic tissue remodeling38. In idiopathic pulmonary fibrosis (IPF), SPI1 has been identified as a key transcription factor associated with the disease’s progression. The study of Lyu et al. underscored the importance of epigenetic regulation in fibrosis, suggesting that targeting KMT2A could attenuate pulmonary fibrosis by modulating SPI1 expression39. SPI1 upregulation has been shown to exacerbate cardiac tissue injury and disease progression40. Targeting SPI1 could disrupt the fibrotic cycle in systemic sclerosis, offering a novel approach to managing this challenging condition41. These compelling preliminary data suggest that TFEC may function as a broader regulatory hub in myocardial fibrosis, potentially coordinating a transcriptional program that extends beyond ILK to include modulation of other pro-fibrotic pathways.
However, some limitations persist in this study. First, our study demonstrates that TFEC binds directly to the ILK promoter and acts as a key transcriptional activator. A compelling and unresolved question that emerges from our work is the precise mechanism by which TFEC binding translates into robust ILK transcription. While our data confirm the direct interaction, the potential involvement of co-factors or epigenetic modifications remains an open area for exploration. Given the established role of the MiT/TFE family in recruiting chromatin-modifying complexes, it is plausible that TFEC orchestrates a permissive chromatin environment at the ILK promoter. This could involve the recruitment of co-activators like p300/CBP, leading to histone acetylation, or interactions with other transcription factors that stabilize the pre-initiation complex. Future research employing Chromatin Immunoprecipitation followed by sequencing (ChIP-seq) in cardiac fibroblasts would comprehensively map the genome-wide binding sites of TFEC and identify associated histone modifications. Coupled with co-immunoprecipitation and mass spectrometry (Co-IP-MS), this approach would reveal the entire interactome of TFEC, uncovering essential co-factors and illuminating the full complexity of its transcriptional regulatory mechanism in myocardial fibrosis. Second, our mechanistic findings are primarily derived from rodent models and in vitro human cardiac fibroblast lines. While these models are well-established for studying myocardial fibrosis, the direct relevance of the Lnc FTX/miR-335-3p/TFEC/ILK axis in human diseased hearts remains to be formally validated. Second, the in vivo functional benefits of targeting this axis were assessed in an acute ISO-induced model; its efficacy in chronic, pressure-overload models of fibrosis warrants further investigation. We will advance the clinical validation of this pathway through a three-tiered approach. First, we will perform in situ detection of Lnc FTX/miR-335-3p/TFEC/ILK expression in archived ventricular tissues from failing and non-failing hearts, correlating it with fibrosis extent. Second, we will measure plasma biomarkers, such as exosomal miR-335-3p, in heart failure patients to evaluate their non-invasive diagnostic potential. Ultimately, we plan to conduct a prospective cohort study to determine whether the activity of this axis can predict fibrosis progression or therapeutic response. Despite this current limitation, the robust mechanistic insights provided here establish a strong foundation for understanding this novel pathway and highlight its potential as a therapeutic target for anti-fibrotic strategies.
Conclusion
This study identified TFEC as a key player in ECM deposition and myocardial fibrosis progression, with TFEC knockdown offering protective effects against myocardial fibrosis for the first time in the context of myocardial fibrosis. Mechanistically, the Lnc FTX/miR-335-3p/TFEC/ILK axis plays a critical role in regulating myocardial fibrosis progression, providing novel insights into the management of heart failure in clinical settings.
Data availability
Source data and the dataset generated during the study are available from the corresponding author upon reasonable request.
References
Maruyama, K. & Imanaka-Yoshida, K. The pathogenesis of cardiac fibrosis: A review of recent progress. Int. J. Mol. Sci. ;23(5) (2022).
Zarconi, J. Heart failure. Ann. Intern. Med. 176(5), 728–729 (2023).
Zhang, X., Qu, H., Yang, T., Kong, X. & Zhou, H. Regulation and functions of NLRP3 inflammasome in cardiac fibrosis: current knowledge and clinical significance. Biomed. Pharmacother. 143, 112219 (2021).
Qian, H. et al. TRIM44 aggravates cardiac fibrosis after myocardial infarction via TAK1 stabilization. Cell. Signal. 109, 110744 (2023).
Martina, J. A., Diab, H. I., Li, H. & Puertollano, R. Novel roles for the MiTF/TFE family of transcription factors in organelle biogenesis, nutrient sensing, and energy homeostasis. Cell. Mol. Life Sci. 71(13), 2483–2497 (2014).
Tang, J. & Baba, M. MiT/TFE family renal cell carcinoma. Genes. 14(1) (2023).
Agostini, F. et al. The regulation of MiTF/TFE transcription factors across model organisms: from brain physiology to implication for neurodegeneration. Mol. Neurobiol. 59(8), 5000–5023 (2022).
Sambri, I. et al. RagD auto-activating mutations impair MiT/TFE activity in kidney tubulopathy and cardiomyopathy syndrome. Nat. Commun. 14(1), 2775 (2023).
Cinque, L. et al. MiT/TFE factors control ER-phagy via transcriptional regulation of FAM134B. EMBO J. 39(17), e105696 (2020).
Zhao, T., Wang, Z., Chi, Y., Ni, C. & Zheng, X. TFEC contributes to cardiac hypertrophy by inhibiting AMPK/mTOR signaling. Exp. Ther. Med. 22(5), 1271 (2021).
Wang, K. et al. PIWI-Interacting RNA HAAPIR regulates cardiomyocyte death after myocardial infarction by promoting NAT10-Mediated ac(4) C acetylation of Tfec mRNA. Adv. Sci. (Weinh). 9(8), e2106058 (2022).
Rui, H., Zhao, F., Yuhua, L. & Hong, J. Suppression of SMOC2 alleviates myocardial fibrosis via the ILK/p38 pathway. Front. Cardiovasc. Med. 9, 951704 (2022).
Duan, Y. R. et al. LncRNA lnc-ISG20 promotes renal fibrosis in diabetic nephropathy by inducing AKT phosphorylation through miR-486-5p/NFAT5. J. Cell. Mol. Med. 25(11), 4922–4937 (2021).
Ye, M. et al. LncRNA NALT1 promotes colorectal cancer progression via targeting PEG10 by sponging microRNA-574-5p. Cell. Death Dis. 13(11), 960 (2022).
Zhang, H., Ma, J., Liu, F. & Zhang, J. Long non-coding RNA XIST promotes the proliferation of cardiac fibroblasts and the accumulation of extracellular matrix by sponging microRNA-155-5p. Exp. Ther. Med. 21(5), 477 (2021).
Liu, J. et al. Miglustat ameliorates isoproterenol-induced cardiac fibrosis via targeting UGCG. Mol. Med. 31(1), 55 (2025).
Long, B. et al. Long noncoding RNA FTX regulates cardiomyocyte apoptosis by targeting miR-29b-1-5p and Bcl2l2. Biochem. Biophys. Res. Commun. 495(1), 312–318 (2018).
Zhang, Y., Fan, X. & Yang, H. Long noncoding RNA FTX ameliorates hydrogen peroxide-induced cardiomyocyte injury by regulating the miR-150/KLF13 axis. Open. Life Sci. 15(1), 1000–1012 (2020).
Yang, X., Tao, L., Zhu, J., Zhang, S. & Long Noncoding, R. N. A. F. T. X. Reduces hypertrophy of neonatal mouse cardiac myocytes and regulates the PTEN/PI3K/Akt signaling pathway by sponging microRNA-22. Med. Sci. Monit. 25, 9609–9617 (2019).
Sun, X. et al. Quantitative proteomics analysis revealed the potential role of LncRNA Ftx in cardiomyocytes. Proteome Sci. 21(1), 2 (2023).
Han, J. et al. Plasma-derived exosomal let-7c-5p, miR-335-3p, and miR-652-3p as potential diagnostic biomarkers for stable coronary artery disease. Front. Physiol. 14, 1161612 (2023).
Bakhshi, A. et al. Investigating the expression level of miR-17-3p, miR-101-3p, miR-335-3p, and miR-296-3p in the peripheral blood of patients with acute myocardial infarction. Mol. Cell. Biochem. 479(4), 859–868 (2024).
Wei, Q., Jiang, M., Tang, B., You, L. & Zhao, L. Downregulation of circular RNA 00091761 protects against heart failure after myocardial infarction via microRNA-335-3p/ ASCL4 axis. Acta Biochim. Pol. 70(3), 509–516 (2023).
Du, H., Ding, L., Zeng, T., Li, D. & Liu, L. LncRNA SNHG15 modulates ischemia-reperfusion injury in human AC16 cardiomyocytes depending on the regulation of the miR-335-3p/TLR4/NF-κB pathway. Int. Heart J. 63(3), 578–590 (2022).
Kay, M., Soltani, B. M., Aghdaei, F. H., Ansari, H. & Baharvand, H. Hsa-miR-335 regulates cardiac mesoderm and progenitor cell differentiation. Stem Cell. Res. Ther. 10(1), 191 (2019).
Han, D. H., Shin, M. K., Sung, J. S. & Kim, M. miR-335-3p attenuates transforming growth factor beta 1-induced fibrosis by suppressing thrombospondin 1. PLoS One. 19(10), e0311594 (2024).
Higuchi, Y. et al. Cavin-2 promotes fibroblast-to-myofibroblast trans-differentiation and aggravates cardiac fibrosis. ESC Heart Fail. 11(1), 167–178 (2024).
Lunde, I. G., Rypdal, K. B., Van Linthout, S., Diez, J. & Gonzalez, A. Myocardial fibrosis from the perspective of the extracellular matrix: mechanisms to clinical impact. Matrix Biol. 134, 1–22 (2024).
Thakur, S., Li, L. & Gupta, S. NF-kappaB-mediated integrin-linked kinase regulation in angiotensin II-induced pro-fibrotic process in cardiac fibroblasts. Life Sci. 107(1–2), 68–75 (2014).
Alrasheed, N. M. et al. alpha1A adrenoreceptor blockade attenuates myocardial infarction by modulating the integrin-linked kinase/TGF-beta/Smad signaling pathways. BMC Cardiovasc. Disord. 23(1), 153 (2023).
Potz, B. A. et al. Glycogen synthase kinase 3β Inhibition reduces mitochondrial oxidative stress in chronic myocardial ischemia. J. Thorac. Cardiovasc. Surg. 155(6), 2492–2503 (2018).
Liu, J. J. et al. Inhibition of NF-κB and Wnt/β-catenin/GSK3β signaling pathways ameliorates cardiomyocyte hypertrophy and fibrosis in streptozotocin (STZ)-induced type 1 diabetic rats. Curr. Med. Sci. 40(1), 35–47 (2020).
Li, M. et al. Inhibition of long noncoding RNA SNHG20 improves angiotensin II-induced cardiac fibrosis and hypertrophy by regulating the microRNA 335/galectin-3 axis. Mol. Cell. Biol. 41(9), e0058020 (2021).
Chen, L. L. Linking long noncoding RNA localization and function. Trends Biochem. Sci. 41(9), 761–772 (2016).
Chen, Y. et al. Circular RNA circAGO2 drives cancer progression through facilitating HuR-repressed functions of AGO2-miRNA complexes. Cell. Death Differ. 26(7), 1346–1364 (2019).
Li, Y. et al. Chuanxiong rhizoma extracts prevent liver fibrosis via targeting CTCF-c-MYC-H19 pathway. Chin. Herb. Med. 16(1), 82–93 (2023).
Muck, J. S., Kandasamy, K., Englmann, A., Günther, M. & Zink, D. Perinuclear positioning of the inactive human cystic fibrosis gene depends on CTCF, A-type lamins and an active histone deacetylase. J. Cell. Biochem. 113(8), 2607–2621 (2012).
Aitken, S. J. et al. CTCF maintains regulatory homeostasis of cancer pathways. Genome Biol. 19(1), 106 (2018).
Lyu, W. et al. Histone methyltransferase KMT2A promotes pulmonary fibrogenesis via targeting pro-fibrotic factor PU.1 in fibroblasts. Clin. Transl Med. 15(2), e70217 (2025).
Liu, Z. & Huang, S. Upregulation of SPI1 during myocardial infarction aggravates cardiac tissue injury and disease progression through activation of the TLR4/NFκB axis. Am. J. Transl Res. 14(4), 2709–2727 (2022).
Ueberall, L. et al. Matrix stiffness regulates profibrotic fibroblast differentiation and fibrotic niche activation in systemic sclerosis. Ann. Rheum. Dis. S0003-4967(25), 01025–01028 (2025).
Funding
This study didn’t receive external funding.
Author information
Authors and Affiliations
Contributions
All authors participated in the study’s conception and design. Feng Yao, Zhongkai He, and Jianzeng Dong jointly devised the overall experimental plan. Feng Yao, Chongzhou Zheng, and Ziliang Zhu penned the in-vitro protocol.Feng Yao led the in-vitro experiments, with Chongzhou Zheng handling sub-cellular localization tasks. Zhongkai He carried out the in-vivo work, and Kunpeng Zhu aided in data collection for both in-vitro and in-vivo studies. Chongzhou Zheng conducted gene interaction validation. Feng Yao and Kunpeng Zhu were responsible for qRT-PCR and Western blotting. Ziliang Zhu identified gene regulatory relationships. Kunpeng Zhu, with input from others, handled data analysis. Ziliang Zhu drafted the manuscript, and all authors, namely Feng Yao, Zhongkai He, Chongzhou Zheng, Kunpeng Zhu, Ziliang Zhu, and Jianzeng Dong, contributed to its refinement. All authors read and approved the final version.
Corresponding author
Ethics declarations
Ethics approval
All animal procedures were conducted in accordance with the guidelines of the Institutional Animal Care and Use Committee (IACUC) of the First Affiliated Hospital of Zhengzhou University.
Competing interests
The authors declare no competing interests.
Additional information
Publisher’s note
Springer Nature remains neutral with regard to jurisdictional claims in published maps and institutional affiliations.
Supplementary Information
Below is the link to the electronic supplementary material.
Rights and permissions
Open Access This article is licensed under a Creative Commons Attribution-NonCommercial-NoDerivatives 4.0 International License, which permits any non-commercial use, sharing, distribution and reproduction in any medium or format, as long as you give appropriate credit to the original author(s) and the source, provide a link to the Creative Commons licence, and indicate if you modified the licensed material. You do not have permission under this licence to share adapted material derived from this article or parts of it. The images or other third party material in this article are included in the article’s Creative Commons licence, unless indicated otherwise in a credit line to the material. If material is not included in the article’s Creative Commons licence and your intended use is not permitted by statutory regulation or exceeds the permitted use, you will need to obtain permission directly from the copyright holder. To view a copy of this licence, visit http://creativecommons.org/licenses/by-nc-nd/4.0/.
About this article
Cite this article
Yao, F., He, Z., Zheng, C. et al. LncRNA FTX promotes myocardial fibrosis by sponging miR-335-3p to regulate TFEC/ILK signaling. Sci Rep 16, 7340 (2026). https://doi.org/10.1038/s41598-026-38615-3
Received:
Accepted:
Published:
Version of record:
DOI: https://doi.org/10.1038/s41598-026-38615-3









