Abstract
Environmental factors restrict malaria parasite development, but the influence of host metabolic variations on the infectivity of the blood stage parasite is not fully understood. Here we show that mice on a ketogenic diet are completely protected from infection with the malaria parasite Plasmodium berghei. We further show that administration of the ketone body β-hydroxybutyrate (βOHB), but not of acetoacetate, increases survival of infected mice and inhibits proliferation of both P. berghei and Plasmodium falciparum in vitro. Administration of either a ketogenic diet or βOHB induces metabolic reprogramming in parasites, including reduced levels of nicotinamide adenine dinucleotide, which is associated with the downregulation of genes controlling parasite development, erythrocyte invasion and pathogenicity. Our data indicate that a ketogenic diet and the ketone body βOHB confer resistance to malaria in mice by causing developmental arrest of Plasmodium parasites, highlighting the potential of dietary and metabolic strategies to fight malarial infection.
Similar content being viewed by others
Main
Plasmodium species, the causative agents of malaria, express arrays of virulence factors1 during their interplay with human hosts and remain a severe threat to millions of people in tropical and subtropical regions2. The spread of resistance to artemisinin-based therapeutics by Plasmodium falciparum parasites necessitates new strategies to control the disease3. The development and dissemination of Plasmodium parasites are intimately connected to their hosts, and nutrient supply is a critical regulatory factor. Previous studies have indicated that malaria parasites can actively regulate their multiplication through sensing host dietary caloric alterations4. Furthermore, changes in other host environmental components, such as dietary restriction5 and glycolysis suppression6, all protect against experimental cerebral malaria. Strikingly, supplementation with high-fat diets can induce reactive oxygen species production in hepatic cells and has resulted in the termination of sporozoite development in a rodent model7. These findings reinforce the possibility of targeting parasite nutrient-sensing mechanisms as a strategy for malaria intervention and prevention.
In mammals, ketone metabolism contributes a significant energy supply in extrahepatic tissues when glucose is not readily available, which has led to widespread interest in its association with body weight gain, brain health, metabolic diseases and cancer prevention8,9,10,11. A ketone body refers to one of three distinct small molecules, acetoacetic acid (AcAc), β-hydroxybutyrate (βOHB) and acetone, which are synthesized primarily in the liver from fats12. When glucose is scarce, such as during fasting or prolonged exercise, fatty acids are transported to the liver for conversion to ketone bodies, which are distributed by blood circulation to metabolically active tissues such as muscle or brain for the generation of ATP. In mammals, AcAc and acetone are unstable and poorly abundant, and most ketone bodies are in the form of βOHB13. βOHB concentrations in humans are normally in micromolar ranges but can increase to 1–2 mM after intense exercise or 2 days of fasting14 and up to 6–8 mM during prolonged starvation15. Malaria parasites have a nutrient-sensing mechanism for glucose16. βOHB serves not only as an energy source but also as a signalling molecule and has been shown to influence pathways involved in metabolic regulation, inflammation and oxidative stress17,18. Additionally, βOHB can inhibit histone deacetylase (HDAC) activation, leading to increased histone acetylation and subsequent disorders in gene expression and protection against oxidative stress in mouse tissues19. In P. falciparum, HDAC is a critical protein that regulates genes associated with parasite development, and its inhibitor can effectively kill parasites in vitro and in animal models20, highlighting its potential as a novel antimalarial target. We therefore reason that a high blood abundance of βOHB can impair Plasmodium parasites by disturbing the functional activity of their bioregulatory machineries.
In this study, we demonstrated that the administration of a ketogenic diet (KD) to mice resulted in elevated concentrations of blood βOHB and provided complete protection against Plasmodium berghei ANKA infection. Importantly, βOHB significantly inhibited erythrocyte invasion and development of the human malaria parasite P. falciparum. We further revealed that βOHB dampened the intracellular levels of nicotinamide adenine dinucleotide (NAD) in both P. berghei and P. falciparum, leading to the downregulation of genes associated with intracellular development and the repression of virulence-associated genes in the parasites.
Results
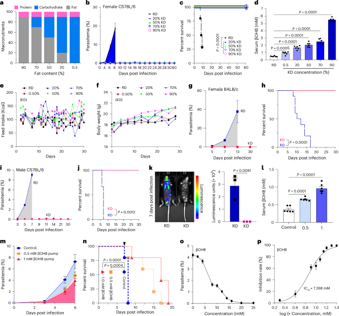
Plasmodium parasites mainly consume glucose as an energy supply16. We therefore tested the susceptibility of diabetic BALB/c mice, compared with normal BALB/c mice, to P. berghei ANKA infection. Results show that diabetic mice survived significantly longer than the control mice (Supplementary Fig. 1a). Diabetes is the leading cause of elevated serum βOHB (a type of ketone body21), and the serum concentration of βOHB was significantly elevated in diabetic mice compared to normal mice (Supplementary Fig. 1b), which suggests that elevated βOHB may restrict Plasmodium parasite infection. We next conducted an experiment using female C57BL/6 mice (N phenotype) fed with a KD (which can increase serum βOHB14), at concentrations of 0.5%, 20%, 50%, 70% and 90% compared to control mice fed with a regular diet (RD). The macronutrient composition of the diets is presented in Fig. 1a and Supplementary Fig. 1c,d. The mice had ad libitum access to the diets for 14 days before parasite infection. Notably, mice fed with the 20% to 90% KDs showed complete resistance to P. berghei infection (Fig. 1b,c and Extended Data Fig. 1a). Extremely low parasitaemia was detected in the peripheral blood of the mice fed with 20% to 90% KD within 30 days post infection, after which no infected red blood cells (iRBCs) were detected (Supplementary Fig. 2a–d). These mice survived for over 80 days (Fig. 1c). By contrast, all mice in the RD-fed group exhibited much higher parasiteamia (Fig. 1b and Extended Data Fig. 1a) and all died within 10 days of infection (Fig. 1c). In the 0.5% KD group, we observed a significant suppression of P. berghei ANKA proliferation, evidenced by much lower parasitaemia (Extended Data Fig. 1b,c) and mortality rates (Extended Data Fig. 1d) compared to the RD control group. To further strengthen our findings, we repeated the experiment with more experimental animals (Supplementary Fig. 2a–e). The serum concentrations of βOHB in the mice fed with 0.5% to 90% KDs were significantly higher than that of the RD group (Fig. 1d and Supplementary Fig. 2f). To rule out the possibility that the elevated ketonic bodies were a result of starvation, we recorded and analysed the daily food consumption and body weight of the mice. The result showed that feeding with different KDs did not significantly alter food intake or body weight compared to RD-fed mice over the course of 1 month (Fig. 1e,f and Supplementary Fig. 2g). Furthermore, the levels of triglycerides, high-density lipoprotein, low-density lipoprotein and insulin in the blood of all KD-fed mice showed no significant changes compared to that of the control mice after P. berghei ANKA infection (Extended Data Fig. 1e–h). These results indicate that the elevated ketone levels in mice are not caused by starvation, high-fat diets or insulin resistance. We also found that a KD consistently protected both male C57BL/6 and BALB/c mice from P. berghei ANKA infection (Fig. 1g–k and Extended Data Figs. 1i,j and 2a–d), indicating that the antimalarial effect of a KD is host-independent. We also analysed whether the KD diet had any adverse effects on the mice. Results indicated that the KD diet did not cause any significant changes in RBC count, mean corpuscular haemoglobin, haemoglobin, packed cell volume, liver index or liver and kidney function compared to that of the control mice (Extended Data Fig. 2e–n).
a, Macronutrient composition of diets. b, Diets with various concentrations of KD inhibited the proliferation of P. berghei in female C57BL/6 mice (n = 6). c, Survival rates for female C57BL/6 mice. Three mice fed a RD with signs of experimental cerebral malaria were killed (n = 10). d, Serum concentrations of βOHB in different groups of healthy mice after 14 days of feeding with various concentrations of KD treatment or RD control (n = 6). e, Calories per day for mice in different KD groups (n = 10). f, Mice body weight curves (n = 6). g, Diets with 90% KD inhibited the proliferation of P. berghei in BALB/c mice (n = 10). h, Survival rates for the BALB/c mice (n = 10). i, Diets with 90% KD inhibited the proliferation of P. berghei in male C57BL/6 mice (n = 6). j, Survival rates for male C57BL/6 mice (n = 10). k, Images of the parasite burden in male C57BL/6 mice on day 7 (n = 3). l, Osmotic pumps filled with βOHB increased ketone levels in mice (n = 6). m, Osmotic pumps filled with βOHB inhibited the proliferation of P. berghei ANKA in female C57BL/6 mice (n = 5). Exogenous βOHB was administered by implanted osmotic pumps for 7 days; pumps filled with isotonic saline solution served as the negative control. n, Treatment with 1 mM βOHB significantly extended the survival of P. berghei ANKA-infected mice. The pump was empty at day 7 (n = 10). o, P. falciparum parasitaemia after exposure to various concentrations of βOHB (dissolved in MCM) in vitro for 96 h (n = 3). p, Inhibition of the in vitro proliferation of P. falciparum 3D7 by βOHB. The IC50 value of βOHB was 7.3 mM (R2 = 0.9765; confidence interval of IC50 value, 6.8–7.7 mM) (n = 3). Data are presented as means; error bars, s.e.m. (b, d, g, i, k–m, o and p). P values are from unpaired two-tailed Student’s t-tests (d, k and l) or log-rank (Mantel–Cox) test (c, h, j and n).
To investigate the role of βOHB in the infected mice, we used implanted osmotic pumps to administer exogenous βOHB, with isotonic saline solution as a negative control. In the βOHB-treated group, the serum levels of βOHB increased to approximately 0.5 mM and 1 mM (Fig. 1l), respectively. We found that βOHB inhibited the proliferation of P. berghei ANKA and completely protected the mice against experimental cerebral malaria (Fig. 1m,n and Extended Data Fig. 2o). Furthermore, βOHB also directly inhibited the growth of the human malaria parasite P. falciparum 3D7 in vitro in a dose-dependent manner, with a half-maximal inhibitory concentration (IC50) value of 7.3 mM (Fig. 1o,p). βOHB did not cause any haemolysis of human RBCs (Supplementary Fig. 3). Additionally, the quantity of acetoacetate, another ketone body, did not show significant changes in KD-fed mice (Supplementary Fig. 4a). Compared to the positive control dihydroartemisinin (Supplementary Fig. 4b,c), acetoacetate did not exhibit any inhibitory effects on the proliferation of P. falciparum 3D7 parasites (Supplementary Fig. 5). These findings suggest that KDs, particularly βOHB, confer protection against Plasmodium infection in mice and significantly inhibit the proliferation of P. falciparum, the deadliest malaria parasite in humans.
βOHB, an energetic metabolite, is synthesized primarily in the liver from fatty acids during fasting, prolonged exercise and in low-glucose conditions12. Therefore, we next investigated how βOHB inhibits the growth of both P. berghei ANKA and P. falciparum 3D7 parasites from the perspective of energy metabolism (Supplementary Tables 1 and 2). We found that feeding with a KD and βOHB treatment reshaped the energy metabolism processes of both P. berghei ANKA and P. falciparum 3D7 parasites (Fig. 2). First, in P. berghei ANKA iRBCs, the levels of l-leucine, phosphorylethanolamine, tyrosine, AMP, dAMP, dihydroxyacetone-phosphate, glyceraldehyde-3-phosphate, guanosine and l-aspartate were significantly elevated compared to normal RBCs from RD-fed mice, whereas the level of l-citrulline was markedly reduced (Fig. 2a, Extended Data Fig. 3a and Supplementary Table 3). Conversely, in P. berghei ANKA iRBCs from KD-fed mice compared to iRBCs from RD-fed mice, only the abundance of l-citrulline significantly increased (Fig. 2b and Extended Data Fig. 3a). In addition, the amounts of cis-aconitic acid, argininosuccinic acid, uracil, UMP, tyrosine, threonine, NAD, malic acid and lysine were significantly reduced in the iRBCs of P. berghei ANKA-infected mice fed a KD (Fig. 2b). Only the content of NAD was significantly reduced in the P. berghei ANKA iRBCs of KD-fed mice compared with the RBCs of KD-fed healthy mice (Fig. 2c). Strikingly, among all the altered metabolites identified in P. berghei ANKA-infected mice fed with a KD, only l-citrulline and NAD were negatively correlated with the other metabolites (Fig. 2d, blue line), highlighting the importance of these two substances in the metabolism of the parasite.
a, Radar diagram showing that only the l-citrulline content decreased among the top ten metabolites in the P. berghei ANKA iRBCs compared to the RBCs of RD-fed mice. b, The l-citrulline content was significantly elevated in the P. berghei ANKA iRBCs of KD-fed mice compared to P. berghei ANKA iRBCs of RD-fed mice. The values on the grid lines represent fold changes (FCs); positive values indicate an increase, and negative values indicate a decrease. c, Only the NAD content was significantly reduced in the P. berghei ANKA iRBCs of KD-fed mice compared to the RBCs of KD-fed healthy mice. The values on the grid lines represent FCs; positive values indicate an increase, and negative values indicate a decrease. d, Radar diagram showing the negative correlations of l-citrulline and NAD (blue line) with the remaining metabolites. The sizes of the points in the radar diagram correspond to the log2(FC) values. The colours of the lines represent the relationships between metabolites; blue represents a negative correlation, and red represents a positive correlation. Metabolites with variable importance in projection (VIP) > 1, log2(FC) ≥ 2 and log2(FC) ≤ 0.5 are shown. e–g, Bubble charts showing a decreased abundance of NAD in iRBCs treated with βOHB, which corroborated the results obtained from KD-fed mice. The VIP values for metabolites in iRBCs from ring-stage (e), trophozoite-stage (f) and schizont-stage P. falciparum 3D7 parasites (g) after exposure to βOHB are shown. Red bubbles represent increased metabolites, and green bubbles represent decreased metabolites. h, Venn diagram of differential metabolites in P. berghei-infected mice following KD treatment and βOHB-treated P. falciparum trophozoite stage. Blue text indicates downregulation, and red text indicates upregulation. i, Complete rescue of P. falciparum parasitaemia by NAD supplementation following βOHB treatment (n = 3). j, Complete rescue of P. falciparum development by NAD supplementation during βOHB treatment (n = 3). Data are presented as means; error bars, s.e.m. (i and j). P values are from Dunnett’s multiple comparisons test, either adjusting the significance threshold or correcting P values (i and j).
The metabolites of both RBCs and P. falciparum iRBCs with parasites at different developmental stages in response to exposure to βOHB were also investigated (Supplementary Table 4). The levels of 12 significantly decreased metabolites, particularly fructose-1,6-bisphosphate, 2,3-diphosphoglyceric acid, dihydroxyacetone-phosphate and 2-phospho-d-glyceric acid, which are usually enriched in the glycolysis–gluconeogenesis pathway, were markedly reduced in βOHB-treated human RBCs compared to untreated RBCs (Extended Data Fig. 3b and Supplementary Tables 5 and 6). In P. falciparum iRBCs treated with βOHB, the content of l-citrulline did not significantly increase as observed in P. berghei ANKA iRBCs (Fig. 2e–g). However, decreased abundance of NAD in the P. falciparum iRBCs was observed (Fig. 2f), which corroborated the results obtained from the iRBCs of the KD-fed mice (Fig. 2b). Furthermore, Kyoto Encyclopedia of Genes and Genomes (KEGG) enrichment analysis revealed that metabolites that participate in the oxidative phosphorylation pathway in βOHB-treated P. falciparum 3D7 parasites at the trophozoite stage were predominantly decreased (Extended Data Fig. 3c).
Among the metabolites between βOHB-treated P. falciparum 3D7 and P. berghei ANKA from the KD-fed mice, NAD was the only metabolite showing significant reduction in the two parasite lines (Fig. 2h). This finding suggests that the common mechanism by which βOHB inhibits the proliferation of Plasmodium parasites may involve the downregulation of NAD levels within iRBCs. To test this hypothesis, we performed NAD rescue experiments by the addition of NAD+ in βOHB-treated P. falciparum 3D7. The results showed a progressive reduction of the inhibitory effect of βOHB on parasite proliferation with increased concentrations of NAD+ (Fig. 2i,j). At 5 μM NAD+, the inhibitory effect of βOHB on parasite growth was completely reversed (Fig. 2i,j). These findings indicate that βOHB inhibits parasite proliferation by downregulating NAD levels in the iRBCs.
We next investigated the mechanisms underlying βOHB-mediated parasite proliferation inhibition from the perspective of gene expression regulation. A genome-wide transcriptomic analysis was first performed with P. berghei ANKA iRBCs from KD-fed and RD-fed mice. In general, 225 genes were upregulated and 184 genes were downregulated (Extended Data Fig. 4, Supplementary Fig. 6a,b and Supplementary Table 7). We observed that the transcription of 21 genes encoding Plasmodium interspersed repeat (PIR) proteins was upregulated and that of 15 genes was downregulated in parasites from KD-fed mice (Extended Data Fig. 4a, Supplementary Fig. 6c,d and Supplementary Table 7). The PIR protein family is shared by parasites across the Plasmodium genus and has been regarded as variant antigens that assist in immune evasion, with some members also expressed in the sexual and hepatic stages22. KD-induced disturbance of gene transcription may be the cause, a hypothesis corroborated by the observation of upregulated transcription of the gene PBANKA_0403200 (which encodes circumsporozoite protein (CSP)) (Extended Data Fig. 4a and Supplementary Table 7), which is mainly activated at the post-sexual stage in the mosquito vector and in early exoerythrocytic liver stage in animals23. In addition, the transcription levels of some genes related to the cytoskeleton were increased (Extended Data Fig. 4b and Supplementary Table 8), and many tryptophan–aspartic acid (WD) repeat-containing proteins presented relatively high expression levels in parasites of KD-fed mice (Extended Data Fig. 4c and Supplementary Table 8). Furthermore, the expression of two genes, PBANKA_0112200 and PBANKA_0501800 (which encode myosin E and myosin ELC), and many genes encoding inner membrane complex (IMC) proteins were downregulated in the parasites of KD-fed mice (Extended Data Fig. 4d,e and Supplementary Table 8). IMCs of P. falciparum link membrane lipids with cytoskeletal elements and their associated motors, and thus have a role in the locomotion of the parasites24,25. Importantly, the gene PBANKA_0915000 (encoding the apical membrane antigen (AMA)), the genes PBANKA_1119600 and PBANKA_1349100 (encoding merozoite surface proteins (MSPs)), which are critically involved in the initial interaction between merozoites and host erythrocytes before successful invasion, and genes encoding rhoptry proteins (ROPs) and rhoptry neck proteins (RONs), which are essential for erythrocyte invasion, were significantly downregulated in parasites of the KD-fed mice (Extended Data Fig. 4f,g and Supplementary Table 8). In addition, the transcription levels of genes related to ribosome biogenesis were also downregulated (Extended Data Fig. 4h and Supplementary Table 8). The above results not only corroborate the role of a KD in the protection of mice against P. berghei infection but also explain the underlying mechanism of the developmental suppression of parasites by a KD.
KEGG and gene set enrichment analysis (GSEA) investigations revealed that pathways associated with motor proteins, DNA replication, base excision, mismatch repair and ribosome biogenesis were suppressed in the P. berghei ANKA parasites of the KD-fed mice (Extended Data Fig. 4i,j), suggesting that a KD impairs multiple biological functions26,27. The transcription and expression of some of the genes were validated by both qPCR and western blotting (Extended Data Fig. 5).
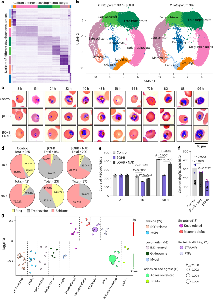
The underlying mechanism of ketone-body-mediated parasite inhibition on P. falciparum was explored by single-cell RNA sequencing (scRNA-seq) analysis. A single-cell transcriptome atlas of P. falciparum 3D7 before and after βOHB treatment was first constructed and, based on stage-specific marker transcripts, the parasites were categorized into eight groups from the ring, trophozoite and schizont stages to the gametocyte stages (Fig. 3a,b, Extended Data Fig. 6a and Supplementary Table 9). The development of the intraerythrocytic parasites after βOHB treatment was mostly blocked at the early trophozoite stages (Fig. 3c–e and Extended Data Fig. 6b), leading to fewer schizonts, which resulted in a reduction of invasive merozoites (Fig. 3f). This phenomenon was illustrated by microscopic analyses of P. falciparum 3D7 iRBCs, and a majority of the parasites were blocked at the trophozoite stage (Fig. 3c,d).
a, Heatmap showing the summed transcripts of stage-specific genes across eight intraerythrocytic developmental stages of the parasite. All marker genes are listed in Supplementary Table 9. Colours in a correspond to those in b. b, Single-cell transcriptome atlas across the erythrocytic stages of the parasite, with three biological samples in each group after Biscuit normalization and imputation based on stage-specific transcripts (https://plasmodb.org/plasmo/app, https://www.malariacellatlas.org/atlas/plasmodium-falciparum-atlas). The cell types are colour-coded by Biscuit cluster. UMAP, uniform manifold approximation and projection. c, Blood smears taken every 8 h demonstrate that an IC50 concentration (7.3 mM) of βOHB can inhibit parasite development, causing a developmental delay of approximately 16 h. This inhibition can be reversed with the addition of 5 μM NAD+. Representatives of three independently repeated experiments with similar results. d, Pie charts representing the distribution of parasites at ring, trophozoite and schizont stages over two developmental cycles (48 h and 96 h). βOHB treatment results in a developmental arrest predominantly at the trophozoite stage. e, Quantification of infected RBCs per 10,000 RBCs in different treatment groups after two developmental cycles (48 h and 96 h) (n = 3). f, Total number of iRBCs at ring stage per 10,000 RBCs following schizont rupture after one culture cycle (56 h for control and βOHB + NAD+ groups; 72 h for the βOHB-only group) (n = 3). g, Bubble map showing that βOHB inhibits the transcription of DEGs related to invasion and locomotion in P. falciparum 3D7 at mixed stages. Genes with a |log2(FC)| ≥ 0.15 and Padj < 0.05 are shown. Detailed information is provided in Supplementary Table 11. Data are presented as means; error bars, s.e.m. (e and f). P values are from Tukey’s multiple comparisons test, adjusting for family-wise error rate (e and f).
The differentially expressed genes (DEGs) from βOHB-treated P. falciparum 3D7 were functionally categorized (Supplementary Table 10). KEGG pathway analysis revealed downregulation of genes involved in RBC invasion, parasite motility and translation and upregulation of genes involved in post-translational chaperone activity, protein structure modifications, protein export, post-translational single amino acid modification and RNA transcription and biogenesis (Extended Data Fig. 7 and Supplementary Table 11). The expression of the key invasion-related genes was all downregulated in the βOHB-treated parasites (Fig. 3g), consistent with the findings in the P. berghei parasites from KD-fed mice (Extended Data Fig. 4a–g). In addition, the transcription of the serine repeat antigen (SERA) family, especially PF3D7-0207600 (encoding PfSERA5), which is conserved among species of the Plasmodium genus and is involved in the egress of P. falciparum merozoites28,29, was also downregulated (Fig. 3g). However, the transcription of genes encoding knob structural proteins was upregulated (Fig. 3g). The transcription and expression of some of the genes were validated by qPCR (Extended Data Fig. 8).
DEGs of the βOHB-treated P. falciparum at different developmental stages were further analysed, and genes encoding proteins specifically expressed at the merozoite and early ring stages presented greater transcriptional variation (Fig. 4a and Supplementary Tables 12 and 13). Therefore, we selected all DEGs identified in the merozoite stage and early ring stage for further analysis (Supplementary Tables 14–17). Most of the increased transcripts were WD repeat-containing proteins (Fig. 4b; consistent with the results obtained in P. berghei from the KD-fed mice) functioning in protein trafficking, some proteins were active only in the liver and sexual stages of the parasite (Fig. 4c,d) and some proteins were involved in pre-mRNA splicing (Fig. 4e). The downregulated DEGs in P. falciparum post exposure to βOHB were those coding for MSPs (Fig. 4f), RH, EBA (Fig. 4g), IMC, PhIL1-interacting candidates, glideosome-associated connectors, myosin A tail domain interacting protein (MTIP) and myosins (Fig. 4h), which are unilaterally related to erythrocyte adhesion, invasion and motility pathways. In addition, we also observed that the transcription of genes related to parasite development, such as PF3D7_0730300 and PF3D7_0420300 (encoding Apicomplexan AP2 domain transcription factor (APiAP2)), PF3D7_1122800 (encoding calcium-dependent protein kinase 6 (CDPK 6)) and PF3D7_0206200 (encoding pantothenate transporter (PAT)), was downregulated (Fig. 4i). Similar results were obtained for the transcripts identified in the iRBCs at the early ring stage of the parasites (Extended Data Fig. 9a–e and Supplementary Table 15). These data collectively suggest that the inhibitory effect of βOHB on both P. berghei ANKA and P. falciparum 3D7 is mainly through suppressing the expression of erythrocyte invasion and intracellular development.
a, Volcano plot showing that βOHB affects genome-wide transcription in P. falciparum 3D7 parasites during intraerythrocytic development. The genes associated with the early development and erythrocyte invasion of parasites were mostly affected. Genes with a |log2(FC)| ≥ 0.25 and Padj < 0.05 are shown. Parasite genes at various developmental stages are colour-coded, with arrows pointing to specific genes. Developmental stages are colour-coded. b–i, Bar charts of DEGs in the merozoite stage showing that the transcription of WD repeat-containing proteins (b) and proteins that function in trafficking (c), liver and sexual stages (d) and pre-mRNA splicing (e) was upregulated after exposure to βOHB, and the transcription of genes related to MSP (f), erythrocyte adhesion (g), locomotion (h) and development (i) was downregulated. Brown indicates upregulated genes; dark green indicates downregulated genes. Genes with a |log2(FC)| ≥ 0.15 and Padj < 0.05 are shown. Detailed information is provided in Supplementary Table 14. j, KEGG enrichment column showing that invasion, motility and post-translational ubiquitin-dependent process pathways were significantly downregulated in the merozoites of P. falciparum 3D7 exposed to βOHB. k, KEGG enrichment column showing that invasion, motility and post-translational ubiquitin-dependent process pathways were significantly downregulated in the early ring stage of P. falciparum 3D7 after exposure to βOHB. Detailed information is shown in Supplementary Tables 16 and 17. l, Western blotting results show that βOHB significantly reduced the expression of MSP1 and MYC-tagged MTIP, and NAD replenishment restored the βOHB-mediated suppression in the expression of these proteins. However, we failed to detect ApiAP2 (PF3D7_0420300) in western blot assays, probably because of its ultra-high molecular weight. Representatives of three independently repeated experiments with similar results. Statistical comparisons between groups were performed using two-sided Wilcoxon rank-sum tests (a–k).
Next, all DEGs from the merozoite stage and early ring stage were selected for KEGG analysis. Many pathways related to post-translational modifications were enriched (Fig. 4j,k and Extended Data Fig. 9f,g). Invasion, motility and post-translational ubiquitin-dependent pathways in the merozoite and early ring stages in βOHB-treated P. falciparum 3D7 parasites were significantly downregulated (Fig. 4j,k). Conversely, DEGs involved in pathways such as transcription and biogenesis of RNA, post-translational single amino acid modification pathways and post-translational chaperone and protein structure modifications in the merozoite and early ring stages were upregulated in P. falciparum after βOHB treatment (Extended Data Fig. 9f,g). Notably, these results are consistent with our findings from P. berghei ANKA in KD-fed mice (Extended Data Fig. 4). These data collectively contribute to the elucidation of the mechanism of βOHB-mediated suppression of malaria parasite invasion and intraerythrocytic development.
To further validate the aforementioned mechanism, we tested the responses of MYC-tagged MTIP (PF3D7_1246400) and TY1-tagged ApiAP2 (PF3D7_0420300) P. falciparum strains to the treatment of βOHB using western blotting and immunofluorescence assays, respectively. The results indicated that βOHB significantly reduced the expression of ApiAP2, MTIP and MSP1 (PF3D7_0930300) (Fig. 4l and Extended Data Fig. 10a–c). Additionally, we supplemented NAD in the βOHB-treated parasites, which demonstrated that NAD replenishment reversed the βOHB-mediated suppression in the expression of ApiAP2, MTIP and MSP1 (Fig. 4l and Extended Data Fig. 10a–c). MTIP and MSP1 are crucial molecules in erythrocyte invasion and intraerythrocytic development of P. falciparum 3D7 (refs. 30,31). Furthermore, the decreased expression of ApiAP2 correlated with the hindrance of the intracellular development of P. falciparum 3D7 (Extended Data Fig. 10d). The observation is in line with a previous study that ApiAP2 is highly expressed in the merozoite stage32. Additionally, the sensitivity of the ApiAp2-knowndown parasites to βOHB treatment was weaker that that of vector control parasites (Extended Data Fig. 10e). In summary, βOHB reduced the expression of key parasite invasion and development proteins, such as MTIP, ApiAP2 and MSP1, and this suppression can be reversed by NAD supplementation, highlighting the critical role of metabolic reprogramming in regulating P. falciparum growth and pathogenicity.
Discussion
The topic of diet and health consistently garners significant attention, and among various dietary components, KD has gained widespread interest for its potential benefits regarding weight loss, metabolic diseases, brain health and cancer intervention8,9,10,11. In 1954, Ramakrishnan first proposed the potential of the KD in controlling malaria in rats33. Our current study significantly advances this concept by providing in-depth molecular and mechanistic insights, made possible by modern multi-omics techniques and advanced molecular biology approaches. In this study, we demonstrated that administering a KD to mice resulted in elevated blood concentrations of βOHB, a ketone body produced in the liver during ketogenesis, which provided complete protection against P. berghei ANKA infection (Fig. 1, Supplementary Figs. 1 and 7 and Extended Data Fig. 2). Implantation with an osmotic pump filled with βOHB also protected mice from P. berghei ANKA infection (Fig. 1). Notably, βOHB also significantly inhibited parasite invasion and the intraerythrocytic development of the human malaria parasite P. falciparum 3D7 (Fig. 1). Furthermore, we revealed that βOHB reduced the level of intracellular NAD (Fig. 2), which is closely associated with gene activation and silencing17 in both P. berghei ANKA and P. falciparum 3D7. This reduction probably led to the transcriptional downregulation of the genes associated with erythrocyte recognition, attachment, invasion and intraerythrocytic development (Figs. 3 and 4).
βOHB, a primary ketone body and energy-rich compound, was found to inhibit the proliferation of P. falciparum 3D7 (Fig. 1). The underlying reason for this effect was probably metabolic reprogramming induced by βOHB (Fig. 2), which reduced the intracellular NAD levels in both parasites (Fig. 2). NAD has consistently been proved to function as a fulcrum for regulating various cellular processes in response to environmental changes17. It also has a pivotal role in the regulation of histone deacetylation. SIRT1, an NAD-dependent HDAC, removes acetyl groups from lysine residues on histone proteins, leading to a more condensed chromatin structure and subsequently reduced gene expression. The activity of SIRT1 is directly regulated by cellular NAD levels, making NAD a crucial factor in modulating gene expression through chromatin remodelling34. Additionally, decreased blood l-citrulline levels have been associated with the alleviation of severe malaria35, and l-citrulline supplementation can inhibit Plasmodium growth and protect against cerebral malaria36.
The observation that βOHB levels increase during Plasmodium infection, even in the absence of a KD, raises interesting questions about the metabolic changes induced by malaria37. We also noted a trend of increased βOHB in P. berghei-infected mice (Supplementary Fig. 1), although this increase was not statistically significant. This suggests that the parasite infection itself may induce a metabolic shift toward ketogenesis. A plausible explanation is the reduction in food intake and body weight observed in infected mice, particularly during the later stages of infection. Starvation or fasting is a well-known trigger for the liver to increase βOHB production as the body shifts from glucose to fat metabolism for energy. Thus, the rise in βOHB levels during malaria could reflect a combination of the impact of the disease on the host’s nutritional status and a response to metabolic stress.
Gene transcriptional and functional analyses revealed that the most compelling reason for the antiparasitic effects of the KD and βOHB is the downregulation of expression of genes encoding proteins involved in erythrocyte attachment and invasion. These genes included those coding for AMA1, MSP family, RH family, EBA family and the ROP and RON proteins (Figs. 3 and 4), all of which are directly associated with erythrocyte recognition and invasion38,39. Additionally, the transcription levels of the SERA family, particularly PfSERA5, which is involved in the egress of P. falciparum merozoites28,29, were decreased (Fig. 3). Importantly, we found that the transcription level of calcium-dependent protein kinase 5 (CDPK5) was downregulated (Fig. 4, Extended Data Fig. 8 and Supplementary Table 17) in the KD group, which is also required for parasite replication and egress from the host cell40. Furthermore, increasing evidence has pointed to the critical roles of AP2 homologous proteins in transcriptional regulation during the blood stage of Plasmodium development41. Herein, the expression of genes encoding AP2-O (PF3D7_1143100) and APiAP2 (PF3D7_0420300 and PF3D7_0730300), with many predicted targets, was downregulated in P. falciparum 3D7 parasites during the merozoite and early ring stages under βOHB treatment (Fig. 4 and Supplementary Tables 14 and 17), supporting their roles in regulation of the Plasmodium development in the blood stages41. However, the specific functions of these genes during the erythrocytic stage have not been extensively elucidated. Previous studies have indicated that members of the APiAP2 family have critical roles in the transcription of a subset of host cell invasion-associated genes42. For example, the absence of AP2-O, the expression of which was also downregulated in our study following βOHB treatment (Supplementary Tables 14 and 17), significantly weakened the initial erythrocyte adhesion of P. falciparum 3D7 (ref. 43). We also found that the expression of ApiAP2 (PF3D7_0420300) was depressed by βOHB, and the effect could be reversed by the addition of NAD (Extended Data Fig. 10). The data were not only consistent with the previous report that ApiAP2 is highly expressed in the merozoite32, but also strongly suggests its critical role in merozoite development. Here, the reduced sensitivity of ApiAP2-knockdown parasites to βOHB further supports that ApiAP2 is a critical regulator in the parasite responses to metabolic shifts. Additionally, MSP1 is an essential protein for Plasmodium invasion of RBC and schizont rupture44, and it undergoes various post-translational modifications45. In this study, we observed a significant decrease in MSP1 expression and reduced parasitaemia under βOHB treatment (Fig. 4 and Extended Data Fig. 10), which also explains the molecular mechanism of the anti-Plasmodium effect exerted by the ketone body.
Despite these insights, the precise mechanisms underlying the effects of βOHB remain incompletely understood. Our experiments with the ApiAP2-knockdown strain provided preliminary evidence of transcriptional regulation being involved; however, further investigation is required to fully elucidate its role. The rescue experiments with NAD are particularly intriguing and suggest that βOHB may exert its effects, at least in part, through the modulation of NAD-dependent pathways. In this context, the role of Sir2A (PF3D7_1328800), a Plasmodium SIRT1 homologue and NAD-dependent deacetylase, warrants further exploration. Previous studies have shown that Sir2A has a critical role in regulating the parasite transcriptome and proliferation46,47. Although we did not directly assess Sir2A activity, its potential involvement represents an exciting avenue for future research. Additionally, the differences in βOHB concentration and duration of exposure between the pump-administered model and KD were apparent, which may have been caused by the limitations of the pump. The pump can only achieve a maximum blood βOHB concentration of 1 mM for only 7 days (Fig. 1), whereas the KD induces levels up to 6 mM (Supplementary Fig. 2). Even at these lower concentrations, βOHB demonstrated significant inhibitory effects on parasitaemia compared to the control group (Fig. 1). This highlights the importance of considering both the concentration and temporal dynamics of βOHB exposure when evaluating its effects. Furthermore, the observed delay in parasite development and its downstream effects on host survival may involve both direct and indirect mechanisms. In addition to the potential impact of βOHB on parasite metabolic pathways, host immune modulation may also contribute to the effect. The extended survival in βOHB-treated mice probably arises from a combination of factors, including effects on host inflammation and immune function29. Future studies integrating immunological profiling and direct assessments of Sir2A activity may be necessary for dissecting these interconnected mechanisms.
In summary, our study demonstrated that a KD confers complete protection against P. berghei ANKA infection in mice and developmental arrest of the P. falciparum 3D7 parasites. The underlying mechanisms involve the disruption of parasite metabolism and the inhibition of genes associated with erythrocyte invasion and intracellular development (Supplementary Fig. 8). The KD-based treatment, as well as the increasing availability of ketogenic food products, offers a promising potential for disease ‘metabotherapy’ and a novel approach for malaria intervention. The study highlights the potential of targeting metabolic pathways in Plasmodium as a therapeutic strategy for malaria. By manipulating host metabolism, such as through dietary interventions or metabolic modulators, it may be possible to create a hostile environment for the malaria parasites, impairing their ability to thrive and propagate inside the hosts.
Methods
Ethics statement
All procedures performed on the experimental animals were conducted in accordance with the animal husbandry guidelines of Shenyang Agricultural University. The institutional ethics committee of Shenyang Agricultural University approved the laboratory animal experiments (permit no. SYXK <Liao>2021-0010).
Mice and Plasmodium parasites
C57BL/6 mice (N phenotype) and BALB/c mice (6–8 weeks old, 18–20 g) were purchased from Liaoning Changsheng Biological Technology Company. The mice were housed under pathogen-free conditions at 22–24 °C with 45–65% humidity, had free access to food and water and were maintained on a 12 h light–dark cycle. All mice were acclimated for 2 weeks before experimentation. At the beginning of each experiment, the mice were randomly assigned to experimental groups.
The wild-type and P. falciparum 3D7 MYC-tagged MTIP strains were maintained in our laboratory. The ApiAP2-knockdown P. falciparum strain and vector control strain were kindly provided by Q. Zhang from Tongji University48. The parasites were routinely cultivated in a malaria complete medium (MCM) with 10% human serum as previously described1. The GFP-expressing P. berghei ANKA strain was kindly provided by C. Yaming from China Medical University49.
Parasite maintenance and in vitro cultivation
The P. berghei ANKA strain was maintained by infecting C57BL/6 mice by intraperitoneal injection with 1 × 105 parasitized erythrocytes50. Parasitaemia was monitored by examining Giemsa-stained thin blood smears under a light microscope. The P. alciparum 3D7 strain was cultured and synchronized in vitro according to standard procedures51. In brief, P. falciparum 3D7 parasites were cultivated in human O+ RBCs at 5% haematocrit in MCM containing 10% human serum and 0.25% AlbuMAX II (Gibco, Invitrogen) in an incubator at 37 °C with 5% CO2. The culture medium was changed every second day.
KD feeding
For the KD experiments (XTKD01 from Xietong Pharmaceutical Bioengineering), female C57BL/6 mice were randomly assigned to one of six groups: a P. berghei ANKA group (mice infected with 1 × 105 P. berghei ANKA by intraperitoneal injection52 and fed a RD) and five KD (0.5% KD, 20% KD, 50% KD, 70% KD and 90% KD) groups (mice infected with 1 × 105 P. berghei ANKA and fed different KDs ad libitum). Before infection, all mice in the KD groups were fed a KD for 7 days. Parasitaemia in the mice was assessed by microscopy (Leica Microsystems CMS, DM4 B, GRE) every 2–3 days by counting cells (at least 5,000 RBCs) in Giemsa-stained smears from a droplet of tail blood. All animals were monitored daily for survival. At 60 days post infection, KD was changed to a RD in the five KD groups.
Toxicity detection and βOHB measurement
To test the possible toxicological effect of the KD, daily measurements of food intake of the control and KD-fed mice (RD, 0.5% KD, 20% KD, 50% KD, 70% KD and 90% KD) without parasite infection were conducted to determine caloric consumption, and body weights were recorded every 3 days. On the 30th day post feeding, blood and liver samples were collected under isoflurane anaesthesia, with blood drawn from the inferior vena cava. A 200 μl aliquot was allocated for haematological analysis (including RBC count, haemoglobin concentration, mean corpuscular haemoglobin concentration and haematocrit), and the remainder was processed for hepatic and renal function assessments.
The liver weights were recorded, and liver indices were calculated based on these measurements. Haematological parameters were analysed using the TEK-VET3 automatic haematology analyser, while biochemical indicators for hepatic and renal function were measured with the Chemray 800 automatic biochemical analyser (Shenzhen Rayto Life Technology).
For the liver function tests, ALT, AST and γ-GT levels were assessed using 20 μl serum samples, with the respective assay kits specified as follows: ALT assay kit (cat. no. S03030, lot no. 20240430), AST assay kit (cat. no. S03040, lot no. 20240428) and γ-GT assay kit (cat. no. S03031, lot no. 20240422), all supplied by Rayto. Renal function was evaluated using 3 μl and 8 μl serum samples for UREA and CREA, respectively, with UREA measured by the UREA assay kit (cat. no. S03036, lot no. 20240529) and CREA by the CREA assay kit (cat. no. S03076, lot no. 20240527), also provided by Rayto.
βOHB levels were measured in the serum of each mouse from all experimental groups (Fig. 1d). Blood was collected from the orbital vein into pro-coagulation tubes. Serum samples were obtained by centrifugation at 1,000g for 10 min at 4 °C, followed by βOHB measurements using a colourimetric assay kit (Elabscience, E-BC-K785-M) according to the manufacturer’s instructions.
Evaluation of haemolytic potential of βOHB
The in vitro haemolysis assay was conducted to evaluate the haemolytic potential of βOHB. Various concentrations of βOHB were incubated with a suspension of normal human erythrocytes at 4% haematocrit for 2 h at 37 °C. Following incubation, the erythrocytes were pelleted by centrifugation at 250g for 5 min. The supernatant was then mixed in a 16:1 volume ratio with a demulsifier solution consisting of anhydrous ethanol and concentrated hydrochloric acid at a 400:1 ratio. The samples were further centrifuged at 16,000g for 10 min, and the absorbance of the resulting solutions was measured at 400 nm using a microplate reader (PerkinElmer VICTOR Nivo).
βOHB osmotic pump implantation
A 7-day continuous osmotic infusion pump (RWD model, 2001 W, 5 g ml−1 and 10 g ml−1, respectively, 1 µl h−1, dissolved in PBS, for a maximum of 7 days) was used to deliver βOHB subcutaneously in C57BL/6 mice post infection with P. berghei ANKA parasites. The mice in the negative control group received osmotic pumps filled with isotonic saline solution. Parasitaemia in the mice was assessed by microscopy (Leica Microsystems CMS, DM4 B, GRE) every 2–3 days by counting cells (at least 5,000 RBCs) in Giemsa-stained smears from a droplet of tail blood. All animals were monitored daily for an 8-day survival rate.
For detection of βOHB in vivo, mice were anaesthetized with isoflurane, and the pumps were implanted subcutaneously following sterilization of the surgical area, then secured with sutures. Then, 3 days post surgery, blood was collected from the facial vein, sera were isolated from the blood of the mice and centrifuged using a 50 kDa ultrafiltration tube at 16,000g, 4 °C for 15 min. Serum βOHB levels were then measured using a colourimetric assay kit (Elabscience, E-BC-K785-M) according to the manufacturer’s protocol.
In vitro treatment of P. falciparum with βOHB, acetoacetate and NAD rescue experiment
The P. falciparum 3D7 strain cultivated in MCM with 10% human serum was used to test the antimalarial effects of βOHB (MedChemExpress, HY-113378) in 96-well plates. βOHB was dissolved in MCM. The parasites were cultivated in O+ erythrocytes by the addition of 0, 2, 4, 8, 10, 12, 14, 16, 20 or 25 mM βOHB and incubated for 96 h (two growth cycles). Dihydroartemisinin was used as a positive control.
To determine the effects of acetoacetate on parasites, acetoacetic acid sodium (MedChemExpress, HY-112540B) was used53. The parasites were cultured in O+ erythrocytes incubated with 0, 0.05, 0.1, 0.5, 1, 2, 4, 8 or 10 mM AcAc with or without 7.3 mM βOHB for 96 h.
To perform the NAD rescue experiment, the parasitaemia of the P. falciparum 3D7 strain at the ring stage was adjusted to 0.7%. NAD+, supplemented with 5 mM βOHB, was added to the cultures with concentrations of 0, 0.5, 1, 3 and 5 µM. The parasites were cultivated for two developmental cycles. P. falciparum iRBCs were stained with Vybrant DyeCycle Green (Invitrogen, V35004)54 and analysed using a BD FACSAria III flow cytometer (BD Biosciences) according to the manufacturer’s instructions. Parasitaemia and the IC50 were calculated using the modified Peters–Robinson formula55.
Assessment of AcAc concentrations in P. falciparum cultures and mouse sera
To test the stability and potential effect of AcAc on the P. falciparum parasites, synchronized P. falciparum 3D7 parasites at the ring stage were adjusted to 0.7%. AcAcNa (MCE, HY-112540B) was dissolved in MCM and added to the parasite culture with concentrations of 0, 0.05, 0.1, 0.5, 1, 2, 4, 8 and 10 mM, and then incubated for two cycles. The supernatant was then collected by centrifugation, and AcAc levels were measured using the Acetoacetate Content Assay Kit (Shanghai Acmec Biochemical, AC10787-100T/48S, lot. no. A6543AABE) according to the manufacturer’s instructions.
For the in vivo assay, mice were fed with RD or 0.5% to 90% KD for 2 weeks. Following the dietary intervention, mice were anaesthetized with avertin, and blood samples were collected from the inferior vena cava, then left to stand at 4 °C for 30 min. The serum from each mouse was separated by centrifugation at 1,000g for 10 min at 4 °C, and the AcAc levels in the blood of the mice were determined using the Acetoacetate Content Assay Kit (Shanghai Acmec Biochemical, AC10787-100T/48S, lot. no. A6543AABE), following the manufacturer’s protocol.
βOHB-induced parasite development arrest experiment
P. falciparum 3D7 strain at the ring stage was adjusted to 0.7% parasitaemia. The cultures were divided into three treatment groups with media containing only the βOHB solvent, 5 mM βOHB + 0 µM NAD or 5 mM βOHB + 5 µM NAD. Samples of 100 µl were taken every 8 h for blood smear preparation and Giemsa staining to monitor parasite development over time in each treatment group.
Assessment of the accumulation of P. berghei parasites in mice by in vivo imaging
A transgenic P. berghei ANKA parasite strain expressing luciferase under the control of the ef1a promoter (P. berghei ANKA-luc)56 was provided by W. Xu (Army Medical University, China) and propagated by passage in mice. After P. berghei ANKA-luc infection, the accumulation of parasites in both the RD-fed and KD-fed mice was assessed with an AniView600 multimode in vivo animal imaging system (Guangzhou Biolight Biotechnology) after the intraperitoneal injection of high-purity d-luciferin (Biyuntian, ST198). At least three mice were used in each group.
Isolation of P. berghei ANKA and P. falciparum iRBCs after KD or βOHB treatment
To collect enough KD-treated parasites, we fed the mice with 90% KD and infected them with P. berghei ANKA at the same time. At 7 days post infection, iRBCs were purified from the blood of infected mice by Percoll gradient centrifugation. In brief, blood samples were washed three times with sterile PBS, resuspended in 2 ml of 1× serum-free RPMI 1640 culture medium and fractionated using a Percoll gradient (Supplementary Table 18). This procedure allowed for the separation of iRBCs from other host cells. The topmost cell debris was discarded, and the iRBCs were transferred to a new 15 ml centrifuge tube and washed three times with 1× PBS.
For the metabolic analysis, iRBCs containing pure ring-stage, trophozoite-stage and schizont-stage P. falciparum 3D7 parasites were purified after exposure to βOHB, using MitoTracker Green (Invitrogen, M-7512) and then sorted with an Aria III flow cytometer (BD Biosciences)57. For scRNA-seq analysis, P. falciparum 3D7 parasites at the ring, trophozoite and schizont stages were exposed to IC50 concentration (7.3 mM) of βOHB for 96 h (two growth cycles; Supplementary Fig. 9). MitoTracker Green (Invitrogen, M-7512) was used according to the manufacturer’s instructions to monitor the viability of parasites, and all pure iRBCs were obtained by sorting with an Aria III flow cytometer (BD Biosciences). The sorting order of samples from the experimental and control groups was not in a fixed sequence but randomized to avoid systematic bias caused by the sorting order. It took approximately 10 min per sample, and all six samples were sorted within approximately 1 h in total. During the sorting process, all samples, including both control and experimental groups, were consistently maintained on ice.
RNA isolation of P. berghei ANKA parasites
Total RNA was extracted from the purified iRBCs using TRIzol (Invitrogen, 15596026) according to the standard procedure58. Total RNA was subsequently identified and quantified using a Qubit 2.0 fluorometer (Life Technologies) and a QSEP400 high-throughput bio-fragment analyser (BiOptic).
Transcriptomic analysis of P. berghei parasites isolated from KD-fed mice
cDNA libraries were synthesized and sequenced on the Illumina sequencing platform by MetWare Biotechnology. Data quality control was performed using fastp software (v.0.23.2) to remove reads with adaptors. Paired reads were discarded if the number of N bases in any sequencing read exceeded 10% of its length or if any sequencing read contained low-quality bases (Q ≤ 20) exceeding 50% of its length. Subsequent analyses were conducted using clean reads. The reference genome and its annotation files were downloaded from PlasmoDB (https://plasmodb.org/plasmo/app). HISAT2 (v.2.2.1) was used to construct an index, and the clean reads were aligned to the reference genome. Gene expression levels were quantified using feature Counts (v.2.0.3) to calculate gene alignment statistics, and fragments per kilobase million values for each gene were subsequently computed based on gene length, which is currently the most widely used method for estimating gene expression levels59. DESeq2 (v.1.38.3) was used for differential gene expression analysis between the two groups, with the Benjamini–Hochberg correction applied to P values for the false discovery rate (FDR). Genes with FDR < 0.05 and |log2(fold change)| ≥ 1 were considered DEGs. Enrichment analysis of DEGs was performed using KEGG (https://www.kegg.jp), Clusters of Orthologous Groups for Eukaryotic Complete Genomes (https://www.ncbi.nlm.nih.gov/COG) and Gene Ontology (http://geneontology.org). GSEA was conducted using the clusterProfiler tool (v.4.6.0) for further analysis.
Targeted metabolic analysis
A total of 1 × 108 iRBC samples with the same cell number were mixed with 500 µl of 80% methanol in water (precooled at −20 °C), vortexed for 2 min, frozen in liquid nitrogen for 5 min, placed on ice for another 5 min and then vortexed for another 2 min. These steps were repeated three times. The samples were then centrifuged at 16,000g for 10 min at 4 °C. Subsequently, 300 μl of the supernatant was transferred to a new centrifuge tube and placed in a −20 °C refrigerator for 30 min. Finally, the supernatant was centrifuged again at 16,000g for 10 min at 4 °C, and 200 μl of the supernatant was transferred through a protein precipitation plate for further liquid chromatography–mass spectrometry (LC–MS) analysis. The sample extracts were analysed using an LC‒ESI‒MS/MS system (Waters ACQUITY H-Class; MS, QTRAP 6500+ System). The analytical conditions were as follows: HPLC column, ACQUITY UPLC BEH Amide (internal diameter, 2.1 × 100 mm, 1.7 μm); solvent system, water with 10 mM ammonium acetate and 0.3% ammonium hydroxide (A), 90% acetonitrile in water (V/V) (B); gradient, starting at 95% B (0–1.2 min), decreasing to 70% B (8 min), 50% B (9–11 min) and finally ramping back to 95% B (11.1–15 min); flow rate, 0.4 ml min−1; temperature, 40 °C; and injection volume, 2 μl. The AB 6500 + QTRAP LC‒MS/MS system was equipped with an ESI Turbo Ion‒Spray interface, operating in both positive and negative ion modes and was controlled by Analyst 1.6 software (AB Sciex). The ESI source operation parameters were as follows: ion source, turbo spray; source temperature, 550 °C; ion spray voltage, 5,500 V (positive) and −4,500 V (negative); and curtain gas, 35.0 psi. Metabolites were identified by MetWare (http://www.metware.cn) using the AB Sciex QTRAP 6500 LC‒MS/MS platform. Known metabolites reported in this study conform to confidence level 1 (the highest confidence level of identification). Metabolites were quantified by peak area using the internal standard method. Each sample’s group peaks with >50% missing data were filtered out using the ‘SVR’ method after the peak areas were corrected. Targeted metabolite data were normalized using unit variance scaling and mean centring60.
scRNA-seq of P. falciparum 3D7 iRBCs after exposure to βOHB
The protocol provided in the Chromium Single Cell 3 Reagent Kit (V3 Chemistry) was used to obtain six single-cell libraries. The final library pool was sequenced on an Illumina NovaSeq 6000 instrument using 150 bp paired-end reads. Downstream analysis was performed with Seurat (v.2.2). Data were filtered to remove cells with high mitochondrial reads (>10%), low-quality gene detection (<200 or >10,000) and high RBC marker gene reads (>10%). Scrublet was used to remove cells that may have been double-celled. Dimensionality reduction of the data was performed by using principal component analysis based on the first 2,000 highest variable genes. A k-nearest neighbour graph was constructed from Euclidean distances in the space of the first ten significant principal components. The Louvain modularity optimization algorithm was used to cluster the cells in the graph, and the clustering results were visualized using uniform manifold approximation and projection. Markers for each life cycle stage of the P. falciparum 3D7 parasite were selected with the Malaria Cell Atlas (https://www.malariacellatlas.org/atlas/plasmodium-falciparum-atlas) and PlasmoDB (https://plasmodb.org/plasmo/app)61. First, we analysed the DEGs of parasites between different treatment groups. Subsequently, we used the FindMarkers function to identify DEGs for cell subsets between different groups at the same stage.
Significant DEGs were determined using the TopGO R package and the Gene Ontology Resource (https://geneontology.org), and KEGG pathway enrichment analysis was performed using the hypergeometric test on Malaria Parasite Metabolic Pathways (http://mpmp.huji.ac.il) in R. Significantly enriched Gene Ontology terms and KEGG pathways were selected based on the threshold of an FDR-adjusted P value of ≤0.05.
Sensitivity analysis of the ApiAp2-knowndown parasites to βOHB treatment
To detect the sensitivity of the ApiAp2-knowndown parasites to βOHB treatment, the parasitaemia of the ApiAp2-knowndown the P. falciparum 3D7 and wild-type strains at the ring stage were adjusted to 0.7%, respectively. βOHB was added to the cultures with concentrations of 0, 2.5, 5, 7.5, 15 and 20 mM. The parasites were cultivated under these conditions for two developmental cycles. Then, iRBCs were stained with Vybrant DyeCycle Green (Invitrogen, V35004) and analysed using a BD FACSAria III flow cytometer (BD Biosciences)54 according to the manufacturer’s instructions. Parasitaemia and the IC50 were calculated using the modified Peters–Robinson formula55.
Real-time qPCR
cDNAs were synthesized from total RNA extracted from both P. berghei-infected and P. falciparum-infected RBCs using a random primer mix and PrimeScript RT Enzyme Mix I (Takara) following the manufacturer’s instructions. Then, qPCR was performed using the ChamQ Universal SYBR qPCR Master Mix Kit (Vazyme) in an Applied Biosystems 7500 Fast Real-Time PCR System. The target gene transcription levels were calculated relative to those of the housekeeping gene β-actin (PBANKA_1459300) for P. berghei ANKA and fructose-bisphosphate aldolase (PF3D7_1444800) for P. falciparum 3D7, using the 2−ΔΔCt method. Specific primers (listed in Supplementary Tables 19 and 20) were designed to detect the mRNA expression of the target genes.
Protein extraction, western blot analysis and immunofluorescence assay
Samples of P. falciparum 3D7 iRBCs and P. berghei ANKA iRBCs in lysis buffer (8 M urea, 1% protease inhibitor cocktail) were sonicated in an ice bath (220 W, 3 s on, 5 s off, for 10 min). The samples were then centrifuged at 12,000g for 10 min at 4 °C. The supernatants were collected, and the protein concentration in each sample was determined using a BCA kit (Sangon Biotech, C503021) according to the manufacturer’s instructions. Western blot analysis was performed using standard procedures for whole-cell extracts4.
The MYC-tagged MTIP and TY1-tagged ApiAP2 strain of P. falciparum 3D7 at the ring stage were adjusted to a parasitaemia of 2%. The parasites were divided into three groups with three biological replicates per group and cultivated in media containing βOHB solvent only, 5 mM βOHB + 0 μM NAD or 5 mM βOHB + 5 μM NAD. After two cycles of development, the parasites from each treatment group were collected and washed twice with PBS. For western blot analysis, total protein extraction was performed as described above. For immunofluorescence assay, thin smears with the iRBCs from the different groups above were made and incubated with tag or MSP1 protein-specific antibodies48,62. All antibodies used in this study are listed in Supplementary Table 21.
Statistical analysis
Statistical analyses were performed using GraphPad Prism software (GraphPad) and R (v.4.0.3). A two-tailed, unpaired Student’s t-test was applied to determine the significance between two independent groups, whereas multiple comparisons were performed using Fisher’s and Welch’s one-way ANOVA with Bonferroni correction or repeated two-way ANOVA. All survival data here were analysed using a log-rank (Mantel–Cox) test. P < 0.05 was used as the criterion for statistical significance. All the data in all figures are presented as means with s.e.m. For each independent experiment, at least three biological replicates were used. In all figures, n represents the number of mice or the number of in vitro biological replicates. No mice or data points were excluded from the analyses.
Reporting summary
Further information on research design is available in the Nature Portfolio Reporting Summary linked to this article.
Data availability
All data are fully available without restriction. The data that support the plots within this paper and other findings of this study are available from the corresponding author upon reasonable request. Stage-specific genes of Plasmodium are available in the PlasmoDB (https://plasmodb.org/plasmo/app) and Malaria Cell Atlas (https://www.malariacellatlas.org/atlas/plasmodium-falciparum-atlas) databases. RNA-seq data are available in the SRA database under accession code PRJNA1138275, and scRNA-seq data are available in the GEO database under accession code GSE274138. Source data are provided with this paper.
Code availability
This paper contains no custom code.
References
Chen, Q. et al. Developmental selection of var gene expression in Plasmodium falciparum. Nature 394, 392–395 (1998).
World Health Organization. World Malaria Report 2022 (WHO, 2023).
Rosenthal, P. J. & Asua, V. Emergence, transmission dynamics and mechanisms of artemisinin partial resistance in malaria parasites in Africa. Nat. Rev. Microbiol. 22, 373–384 (2024).
Mancio-Silva, L. et al. Nutrient sensing modulates malaria parasite virulence. Nature 547, 213–216 (2017).
Mejia, P. et al. Dietary restriction protects against experimental cerebral malaria via leptin modulation and T-cell mTORC1 suppression. Nat. Commun. 6, 6050 (2015).
Wang, A. et al. Glucose metabolism mediates disease tolerance in cerebral malaria. Proc. Natl Acad. Sci. USA 115, 11042–11047 (2018).
Zuzarte-Luís, V. et al. Dietary alterations modulate susceptibility to Plasmodium infection. Nat. Microbiol. 2, 1600–1607 (2017).
Dmitrieva-Posocco, O. & Wong, A. C. β-Hydroxybutyrate suppresses colorectal cancer. Nature 605, 160–165 (2022).
Zhang, Y. et al. 3-Hydroxybutyrate ameliorates insulin resistance by inhibiting PPARγ Ser273 phosphorylation in type 2 diabetic mice. Signal Transduct. Target Ther. 8, 190 (2023).
Pawan, G. L. & Semple, S. J. Effect of 3-hydroxybutyrate in obese subjects on very-low-energy diets and during therapeutic starvation. Lancet 1, 15–17 (1983).
White, H. & Venkatesh, B. Clinical review: ketones and brain injury. Crit. Care 15, 219 (2011).
Newman, J. C. & Verdin, E. β-Hydroxybutyrate: a signaling metabolite. Annu. Rev. Nutr. 37, 51–76 (2017).
Laffel, L. Ketone bodies: a review of physiology, pathophysiology and application of monitoring to diabetes. Diabetes Metab. Res. Rev. 15, 412–426 (1999).
Koeslag, J. H., Noakes, T. D. & Sloan, A. W. Post-exercise ketosis. J. Physiol. 301, 79–90 (1980).
Cahill, G. F. Jr. Fuel metabolism in starvation. Annu Rev. Nutr. 26, 1–22 (2006).
Jiang, X. et al. Structural basis for blocking sugar uptake into the malaria parasite Plasmodium falciparum. Cell 183, 258–268.e12 (2020).
Gut, P. & Verdin, E. The nexus of chromatin regulation and intermediary metabolism. Nature 502, 489–498 (2013).
Puchalska, P. & Crawford, P. A. Multi-dimensional roles of ketone bodies in fuel metabolism, signaling, and therapeutics. Cell Metab. 25, 262–284 (2017).
Shimazu, T. et al. Suppression of oxidative stress by β-hydroxybutyrate, an endogenous histone deacetylase inhibitor. Science 339, 211–214 (2013).
Huang, Z. et al. A novel multistage antiplasmodial inhibitor targeting Plasmodium falciparum histone deacetylase 1. Cell Discov. 6, 93 (2020).
Veneti, S. & Grammatikopoulou, M. G. Ketone bodies in diabetes mellitus: Friend or foe? Nutrients 15, 4383 (2023).
Little, T. S. et al. Analysis of pir gene expression across the Plasmodium life cycle. Malar. J. 20, 445 (2021).
Coppi, A. et al. The malaria circumsporozoite protein has two functional domains, each with distinct roles as sporozoites journey from mosquito to mammalian host. J. Exp. Med. 208, 341–356 (2011).
Kumar, V. et al. Inner membrane complex 1l protein of Plasmodium falciparum links membrane lipids with cytoskeletal element ‘actin’ and its associated motor ‘myosin. Int. J. Biol. Macromol. 126, 673–684 (2019).
Frénal, K. et al. Functional dissection of the apicomplexan glideosome molecular architecture. Cell Host Microbe 8, 343–357 (2010).
Schärer, O. D. Nucleotide excision repair in eukaryotes. Cold Spring Harb. Perspect. Biol. 5, a012609 (2013).
Scrima, A. et al. Structural basis of UV DNA-damage recognition by the DDB1–DDB2 complex. Cell 135, 1213–1223 (2008).
Delplace, P. et al. Protein p126: a parasitophorous vacuole antigen associated with the release of Plasmodium falciparum merozoites. Biol. Cell 64, 215–221 (1988).
Aoki, S. et al. Serine repeat antigen (SERA5) is predominantly expressed among the SERA multigene family of Plasmodium falciparum, and the acquired antibody titers correlate with serum inhibition of the parasite growth. J. Biol. Chem. 277, 47533–47540 (2002).
Tripathi, J., Zhu, L., Nayak, S., Stoklasa, M. & Bozdech, Z. Stochastic expression of invasion genes in Plasmodium falciparum schizonts. Nat. Commun. 13, 3004 (2022).
Bosch, J. et al. Structure of the MTIP–MyoA complex, a key component of the malaria parasite invasion motor. Proc. Natl Acad. Sci. USA 103, 4852–4857 (2006).
Subudhi, A. K. et al. DNA-binding protein PfAP2-P regulates parasite pathogenesis during malaria parasite blood stages. Nat. Microbiol. 8, 2154–2169 (2023).
Ramakrishnan, S. P. Studies on Plasmodium berghei Vincke and Lips, 1948. XVI. Effect of ketogenic diet on the course of blood-induced infection in rats. Indian J. Malariol. 8, 85–88 (1954).
Haigis, M. C. & Guarente, L. P. Mammalian sirtuins—emerging roles in physiology, aging, and calorie restriction. Genes Dev. 20, 2913–2921 (2006).
Leopold, S. J. et al. Amino acid derangements in adults with severe falciparum malaria. Sci. Rep. 9, 6602 (2019).
Yabuki, Y. et al. Oral l-citrulline administration improves memory deficits following transient brain ischemia through cerebrovascular protection. Brain Res. 1520, 157–167 (2013).
Abdrabou, W., Dieng, M. M., Diawara, A., Sermé, S. S. & Almojil, D. Metabolome modulation of the host adaptive immunity in human malaria. Nat. Metab. 3, 1001–1016 (2021).
Maier, A. G. et al. Plasmodium falciparum erythrocyte invasion through glycophorin C and selection for Gerbich negativity in human populations. Nat. Med. 9, 87–92 (2003).
Cowman, A. F. & Crabb, B. S. Invasion of red blood cells by malaria parasites. Cell 124, 755–766 (2006).
Absalon, S. et al. Calcium-dependent protein kinase 5 is required for release of egress-specific organelles in Plasmodium falciparum. mBio 9, e00130-18 (2018).
Campbell, T. L., De Silva, E. K., Olszewski, K. L., Elemento, O. & Llinás, M. Identification and genome-wide prediction of DNA binding specificities for the ApiAP2 family of regulators from the malaria parasite. PLoS Pathog. 6, e1001165 (2010).
Santos, J. M. et al. Red blood cell invasion by the malaria parasite is coordinated by the PfAP2-I transcription factor. Cell Host Microbe 21, 731–741.e10 (2017).
Cubillos, E. F. G., Prata, I. O., Fotoran, W. L., Ranford-Cartwright, L. & Wunderlich, G. The transcription factor PfAP2-O influences virulence gene transcription and sexual development in Plasmodium falciparum. Front. Cell Infect. Microbiol. 11, 669088 (2021).
O’Donnell, R. A., Saul, A., Cowman, A. F. & Crabb, B. S. Functional conservation of the malaria vaccine antigen MSP-119 across distantly related Plasmodium species. Nat. Med. 6, 91–95 (2000).
Wang, J. et al. Protein modification characteristics of the malaria parasite Plasmodium falciparum and the infected erythrocytes. Mol. Cell Proteom. 20, 100001 (2021).
Duraisingh, M. T. et al. Heterochromatin silencing and locus repositioning linked to regulation of virulence genes in Plasmodium falciparum. Cell 121, 13–24 (2005).
Mancio-Silva, L., Lopez-Rubio, J. J., Claes, A. & Scherf, A. Sir2a regulates rDNA transcription and multiplication rate in the human malaria parasite Plasmodium falciparum. Nat. Commun. 4, 1530 (2013).
Shang, X. et al. Genome-wide landscape of ApiAP2 transcription factors reveals a heterochromatin-associated regulatory network during Plasmodium falciparum blood-stage development. Nucleic Acids Res. 50, 3413–3431 (2022).
Franke-Fayard, B. et al. A Plasmodium berghei reference line that constitutively expresses GFP at a high level throughout the complete life cycle. Mol. Biochem. Parasitol. 137, 23–33 (2004).
Sanni, L. A., Fonseca, L. F. & Langhorne, J. Mouse models for erythrocytic-stage malaria. Methods Mol. Med. 72, 57–76 (2002).
Trager, W. & Jensen, J. B. Human malaria parasites in continuous culture. Science 193, 673–675 (1976).
Li, Q. & Lv, K. SOD3 suppresses early cellular immune responses to parasite infection. Nat. Commun. 15, 4913 (2024).
Adam, C., Paolini, L., Gueguen, N. & Mabilleau, G. Acetoacetate protects macrophages from lactic acidosis-induced mitochondrial dysfunction by metabolic reprograming. Nat. Commun. 12, 7115 (2021).
Nair, S. et al. Single-cell genomics for dissection of complex malaria infections. Genome Res. 24, 1028–1038 (2014).
Zheng, K. & Li, Q. Plasmodium falciparum selectively degrades α-spectrin of infected erythrocytes after invasion. mBio 15, e0351023 (2024).
Fu, Y., Ding, Y., Wang, Q., Zhu, F. & Tan, Y. Blood-stage malaria parasites manipulate host innate immune responses through the induction of sFGL2. Sci. Adv. 6, eaay9269 (2020).
Nkhoma, S. C. et al. Co-transmission of related malaria parasite lineages shapes within-host parasite diversity. Cell Host Microbe 27, 93–103.e4 (2020).
Kyes, S., Pinches, R. & Newbold, C. A simple RNA analysis method shows var and rif multigene family expression patterns in Plasmodium falciparum. Mol. Biochem. Parasitol. 105, 311–315 (2000).
Liao, Y., Smyth, G. K. & Shi, W. featureCounts: an efficient general purpose program for assigning sequence reads to genomic features. Bioinformatics 30, 923–930 (2014).
Yuan, X. & Wang, R. Functional and metabolic alterations of gut microbiota in children with new-onset type 1 diabetes. Nat. Commun. 13, 6356 (2022).
Howick, V. M. & Russell, A. J. C. The Malaria Cell Atlas: single parasite transcriptomes across the complete Plasmodium life cycle. Science 365, eaaw2619 (2019).
Zuo, S. et al. The Plasmodium vivax MSP1P-19 is involved in binding of reticulocytes through interactions with the membrane proteins band3 and CD71. J. Biol. Chem. 300, 107285 (2024).
Acknowledgements
We are very grateful to Q. Zhang at the Tongji University for providing the ApiAP2-knockdown and vector control P. falciparum strains, Y. Cao at the China Medical University for providing the GFP-tagged P. berghei strain, L. Jiang at the Institute of Infection and Immunity, China Academy of Sciences, for providing anti-TY1 antibodies, W. Xu at Army Medical University for providing P. berghei ANKA parasite strain expressing luciferase and Y. Cheng at the Jiangnan University for providing the anti-MSP1 antibodies. This research was supported by the National Natural Science Foundation of China (82030060) to Q.C. and The Research Unit for Pathogenic Mechanisms of Zoonotic Parasites, Chinese Academy of Medical Sciences, Shenyang, China (2019-I2M-5-042) to N.J. Nature Research Editing Service provided professional editing support.
Author information
Authors and Affiliations
Contributions
Z.W., N.J. and Yiwei Zhang performed most experiments, analysed the data and wrote the first draft of the paper. Q.L. analysed the data and assisted with the first draft of the paper. Z.S. and Yanxin Zhang performed in vitro experiments. K.L., Y.Y., T.L., L.S., K.Z., A.L. and A.F. assisted with the animal experiments. X.S., Y.F. and R.C. assisted with the flow cytometry experiments. Q.C. conceived the study, analysed the data and finalized the paper.
Corresponding author
Ethics declarations
Competing interests
The authors declare no competing interests.
Peer review
Peer review information
Nature Metabolism thanks Lena Pernas and the other, anonymous, reviewer(s) for their contribution to the peer review of this work. Primary Handling Editor: Christoph Schmitt, in collaboration with the Nature Metabolism team.
Additional information
Publisher’s note Springer Nature remains neutral with regard to jurisdictional claims in published maps and institutional affiliations.
Extended data
Extended Data Fig. 1 Impact of ketogenic diet and β-hydroxybutyrate (βOHB) on metabolic and survival parameters in P. berghei-infected mice.
a, The area under each curve was calculated in Fig. 1e. We randomly selected 6 mice for the quantification of parasiteamia (n = 6, Unpaired two-tailed Student’s t-test). b, Diets with 0.5% KD inhibited the proliferation of P. berghei in female C57BL/6 mice (n = 6). c, The area under curve was calculated in Extended Data Fig. 1b (n = 6, Unpaired two-tailed Student’s t-test). d, Survival rates of the female C57BL/6 mice in the experimental groups (n = 10). Three mice fed with a regular diet (RD) exhibiting signs of experimental cerebral malaria (ECM) were euthanized. e-h, Triglyceride (TG), high-density lipoprotein (HDL), low-density lipoprotein (LDL) and insulin levels in healthy controls and mice fed with different KD concentrations post-infection. i, The area under each curve was calculated in Fig. 1g (n = 6, Unpaired two-tailed Student’s t-test). j, The area under each curve was calculated in Fig. 1i (n = 6, Unpaired two-tailed Student’s t-test). Data are presented as means ± SEMs (a-c, i and j).
Extended Data Fig. 2 Repeated experiments show ketogenic diets significantly inhibit the proliferation of parasites in infection-mice and impact of ketogenic diet and β-hydroxybutyrate (βOHB) on hematological in healthy mice.
a, Diets with 90% KD inhibited the proliferation of P. berghei in male C57BL/6 mice (n = 20). All the mice fed a RD died at approximately 9 days p.i. b, Survival rates for male C57BL/6 mice in the experimental groups (n = 20). 2 mice with signs of experimental cerebral malaria (ECM) were euthanized. c. Diets with 90% KD inhibited the proliferation of P. berghei in female BALB/c mice (n = 20). All the mice fed with a RD died approximately 13 days p.i. d, Survival rates for female BALB/c mice in the experimental groups (n = 20). e-h, Red blood cell counts, mean corpuscular hemoglobin (MCH), hemoglobin and packed cell volume (PCV) in peripheral blood of mice from different treatment groups (n = 6). i, Liver index of mice from different treatment groups (n = 6). j-n, Activity of γ-glutamyl transpeptidase (γ-GT), alanine aminotransferase (ALT), activity of aspartate transaminase (AST), urea and creatinine (CREA) in the serum of mice from different treatment groups (n = 6). o, The area under curve of parasitemia before 6 days post-infection was calculated in Fig. 1m (n = 5, Unpaired two-tailed Student’s t-test). Data are presented as means ± SEMs (a, c, and e-o). P values are from Dunnett’s multiple comparisons test by either adjusting the significance threshold or correcting P values (e-n).
Extended Data Fig. 3 The KEGG enrichment results revealed that the oxidative phosphorylation pathway in βOHB-treated P. falciparum 3D7 parasites at the trophozoite stage was substantially downregulated.
a, Heatmap of differential metabolites in RBCs and P. berghei ANKA iRBCs under different treatment conditions. In healthy mice, feeding with a ketogenic diet (KD) resulted in a significant down-regulation only in the level of L-citrulline (CON vs KD). In iRBCs, the L-citrulline content was significantly reduced, but it increased upon KD feeding. b, Only glycolysis/gluconeogenesis pathway was significantly inhibited in uninfected human RBCs after βOHB treatment. Bubbles on the left side of zero indicate downregulated pathways, and bubbles on the right side of zero indicate upregulated pathways. c, KEGG enrichment results for trophozoite-stage P. falciparum 3D7 parasites. Bubbles on the left side of zero indicate downregulated pathways, and bubbles on the right side of zero indicate upregulated pathways. P values are from unpaired two-tailed t-tests with unequal variances (Welch’s t-test) adjusted using the Benjamini-Hochberg. For enrichment analysis, hypergeometric tests were conducted followed by Bonferroni correction (b and c).
Extended Data Fig. 4 A ketogenic diet affected genome-wide transcription in P. berghei ANKA parasites.
a, Volcano plot showing that the expression of most genes encoding Plasmodium interspersed repeat (PIR) proteins was upregulated and that the expression of those encoding AMA1, myosin E and MSA180 were downregulated in parasites from KD-fed mice. The pink dots represent the upregulated DEGs in the KD group, the green dots represent the downregulated DEGs in the KD group, and the gray dots represent the non-differentially expressed genes. DGE analysis between the two groups, with Benjamini & Hochberg correction applied to P values for the false discovery rate (FDR). Genes with an FDR < 0.05 and a |log2(fold change) | ≥ 1 were considered DEGs. b-h, Mean value heatmaps showing that the transcription levels of genes associated with invasion and locomotion were decreased and that the expression of genes associated with cell cytoskeleton were upregulated in parasites from KD-fed mice. Genes with a |log2-fold change | ≥1 and a false discovery rate (FDR) < 0.05 are shown. Pink indicates highly expressed genes, and green indicates genes with low expression. Detailed information is shown in Supplementary Table 8 (n = 6). i, Pathways associated with motor proteins, DNA replication, base excision and mismatch repair were downregulated in parasites from KD-fed mice. j, The ribosome biogenesis pathway was downregulated in parasites from KD-fed mice.
Extended Data Fig. 5 qPCR and Western blotting verified the accuracy of the transcriptome results.
a, Fifteen upregulated DEGs from the transcriptome in the P. berghei ANKA + KD group were randomly selected, and fragments per kilobase of transcript per million fragments mapped (FPKM) values were used as indicators to measure the level of gene expression (n = 6, Unpaired two-tailed Student’s t-tests). b, Five downregulated DEGs from the transcriptome in the P. berghei ANKA + KD group were randomly selected, with FPKM used as an indicator to measure the level of gene expression (n = 6, Unpaired two-tailed Student’s t-tests). c, Western blot results showing that the expression of DYNLL1 and tubulin, which are associated with the P. berghei ANKA cytoskeleton, was upregulated and that the expression of RPL7a and RPL30, which are related to the biosynthesis of ribosomes pathway, were downregulated in P. berghei ANKA after KD treatment. Representatives of 3 independently repeated times of each experiment with similar results. d-g, The relative expression levels of 20 DEGs were consistent with the transcriptome results (n = 3, Unpaired two-tailed Student’s t-tests). Data are presented as means ± SEMs (a and b).
Extended Data Fig. 6 βOHB impeded the development of P. falciparum 3D7.
a, A stacked bar chart illustrates that the development of intraerythrocytic parasites was predominantly arrested at the early trophozoite stage, resulting in significantly reduced numbers of schizonts in the βOHB treated group. The cell types are color-coded. b, The number of infected erythrocytes at various stages in different treatment groups. P values in red letters indicate comparisons with the ring stage in the control group, P values in black letters represent comparisons with the trophozoite stage in the control group, and P values in blue letters denote comparisons with the schizont stage in the control group. The results demonstrate that βOHB significantly impeded parasite development from the trophozoite to the schizont stage (n = 3, Tukey’s multiple comparisons test by adjusting Family-wise Error Rate). Data are presented as means ± SEMs.
Extended Data Fig. 7 βOHB downregulated the expression of genes associated with P. falciparum 3D7 erythrocyte invasion and motility.
a, Kyoto Encyclopedia of Genes and Genomes (KEGG) analysis revealed that the expression of genes encoding proteins associated with the invasion, motility and translation pathways of P. falciparum 3D7 parasites were downregulated in the βOHB-treated group. b, Posttranslational chaperones and protein structure modifications, protein export, single amino acid modification and biogenesis of RNA pathways were activated in P. falciparum 3D7 parasites after βOHB treatment. Statistical comparisons between groups were performed using two-sided Wilcoxon rank-sum tests and selected on the basis of a threshold: FDR (adjusted P value) ≤ 0.05.
Extended Data Fig. 8 qPCR confirmation of the transcription levels of genes associated with protein trafficking and that related to parasite invasion and locomotion of P. falciparum 3D7 post βOHB treatment.
a, Ten DEGs related to parasite invasion and locomotion were downregulated in the P. falciparum 3D7 + βOHB group. b, Nine DEGs related to parasite development were downregulated in the P. falciparum 3D7 + βOHB group. c, Eight DEGs associated with protein trafficking were upregulated in the P. falciparum 3D7 + βOHB group. (n = 3, Unpaired two-tailed Student’s t-tests). Data are all presented as means ± SEMs.
Extended Data Fig. 9 Bar chart of DEGs in P. falciparum 3D7 at the early ring stage and KEGG enrichment results in merozoite and early ring stages post βOHB treatment.
a-e, Bar charts of DEGs in P. falciparum 3D7 at the early ring stage showing the expression of WD repeat-containing proteins; the expression of trafficking proteins was upregulated, and the expression of genes related to erythrocyte adhesion, parasite locomotion and development was upregulated after exposure to βOHB. Purple indicates upregulated genes, and white indicates downregulated genes. Genes with a |log2fold change | ≥0.15 and P adj. values < 0.05 are shown. Detailed information is provided in Supplementary Table 17. f, KEGG enrichment showing that transcription and biogenesis of RNA, along with posttranslational single amino acid modification pathways, were activated in the P. falciparum 3D7 + βOHB group during the merozoite stage. g, KEGG enrichment showing that posttranslational single amino acid modification, posttranslational-other protein modifications pathways were activated in the early ring stage under βOHB-treated conditions. Detailed information was shown in Supplementary Tables 22 and 23.
Extended Data Fig. 10 βOHB inhibited merozoite protein expression and parasite growth via ApiAp2 regulation in P. falciparum.
a-c, βOHB significantly reduced the expression of PfMSP1, PfMTIP, and PfApiAP2, while NAD replenishment restored the βOHB-mediated suppression in the expression of these proteins. These proteins are predominantly expressed at the merozoite or late schizont stages. Scale bar =5 μm. Representatives of 3 independently repeated times of each experiment with similar results. d, The growth curves of P. falciparum 3D7 parasites and ApiAP2 (PF3D7_0420300) knockdown parasites over three developmental cycles. The results revealed that the deletion of ApiAP2 significantly impaired parasite growth (n = 3, Unpaired two-tailed Student’s t-tests). Data are presented as means ± SEMs. e, The sensitivity of the ApiAp2-knowndown parasites to βOHB treatment was weaker compared to vector control parasites (R2 of vector control strain = 0.9402, Confidence interval of IC50 value = 7 mM - 8.7 mM; R2 of ApiAp2-knowndown strain = 0.9875, Confidence interval of IC50 value = 9.4 mM -10.4 mM).
Supplementary information
Supplementary Information (download PDF )
Supplementary Figs. 1–9, Source Data Fig. 4 and Extended Data Fig. 5: uncropped western blots.
Supplementary Tables 1–23 (download XLSX )
Multiple tabs lists: Supplementary Table 1. Targeted detection of metabolites in RBCs and iRBCs of P. berghei ANKA-infected mice in all experimental groups. Supplementary Table 2. Targeted detection of metabolites in human RBCs and P. falciparum 3D7 iRBCs in all experimental groups. Supplementary Table 3. Significantly different amounts of metabolites detected in RBCs and iRBCs of P. berghei ANKA-infected mice in all experimental groups (units, ng per million cells). Supplementary Table 4. Significantly different amounts of metabolites detected in RBCs and P. falciparum iRBCs in all experimental groups (units, ng per million cells). Supplementary Table 5. Significantly different amounts of metabolites detected in human RBCs between βOHB-treated and untreated groups. Supplementary Table 6. KEGG pathway enrichment result of significantly different metabolites in Supplementary Table 5. Supplementary Table 7. DEGs in P. berghei ANKA between KD-treated and untreated groups. Supplementary Table 8. DEGs in P. berghei ANKA between KD-treated and untreated groups as indicated in Extended Data Fig. 4b–h. Supplementary Table 9. Stage-specific marker genes of P. falciparum 3D7 parasites. Supplementary Table 10. DEGs in P. falciparum 3D7 between βOHB-treated and untreated groups. Supplementary Table 11. DEGs in P. falciparum 3D7 between βOHB-treated and untreated groups. Supplementary Table 12. DEGs in merozoite stage P. falciparum 3D7 between βOHB-treated and untreated groups. Supplementary Table 13. DEGs in early ring stage P. falciparum 3D7 between βOHB-treated and untreated groups. Supplementary Table 14. DEGs in merozoite stage P. falciparum 3D7 between βOHB-treated and untreated groups as indicated in Fig. 4b–i. Supplementary Table 15. Detailed information in Fig. 4j. Supplementary Table 16. Detailed information in Fig. 4k. Supplementary Table 17. DEGs in early ring stage P. falciparum 3D7 between βOHB-treated and untreated groups as indicated in Extended Data Fig. 9a–e. Supplementary Table 18. Percoll gradient of differents for the separation of P. berghei ANKA. Supplementary Table 19. Primers used in this study for P. berghei ANKA. Supplementary Table 20. Primers used in this study for P. falciparum 3D7. Supplementary Table 21. Antibodies used in this study. Supplementary Table 22. Detailed information in Extended Data Fig. 9f. Supplementary Table 23. Detailed information in Extended Data Fig. 9g.
Supplementary Data (download XLSX )
Multiple tabs lists of source data for supplementary figures: Supplementary Fig. 1a. The diabetic BALB/c mouse model exhibited prolonged survival time after infection. Supplementary Fig. 1b. Serum concentrations of βOHB were increased in the diabetic female BALB/c mouse model (mM). Supplementary Fig. 2c. Diets with various concentrations of KD inhibited the proliferation of P. berghei ANKA in female C57BL/6 mice detected by flow cytometry. Supplementary Fig. 2d. The area under the curve was calculated in Supplementary Fig. 2c. Supplementary Fig. 2e. Repeated experiments showed that diets with various concentrations of KD inhibited the proliferation of P. berghei ANKA in female C57BL/6 mice as detected by flow cytometry. Supplementary Fig. 2f. Serum concentrations of βOHB in different groups of healthy mice and infected mice on the 3rd and 7th days, fed with various concentrations of KD treatment or RD control (mM). Supplementary Fig. 2g. The average weekly weight gain of mice fed with various concentrations of KD over 5 weeks (g). Supplementary Fig. 3. βOHB did not induce haemolysis in red blood cells (Haemolysis, %). Supplementary Fig. 4a. The levels of AcAc in the sera of healthy mice were measured after 2 weeks of feeding with a KD. Supplementary Fig. 4b. Measurement of P. falciparum 3D7 parasitemia in vitro after treatment with dihydroartemisinin (DHA) for 96 h. Supplementary Fig. 4c. Inhibition of the in vitro proliferation of P. falciparum 3D7 by DHA. Supplementary Fig. 5a. Acetoacetic acid sodium did not inhibit the proliferation of P. falciparum 3D7 parasites in vitro after treatment for 96 h. Supplementary Fig. 5b. Acetoacetic acid sodium did not improve the inhibitory effect of βOHB (7.3 mM) on P. falciparum in vitro after treatment for 96 h. Supplementary Fig. 5c. The concentration of AcAc in the culture medium was measured (mM = μmol ml−1). Supplementary Fig. 6a. Overall distribution of transcriptomes showing that the transcription level in the parasites in the KD-fed group was relatively greater than that in the untreated group. Supplementary Fig. 6b. Heatmap showing DEGs between the P. berghei ANKA + KD group and the P. berghei ANKA + RD group. Genes with a |log2(FC)| ≥ 1 and a FDR < 0.05 are shown. Supplementary Fig. 6c. The top 25 upregulated genes in the P. berghei ANKA + KD group. Supplementary Fig. 6d. The top 25 downregulated genes in the P. berghei ANKA + KD group.
Source data
Source Data Fig. 1 (download XLSX )
Statistical source data.
Source Data Fig. 2 (download XLSX )
Statistical source data.
Source Data Fig. 3 (download XLSX )
Statistical source data.
Source Data Fig. 4 (download XLSX )
Statistical source data.
Source Data Extended Data Fig. 1 (download XLSX )
Statistical source data.
Source Data Extended Data Fig. 2 (download XLSX )
Statistical source data.
Source Data Extended Data Fig. 3 (download XLSX )
Statistical source data.
Source Data Extended Data Fig. 4 (download XLSX )
Statistical source data.
Source Data Extended Data Fig. 5 (download XLSX )
Statistical source data.
Source Data Extended Data Fig. 6 (download XLSX )
Statistical source data.
Source Data Extended Data Fig. 7 (download XLSX )
Statistical source data.
Source Data Extended Data Fig. 8 (download XLSX )
Statistical source data.
Source Data Extended Data Fig. 9 (download XLSX )
Statistical source data.
Source Data Extended Data Fig. 10 (download XLSX )
Statistical source data.
Source Data Fig. 4 and Extended Data Fig. 5 (download PDF )
Unprocessed western blots.
Rights and permissions
Open Access This article is licensed under a Creative Commons Attribution-NonCommercial-NoDerivatives 4.0 International License, which permits any non-commercial use, sharing, distribution and reproduction in any medium or format, as long as you give appropriate credit to the original author(s) and the source, provide a link to the Creative Commons licence, and indicate if you modified the licensed material. You do not have permission under this licence to share adapted material derived from this article or parts of it. The images or other third party material in this article are included in the article’s Creative Commons licence, unless indicated otherwise in a credit line to the material. If material is not included in the article’s Creative Commons licence and your intended use is not permitted by statutory regulation or exceeds the permitted use, you will need to obtain permission directly from the copyright holder. To view a copy of this licence, visit http://creativecommons.org/licenses/by-nc-nd/4.0/.
About this article
Cite this article
Wei, Z., Jiang, N., Zhang, Y. et al. β-hydroxybutyrate inhibits Plasmodium falciparum development and confers protection against malaria in mice. Nat Metab 7, 1330–1343 (2025). https://doi.org/10.1038/s42255-025-01302-0
Received:
Accepted:
Published:
Version of record:
Issue date:
DOI: https://doi.org/10.1038/s42255-025-01302-0
This article is cited by
-
Longitudinal plasma metabolomics reveals a role for taurine in asymptomatic malaria and seasonal persistence
Nature Microbiology (2026)
-
A ketogenic diet halts malaria parasite growth
Nature Metabolism (2025)






