Abstract
Spontaneously immortalized cell lines provide an essential, non-transformed resource for cultivated meat production. Although chicken fibroblasts readily immortalize in culture, bovine fibroblasts have not been shown to immortalize without genetic manipulation of TP53 or TERT. Here we demonstrate the spontaneous immortalization of fibroblast lines from Simmental and Holstein cows. We track the molecular basis of the immortalization process over 500 days of culture, corresponding to 240 population doublings. Cells entered senescence at population doubling 60, showing γH2AX foci, telomere shortening and an active senescence-associated secretory phenotype profile. Breakthroughs occurred following 400 days in culture, resulting in stable fibroblast lines. Telomerase and PGC1A activation during senescence resolve telomere shortening and mitochondrial dysfunction without activating P53, driving spontaneous immortalization. We explored the economic potential of cultivated beef production using spontaneously immortalized bovine fibroblasts, showing that price parity could be theoretically reached using continuous manufacturing.
This is a preview of subscription content, access via your institution
Access options
Access Nature and 54 other Nature Portfolio journals
Get Nature+, our best-value online-access subscription
$32.99 / 30 days
cancel any time
Subscribe to this journal
Receive 12 digital issues and online access to articles
$119.00 per year
only $9.92 per issue
Buy this article
- Purchase on SpringerLink
- Instant access to the full article PDF.
USD 39.95
Prices may be subject to local taxes which are calculated during checkout







Similar content being viewed by others
Data availability
Sequencing data are available via https://www.ncbi.nlm.nih.gov/geo/query/acc.cgi?acc=GSE282140. All data generated or analysed during this study are included in this published article and its Supplementary Information files. Source data are provided with this paper.
References
Kuilman, T., Michaloglou, C., Mooi, W. J. & Peeper, D. S. The essence of senescence. Genes Dev. 24, 2463–2479 (2010).
Hayflick, L. & Moorhead, P. S. The serial cultivation of human diploid cell strains. Exp. Cell. Res. 25, 585–621 (1961).
Hayflick, L. Cell biology of aging. BioScience 25, 629–637 (1975).
Hayflick, L. Current theories of biological aging. Fed. Proc. 34, 9–13 (1975).
Jin, P. et al. Oxidative stress and cellular senescence: roles in tumor progression and therapeutic opportunities. MedComm Oncol. 3, e70007 (2024).
Burma, S., Chen, B. P., Murphy, M., Kurimasa, A. & Chen, D. J. ATM phosphorylates histone H2AX in response to DNA double-strand breaks. J. Biol. Chem. 276, 42462–42467 (2001).
Zhou, B.-B. S. & Elledge, S. J. The DNA damage response: putting checkpoints in perspective. Nature 408, 433–439 (2000).
Beauséjour, C. M. et al. Reversal of human cellular senescence: roles of the p53 and p16 pathways. EMBO J. 22, 4212–4222 (2003).
Tauchi, H., Matsuura, S., Kobayashi, J., Sakamoto, S. & Komatsu, K. Nijmegen breakage syndrome gene, NBS1, and molecular links to factors for genome stability. Oncogene 21, 8967–8980 (2002).
Hakem, R. DNA-damage repair; the good, the bad, and the ugly. EMBO J. 27, 589–605 (2008).
Fridman, A. L. & Tainsky, M. A. Critical pathways in cellular senescence and immortalization revealed by gene expression profiling. Oncogene 27, 5975–5987 (2008).
Oh, H. Y. et al. Characteristics of primary and immortalized fibroblast cells derived from the miniature and domestic pigs. BMC Cell Biol. 8, 20 (2007).
Harvey, D. M. & Levine, A. J. p53 alteration is a common event in the spontaneous immortalization of primary BALB/c murine embryo fibroblasts. Genes Dev. 5, 2375–2385 (1991).
Peto, R., Roe, F. J. C., Lee, P. N., Levy, L. & Clack, J. Cancer and ageing in mice and men. Br. J. Cancer 32, 411–426 (1975).
Vincze, O. et al. Cancer risk across mammals. Nature 601, 263–267 (2022).
Preston, A. J. et al. Elephant TP53-RETROGENE 9 induces transcription-independent apoptosis at the mitochondria. Cell Death Discov. 9, 66 (2023).
Sulak, M. et al. TP53 copy number expansion is associated with the evolution of increased body size and an enhanced DNA damage response in elephants. elife 5, e11994 (2016).
Perillo, M., Punzo, A., Caliceti, C., Sell, C. & Lorenzini, A. The spontaneous immortalization probability of mammalian cell culture strains, as their proliferative capacity, correlates with species body mass, not longevity. Biomed J. 46, 100596 (2023).
Pasitka, L. et al. Spontaneous immortalization of chicken fibroblasts generates stable, high-yield cell lines for serum-free production of cultured meat. Nat. Food 4, 35–50 (2023).
Zhao, R. et al. The establishment of clonally derived chicken embryonic fibroblast cell line (CSC) with high transfection efficiency and ability as a feeder cell. J. Cell. Biochem. 119, 8841–8850 (2018).
Jin, X. et al. Myogenic differentiation of p53- and Rb-deficient immortalized and transformed bovine fibroblasts in response to MyoD. Mol. Cells 21, 206–212 (2005).
Shabtay, A. et al. The meat quality characteristics of Holstein calves: the story of Israeli ‘dairy beef’. Foods 10, 2308 (2021).
Conanec, A. et al. Has breed any effect on beef sensory quality?. Livestock Sci. 250, 104548 (2021).
Blackburn, E. H. Structure and function of telomeres. Nature 350, 569–573 (1991).
Rossiello, F., Jurk, D., Passos, J. F. & d’Adda di Fagagna, F. Telomere dysfunction in ageing and age-related diseases. Nat. Cell Biol. 24, 135–147 (2022).
Harley, C. B., Futcher, A. B. & Greider, C. W. Telomeres shorten during ageing of human fibroblasts. Nature 345, 458–460 (1990).
Betts, D. H. et al. Reprogramming of telomerase activity and rebuilding of telomere length in cloned cattle. Proc. Natl Acad. Sci. USA 98, 1077–1082 (2001).
Cesare, A. J. & Reddel, R. R. Alternative lengthening of telomeres: models, mechanisms and implications. Nat. Rev. Genet. 11, 319–330 (2010).
Nacarelli, T. et al. NAD+ metabolism governs the proinflammatory senescence-associated secretome. Nat. Cell Biol. 21, 397–407 (2019).
Victorelli, S. et al. Apoptotic stress causes mtDNA release during senescence and drives the SASP. Nature 622, 627–636 (2023).
Bonnay, F. et al. Oxidative metabolism drives immortalization of neural stem cells during tumorigenesis. Cell 182, 1490–1507 e1419 (2020).
Di Felice, V. et al. Senescence-associated HSP60 expression in normal human skin fibroblasts. Anat. Rec. A 284, 446–453 (2005).
Ventura-Clapier, R., Garnier, A. & Veksler, V. Transcriptional control of mitochondrial biogenesis: the central role of PGC-1α. Cardiovasc. Res. 79, 208–217 (2008).
Pasitka, L. et al. Empirical economic analysis shows cost-effective continuous manufacturing of cultivated chicken using animal-free medium. Nat. Food 5, 693–702 (2024).
Stout, A. J. et al. Immortalized bovine satellite cells for cultured meat applications. ACS Synth. Biol. 12, 1567–1573 (2023).
Humbird, D. Scale-Up economics for cultured meat: techno-economic analysis and due diligence. Biotechnol. Bioengin. 118, 3239–3250 (2021).
Pohlscheidt, M. et al. Development and optimisation of a procedure for the production of Parapoxvirus ovis by large-scale microcarrier cell culture in a non-animal, non-human and non-plant-derived medium. Vaccine 26, 1552–1565 (2008).
Thomassen, Y. E., Rubingh, O., Wijffels, R. H., van der Pol, L. A. & Bakker, W. A. M. Improved poliovirus d-antigen yields by application of different Vero cell cultivation methods. Vaccine 32, 2782–2788 (2014).
Hernandez-Segura, A., Nehme, J. & Demaria, M. Hallmarks of cellular senescence. Trends Cell Biol. 28, 436–453 (2018).
Zhao, C. et al. Spontaneously immortalised bovine mammary epithelial cells exhibit a distinct gene expression pattern from the breast cancer cells. BMC Cell Biol. 11, 82 (2010).
Vizioli, M. G. et al. Mitochondria-to-nucleus retrograde signaling drives formation of cytoplasmic chromatin and inflammation in senescence. Genes Dev. 34, 428–445 (2020).
Coppe, J. P., Desprez, P. Y., Krtolica, A. & Campisi, J. The senescence-associated secretory phenotype: the dark side of tumor suppression. Annu. Rev. Pathol. 5, 99–118 (2010).
Vernier, M. & Giguère, V. Aging, senescence and mitochondria: the PGC-1/ERR axis. J. Mol. Endocrinol. 66, R1–r14 (2021).
Pickles, S., Vigié, P. & Youle, R. J. Mitophagy and quality control mechanisms in mitochondrial maintenance. Curr. Biol. 28, R170–r185 (2018).
Olmos, Y. et al. Mutual dependence of Foxo3a and PGC-1α in the induction of oxidative stress genes. J. Biol. Chem. 284, 14476–14484 (2009).
LeBleu, V. S. et al. PGC-1α mediates mitochondrial biogenesis and oxidative phosphorylation in cancer cells to promote metastasis. Nat. Cell Biol. 16, 992–1003 (2014).
Qian, L. et al. Peroxisome proliferator-activated receptor gamma coactivator-1 (PGC-1) family in physiological and pathophysiological process and diseases. Signal Transduct. Target. Ther. 9, 50 (2024).
Negulescu, P. G. et al. Techno-economic modeling and assessment of cultivated meat: impact of production bioreactor scale. Biotechnol. Bioeng. 120, 1055–1067 (2023).
Zhao, Z. et al. Immortalization of human primary prostate epithelial cells via CRISPR inactivation of the CDKN2A locus and expression of telomerase. Prostate Cancer Prostatic Dis. 24, 233–243 (2021).
Lin, Y. et al. CRISPR/Cas9 systems have off-target activity with insertions or deletions between target DNA and guide RNA sequences. Nucleic Acids Res. 42, 7473–7485 (2014).
Post, M. J. et al. Scientific, sustainability and regulatory challenges of cultured meat. Nat. Food 1, 403–415 (2020).
Tuomisto, H. L. & Teixeira de Mattos, M. J. Environmental impacts of cultured meat production. Environ. Sci. Technol. 45, 6117–6123 (2011).
Sinke, P., Swartz, E., Sanctorum, H., van der Giesen, C. & Odegard, I. Ex-ante life cycle assessment of commercial-scale cultivated meat production in 2030. Int. J. Life Cycle Assess. 28, 234–254 (2023).
Humbird, D. Scale-up economics for cultured meat. Biotechnol. Bioeng. 118, 3239–3250 (2021).
Stephens, N. et al. Bringing cultured meat to market: technical, socio-political, and regulatory challenges in cellular agriculture. Trends Food Sci. Technol. 78, 155–166 (2018).
Bryant, C. & Barnett, J. Consumer acceptance of cultured meat: a systematic review. Meat Sci. 143, 8–17 (2018).
Lieven, C. et al. MEMOTE for standardized genome-scale metabolic model testing. Nat. Biotechnol. 38, 272–276 (2020).
Patel, H. et al. nf-core/rnaseq: nf-core/rnaseq v.3.14.0—Hassium Honey Badger. Zenodo https://zenodo.org/records/10471647 (2024).
Huang da, W., Sherman, B. T. & Lempicki, R. A. Systematic and integrative analysis of large gene lists using DAVID bioinformatics resources. Nat. Protoc. 4, 44–57 (2009).
Shamimuzzaman, M. et al. Bovine Genome Database: new annotation tools for a new reference genome. Nucleic Acids Res. 48, D676–D681 (2020).
Raz, R., Roth, Z. & Gershoni, M. ExAgBov: a public database of annotated variations from hundreds of bovine whole-exome sequencing samples. Sci Data 9, 469 (2022).
Garcia, M. et al. Sarek: a portable workflow for whole-genome sequencing analysis of germline and somatic variants. F1000Res 9, 63 (2020).
Hanssen, F. et al. Scalable and efficient DNA sequencing analysis on different compute infrastructures aiding variant discovery. NAR Genom. Bioinform. https://doi.org/10.1093/nargab/lqae031 (2024).
Shihab, H. A. et al. Predicting the functional, molecular, and phenotypic consequences of amino acid substitutions using hidden Markov models. Hum Mutat 34, 57–65 (2013).
Rogers, M. F., Shihab, H. A., Gaunt, T. R. & Campbell, C. CScape: a tool for predicting oncogenic single-point mutations in the cancer genome. Sci. Rep. 7, 11597 (2017).
Caswell, T. A. et al. matplotlib/matplotlib: REL: v.3.7.5. Zenodo https://zenodo.org/records/10669804 (2024).
Acknowledgements
We thank the Sam and Rina Frankel Foundation (donation; Y.N.) and Believer Meats (Y.N.) for funding this work. The authors also thank Y. Tzfati for his advice, K. Asulin, C. Zisman, L. Shirony, L. Ravid Lustig and Y. Friedmann for technical support, and Believer Meats for contributing its cell lines to this research.
Author information
Authors and Affiliations
Contributions
Conceptualization and funding by Y.N. Investigation by L.P., M.C., S.R., A.E., B.G., A.G. Methodology by Y.N., L.P., M.C., S.R., A.E., B.G., A.G. Software by S.R. and A.E. Writing by Y.N., L.P. and M.C.
Corresponding author
Ethics declarations
Competing interests
Y.N. is a director and shareholder in Believer Meats. B.G. and A.G. are employees of Believer Meats. The other authors declare no competing interests.
Peer review
Peer review information
Nature Food thanks the anonymous reviewers for their contribution to the peer review of this work.
Additional information
Publisher’s note Springer Nature remains neutral with regard to jurisdictional claims in published maps and institutional affiliations.
Extended data
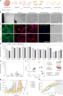
Extended Data Fig. 1 Long-term bovine dermal fibroblast propagation in vitro.
(a) Expression of fibroblast markers in primary bovine fibroblasts and bovine liver tissue (n=3). Data are presented as means plus s.e.m. (b) Doubling time of primary cells ranged between 30 and 8,200 h. Cultures entered senescence around 200 d post isolation. (c) Accumulative population doublings (PD) of primary cells. Senescence was reached at PD 40 to 60 following over 40 passages in culture.
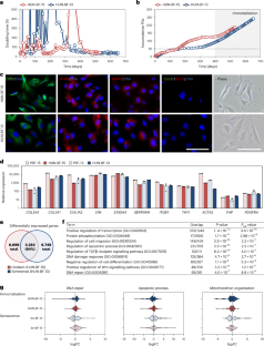
Extended Data Fig. 2 Characterization of senescent bovine fibroblasts.
(a) Top 24 terms appearing in the enrichment analysis of overlapping differentially expressed genes between PBF-15 and Sn-BF-15, and PBF-13 and Sn-BF-13, respectively (n=3). (b) Senescent fibroblasts exhibit a fragmented nucleus as seen in transmission electron microscopy (TEM) images (arrowheads). Scale bar 10 µm. (c) TEM images showing cytoplasmic organelles and structures in primary and senescent fibroblasts. Mitochondria (M), rough- and smooth- ER (RER and SER) respectively, membrane whorls (MW), autophagosome (AP). Scale bar 2 µm.
Extended Data Fig. 3 Characterization of spontaneously immortalized bovine fibroblasts.
(a) Doubling time of bovine fibroblasts in extended in vitro cultures. Spontaneously immortalized lines are referred to as HUN-BF-15 and HUN-BF-13 derived from Holstein and Simmental cows, respectively. (b) Phase images of primary fibroblasts and emerging fibroblast colonies. Black arrows indicate senescent cells, red arrow indicates edge of emerging colony of immortalized fibroblasts. Scale bar 200 µm. (c) Accumulative population doublings of immortalized lines HUN-BF-15 and HUN-BF-13 as a function of passage number. (d) Top 24 terms appearing in the enrichment analysis of overlapping differentially expressed genes between Sn-BF-15 and HUN-BF-15, and Sn-BF-13 and HUN-BF-13, respectively (n=3).
Extended Data Fig. 4 DNA repair capability of immortalized bovine fibroblasts.
(a) Comet assay showing functional DNA damage repair in primary and immortalized fibroblasts PBF-13 and HUN-BF-13. Scale bar 500 µm.
Extended Data Fig. 5 Mitochondrial structure and function of primary, senescent and immortalized fibroblasts.
(a) Transmission electron microscopy (TEM) imaging showing changes in mitochondrial structure in primary, senescent and immortalized fibroblasts from a Holstein cow. Arrowheads indicate damaged mitochondria. Scale bar 1 µm.
Extended Data Fig. 6 Anchorage-independent growth of immortalized bovine fibroblasts in single-cell suspension.
(a) Schematic depiction of adaptation and selection of clones for single-cell suspensions. (b) Doubling times tracked during immortalized bovine fibroblast adaptation to anchorage-independent growth. (c) Phase image of bovine fibroblast single cell suspension. Scale bar 50 µm. Part a created with BioRender.com.
Extended Data Fig. 7 Cell culture validation.
(a) Mycoplasma test of primary, senescent and immortalized bovine fibroblasts. (b) Species confirming test of primary, senescent and immortalized bovine fibroblasts.
Supplementary information
Supplementary Information
Supplementary Tables 1–12.
Source data
Source Data Fig. 1
Statistical source data.
Source Data Fig. 3
Statistical source data.
Source Data Fig. 4
Statistical source data.
Source Data Fig. 5
Statistical source data.
Source Data Fig. 6
Statistical source data.
Source Data Fig. 7
Statistical source data.
Source Data Extended Data Figs. 1, 3 and 6
Statistical source data for Extended Data Figs. 1, 3 and 6.
Source Data Extended Data Fig. 7
Unprocessed gels.
Rights and permissions
Springer Nature or its licensor (e.g. a society or other partner) holds exclusive rights to this article under a publishing agreement with the author(s) or other rightsholder(s); author self-archiving of the accepted manuscript version of this article is solely governed by the terms of such publishing agreement and applicable law.
About this article
Cite this article
Pasitka, L., Cohen, M., Regenbaum, S. et al. Spontaneous immortalization of bovine fibroblasts following long-term expansion offers a non-transformed cell source for cultivated beef. Nat Food 6, 1079–1094 (2025). https://doi.org/10.1038/s43016-025-01255-3
Received:
Accepted:
Published:
Version of record:
Issue date:
DOI: https://doi.org/10.1038/s43016-025-01255-3


