Filter By:

Journal Check one or more journals to show results from those journals only.

Choose more journals

Article type Check one or more article types to show results from those article types only.
Subject Check one or more subjects to show results from those subjects only.
Date Choose a date option to show results from those dates only.

Custom date range

Clear all filters
Sort by:
Showing 1–50 of 717 results
Advanced filters: Author: Angela A. Wang Clear advanced filters
  • Large-effect variants in autism remain elusive. Here, the authors use long-read sequencing to assemble phased genomes for 189 individuals, identifying pathogenic variants in TBL1XR1, MECP2, and SYNGAP1, plus nine candidate structural variants missed by short-read methods.

    • Yang Sui
    • Jiadong Lin
    • Evan E. Eichler
    ResearchOpen Access
    Nature Communications
    P: 1-16
  • Ramaglia and colleagues show that aberrant formation of B cell-rich lymphoid structures in the brain meninges is associated with high CXCL13:BAFF ratios. Inhibiting the kinase BTK reduces the lymphotoxin signaling needed to sustain such structures, lowers CXCL13:BAFF ratios and reduces cortical tissue injury.

    • Ikbel Naouar
    • Andrei Pangan
    • Valeria Ramaglia
    Research
    Nature Immunology
    Volume: 27, P: 48-60
  • Therapeutic gene editing in vivo is an ongoing challenge. Here, authors demonstrate Cas9 nickase guided DNA ligation as a nonviral method for installing permanent genomic corrections with favorable on target edit profiles in model animal cell types and adult mice.

    • Angela X. Nan
    • Michael Chickering
    • Jenny Xie
    ResearchOpen Access
    Nature Communications
    Volume: 17, P: 1-13
  • Integrative analyses of transcriptome and whole-genome sequencing data for 1,188 tumours across 27 types of cancer are used to provide a comprehensive catalogue of RNA-level alterations in cancer.

    • Claudia Calabrese
    • Natalie R. Davidson
    • Christian von Mering
    ResearchOpen Access
    Nature
    Volume: 578, P: 129-136
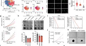
  • MYC-driven medulloblastoma is an aggressive pediatric tumor with limited treatment options. Here, the authors show that CDK8 regulates ribosome biogenesis and that combined inhibition of CDK8 and mTOR demonstrates therapeutic efficacy in mouse models of this cancer.

    • Dong Wang
    • Caitlin Ritz
    • Rajeev Vibhakar
    ResearchOpen Access
    Nature Communications
    Volume: 16, P: 1-20
  • In this study the authors consider the structural variants (SVs) present within cancer cases of the ICGC/TCGA Pan-Cancer Analysis of Whole Genomes (PCAWG) Consortium. They report hundreds of genes, including known cancer-associated genes for which the nearby presence of a SV breakpoint is associated with altered expression.

    • Yiqun Zhang
    • Fengju Chen
    • Christian von Mering
    ResearchOpen Access
    Nature Communications
    Volume: 11, P: 1-14
  • The flagship paper of the ICGC/TCGA Pan-Cancer Analysis of Whole Genomes Consortium describes the generation of the integrative analyses of 2,658 cancer whole genomes and their matching normal tissues across 38 tumour types, the structures for international data sharing and standardized analyses, and the main scientific findings from across the consortium studies.

    • Lauri A. Aaltonen
    • Federico Abascal
    • Christian von Mering
    ResearchOpen Access
    Nature
    Volume: 578, P: 82-93
  • Genome-wide association studies (GWAS) have improved our understanding of the genetic basis of lung adenocarcinoma but known susceptibility variants explain only a small fraction of the familial risk. Here, the authors perform a two-stage GWAS and report 12 novel genetic loci associated with lung adenocarcinoma in East Asians.

    • Jianxin Shi
    • Kouya Shiraishi
    • Qing Lan
    ResearchOpen Access
    Nature Communications
    Volume: 14, P: 1-17
  • Understanding deregulation of biological pathways in cancer can provide insight into disease etiology and potential therapies. Here, as part of the PanCancer Analysis of Whole Genomes (PCAWG) consortium, the authors present pathway and network analysis of 2583 whole cancer genomes from 27 tumour types.

    • Matthew A. Reyna
    • David Haan
    • Christian von Mering
    ResearchOpen Access
    Nature Communications
    Volume: 11, P: 1-17
  • Together with a companion paper, the generation of a transcriptomic atlas for the mouse lemur and analyses of example cell types establish this animal as a molecularly tractable primate model organism.

    • Antoine de Morree
    • Iwijn De Vlaminck
    • Mark A. Krasnow
    ResearchOpen Access
    Nature
    Volume: 644, P: 173-184
  • A high-resolution transcriptomic and epigenomic cell-type atlas of the developing mouse visual cortex from embryonic to postnatal development is presented, providing a real-time dynamic molecular map associated with individual cell types and specific developmental events.

    • Yuan Gao
    • Cindy T. J. van Velthoven
    • Hongkui Zeng
    ResearchOpen Access
    Nature
    Volume: 647, P: 127-142
  • Cell type labelling in single-cell datasets remains a major bottleneck. Here, the authors present AnnDictionary, an open-source toolkit that enables atlas-scale analysis and provides the first benchmark of LLMs for de novo cell type annotation from marker genes, showing high accuracy at low cost.

    • George Crowley
    • Robert C. Jones
    • Stephen R. Quake
    ResearchOpen Access
    Nature Communications
    Volume: 16, P: 1-14
  • Together with an accompanying paper presenting a transcriptomic atlas of the mouse lemur, interrogation of the atlas provides a rich body of data to support the use of the organism as a model for primate biology and health.

    • Camille Ezran
    • Shixuan Liu
    • Mark A. Krasnow
    ResearchOpen Access
    Nature
    Volume: 644, P: 185-196
  • With the generation of large pan-cancer whole-exome and whole-genome sequencing projects, a question remains about how comparable these datasets are. Here, using The Cancer Genome Atlas samples analysed as part of the Pan-Cancer Analysis of Whole Genomes project, the authors explore the concordance of mutations called by whole exome sequencing and whole genome sequencing techniques.

    • Matthew H. Bailey
    • William U. Meyerson
    • Christian von Mering
    ResearchOpen Access
    Nature Communications
    Volume: 11, P: 1-27
  • The authors present SVclone, a computational method for inferring the cancer cell fraction of structural variants from whole-genome sequencing data.

    • Marek Cmero
    • Ke Yuan
    • Christian von Mering
    ResearchOpen Access
    Nature Communications
    Volume: 11, P: 1-15
  • Cancers evolve as they progress under differing selective pressures. Here, as part of the ICGC/TCGA Pan-Cancer Analysis of Whole Genomes (PCAWG) Consortium, the authors present the method TrackSig the estimates evolutionary trajectories of somatic mutational processes from single bulk tumour data.

    • Yulia Rubanova
    • Ruian Shi
    • Christian von Mering
    ResearchOpen Access
    Nature Communications
    Volume: 11, P: 1-12
  • Analyses of 2,658 whole genomes across 38 types of cancer identify the contribution of non-coding point mutations and structural variants to driving cancer.

    • Esther Rheinbay
    • Morten Muhlig Nielsen
    • Christian von Mering
    ResearchOpen Access
    Nature
    Volume: 578, P: 102-111
  • Whole-genome sequencing data for 2,778 cancer samples from 2,658 unique donors across 38 cancer types is used to reconstruct the evolutionary history of cancer, revealing that driver mutations can precede diagnosis by several years to decades.

    • Moritz Gerstung
    • Clemency Jolly
    • Christian von Mering
    ResearchOpen Access
    Nature
    Volume: 578, P: 122-128
  • Multi-omics datasets pose major challenges to data interpretation and hypothesis generation owing to their high-dimensional molecular profiles. Here, the authors develop ActivePathways method, which uses data fusion techniques for integrative pathway analysis of multi-omics data and candidate gene discovery.

    • Marta Paczkowska
    • Jonathan Barenboim
    • Christian von Mering
    ResearchOpen Access
    Nature Communications
    Volume: 11, P: 1-16
  • Analysis of cancer genome sequencing data has enabled the discovery of driver mutations. Here, as part of the ICGC/TCGA Pan-Cancer Analysis of Whole Genomes (PCAWG) Consortium the authors present DriverPower, a software package that identifies coding and non-coding driver mutations within cancer whole genomes via consideration of mutational burden and functional impact evidence.

    • Shimin Shuai
    • Federico Abascal
    • Christian von Mering
    ResearchOpen Access
    Nature Communications
    Volume: 11, P: 1-12
  • Some cancer patients first present with metastases where the location of the primary is unidentified; these are difficult to treat. In this study, using machine learning, the authors develop a method to determine the tissue of origin of a cancer based on whole sequencing data.

    • Wei Jiao
    • Gurnit Atwal
    • Christian von Mering
    ResearchOpen Access
    Nature Communications
    Volume: 11, P: 1-12
  • The thyroid plays an important role in pregnancy and body temperature maintenance, and both ambient temperature and thyrotropin levels have been reported to associate with risk of preterm birth. Here the authors report that in a nationwide cohort from China biothermal stress during each trimester was associated with increased risks of preterm birth, with synergistic interactions with preconceptional thyrotropin abnormalities.

    • Xinghou He
    • Mengyao Li
    • Wei Huang
    ResearchOpen Access
    Nature Communications
    Volume: 16, P: 1-12
  • Whole-genome sequencing data from more than 2,500 cancers of 38 tumour types reveal 16 signatures that can be used to classify somatic structural variants, highlighting the diversity of genomic rearrangements in cancer.

    • Yilong Li
    • Nicola D. Roberts
    • Christian von Mering
    ResearchOpen Access
    Nature
    Volume: 578, P: 112-121
  • Viral pathogen load in cancer genomes is estimated through analysis of sequencing data from 2,656 tumors across 35 cancer types using multiple pathogen-detection pipelines, identifying viruses in 382 genomic and 68 transcriptome datasets.

    • Marc Zapatka
    • Ivan Borozan
    • Christian von Mering
    ResearchOpen Access
    Nature Genetics
    Volume: 52, P: 320-330
  • In somatic cells the mechanisms maintaining the chromosome ends are normally inactivated; however, cancer cells can re-activate these pathways to support continuous growth. Here, the authors characterize the telomeric landscapes across tumour types and identify genomic alterations associated with different telomere maintenance mechanisms.

    • Lina Sieverling
    • Chen Hong
    • Christian von Mering
    ResearchOpen Access
    Nature Communications
    Volume: 11, P: 1-13
  • Many tumours exhibit hypoxia (low oxygen) and hypoxic tumours often respond poorly to therapy. Here, the authors quantify hypoxia in 1188 tumours from 27 cancer types, showing elevated hypoxia links to increased mutational load, directing evolutionary trajectories.

    • Vinayak Bhandari
    • Constance H. Li
    • Christian von Mering
    ResearchOpen Access
    Nature Communications
    Volume: 11, P: 1-10
  • The characterization of 4,645 whole-genome and 19,184 exome sequences, covering most types of cancer, identifies 81 single-base substitution, doublet-base substitution and small-insertion-and-deletion mutational signatures, providing a systematic overview of the mutational processes that contribute to cancer development.

    • Ludmil B. Alexandrov
    • Jaegil Kim
    • Christian von Mering
    ResearchOpen Access
    Nature
    Volume: 578, P: 94-101
  • There’s an emerging body of evidence to show how biological sex impacts cancer incidence, treatment and underlying biology. Here, using a large pan-cancer dataset, the authors further highlight how sex differences shape the cancer genome.

    • Constance H. Li
    • Stephenie D. Prokopec
    • Christian von Mering
    ResearchOpen Access
    Nature Communications
    Volume: 11, P: 1-24
  • This study describes the integrative analysis of 111 reference human epigenomes, profiled for histone modification patterns, DNA accessibility, DNA methylation and RNA expression; the results annotate candidate regulatory elements in diverse tissues and cell types, their candidate regulators, and the set of human traits for which they show genetic variant enrichment, providing a resource for interpreting the molecular basis of human disease.

    • Anshul Kundaje
    • Wouter Meuleman
    • Manolis Kellis
    ResearchOpen Access
    Nature
    Volume: 518, P: 317-330
  • Living plant collections hold an immense wealth of plant diversity and have critical educational, scientific and conservation roles. This Perspective examines current data management practices of living collections and advocates for higher data standards and a robust and inclusive global data ecosystem.

    • Samuel F. Brockington
    • Patricia Malcolm
    • Paul Smith
    Reviews
    Nature Plants
    Volume: 12, P: 18-25
  • A global network of researchers was formed to investigate the role of human genetics in SARS-CoV-2 infection and COVID-19 severity; this paper reports 13 genome-wide significant loci and potentially actionable mechanisms in response to infection.

    • Mari E. K. Niemi
    • Juha Karjalainen
    • Chloe Donohue
    ResearchOpen Access
    Nature
    Volume: 600, P: 472-477
  • A study of several longitudinal birth cohorts and cross-sectional cohorts finds only moderate overlap in genetic variants between autism that is diagnosed earlier and that diagnosed later, so they may represent aetiologically different conditions.

    • Xinhe Zhang
    • Jakob Grove
    • Varun Warrier
    ResearchOpen Access
    Nature
    Volume: 646, P: 1146-1155