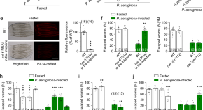
The cyclic five-membered disulfide 1,2-dithiolane holds promise as a recognition unit in probe design and drug development, but potential limitations in activation specificity, such as the diminished selectivity toward thioredoxin reductase (TrxR), raise concerns about its reliability in biological settings. Here, the authors systematically evaluate the activation behaviour of 1,2-dithiolane by synthesizing a panel of prodrugs and fluorescent probes incorporating either amine- or hydroxyl-linked cargoes, and show that TrxR-mediated selective activation of the 1,2-dithiolane unit is achievable when the cargo is incorporated within an amine-based framework.
- Jintao Zhao
- Huimin Liu
- Jianguo Fang