Filter By:

Journal Check one or more journals to show results from those journals only.

Choose more journals

Article type Check one or more article types to show results from those article types only.
Subject Check one or more subjects to show results from those subjects only.
Date Choose a date option to show results from those dates only.

Custom date range

Clear all filters
Sort by:
Showing 1–50 of 1243 results
Advanced filters: Author: Simon A. Jackson Clear advanced filters
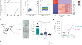
  • It remains unknown why only some sickle cell disease (SCD) patients develop lung thrombosis. Here, the authors show that an extracellular vesicle-dependent mechanism prevents lung thrombosis in SCD and how a CD39 polymorphism impairs this protection to promote lung thrombosis in subset of patients.

    • Tomasz Brzoska
    • Tomasz W. Kaminski
    • Prithu Sundd
    ResearchOpen Access
    Nature Communications
    P: 1-16
  • Plasma cells (PC) contribute to the pathogenesis of autoimmune diseases by secreting autoantibodies. Strategies to target pathogenic PCs are thus required. Here, the authors profile different PC subsets in naïve and lupus-prone mice and report the emergence and expansion of a CD19 PC subset in diseased mice that could compromise the effectiveness of CD19-targeting therapies.

    • Van Duc Dang
    • Franziska Szelinski
    • Andreia C. Lino
    ResearchOpen Access
    Nature Communications
    Volume: 16, P: 1-20
  • Identifying jets originating from heavy quarks plays a fundamental role in hadronic collider experiments. In this work, the ATLAS Collaboration describes and tests a transformer-based neural network architecture for jet flavour tagging based on low-level input and physics-inspired constraints.

    • G. Aad
    • E. Aakvaag
    • L. Zwalinski
    ResearchOpen Access
    Nature Communications
    Volume: 17, P: 1-22
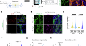
  • After spinal cord injury, lesion-remote astrocytes acquire heterogeneous, spatially restricted reactivity states that shape neuroinflammation, neural repair and neurological recovery.

    • Sarah McCallum
    • Keshav B. Suresh
    • Joshua E. Burda
    ResearchOpen Access
    Nature
    Volume: 649, P: 959-970
  • Clear cell renal cell carcinoma (ccRCC) usually metastasizes to the lungs. Here, the authors discover that SWI/SNF ATPase subunit SMARCA4 silencing of HLF regulates ccRCC lung metastasis by modulating the integration of collagen's mechanical cues with the actin cytoskeleton through leupaxin.

    • Jin Zhou
    • Austin Hepperla
    • Qing Zhang
    ResearchOpen Access
    Nature Communications
    Volume: 16, P: 1-19
  • Adjuvants are an important component of modern vaccines. Here, the authors employ a phenotypic screen of ~200k compounds and identify PVP-057, a TLR3 agonist with a simple scalable 3-step synthesis, as an adjuvant that induces durable humoral and cellular immunity to varicella-zoster virus (VZV) gE in mice.

    • Branden Lee
    • Danica Dong
    • David J. Dowling
    ResearchOpen Access
    Nature Communications
    Volume: 17, P: 1-17
  • Whether and how hypothalamic neurons can lose or change their identity in adulthood has remained elusive. Here, the authors show that mature pro-opiomelanocortin (Pomc) neurons contain invisible ‘Ghost’ subsets with atypical identities that are recruited in response to obesogenic stimuli.

    • Stéphane Leon
    • Vincent Simon
    • Carmelo Quarta
    ResearchOpen Access
    Nature Communications
    Volume: 15, P: 1-14
  • The major site of action for obesity treatments based on GLP1R agonists is at the level of the brainstem where neurons share receptors for GLP-1 and GFRAL. Here, authors show two pathways downstream of GFRAL neurons, which are required for the weight-reducing actions of GDF15 and GLP1RA.

    • Claire H. Feetham
    • Valeria Collabolletta
    • Simon M. Luckman
    ResearchOpen Access
    Nature Communications
    Volume: 15, P: 1-16
  • Hutchinson-Gilford Progeria Syndrome is characterized by premature aging with cardiovascular disease being the main cause of death. Here the authors show that inhibition of the NAT10 enzyme enhances cardiac function and fitness, and reduces age-related phenotypes in a mouse model of premature aging.

    • Gabriel Balmus
    • Delphine Larrieu
    • Stephen P. Jackson
    ResearchOpen Access
    Nature Communications
    Volume: 9, P: 1-14
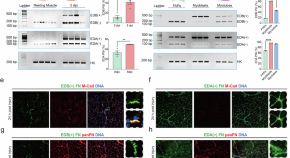
  • The replicative helicase CMG is targeted for removal or proteolysis by the E3 ubiquitin ligase TRAIP. This study describes how the de-ubiquitylating enzyme USP37 protects genome stability by preventing premature TRAIP-dependent CMG unloading when replication stress impedes timely termination.

    • Olga V. Kochenova
    • Giuseppina D’Alessandro
    • Stephen P. Jackson
    ResearchOpen Access
    Nature Communications
    Volume: 16, P: 1-17
  • The balance between radial progenitors and intermediate precursors to generate upper-layer neurons during the development and evolution of the cerebral cortex is mediated by members of the tuberous sclerosis complex.

    • Cristine R. Casingal
    • Naoki Nakagawa
    • E. S. Anton
    Research
    Nature
    P: 1-11
  • Here authors identify GluN2D-containing NMDA receptors on interneurons as a specific target for rapid antidepressant action. Blocking GluN2D restores stress-impaired plasticity and mimics the effects of ketamine with fewer side effects.

    • Stefan Vestring
    • Maxime Veleanu
    • Claus Normann
    ResearchOpen Access
    Nature Communications
    Volume: 16, P: 1-26
  • Transferrin receptor (TfR) and CD98hc are increasingly used to enable more effective drug delivery to the central nervous system. Here, the authors reveal comprehensive and distinct brain cellular and whole body biodistribution patterns of TfR- and CD98hc-binding molecules.

    • Nathalie Khoury
    • Michelle E. Pizzo
    • Y. Joy Yu Zuchero
    ResearchOpen Access
    Nature Communications
    Volume: 16, P: 1-19
  • Aging impairs the regenerative capacity of skeletal muscle stem cells. Here, the authors identify a stem cell-specific fibronectin splice variant and show that its cell-autonomous secretion through the TGFβ1-Smad3-Srsf1 pathway can be targeted to restore tissue repair in aged mice

    • Yuguo Liu
    • Svenja C. Schüler
    • C. Florian Bentzinger
    ResearchOpen Access
    Nature Communications
    Volume: 16, P: 1-18
  • The role of vascular plasticity in brain function remains poorly understood. Here, the authors demonstrate that a significant portion of blood vessels in the adult brain periodically occlude and regress, a process that is associated with a reduction in neuronal activity.

    • Xiaofei Gao
    • Xing-jun Chen
    • Woo-ping Ge
    ResearchOpen Access
    Nature Communications
    Volume: 16, P: 1-18
  • White matter (WM) astrocytes differ significantly from gray matter astrocytes, with WM astrocytes in the forebrain exhibiting unique proliferation capacity, which is absent in cerebellar WM, suggesting region-specific astrocyte generation.

    • Riccardo Bocchi
    • Manja Thorwirth
    • Judith Fischer-Sternjak
    ResearchOpen Access
    Nature Neuroscience
    Volume: 28, P: 457-469
  • The full extent of the genetic basis for hearing impairment is unknown. Here, as part of the International Mouse Phenotyping Consortium, the authors perform a hearing loss screen in 3006 mouse knockout strains and identify 52 new candidate genes for genetic hearing loss.

    • Michael R. Bowl
    • Michelle M. Simon
    • Steve D. M. Brown
    ResearchOpen Access
    Nature Communications
    Volume: 8, P: 1-11
  • Mutations in glucocerebrosidase (GCase) cause the lysosomal storage disorder Gaucher’s disease and are the most common risk factor for Parkinson’s disease. Using a fusion protein comprising GCase and a transferrin receptor antibody fragment, the authors show that the transferrin receptor pathway can be therapeutically exploited to both pass the blood-brain barrier and efficiently target lysosomal GCase deficiency.

    • Alexandra Gehrlein
    • Vinod Udayar
    • Ravi Jagasia
    ResearchOpen Access
    Nature Communications
    Volume: 14, P: 1-21
  • Chromosomal instability leads to aneuploidy, a state of karyotype imbalance. By inducing controlled chromosome mis-segregation, Santaguida and colleagues show that aneuploidy can also instigate chromosomal instability.

    • Lorenza Garribba
    • Giuseppina De Feudis
    • Stefano Santaguida
    ResearchOpen Access
    Nature Communications
    Volume: 14, P: 1-17
  • In the eye, intraocular pressure (IOP) regulation is critical for proper vision. High IOP can result in glaucoma a blinding disease. Here the authors show that tyrosine kinase FYN controls IOP by phosphorylating VE-cadherin, a key component in cell junctions.

    • Krishnakumar Kizhatil
    • Graham M. Clark
    • Simon W. M. John
    ResearchOpen Access
    Nature Communications
    Volume: 16, P: 1-14
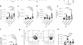
  • α/β-hydrolase domain-containing protein 11 (ABHD11) is a mitochondrial hydrolase, and its expression in CD4 + T-cells has been linked to remission status in rheumatoid arthritis. Here the authors report that pharmacological inhibition of ABHD11 modulates T-cell effector function via increased 24,25-epoxycholesterol biosynthesis and subsequent liver X receptor activation.

    • Benjamin J. Jenkins
    • Yasmin R. Jenkins
    • Nicholas Jones
    ResearchOpen Access
    Nature Communications
    Volume: 16, P: 1-18
  • An analysis of 24,202 critical cases of COVID-19 identifies potentially druggable targets in inflammatory signalling (JAK1), monocyte–macrophage activation and endothelial permeability (PDE4A), immunometabolism (SLC2A5 and AK5), and host factors required for viral entry and replication (TMPRSS2 and RAB2A).

    • Erola Pairo-Castineira
    • Konrad Rawlik
    • J. Kenneth Baillie
    ResearchOpen Access
    Nature
    Volume: 617, P: 764-768
  • EXO1 performs multiple roles in DNA replication and DNA damage repair (DDR), but its role in DDR-deficient cancers remains unclear. Here, the authors find EXO1 loss as synthetic lethal with many DDR genes involved in various cancers, including genes from Fanconi Anaemia pathway, BRCA1-A complex, and spliceosome factor ZRSR2; such interactions represent potential clinical targets.

    • Marija Maric
    • Sandra Segura-Bayona
    • Simon J. Boulton
    ResearchOpen Access
    Nature Communications
    Volume: 16, P: 1-18
  • An NNMT inhibitor reduces tumour burden and metastasis in multiple mouse cancer models and restores immune checkpoint blockade efficacy by decreasing cancer-associated-fibroblast-mediated recruitment of myeloid-derived suppressor cells and reinvigorating CD8+ T cell activation.

    • Janna Heide
    • Agnes J. Bilecz
    • Ernst Lengyel
    Research
    Nature
    Volume: 645, P: 1051-1059
  • Microglia, the brain’s immune cells, suppress neuronal activity in response to synaptic ATP release and alter behavioural responses in mice.

    • Ana Badimon
    • Hayley J. Strasburger
    • Anne Schaefer
    Research
    Nature
    Volume: 586, P: 417-423
  • Walking requires continual integrated information about the dynamic internal and external environment. This study reveals a pathway whereby the somatosensory cortex directly influences motor behavior based on integrated spatiotemporal information.

    • Spyridon K. Karadimas
    • Kajana Satkunendrarajah
    • Michael G. Fehlings
    Research
    Nature Neuroscience
    Volume: 23, P: 75-84
  • Hachem et al. show that AMPAR signaling drives the acute activation of ependymal-derived neural stem/progenitor cells after spinal cord injury and that this mechanism can be targeted therapeutically to harness the endogenous regenerative potential of the spinal cord.

    • Laureen D. Hachem
    • Homeira Moradi Chameh
    • Michael G. Fehlings
    Research
    Nature Neuroscience
    Volume: 28, P: 2054-2066
  • Inhibitors of the protein kinase Wee1 are promising drugs for cancer therapy. Here, the authors show that these drugs activate the integrated stress response via GCN2, synergising with mRNA translation defects. They suggest strategies such as PROTACs or ISR inhibitors to improve WEE1 mediated toxicity.

    • Jordan C. J. Wilson
    • JiaYi Zhu
    • Stephen P. Jackson
    ResearchOpen Access
    Nature Communications
    Volume: 16, P: 1-16
  • Orofacial movements for feeding can be triggered, coordinated and rhythmically organised at the level of the brainstem. Here, the authors show two nuclei can organise the stereotyped movements for ingesting fluids in mammals, these neuronal groups are marked by expression of Phox2b and are located in the intermediate reticular formation of the medulla and around the motor nucleus of the trigeminal nerve.

    • Bowen Dempsey
    • Selvee Sungeelee
    • Jean-François Brunet
    ResearchOpen Access
    Nature Communications
    Volume: 12, P: 1-12
  • Yin et al. show that motor learning is delayed in mice with 16p11.2 deletion, associated with abnormal ensemble activity and delayed spine remodeling in motor cortex and reduced activity of of locus coeruleus noradrenergic neurons. The motor-related abnormalities were rescued by activation of ocus coeruleus noradrenergic neurons.

    • Xuming Yin
    • Nathaniel Jones
    • Simon X. Chen
    Research
    Nature Neuroscience
    Volume: 24, P: 646-657
  • Loss of PP2A activity is often associated with cancer but the underlying mechanism remains unclear. Here, the authors show that decreased methylation of PP2A catalytic C subunit caused by loss of LCMT-1 in prostate cancer abrogates the tumor suppressor activity of PP2A on AR/MED1-dependent gene expression, proposing decreased methyl-PP2A-C as a prognostic marker for prostate cancer progression.

    • Reyaz ur Rasool
    • Caitlin M. O’Connor
    • Irfan A. Asangani
    ResearchOpen Access
    Nature Communications
    Volume: 14, P: 1-24
  • Fresh basaltic glass preserved in a sample of volcanic breccia record a single eruptive event at the Alpha Ridge around 90 Ma, suggesting that parts of the ridge were emergent during the final stages of magmatism in the High Arctic Large Igneous Province, according to geochemical and geochronological analysis of the sample.

    • Marie-Claude Williamson
    • Grace E. Shephard
    • Jeff Harris
    ResearchOpen Access
    Communications Earth & Environment
    Volume: 7, P: 1-14