Abstract
Pattern-recognition receptor (PRR) agonists are valuable agents across multiple medical applications, from vaccinology to immune-oncology. However, well-defined and potent small molecule agonists for many PRRs still await discovery and development. Screening of chemical libraries of ~200,000 small molecules for maturation of human monocytic cells by quantifying NF-κB activation and cell adherence was completed. From this screen, we selected a thiazole benzamide derivative, PVP-057, for its robust immunomodulatory properties, low toxicity profile, and concentration-dependent activity. In vitro investigation of pathway and receptor activation reveals that PVP-057 is a Toll-like receptor 3 (TLR3) agonist. As a single-component adjuvant, administered intramuscularly or intradermally to female mice, PVP-057 enhances long-term humoral immunogenicity of varicella-zoster virus glycoprotein E to levels comparable to those induced by the clinical grade standard benchmark adjuvant, AS01B, while concurrently inducing cell-mediated immunity. To demonstrate the large-scale and precise synthesis necessary for the efficient mass production of a small molecule agonist, a green chemistry approach was completed, devising a three-step, 24-hour synthesis scheme for PVP-057, with a reliable purity of ~98%. Featuring highly efficient and scalable synthesis, a distinct TLR3-dependent mechanism of action, and robust adjuvanticity, the PVP-057 pharmacophore has prophylactic and therapeutic potential.
Similar content being viewed by others
Introduction
The immune system recognizes and clears potentially harmful agents in the host organism. At the molecular level, a key mechanism for the host response to pathogens is via activation of pattern recognition receptors (PRRs). These receptors, expressed on innate immune cells, including antigen-presenting cells (APCs), are activated mostly by exogenous molecular patterns sharing common biological features of pathogens1. PRR activation can enhance the magnitude, quality, and durability of immune responses, thereby advancing pathogen elimination2,3,4.
A subset of PRRs include Toll-like receptors (TLRs), a class of transmembrane proteins that recognize pathogen-associated molecular patterns (PAMPs) and can bolster the immune response when activated. Widely expressed in multiple leukocytes and highly conserved across multiple species5,6, Toll-like receptor 3 (TLR3, also called CD283) was first characterized in 19987. TLR3 is endosomal and recognizes double-stranded RNA (dsRNA), a unique component of select viral genomes. At the cellular level, activation of TLR3 induces the intracellular interferon regulatory factor (IRF) and NF-κB signaling pathways via TIR domain-containing adapter-inducing interferon-β (TRIF) activation8. This signaling induces both type I and II interferons (IFNs), robust APC maturation, and other cytokine and chemokine production, thereby enhancing antiviral immune responses9,10. With this distinct mechanism of action, TLR3 agonists have been widely investigated for several therapeutic applications, from use as cancer immunotherapies to adjuvants in vaccines against infectious diseases11,12.
Currently, there have been four reported synthetic TLR3 agonists: NexaVant (NVT), RGC100, ARNAX, and polyinosinic:polycytidylic acid (poly(I:C)) derivatives13,14. These ligands have varying structures with distinct immunomodulatory effects following TLR3 binding. These ligands also share an important feature: they are all nucleotide-based, synthetic analogs of dsRNA. This feature limits drug development, as many nucleotide-based synthetic derivates often have high molecular weights, low solubilities, and rigid structural motifs. Consequently, many of these nucleotide-based ligands are difficult to produce and formulate, may induce potential off-target responses, and often generate toxic effects due to a limited therapeutic window15,16,17. For example, poly(I:C), the canonical TLR3 agonist, has a significant toxicity profile and activates the mitochondrial antiviral signaling proteins (MAVS) intracellular pathway via melanoma differentiation-associated protein 5 (MDA5) activation18,19. RGC100 demonstrates comparably less toxicity and improved solubility as compared to poly(I:C), owing to its shorter length of 100 bp and unique chemical structure20. Despite being the smallest currently available TLR3 ligand by molecular weight (~65,000 g/mol), RGC100 remains a biologic with a significantly larger molecular mass than synthetic small molecules (~100–1000 g/mol). High molecular masses limit biological applications, from manufacturing complications related to scalability of production21 to complex and heterogenous chemo-physical structures22. There is thus an unmet need for a well-characterized and well-tolerated small molecule TLR3 agonist to improve the potency and minimize the biochemical footprint of any TLR3-targeted therapeutics and prophylactics, including vaccines.
In this study, we screened a library of small molecules using a human monocytic cell line and herein report the discovery of a thiazole benzamide derivative, PVP-057, as an immunomodulator capable of inducing human APC maturation. Upon further investigation, we discovered that PVP-057 is a TLR3-specific agonist active in both human in vitro models and mice in vivo. PVP-057 demonstrates in vivo murine adjuvanticity, enhancing the humoral and cellular immune responses to varicella-zoster virus glycoprotein E (VZV gE) antigen, SARS-CoV-2 spike protein, influenza virus recombinant hemagglutinin protein (rHA), herpes simplex virus 2 glycoprotein gD (HSV gD2), and cytomegalovirus glycoprotein B (CMV gB) as a single-component intramuscular (IM) or intradermal (ID) vaccine adjuvant. PVP-057 displayed non-inferiority to the clinical-grade adjuvant AS01B when administered intramuscularly. Notably, when administered intradermally, PVP-057 demonstrated comparable results to AS01B for both type 1-polarized humoral (as measured via induction of IgG2c antibodies) and cell-mediated (as measured via polyfunctional CD4+ T cell induction via flow cytometry and ELISpot) outcomes. These observations suggest that PVP-057 may be a useful small molecule immunomodulator for stand-alone applications such as allergy, auto-immunity, and oncology as well as an agent that may enhance immunogenicity of vaccinal antigens.
Results
PVP-057 induces THP-1 cell immunomodulation with minimal cellular toxicity
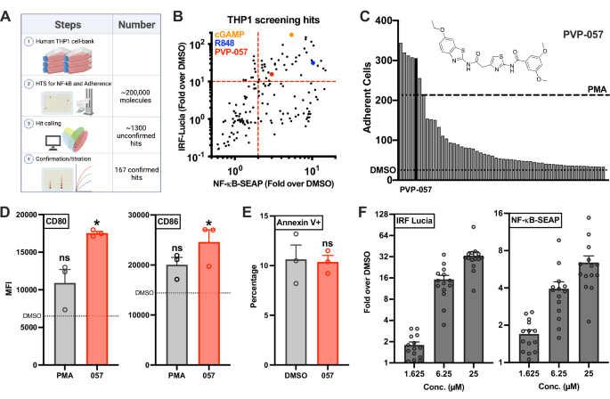
Using THP-1 reporter monocytes, we performed a high-throughput screening (HTS) of ~200,000 small molecules for immunomodulation by measuring monocytic maturation through a dual readout of NF-κB induction and cell adherence after a 24-h stimulation. Of these compounds, ~1300 potential hits were identified in the primary screen as having both NF-κB induction and cell adherence (Fig. 1A), of which 167 were re-confirmed as hits via the same assay method and further validated with ELISA-based titration assays (Supplementary Table 1). Of the hits, a thiazole benzamide derivative, named PVP-057, demonstrated promising IRF and NF-κB induction in an 18-h THP-1-Dual NF-κB/IRF reporter cell stimulation (Fig. 1B). Furthermore, PVP-057 emerged as one of the top candidates (>11 fold greater than DMSO) in inducing THP-1 adherence (Fig. 1C). Of note, none of the top five ranked compounds had structural similarity to PVP-057. To confirm this immunological activity, we investigated the expression of cell-surface co-stimulatory markers, CD80 and CD86, as measured by median fluorescence intensity (MFI) (Fig. 1D). PVP-057 promoted CD80 and CD86 expression significantly above the DMSO vehicle control and at levels comparable to those induced by phorbol myristate acetate (PMA), a potent mitogen for human peripheral blood lymphocytes that induces robust maturation of human monocytes. This was confirmed in human adult monocyte-derived dendritic cells (MoDCs) (Supplementary Fig. 1).
A Schematic diagram depicting high-throughput screening (HTS) of small molecules with adjuvant effect utilizing human THP-1-Dual cells. Down selecting from ~200,000 molecules using HTS, ~1300 potential hits were identified using a no-wash 384-well quantitative Luminescent (NF-kB) and Fluorescence (Adherence) immunoassay. Among those, 167 were established hits as confirmed with ELISA-based titration assays. Created in BioRender. Dowling, D. (2025) https://BioRender.com/vcd4k52. B THP-1-Dual NF-κB/IRF reporter cells were stimulated for 18 h with THP-1 screening hits at 33 µM and NF-κB and IRF activities were plotted as median fold over DMSO vehicle. C Chemical structure of the thiazole benzamide PVP-057, which was identified as one of the top 5 ranked small molecules in inducing adherence in THP-1 reporter cell lines at a concentration of 33 µM. These THP-1 cells were harvested and stained for expression of the co-stimulatory molecules CD80 and CD86 (D), as well as the apoptotic marker Annexin V (E). Median fluorescence intensity (MFI) of CD80 and CD86 and the percentage of cells positive for Annexin V are shown. PMA was used as a positive control while DMSO was used as a negative control. Their activities are shown as dashed lines if not otherwise indicated. Kruskal–Wallis test with post-hoc Dunn’s test were used to compare the activity of PVP-057 and/or PMA with that of DMSO. B–E N = 3 technical replicates. F PVP-057 NF-κB-driven SEAP expression and ISG-driven luciferase expression in THP-1 cells for three concentrations. Results are shown as fold activity over DMSO in a 4-fold serial dilution with a top concentration of 25 µM. Data are presented as mean values ± SEM. N = 14 technical replicates per concentration. NS p > 0.05, *p ≤ 0.05. Source data are provided as a Source Data file.
In addition to confirming the immunomodulatory properties of PVP-057, we sought to measure the impact of this small molecule on in vitro cell death. To this end, we probed the stimulated THP-1 cells with Annexin V to measure the levels of cell-surface phosphatidylserine, a marker of apoptosis23. PVP-057 stimulated THP-1 cells that were Annexin V+ (10.3%) were not significantly different from vehicle control, DMSO (10.6%) (Fig. 1E). With confirmed immunological activity and low toxicity profile in vitro, we next evaluated PVP-057 activity for concentration-dependency, stimulating THP-1 reporter cells with PVP-057 for 24 h in a four-fold serial dilution with a top concentration of 25 µM (Fig. 1F). Concentration-dependent activity was observed for PVP-057, demonstrating strong IRF activation (~33 fold greater than DMSO) and moderate NF-κB activation (~6.5 fold greater than DMSO) at 25 µM. Overall, these results suggest that PVP-057 induces strong IRF-driven immunomodulation with minimal cellular toxicity effects, rendering it an attractive hit candidate for further mechanistic evaluation.
PVP-057-mediated activation of IRF and NF-kB signaling is TLR3-dependent
A THP-1 cell reporter construct was used to further investigate PVP-057’s mechanism of action. At a bioactive concentration of 25 µM, PVP-057 was used to stimulate THP-1 wild-type cells (parent) or THP-1 cells with a deletion in myeloid differentiation primary response 88 (ΔMyD88), a major adaptor protein mediating the activity of multiple TLRs (Fig. 2A). These cells showed no reduction in activity compared to the parental line in both NF-κB and IRF readouts, suggesting that PVP-057 activity was MyD88-independent (Fig. 2A, B). In contrast, when PVP-057 was used to stimulate THP-1 cells lacking TBK1 (ΔTBK1), an important mediator of the NF-κB and IRF3/7 signaling following TLR3, TLR4, RIG-I/MDA5, or stimulator of interferon genes (STING) activation, there was a significant reduction in activity for both signaling pathway readouts (Fig. 2A, B). Considering the strong IRF-skewed activity profile of PVP-057, we sought to clarify whether PVP-057 preferentially targeted IRF3. THP-1 cells with IRF3 knockout (ΔIRF3) had minimal impact on NF-κB activation, while a near complete reduction in PVP-057-induced IRF activation was observed (Fig. 2B). These results raised the possibility that PVP-057 activity was mediated via activation of TLR3, TLR4, the MAVS pathway, and/or the STING pathway.
A, B Wild-type and MyD88-, TBK1-, and IRF3-knockout THP-1 cells were stimulated with 25 µM PVP-057 for 24 h. Results are shown as mean percentage activity of 100 ng/mL TNF for NF-κB signaling (A) and of 1 µg/mL IFNβ for IRF-Lucia signaling (B), with the mean activity in the parent cell line indicated by the dotted line. Error bars represent SEM. Welch ANOVA with post-hoc Dunnett’s test against the parent cell line were applied. N = 7 technical replicates per cell condition (A, B). HEK-hTLR3-overexpressing cells and their parental HEK-Null1 cells along with HEK-hTLR4-overexpressing cells (C), and wild-type and TRIF knockout THP-1 cells (D, E) were stimulated with PVP-057 for 24 h in an 8-point, 1:2 dilution scheme with a top concentration of 50 µM. N = 4, 7, and 8 technical replicates for Null1, hTLR3, and hTLR4, respectively, at each concentration (C). N = 8 technical replicates at all concentrations except 50 µM (N = 5) (D, E). Results are shown as mean fold activity over DMSO; error bars represent SEM. Statistical comparisons employed the Mann–Whitney U test. NS p > 0.05, *p ≤ 0.05, **p ≤ 0.01, *** p ≤ 0.001, and **** p ≤ 0.0001. Source data are provided as a Source Data file.
Next, we compared the activity of PVP-057 in THP-1 cells to its activity in THP-1 cells lacking TRIF (ΔTRIF) following a 24-h stimulation (Fig. 2D, E). At 12.5, 25, and 50 µM, the activity of PVP-057 was extinguished in TRIF knockout cells (p < 0.0001 for IRF and p ≤ 0.01 for NF-κB). Because TRIF is an adaptor protein for TLR3 or TLR4 endosomal activation24, the abrogated response indicated that PVP-057 activity is likely mediated via activation of either TLR3 or TLR4. To evaluate this, we stimulated human embryonic kidney (HEK) cells overexpressing human TLR3 (hTLR3) or human TLR4 (hTLR4) with PVP-057 for 24 h (Fig. 2C). Strikingly, PVP-057 demonstrated robust activation of HEK-hTLR3 cells at levels comparable to 1 µg/mL poly(I:C), an established TLR3 agonist (Fig. 2C). In contrast, while the TLR4 agonist lipopolysaccharide (LPS) demonstrated robust activity in the HEK-hTLR4 cells, PVP-057 did not induce any detectable activity in HEK-hTLR4 cells (Fig. 2C). The hTLR3-specific activity of the HEK-hTLR3 overexpressing cell line was validated with controls prior to use (Supplementary Fig. 2).
To further evaluate molecular signaling results, we assessed the activity of PVP-057 in THP-1 cells with or without pre-treatment of cells with 1 µM CU-CPT4a, a selective small molecule TLR3 inhibitor25. PVP-057 activity in THP-1 cells, measured through IRF and NF-κB responses, was effectively extinguished with a TLR3 inhibitor (Fig. 3A). PVP-057 activity in HEK cells overexpressing murine TLR3 (HEK-mTLR3) and HEK-hTLR3 cells was also significantly reduced with CU-CPT4a inhibition (Fig. 3B). To corroborate the absence of non-specific inhibition by CU-CPT4a, we tested for the inhibition of rough LPS (rLPS) activity in THP-1 cells and poly(I:C) activity in HEK-hTLR3 and mTLR3 cells. As expected, while there was no significant decrease in the activity of rLPS (Fig. 3A), significant inhibition of the activity of poly(I:C) was observed (Fig. 3B).
(A) THP-1 and (B) HEK-murine and human TLR3 overexpressing cells were stimulated with 25 µM PVP-057, 100 ng/mL Rough-LPS, or 1 µg/mL poly(I:C), with or without pre-treatment of the TLR3-specific inhibitor CU-CPT4a. Results are shown as fold activity over DMSO. One-sided Mann–Whitney U tests were run at each condition. N = 5–8 (A) or 7–8 (B) technical replicates per condition. NS p > 0.05, *p ≤ 0.05, ** p ≤ 0.01, *** p ≤ 0.001. Source data are provided as a Source Data file.
We sought to confirm that the activity of PVP-057 was not mediated by redundant receptors and/or pathways by investigating the IFN-based and MyD88-independent STING and RIG-I-like Receptor (RLR)/MAVS-associated pathways. HEK-human RIG-I overexpressed (HEK-RIG-I) and HEK-human STING overexpressed (HEK-hSTING) cells stimulated with 25 µM PVP-057 for 24 h did not demonstrate any significant activity compared to cells stimulated with positive controls (Supplementary Fig. 3A, B). These results indicate that PVP-057 induction of IRF occurs in the absence of STING and RIG-I, which, in combination with previous results suggest that PVP-057 signals predominantly through TLR3.
After confirming the activity of PVP-057 as TLR3-dependent, we sought to evaluate the activity of PVP-057 in human primary cells using poly(I:C) as a benchmark. We stimulated human monocyte-derived dendritic cells (MoDCs) with a dose-titration of PVP-057 and observed titratability in the quantitative expression levels of CCR7 and CD40, approaching the response induced by poly(I:C) (Supplementary Fig. 1E, F). Furthermore, transcriptomic analysis of human peripheral blood mononuclear cells (PBMCs) stimulated with PVP-057 and poly(I:C) demonstrated trends in the gene activation of key cytokines, and subsequent quantification of secreted cytokines corroborated this observation (Supplementary Fig. 4). Transcriptomic and cytokine responses for both PVP-057 and poly(I:C) were generally observed to be muted, as compared to TLR7/8 agonist R848.
High-purity synthesis of PVP-057 is scalable and time-efficient
A distinct advantage of PVP-057 being a small molecule is the potential to efficiently synthesize and formulate the compound. We devised a three-step synthesis scheme to produce PVP-057 in a time-efficient fashion (totaling 24 h) using commercially available starting materials (Fig. 4A). To test the schematic of production, we began by synthesizing 5 mg of PVP-057. Prior to any purification, PVP-057 exhibited precipitation in water with a 91% level of purity, eliminating the necessity for purification through flash chromatography until the final step of the total synthesis. Subsequently, this process yielded a purity of ~98%. We confirmed the purity and structure of the final product via 1H nuclear magnetic resonance (NMR) and ultra-performance liquid chromatography-mass spectrometry (UPLC-MS) (Supplementary Figs. 5, 6). We believe the remaining impurities are residual ethanol (EtOH) solvent seen upfield on the 1H-NMR spectra around 1–3 ppm (Supplementary Fig. 5).
A (i) 3,5-dimethoxybenzoyl chloride, pyridine, 0–120 ᵒC, 10 min, pH 2; (ii) 10% NaOH, EtOH, RT, 1 h, pH 2; (iii) 2-amino-6-ethoxybenzothiazole, EDC, HOAt, 10:1 MeCN/DCM, RT 24 h. The structure and purity of the product were determined by UPLC-MS and 1H-NMR (detailed synthesis and analytical information in supplementary). B PVP-057 was synthesized in increasing quantities and the final product tested for purity level variations as measured by UPLC-MS at four increasing amounts of scaled-up production. C Table summarizing the physicochemical properties of known and well-characterized TLR3 agonists. For some or all nucleotide agonists, the molecular weight is given as a referenced estimate due to the constitutional heterogeneity of these biologics. D–F Four batches of PVP-057 were synthesized separately, by four different chemists. THP-1 Dual cells (InvivoGen) were stimulated with 25 µM of each batch of PVP-057, and induction of the IRF (D) and NF-kB (E) pathways was quantified 22 h post-stimulation. N = 2 technical replicates, averaged per batch. Data are presented as mean ± SEM. F HEK-Blue hTLR3 cells and their parental HEK-Blue Null1 cells (InvivoGen) were stimulated with a dose-titration of each batch of PVP-057, and NF-kB was quantified 22 h post-stimulation. N = 2 technical replicates. Source data are provided as a Source Data file.
To test the scalability of this synthesis scheme, we synthesized 10 mg, 350 mg, and 1 g of PVP-057. Achieving a range of double to 200-fold of our initial synthesis of 5 mg, we demonstrate a comparable and reproducible level of purity of PVP-057 (Fig. 4B), while operating within the same time constraints (24-h batched synthesis) and a consistent yield of around 56%. Together, these results cumulatively demonstrate that PVP-057 can be effectively synthesized in a rapid, reproducible, and scalable fashion, which is distinct from the four known synthetic TLR3 ligands: NVT, RGC100, ARNAX, and poly(I:C) (Fig. 4C). Consistency in the in vitro activity of four different batches of PVP-057, separately synthesized by four different chemists, was observed with nearly identical IRF and NF-kB responses via THP-1 stimulation, as well as similar titratability in HEK-hTLR3 knock-in cells (Fig. 4D–F).
PVP-057 demonstrates robust in vivo adjuvanticity
A wide variety of PRR agonists have been tested as potential drug targets. Indeed, TLR4, TLR7/8, and TLR9 agonists, are increasingly employed as vaccine adjuvants – components that can enhance antigen-specific immunity26,27,28,29. We thus sought to evaluate the TLR3 agonist PVP-057 in vivo for adjuvant activity via IM and ID routes of administration. ID was evaluated due to the robust TLR3 expression found in key epidermal sentinels, namely epidermal-resident DCs, Langerhans cells, and keratinocytes30,31,32. Both groups were comprised of C57BL/6 female mice immunized in a two-dose 14-day separated prime-boost regimen of a clinical-grade glycoprotein E (gE) antigen of varicella-zoster virus (VZV), admixed with or without 100 nmol of PVP-057 in DMSO solvent. Humoral immune responses were evaluated up to 184 days after the first immunization (Fig. 5A–C). Notably, in both administration routes, PVP-057 admixed with gE significantly enhanced anti-gE IgG titers as compared to the non-adjuvanted control even 184 days after the initial dose (p < 0.05 at all time points; Fig. 5A). Furthermore, the longitudinal data showed enhanced anti-gE IgG, IgG1, and IgG2c titers for mice immunized ID with PVP-057 as compared to mice immunized mice IM, suggesting greater serological potential through the ID route of administration (Fig. 5A–C).
6 to 8-week-old C57BL/6 mice were IM or ID immunized with PBS or VZV gE antigen with or without PVP-057 or AS01B. Mice were immunized on Day 0 and boosted on Day 14. Serum samples were collected at Days 14, 28, 42, 93, and 184 after initial immunization. (A, D) Anti-VZVgE IgG, (B, E) IgG1, and (C, F) IgG2c titers were assessed. (A-C) Longitudinal antibody titers of mice immunized IM (solid) and ID (dashed) with either VZV gE alone (black) or VZV gE + PVP-057 (red) are shown. Dotted line represents lower limit of detection. Data are presented as mean values ± SEM. Two-sided Mann–Whitney U tests were applied for comparisons between IM- and ID-immunized PVP-057-adjuvanted groups (denoted above individual timepoints in red). One-sided Mann–Whitney U tests were applied for comparisons against VZV gE alone (denoted above individual timepoints in black). NS p > 0.05, * p ≤ 0.05, ** p ≤ 0.01, *** p ≤ 0.001, and **** p ≤ 0.0001. A mixed-effects model for repeated measures was applied between IM- and ID-immunized PVP-057-adjuvanted groups. NS p > 0.05, + p ≤ 0.05, ++ p ≤ 0.01, and +++ p ≤ 0.001. D–G Day 14 antibody titers after a single round of immunization are shown as boxplot (D–F) or radar plot (G). H VZV gE + PVP-057 is benchmarked to VZV gE + AS01B. Results are shown as fold over VZV gE + AS01B antibody titers. Box plots depict median and interquartile range (IQR), with whiskers extending to minimum and maximum data points. Two-sided Mann–Whitney U tests were applied. NS p > 0.05, * p ≤ 0.05, ** p ≤ 0.01, *** p ≤ 0.001, and **** p ≤ 0.0001. N = 6 biological replicates per group, except for PVP-057-adjuvanted group (N = 7). Source data are provided as a Source Data file.
To further characterize the adjuvanticity of PVP-057, we directly compared it to clinical grade AS01B, a liposome-based adjuvant containing monophosphoryl lipid A (MPL) and saponin QS-21 that is the current benchmark adjuvant of the FDA-licensed VZV gE subunit vaccine (Shingrix)3. We immunized mice ID with a single dose of non-adjuvanted gE, gE admixed with AS01B, or gE admixed with PVP-057. In mice immunized with PVP-057-adjuvanted gE, robust induction of anti-gE antibodies (Abs) was observed 14 days post-prime (Fig. 5D–F). Notably, PVP-057 demonstrated robust induction of anti-gE IgG2c (Fig. 5C, F), a correlate of Th1-type immunity in mice33. Strikingly, the Ab levels elicited by the PVP-057 admixture were comparable with those elicited by AS01B, a thoroughly formulated three-component adjuvant that has demonstrated potent immunostimulatory activity in humans34,35. Compared to those immunized with gE adjuvanted with AS01B, animals immunized with gE admixed with PVP-057 yielded statistically higher anti-gE IgG (3.46-fold greater ID) and IgG1 (5.07-fold greater ID) Ab titers via the ID route (Fig. 5G, H).
In a separate experiment, an in vivo dose-titration showed that PVP-057 can adjuvant gE at a dose as low as 5 nmol per mouse up to Day 42 (Fig. 6). This adjuvanticity was maintained up to Day 84 post-immunization at a dose of 10 nmol per mouse (Supplementary Fig. 7). Non-significance against AS01B was observed for gE-specific IgG and IgG1 at a dose as low as 25 nmol PVP-057 on Day 42, and this was sustained until Day 84 (Fig. 6A, B, Supplementary Fig. 7D, E). For IgG2c, non-significance against AS01B was only observed at the top concentration of 100 nmol PVP-057 on Day 42, and this effect waned on Day 84 (Fig. 6C, Supplementary Fig. 7F). Multiple repeated experiments comparing PVP-057 and AS01B-adjuvanted gE in a Day 0-Day 14 prime-boost ID immunization regimen have produced consistent signatures in their relative antibody induction. While PVP-057 adjuvantation consistently induced IgG and IgG1 antibodies to a level non-significant against AS01B, AS01B outperformed PVP-057 in the induction of IgG2c (Supplementary Fig. 8). Furthermore, 6-8 week old mice immunized either IM or ID with PVP-057-adjuvanted gE demonstrated normal weight gain over the four days post-prime and four days post-boost immunizations (Supplementary Fig. 9). These observations indicate that under the conditions tested PVP-057 can amplify antigen-specific humoral immunity to a degree at least as great as AS01B, while also suggesting PVP-057 lacks systemic reactogenicity potential.
A–C Adult C57BL6/J mice were immunized ID with PBS, 0.5 µg VZV gE alone, or VZV gE admixed with AS01B (1/100th human dose), 10 µg poly(I:C), or PVP-057 at 1, 5, 10, 25, 50, or 100 nmol. Serum samples were collected on Day 42 post-immunization. Anti-VZV gE IgG (A) IgG1 (B), and IgG2c (C) titers were assessed. N = 6 biological replicates per group, except for the PBS group (N = 5). Box plots depict median and interquartile range (IQR), with whiskers extending to minimum and maximum data points. Significance against VZV gE alone is shown with asterisks. One-sided Mann–Whitney U tests were applied for comparisons against VZV gE alone. NSp > 0.05, *p ≤ 0.05, **p ≤ 0.01, ***p ≤ 0.001. Significance against AS01B is shown with hash signs. Two-sided Mann–Whitney U tests were applied for comparisons against AS01B. NSp > 0.05, #p ≤ 0.05, ##p ≤ 0.01, ###p ≤ 0.001. Source data are provided as a Source Data file.
We next evaluated whether the adjuvanticity of PVP-057 was applicable across a range of antigens and routes of administration. We immunized mice IM with influenza virus recombinant hemagglutinin (rHA), SARS-CoV-2 spike protein, herpes simplex virus 2 glycoprotein D (HSV gD2), and cytomegalovirus glycoprotein B (CMV gB). First, 6 to 8-week-old BALB/c female mice were immunized IM with a single dose of PBS, rHA, or rHA admixed with 100 nmol of PVP-057. Fourteen days post-immunization, mice in the PVP-057 group showed significantly greater anti-rHA IgG Ab responses as compared to PBS or rHA-alone groups (Supplementary Fig. 10A). Similarly, PVP-057 adjuvantation of SARS-CoV-2 spike proteins, following a two-dose 14-day separated prime-boost regimen, showed that PVP-057 significantly enhanced anti-spike Ab titers (Supplementary Fig. 10B). We also performed a surrogate of virus neutralization test (sVNT) to measure the degree to which the anti-Spike Abs could inhibit SARS-CoV-2 Receptor-Binding Domain (RBD) binding to human ACE2 (hACE2). Mice immunized with PVP-057 showed greater inhibition of RBD binding to hACE2 as compared to non-adjuvanted control (Supplementary Fig. 10C). PVP-057 was also observed to adjuvant both the HSV gD2 and CMV gB antigens when administered IM (Supplementary Fig. 10D, E). These data demonstrate that PVP-057 elicits robust adjuvanticity in vivo and can be utilized in multiple administration routes with various protein antigens.
PVP-057 amplifies cellular immunity
To explore whether PVP-057 could promote antigen-specific T cell response, 6-8-week-old C57BL/6 mice were immunized IM or ID with VZV gE alone, gE admixed with AS01B, or gE admixed with PVP-057. Fifteen days after the single-dose immunization, splenocytes were isolated from the mice and restimulated with gE-specific peptides ex vivo. Intracellular expression of TNF, IL-2, and interferon-γ (IFNγ) among effector CD4+ T cells was assessed by spectral flow cytometry to quantify gE-specific T cell responses (Fig. 7, Supplementary Figs. 11, 12). Mice immunized with PVP-057 showed significant increases in TNF expressing CD4+ T cells following ID immunization when compared to mice immunized with gE alone or with AS01B (Fig. 7A). Notably, mice immunized with gE adjuvanted with PVP-057 showed a significant increase in the percentage of CD4+ IL-2+ T cells vs. mice immunized with gE alone (Fig. 7B). Additionally, the degree of IL-2+ and TNF+ CD4+ T cells were significantly correlated (Fig. 7D). In mice immunized ID, total CD4+ IFNγ+ cytokines in the PVP-057-adjuvanted group after gE-specific peptide stimulation was higher than the AS01B-adjuvanted group ( ~ 4.3-fold) and the non-adjuvanted gE ( ~ 2.6-fold), though statistical significance was not observed between groups (Fig. 7C).
6–8-week-old C57BL/6 mice were immunized with non-adjuvanted VZV gE, with AS01B-adjuvanted VZV gE, or with VZV gE adjuvanted with PVP-057. Formulations were administered IM or ID. Splenocytes were obtained 15 days post-immunization, dissociated to single cell suspension and restimulated with VZV gE-specific peptides for evaluation by spectral flow cytometry. VZV gE-specific TNF+ (A) IL-2+ (B) and IFNγ+ (C) cells in the effector CD4+ T cell compartment were quantified. Significant PVP-057 adjuvantation and improvement over AS01B-adjuvanted responses were observed in ID-administered mice. D A correlation analysis between CD4+ TNF+ (x-axis) versus CD4+ IL-2+ (x-axis) cells displayed a significant positive correlation, with the 95% confidence interval displayed in gray. Box plots depict median and interquartile range (IQR), with whiskers extending to minimum and maximum data points. Shapiro-Wilk normality test was performed, followed by an ordinary one-way ANOVA with post-hoc Tukey’s (A) or Kruskal–Wallis with post-hoc Dunn’s test (B, C) according to normality. For the correlation evaluation, a Spearman’s correlation was employed (D). N = 7 biological replicates per group, except for the ID gE + AS01B group (N = 6). NSp > 0.05, *p ≤ 0.05, **p ≤ 0.01. Source data are provided as a Source Data file.
gE-specific T-cell responses were further measured by IFNγ enzyme-linked immunosorbent spot (ELISpot) assay (Supplementary Fig. 12). Mice immunized ID with PVP-057-adjuvanted gE demonstrated slightly higher induction of IFNγ spot-forming cells (SFC) compared to mice immunized ID with gE alone or AS01B-adjuvanted gE, with similar effects observed in percent well area and spot intensity, though these effects were non-significant (Supplementary Fig. 12A–C). A significant positive correlation was observed between TNF and IL-2 detected by spectral flow cytometry and IFNγ detected by ELISpot (Supplementary Fig. 12E, F). At the doses evaluated, these data indicate that in mice immunized with VZV gE, PVP-057 enhanced cellular immunity in a way that rivaled AS01B.
PVP-057 is a TLR3-dependent adjuvant in vivo
To further test TLR3 dependency, we evaluated the mechanism of action of PVP-057 in vivo by immunizing wild-type (WT) and TLR3 knockout (KO) mice ID with VZV gE admixed with PVP-057. Anti-VZV gE IgG, IgG1, and IgG2c titers were significantly decreased in TLR3 KO mice, as compared to WT mice, 14 days post-immunization with gE + PVP-057 (3.52-fold decrease in mean IgG, 2.95-fold decrease in mean IgG1, and 13.86-fold decrease in mean IgG2c) (Fig. 8A–C). Most notably, TLR3-deficient mice immunized with gE + PVP-057 demonstrated the most drastic decrease in anti-gE IgG2c titers, displaying 7.2% of the WT mice Ab titers (Fig. 8D). Anti-gE IgG2c titers were also analyzed on Days 28, 133, and 185, and 265 post-prime immunization. TLR3 KO mice immunized with gE + PVP-057 did not elicit longitudinal anti-gE IgG2c titers, whereas WT mice showed significantly increased responses (Fig. 8E). These data demonstrate that PVP-057 exhibits TLR3-dependent adjuvanticity in vivo.
6–8-week-old C57BL/6 WT or TLR3 KO mice were immunized ID with VZV gE antigen with or without 100 nmol of PVP-057. Mice were immunized on Day 0. Serum samples were collected 14 days after the initial immunizations. (A) Anti-gE IgG, (B) IgG1, and (C) IgG2c titers were assessed. Mean antibody titers are labeled above groups. Box plots depict median and interquartile range (IQR), with whiskers extending to minimum and maximum data points. D Activity of PVP-057 in TLR3 KO mice is shown as a percentage of activity in WT mice immunized with gE + PVP-057 on Day 14. Mice were boosted on Day 14, and serum samples were collected on Day 28, 133, and 185. E Longitudinal Anti-gE IgG2c titers were assessed for WT and TLR3 KO groups immunized with gE + PVP-057. Data are presented as mean values ± SEM. Ordinary 2-way ANOVA with post-hoc Tukey’s test was applied for multiple comparisons. N = 7 (gE alone) or 8 (gE + PVP-057) biological replicates per group. NSp > 0.05, *p ≤ 0.05, **p ≤ 0.01, ***p ≤ 0.001, and ****p ≤ 0.0001 indicates comparisons made between WT and TLR3 KO groups. For comparisons between overall groups, Mann–Whitney U tests were applied, NSp > 0.05, +p ≤ 0.05, ++p ≤ 0.01, +++p ≤ 0.001, ++++p ≤ 0.0001. Source data are provided as a Source Data file.
PVP-057 can adjuvant a trivalent human herpesvirus vaccine
As PVP-057 was able to consistently and robustly adjuvant the VZV gE antigen intradermally, we sought to evaluate the potential of this adjuvant response within a trivalent formulation of human herpesvirus (HHV) antigens. Six- to eight-week-old C57BL/6J mice were immunized ID following a 14-day prime-boost regimen with 0.5 µg each of VZV gE (HHV3), HSV gD2 (HHV2), and CMV gB (HHV5), with or without 100 nmol PVP-057. PVP-057 enhanced IgG titers against all three antigens, up to Day 42 post-prime immunization (Fig. 9). This data reinforces the efficacy of PVP-057 as an ID adjuvant when admixed with multiple antigens and the potential for it to be used as an adjuvant for vaccines directed at HHVs.
Adult C57BL/6 J mice (N = 6 per group) were immunized intradermally on Day 0 and Day 14 with 0.5 µg VZV gE, 0.5 µg CMV gB, and 0.5 µg HSV gD2 ± PVP-057 (100 nmol). Mice were bled on Day 42, and anti-VZV gE (A), CMV gB (B), and HSV gD2 (C) IgG titers were assessed. N = 6 per group. Box plots depict median and interquartile range (IQR), with whiskers extending to minimum and maximum data points. One-sided Mann–Whitney U tests were applied. NSp > 0.05, *p ≤ 0.05, **p ≤ 0.01. Source data are provided as a Source Data file.
Discussion
TLR3 is a PRR that can be targeted to enhance innate antiviral defense and/or adaptive immunity via adjuvantation of vaccinal antigens to protect against infectious diseases36. Given its potentially broad biological applicability, TLR3 is a powerful target for a range of diseases. However, the prophylactic and therapeutic potential of TLR3 signaling has been limited by the narrow range of biologic agonists of relatively high molecular weight ( > 10 kDa)13,14. Because of its reduced size, a small molecule TLR3 agonist could (a) advance TLR3-targeting biopharmaceutical agents designed to minimize toxicity and (b) serve as a probe to elucidate the full immunological nature of TLR3 signaling. Here, by screening a library of small-molecule compounds, we describe the discovery of the first small-molecule agonist of human and murine TLR3, a thiazole benzamide derivative dubbed PVP-057.
The mechanism of action of PVP-057 was elucidated via multiple in vitro approaches. By evaluating reporter cell signaling pathways, we observed that PVP-057 induces an IFN-skewed response with moderate NF-κB activity. Reporter cell lines with knockout genes encoding adaptor proteins of TLRs suggested a dependency on TLR-related signaling, but direct assessment of receptor involvement was needed. As most TLR pathways involve the MyD88 adaptor protein, we assessed PVP-057 for activity in THP-1-KO-MyD88 cells. The unaltered activity of PVP-057-stimulated KO-MyD88 cells indicated a MyD88-independent mechanism of action. As TLR3 and TLR4 are MyD88-independent but TRIF- and TBK-1-dependent1,37, PVP-057 activity was subsequently evaluated in human and murine TLR3- and human TLR4-overexpressing reporter cell lines. PVP-057 displayed heightened activity in TLR3-overexpressing cell lines and negligible activity in TLR4-overexpressing cell lines, demonstrating TLR3-specific activity. This finding was corroborated by the discovery that pre-treatment of the TLR3-overexpressing cell line with a TLR3-specific inhibitor would completely extinguish this response. Because of the similar involvement of TRIF and TBK1 adaptor molecules in DNA/RNA-targeting cytosolic receptor signaling pathways38, we evaluated PVP-057 for cGAS-STING or MDA5/RIG-I signaling and observed no stimulatory effect. This contrasts with the commonly investigated TLR3 agonist poly(I:C), which also activates the MDA5/RIG-I pathways39. Our studies support the precise activation of TLR3 by PVP-057. As such, besides its clinical utility, PVP-057 can also be utilized as an important tool to distinguish any overlapping effects of MAVS and TLR3 stimulation. Furthermore, though our findings have established the activity of PVP-057 as being TLR3-dependent, this does not exclude the possibility that activity may be mediated by accessory proteins or be synergistic with the activation of other receptors. Small-molecule and synthetic agonists with unique physical properties may induce activation of PRRs in ways that are often complex and may not follow canonical activation pathways seen with naturally derived agonists, despite phenotypic similarities in response40. Future mechanistic studies will further clarify the binding and signaling mechanisms of PVP-057.
Searches of public databases (PubMed, Google, CHEMBL, Therapeutic Target Database. Keywords: TLR3 Small Molecule, TLR3 Agonist, TLR3 Ligand) identify only one other previously reported small-molecule TLR3 agonist, with the rest being synthetic nucleotides. As compared to our study, limitations of currently proposed TLR3-dependent small molecules include compound promiscuity, with the only previously reported agonist CU-CPT17e reported to simultaneously activate TLRs (such as 3, 8, and 9), along with unknown in vivo activity41. Due to their large size, the applicability of synthetic nucleotide agonists is often limited by challenges in synthesis, inconsistent molecular weights, and variability in biological responses. Being ~130 times smaller in molecular weight than the next largest synthetic nucleotide TLR3 agonist, PVP-057 can activate this PRR with remarkable potency.
Harnessing green chemistry principles that use less hazardous chemical syntheses, reduce the use of toxic solvents, and minimize waste production42 we have developed a reliable and simple scheme for PVP-057 synthesis, which has been scaled up to ~200 times its initial yield with minimal reductions in product purity. These considerations highlight the unique advantages of this TLR3 small molecule agonist adjuvant: time-, waste-, and cost-efficient synthesis. The simplicity of PVP-057 synthesis invites targeted medicinal chemistry, which could enable further developments in the potency, binding efficiency, and solubility of this lead compound. The small and potent nature of this compound may also allow for greater compatibility with formulation platforms as compared to larger biologics43. Remarkably, based on its ability to activate TLR3, PVP-057 may also have prophylactic and therapeutic potential for conditions such as brain ischemia, atherosclerosis, arterial injury, and cancer44,45,46,47, areas needing further investigation.
PVP-057 robustly enhanced the immunogenicity of multiple protein antigens from distinct pathogens. The VZV gE-specific IgG and IgG1 Ab titers induced with PVP-057 adjuvantation, at multiple doses, were non-significant against AS01B, an established clinical-grade vaccine adjuvant48. Our longitudinal analysis revealed sustained elevation of anti-gE IgG titers, extending up to 185 days post-initial immunization, following administration of PVP-057-adjuvanted gE, in both IM and ID-immunized animals. The observed durability of immunogenicity underscores the promising adjuvanticity of PVP-057 in protein-based vaccine formulations. PVP-057 also successfully adjuvanted influenza rHA, SARS-CoV-2 spike protein, HSV gD2, and CMV gB when administered IM. Of note, PVP-057 also elicited robust neutralizing Abs against SARS-CoV-2 RBD when administered with the SARS-CoV-2 spike protein. These results display the broad applicability of PVP-057 in amplifying immunity to multiple vaccinal antigens and routes. While we focused on the ID and IM routes of vaccine administration, future studies should also expand to target mucosal and subcutaneous delivery, due to the expression and role of TLR3 in mucosal and skin immunity49,50,51. Furthermore, as elicitation of an immune response does not necessarily correlate to in vivo protection, future studies should include challenge models to test the prophylactic ability of antigen-specific antibody titers generated via adjuvantation with PVP-057.
Though PVP-057 alone has proven its ability to adjuvant multiple antigens in the absence of a carrier or delivery system, future work should examine alternative avenues for formulation and/or conjugation to established or novel delivery systems. The incorporation of PVP-057 into a tailored delivery system may have the potential to further drive the relative polarization of PVP-057-based vaccines and immunotherapies towards a greater type 1 response, aiming for the Th1/Th2 balance seen in adjuvant formulations such as AS01B. Future studies may also need to examine molecular analogs and their potential to produce a heightened or more targeted response or be amenable to formulation. By applying medicinal chemistry, formulation science, and delivery systems approaches, the impact of PVP-057 as an immunomodulatory drug can be further optimized for various target populations and indications52,53, especially for immune-distinct populations at the extremes of life, where endosomal and cytosolic PRR targeting has been most effectively demonstrated48,54,55,56.
We studied the immunomodulatory effects of PVP-057, particularly focusing on its impact on cellular immune responses. Given the crucial role of cell-surface antigens CD80/86 in both innate and adaptive immune activation57,58,59, we assessed the effect of PVP-057 on their expression, thus shedding light on its immunostimulatory properties. PVP-057 significantly enhanced CD80 and CD86 expression in THP-1 cells, comparable to PMA. Given the importance of human primary cell readouts in predicting immunomodulatory activity, we stimulated adult human PBMCs and MoDCs with PVP-057. Transcriptomic and serological readouts of human primary PBMCs stimulated with PVP-057 were observed to be consistent with the range of activity of poly(I:C) in the same assays. MoDCs were subsequently assessed to determine whether a more mature antigen-presenting cell population would reveal a dendritic cell-specific activity profile. PVP-057 induced a trend of maturation of human MoDCs via the CCR7/CD40 axis in a dose-dependent manner. We hypothesize that PVP-057 may function via CD40-mediated CCR7 activation and subsequent trafficking of APCs to the draining lymph node. These results not only underscore the potential of PVP-057 as a potent immunostimulatory agent, but also suggest its promising clinical implications, particularly in terms of adjuvanticity and its possible association with APC migration and maturation60,61.
Extending beyond in vitro assessments, we explored the impact of PVP-057 on antigen-specific T cell responses in vivo. Previous studies have revealed the pivotal role of CD4+ T cells in controlling the reactivation of VZV62,63,64. Mice ID immunized with VZV gE admixed with PVP-057 displayed significant increases in the intracellular expression of IL-2 and TNF in the effector CD4+ T cell compartment. These cytokines are crucial mediators of T cell activation and effector functions, indicating that PVP-057 may promote robust T cell responses. A small increase in CD4+ IFNγ+ T cells and IFNγ SFCs after ID administration of PVP-057 was also observed, though this effect was non-significant in both readouts. The ID-specificity of this T-cell activation suggests that there may be some unique skin-specific utility to the mechanism of action of PVP-057. This should be further evaluated in order to confirm and elucidate the modest trends observed here.
Further in vivo studies confirmed the adjuvant activity of PVP-057 to be TLR3 pathway-dependent with respect to the enhancement of humoral responses against the VZV gE antigen. WT mice immunized with PVP-057 elicited robust induction of anti-VZV gE Abs, while PVP-057 failed to mount IgG2c production in TLR3-KO mice. These observations demonstrate the role of TLR3 in mediating the adjuvanticity of PVP-057, particularly in driving Th1-type immune responses. Future studies should validate and expand on these results via a study of mice selectively deficient in other key downstream signal transduction factors in the TLR3-mediated pathway.
In summary, PVP-057 is an immunostimulant featuring a well-characterized mechanism of action, green chemistry synthesis (3-step production, good yield, and high purity), small molecular weight, ability to act as a single-component vaccine adjuvant compatible with both ID and IM administration, and ability to adjuvant multiple antigens from distinct pathogens. Given these attributes, PVP-057 is a promising immunomodulatory compound for further basic and translational investigation.
Methods
High throughput screening
To identify agents that robustly activate human leukocytes, ~200,000 small molecules were screened in THP-1 Lucia cell lines obtained from InvivoGen (San Diego, CA), as previously described65. Briefly, THP-1-Lucia cells, derived from a pediatric leukemia patient’s blood, are human monocytic cells containing an NF-kB-inducible luciferase (Luc) reporter construct. This construct enables the measurement of NF-kB activation by quantifying luminescence emitted by the secreted Luc enzyme. THP-1-Lucia cells were cultured in THP-1 culture media consisting of RPMI 1640 supplemented with 10% heat-inactivated fetal bovine serum (FBS; Gibco A5256701), 10 mM HEPES, 1.0 mM sodium pyruvate, 50 μg/mL Penicillin-Streptomycin (Gibco 15140122), and 100 µg/mL Normocin (InvivoGen, ant-nr-05). Cultured cells were maintained in a 37 °C incubator with 5% CO2 and a humidified atmosphere. Passaging was performed every 2 to 3 days, with the cell concentration kept below 2.0 × 106 cells/mL media.
THP-1-Lucia cells, ranging from passage 15 to 18 and suspended in culture medium, were distributed into 384-well black-walled clear-bottom plates (Corning 3712) at 30,000 cells per well in a 30 μl volume using a Thermo Combi liquid dispenser. Experimental compounds were added to duplicate assay plates using a custom pin transfer workstation, resulting in a final compound concentration of 33 μM in 0.3% DMSO. The plates were then incubated for 24 h at 37 °C with 5% CO2 under 95% humidity. After the incubation period, 10 μL of supernatant was extracted from each well and transferred to a 384-well white-walled opaque microplate (Corning 3570) using an Agilent Vprep. Then, 10 μL of recombinant Lucia protein (InvivoGen), diluted 1:2000 in THP-1 culture media, was added to an empty well (P24). Subsequently, using a Combi liquid dispenser, 50 μL/well of Quanti-Luc substrate (InvivoGen), diluted 1:3 in sterile water, was added to the assay plate. Luminescence was promptly quantified using a PerkinElmer Envision plate reader immediately after substrate addition.
To quantify cell adherence, THP-1-Lucia cells were fixed and dyed with a 2 µg/mL Hoechst solution after a 24-h incubation with screened compounds under 37 °C and 5% CO2 conditions. After expulsion of suspension cells, the number of adherent cells were quantified in a 5 mm2 cross section using an Acumen laser scanning cytometer.
Cells and reagents
The THP-1-Lucia (NF-kB), THP-TH1-DUAL (Parental, TBK1 KO, MyD88 KO, IRF3 KO, TRIF KO), HEK-Blue (hTLR3, hTLR4, mTLR3, NULL1), HEK-Lucia (RIG-I), and 293-DUAL (hSTING-R232) were purchased from InvivoGen (thpl-nfkb, thpd-nfis, thpd-kotbk, thpd-komyd, thpd-koirf3, thpd-kotrif, hkb-htlr3, hkb-htlr4, hkb-mtlr3, hkb-null1, hkl-hrigi, and 293d-r232). Assays and cell passages were performed according to the manufacturer’s instructions. poly(I:C) HMW (TLR3), NexaVant (TLR3), rLPS (TLR4), 2’3-cGAMP (STING), or 3p-hpRNA (RIG-I) were used as control agonists while 1% DMSO was used as a vehicle. Additionally, TNF and IFN-β were used as cell-specific controls when appropriate. poly(I:C), NexaVant, 2’3’-cGAMP, and 3p-hpRNA were purchased from InvivoGen (tlrl-pic, vac-nvt, tlrl-nacga-5, and tlrl-hprna), while rLPS was purchased from LIST Biological Labs (#434).
Mice
Female 6 to 8-week-old BALB/c (#000651), C57BL/6 (#000664), and Tlr3 − /− (B6;129S1-Tlr3tm1Flv/J, #005217) mice were purchased from The Jackson Laboratory. Mice were housed under specific pathogen-free conditions at Boston Children’s Hospital, in individually ventilated cages with standard corncob bedding, ad libitum access to autoclaved water and irradiated chow, and environmental enrichment. The animal facility maintained a 12-h light/12-h dark cycle, and ambient temperature of ~22 °C, and relative humidity of ~50 ± 10 %. All the procedures were approved under the Institutional Animal Care and Use Committee (IACUC) and operated under the supervision of the Department of Animal Resources at Children’s Hospital (protocol no. 00002499).
Immunizations and adjuvants
Mice were lightly anesthetized with isoflurane prior to immunizations. Depending on the specific study, mice received IM injections in the posterior thigh or ID injections in the pinna. In experiments involving VZV gE, doses of 50 µL containing 0.5 µg of gE protein (equivalent to 1/100th of the human dose) were administered. For studies utilizing recombinant spike protein from SARS-CoV-2, 50 µL doses containing 1 µg of the spike protein were given. In experiments involving recombinant influenza virus hemagglutinins (rHA), 50 µL doses containing 1 μg each of the following strains were administered: A/Hawaii/70/2019 (H1N1), A/Minnesota/41/2019 (an A/Hong Kong/45/2019-like virus) (H3N2), B/Washington/02/2019, and B/Phuket/3073/2013 derived from the seasonal Flublok vaccine (Protein Sciences Corp).
Adjuvants evaluated included 100 nmol of PVP-057, 5 µl of AS01B suspension (equivalent to 1/100 of the human dose), and 10 µg poly(I:C) HMW (InvivoGen, vac-pic). Formulations with PVP-057 and the vehicle control included 5% Tween-80 to stabilize the vaccine formulation. VZV gE protein and AS01B were sourced from the Shingrix vaccine (GSK). The spike glycoprotein (M1-Q1208, GenBank MN90894) was expressed using mammalian expression vectors and transfected into Expi293F suspension cells (Thermo Fisher) using polyethylenimine (Polysciences). Transfected cells were cultured at 37 °C with 8% CO2 for 5 days, and protein was purified from filtered supernatants using either StrepTactin resin (IBA) or Cobalt-TALON resin (Takara). Affinity tags were cleaved off from eluted protein samples by HRV 3 C protease, and tag-removed proteins were further purified by size-exclusion chromatography using a Superose 6 10/300 column (Cytiva). HSV gD2 protein was sourced from AcroBioSystems. CMV gB protein was sourced from Sino Biological.
Antibody enzyme-linked immunosorbent assay
High-binding flat-bottom 96-well plates (Corning, 9018) were coated with SARS-CoV-2 spike protein (25 ng/well), influenza rHA (50 ng/well), VZV gE protein (50 ng/well), CMV gB (50 ng/well), or HSV gD2 (100 ng/well) and incubated overnight at 4 °C. Plates were washed with 0.05% Tween 20/PBS (PBS-T) and blocked with 1% bovine serum albumin (BSA)/PBS for 1 h at room temperature (RT). Serum samples were serially diluted four-fold in a 12-point dilution scheme with the highest concentration of serum being diluted at 1:100. The serum was incubated for 2 h at RT. Plates were washed three times and incubated for 1 h at RT with horseradish peroxidase (HRP)–conjugated anti-mouse IgG, IgG1, or IgG2c (SouthernBiotech). Plates were washed five times and developed with tetramethylbenzidine (TMB; BD OptEIA) for 5 min (Spike, rHA, VZV gE, CMV gB) or 20 min (HSV gD2) and then stopped with 2 N H2SO4. Optical densities (ODs) were read at 450 nm with a SpectraMax iD3 microplate reader (Molecular Devices) or Infinite 200 PRO M Plex microplate reader (Tecan). End-point titers were calculated as the dilution that emitted an OD exceeding three times the background signal. A value of ½ the starting dilution, equating 50 was assigned to the samples with OD values below the limit of detection for which it was not possible to interpolate the titer.
Human ACE2-RBD inhibition assay
High-binding flat-bottom 96-well plates (Corning, NY) were coated with 100 ng/well recombinant human ACE2 (hACE2) (Sigma-Aldrich) in PBS, incubated overnight at 4 °C, washed three times with PBS-T, and blocked with 1% BSA (Sigma-Aldrich) PBS for 1 h at RT. Each serum sample was diluted at 1:20, pre-incubated with 3 ng of RBD-Fc in 1% BSA PBS for 1 h at RT, and the mixture was then transferred to the hACE2-coated plate. RBD-Fc without pre-incubation with serum samples was added as a positive control, and 1% BSA PBS without serum pre-incubation was added as a vehicle control. Plates were then washed three times and incubated with HRP-conjugated anti-human IgG Fc (Southern Biotech) for 1 h at RT. Plates were washed five times and developed with tetramethylbenzidine (BD OptEIA) for 5 min, then stopped with 2 N H2SO4. The optical density was read at 450 nm with a SpectraMax iD3 microplate reader (Molecular Devices). Percentage inhibition of RBD binding to hACE2 was calculated with the following formula: Inhibition (%) = [1 – (Sample OD value – Vehicle Control OD value)/(Positive Control OD value – Vehicle Control OD value)] × 100.
Splenocyte restimulation, staining, and spectral flow cytometry
Splenocytes were utilized for the assessment of antigen-specific T-cell responses via flow cytometry, following OMIP-11166. Briefly, harvested spleens were mechanically dissociated and filtered through a 70 μm cell strainer. After centrifugation, cells underwent treatment with 1 mL of ammonium-chloride-potassium lysis buffer for exactly 2 min at RT. Subsequently, splenocytes were washed and plated in a 96-well U-bottom plate at a density of 2 × 106 cells/well, and rested overnight at 37 °C in T Cell Media (TCM) comprising RPMI 1640 supplemented with 10% heat-inactivated FBS, penicillin (100 U/mL), streptomycin (100 mg/mL), 2-mercaptoethanol (55 mM), nonessential amino acids (60 mM), HEPES (11 mM), and L-glutamine (800 mM) (all from Gibco), to restore the basal cell activity.
Rested splenocytes were stimulated in TCM with 1 μg/mL of VZV gE protein (Dumas strain)-specific peptides mix (product code PM-VZV-gE; 153 peptides, 15mers with 11 aa overlap; 632 aa length; JPT Peptide Technologies, Berlin, Germany) with anti-mouse CD28/49 d (BD, 1 μg/mL) and 5 μg/mL brefeldin A (BioLegend) for 6 h. After a 6-h stimulation, cells were washed twice using PBS and treated with Mouse Fc Block (BD Biosciences) according to the manufacturer’s instructions. Cells were washed and stained with Aqua Live/Dead stain (1:500; Life Technologies, Carlsbad, CA) for 15 min at RT. Following two additional washes, cells were incubated with the following antibodies for 30 min at 4 °C: anti–mouse CD3, CD4, CD8, CD19, CD44, CD45, CD45R, CD62L, NK1.1 and TCRγδ. Titrations and identifiers of each used antibody are documented in Supplementary Table 2. After surface staining, cells were fixed and permeabilized by using the BD Cytofix/Cytoperm kit according to the manufacturer’s instructions and were subjected to intracellular staining (30 min at 4 °C) using the following anti–mouse antibodies to target Th1 (IFNγ, TNF, IL-2), Th2 (IL-4, IL-5) and Th17 (IL-17A) polarization. Finally, cells were fixed in 1% paraformaldehyde (Electron Microscopy Sciences, Hatfield, PA) for 20 min at 4 °C, washed, and stored in PBS containing the Tandem Stabilizer (BioLegend) at 4 °C in the dark until acquisition. Samples from non-adjuvanted gE-treated groups were stimulated with mitogen (BioLegend, 423301 at 1:500) for 6 h as positive controls for Th1/2/17 signatures.
Cell acquisitions were completed within 18 h of the completion of stains using Sony ID7000 spectral cell analyzer (Sony Biotechnology Inc., San Jose, CA) equipped with five lasers (355 nm, 405 nm, 488 nm, 561 nm and 637 nm) and 147 fluorescence detectors at Cytometry Cores at Dana-Farber Cancer Institute (DFCI) according to the standardized good clinical laboratory practice procedures66. UltraComp eBeadsTM Plus (Invitrogen, 01-3333-42) were used for computing the Spillover Spreading Matrix, along with performing unmixing. During acquisition using the ID7000 spectral cell analyzer, a stop gate was applied on live CD45+ cells with a count of 100 K cells. FCS files generated by ID7000 spectral cell analyzer were analyzed using FlowJo 10.10 for Mac Operating System. The gating strategy is provided in Supplementary Fig. 11.
ELISpot assay
ELISpot plates were ethanol-activated and then coated with IFNγ overnight, following manufacturer recommendations (ImmunoSpot, ‘Mouse IFNγ’). Treatment groups were randomly assigned within and across mouse cages and blinded to the investigator during immunizations. Splenocytes, processed as above, were plated at 5 ×105 cells per well in CTL test media with 1% L-glutamine (Thermofisher 25030081), then stimulated with vehicle control (DMSO), positive control (PMA-ionomycin, Biolegend 423301), or gE-specific peptide (JPT, PM-VZV-gE, in duplicate) at 1 µg/mL for 20 h67. Plates were developed following manufacturer recommendations, dried, and then shipped to CTL for imaging, blinded to treatment group. The number of IFNγ spot-forming cells was averaged across replicates, subtracting the DMSO baseline, and reported as per million cells plated. ELISpot statistical evaluation included a Shapiro-Wilk test for normality, then a one-sided unpaired Wilcoxon rank-sum test, hypothesizing PVP-057 adjuvant-amplified response over antigen-alone, a two-sided Wilcoxon rank-sum comparing AS01B and PVP-057 containing groups, and two-sided Wilcoxon rank-sum comparing immunization routes (IM vs ID). Spearman correlation was employed for statistical analysis.
Monocyte-derived dendritic cells (MoDCs) assay
Human MoDCs were created as previously described68,69. In brief, peripheral blood samples were collected from healthy adults aged 18–50 years, according to Boston Children’s Hospital IRB-approved protocol (protocol number X07-05-0223). Written informed consent was obtained from all participants prior to enrollment. For generating immature MoDCs, monocytes were isolated from PBMCs using magnetic CD14+ beads, following the manufacturer’s protocols (Miltenyi Biotec). CD14+ monocytes were counted and then differentiated into MoDCs in RPMI 1640 medium supplemented with IL-4 (500 IU/mL), GM-CSF (1000 IU/mL; both Miltenyi) and autologous platelet-poor plasma (PPP) or FBS (Cytiva Hyclone). On day 5, MoDCs were harvested, resuspended at 200,000 cells per well in a 96-well U-bottom plate or one million cells per well in a 48 well plate, and stimulated with or without agonists, and autologous platelet-poor plasma (PPP) or FBS (Cytiva Hyclone). MoDCs were then incubated at 37 °C and 5% CO2. After 18–24 h, following centrifugation, 100 µl of supernatant was collected from each well and frozen at -80 °C for future cytokine measurement. The cells were then collected using 50 mM EDTA and re-plated into 96 well U-bottom plates at one million cells per well. Cells were centrifuged, washed with PBS, blocked using human Fc block (Cat# 564220, BD Biosciences, East Rutherford, NJ), stained with Live/DeadTM Lime (Cat#L34989, ThermoFisher Scientific, Waltham, MA) followed by staining with flow cytometry antibodies in FACS buffer (PBS-30% BSA) with 10% BD HorizonTM Brilliant Stain Buffer Plus (Cat# 566385, BD Biosciences, East Rutherford, NJ). The following Flow Cytometry panel was used: anti-CD14-BUV395 (Clone M5E2, Catalog (Cat) # 569102), anti-CD40-PE-Cy7 (Clone 5C3, Cat# 561215), anti-CD86-BB515 (Clone FUN-1, Cat# 564544), anti-CD80-RB705 (Clone2D10.4, Cat# 756967), anti-HLA-DR-RY586 (Clone L243, Cat# 753691), anti-CD3-RY610 (Clone UCHT1, Cat# 571134), anti-CD11c-R718 (Clone B-ly6, Cat# 566932), anti-CD45-BV421 (Clone HI30, Cat# 563879) (BD Biosciences, East Rutherford, NJ) and anti-CCR7-BV750 (Clone G043H7, Cat# 353254) (BioLegend, San Diego, CA). The cells were washed, fixed in 1% paraformaldehyde, stored at 4 °C, and analyzed using LSRFortessaTM (BD Biosciences, East Rutherford, NJ) within 48 h at BCH’s Flow Cytometry Research Core. The LSRFortessaTM was configured with ultraviolet (355 nm), violet (407 nm) blue (488 nm), yellow/green (568 nm), and red (640 nm) lasers. Data were analyzed using FlowJo software version 10.10 for the Mac Operating System.
Scale-up synthesis of PVP-057
The reaction of ethyl 2-aminothiazole-4-acetate with 3,5-dimethoxybenzoyl chloride in the presence of pyridine afforded ethyl 2-(2-(3,5-dimethoxybenzamido)thiazol-4-yl)acetate as a white solid. Hydrolysis of this intermediate with 10% sodium hydroxide (NaOH) followed by acidification with hydrochloric acid (HCl) gave 2-(2-(3,5-dimethoxybenzamido)thiazol-4-yl)acetic acid as a white solid. Amide coupling of the carboxylic acid intermediate with 2-amino-6-ethoxybenzothiazole using 1-Ethyl-3-(3-dimethylaminopropyl)carbodiimide (EDC), as the coupling reagent, with 1-hydroxy-7-azabenzotriazole (HOAt), as a co-coupling reagent, produced PVP-057 as a white solid with a total yield of 56%. The purity and characterization of the product were confirmed by UPLC-MS and 1H-NMR, respectively.
Step i: Ethyl 2-aminothiazole-4acetate (0.218 g, 1.3 mmol) was slowly added to an ice-cooled solution of 3,5-dimethoxybenzoyl chloride (0.26 g, 1.3 mmol) in 10 mL of pyridine. The mixture was heated at 120 ᵒC for 10 min and then added to 50 mL of ice-cooled deionized (DI) water. After acidification using 6 M HCl to pH 2, a precipitate was generated and filtered as a white solid (327 mg, 72% yield).
Step ii: To a mixture of ethyl 2-(2-(3,5-dimethoxybenzamido)thiazol-4-yl)acetate (0.327 g, 0.93 mmol) in ethanol (EtOH) 10 mL, a solution of 10% sodium hydroxide (NaOH) in water was added dropwise until the solid intermediate is fully dissolved. The mixture was stirred at RT for 1 h to afford the carboxylate sodium salt. After the removal of the solvent in vacuo, the salt intermediate was dissolved in DI water and then acidified with 6 M HCl to pH 2. The precipitate was collected by filtration and dried under vacuum as a white solid (299 mg, 97% yield).
Step iii: A mixture of 2-(2-(3,5-dimethoxybenzamido)thiazol-4-yl)acetic acid (0.299 g, 0.93 mmol), EDC (0.144 g, 0.93 mmol), HOAt (0.126 g, 0.92 mmol), and 2-Amino-6-ethoxybenzothiazole (0.180 g, 0.93 mmol) in a 10 mL mixture of 10:1 acetonitrile (MeCN)/dimethylformamide (DMF) was stirred at RT for 22 h. The mixture was poured into ice water, a precipitate was collected by filtration (361 mg, 78% yield) and further purified by flash chromatography (70:30 MeCN:H2O) to afford the final product PVP-057 as a white solid (56% total yield).
The purity of the product is confirmed by UPLC-MS. % purity was defined by the following formula and using Agilent MassHunter auto-integration calculations of area under curve (AUC) for the UV spectra at 254 nm (Supplementary Fig. 6A):
All chemicals and solvents were purchased from Sigma, Fisher Scientific, Ambeed and Oakwood. 1H NMR was recorded on Agilent 400 MHz NMR spectrometers. The chemical shifts were reported in parts per million (ppm). Multiplicities were indicated as follows: s (singlet), d (doublet), t (triplet), q (quartet), m (multiplet), and dd (doublet of doublet). J-coupling constants were reported in hertz (Hz). For compound PVP-057, NMR experiments were performed in dimethyl sulfoxide-d6. UPLC–MS was performed on an Agilent 1260 Infinity II LC with an Agilent Ultivo Triple Quad mass spectrometer. Agilent Poroshell 120 column (EC-C18 2.7 μm, 3.0 × 100 mm) was used during liquid chromatography. The mobile phases were MeCN and water containing 0.01% trifluoroacetic acid. An isocratic ratio of 30:70 (v/v) MeCN /H2O was used over 3.5 min at a flow rate of 0.4 mL/min. The chromatograms were detected at UV wavelengths 210 and 254 nm. The final products were purified on Angela HP-100 pre-LC system with a Venusil PrepG C18 column (10 μm, 120 Å, 21.2 mm×250 mm).
qPCR/gene expression analysis
Fresh adult human PBMCs were stimulated for 4 h, then lysed with lysis buffer (Qiagen). RNA extraction was performed using the Qiagen RNEasy Mini kit. QIAshredder spin columns (Qiagen) were used to homogenize the lysates and DNase digestion was performed. All samples were analyzed via NanoDrop (Thermo Scientific) and had a A260/A280 ratio over 2.0. cDNA synthesis was performed using iScript (BioRad) following the manufacturer’s protocol. qPCR was run on 7300 Real-Time PCR System (Applied Biosystems) using TaqMan custom plates (ThermoFisher). dCT values were calculated reporting Ct values to the average of 4 housekeeping genes (18 s rRNA, GAPDH, HPRT, GUSB).
Multiplex assay
Custom 96-well Milliplex Human Cytokine/Chemokine/Growth Factor Panel A kits (Merck Millipore, HCYTA-60K) were used with the following anti-human beads: GM-CSF, IFNα2, IFNγ, IL-1β, IL-6, IL-8, IL-10, IL-12 (p40), IL-12 (p70), IL-15, IP-10, CCL2, MIP-1α, MIP-1β, RANTES, and TNFα. The standard curves and quality controls were prepared as described in the kit protocol. To prepare the beads, 85 μL of each bead was added to the bead mixing bottle and the final volume was brought up to 4.5 mL using bead diluent. 20 μL of cellular stimulation test media (exact makeup dependent on sample) was added to all standard, blank, and quality control wells. 20 μL of standard, quality control, and blank (assay buffer) were added to the respective wells. 20 μL of non-diluted samples and 20 μL of assay buffer were added to all sample wells. 10 μL of beads were added to all samples, and the plate was incubated overnight at 4 °C shaking at 750 rpm. The following day, contents were washed as follows: plate was incubated on a handheld magnet (Merck Millipore, 40-285) at RT for 2 min. While continuing to hold the plate on the magnet, the contents were removed by flicking into an appropriate waste receptable and tapping gently on paper towels. 50 μL of wash buffer was added to each well and wash was repeated three times. 6 μL of the provided detection antibodies was added to all wells and incubated at room temperature for 1h, shaking at 750rpm. 6 μL of Streptavidin-Phycoerythrin was added to each well and incubated at RT for 1 h shaking at 750 rpm. The plate was washed three more times, and 35 μL of PBS was added to every well and incubated at RT for 1 h at 750 rpm. Fluorescence data were collected using a Flexmap 3D analyzer running xPONENT software version 4.2. Milliplex Analyst software version 5.1 was used to fit data to a 5-point log curve and convert data to pg/mL values.
Statistical analysis
Statistical analyses were performed using Prism v10.6.1 (GraphPad Software) and R (v4.3.2) and are listed in each figure legend. Unless otherwise stated, data is generally represented as means ± SEM in bar and line graphs depicting error bars. Box plots depict median and interquartile range (IQR), with whiskers extending to the minimum and maximum data points. Statistically significant p values are indicated by *p < 0.05, **p ≤ 0.01, ***p ≤ 0.001, and ****p ≤ 0.0001. Unless otherwise noted, data were analyzed by one- or two-way analyses of variance (ANOVAs) followed by post hoc Tukey’s test or Dunnett’s test for multiple comparisons or by unpaired, nonparametric t tests for comparisons between two groups. Non-normally distributed data were log10-transformed prior to comparison when applicable. Unless otherwise stated, N represents biological replicates.
Reporting summary
Further information on research design is available in the Nature Portfolio Reporting Summary linked to this article.
Data availability
Contingent on scientific review and a fully executed material transfer agreement with Boston Children’s Hospital Technology & Innovation Development Office, access to PVP-057 (small molecule and formulations), may be provided upon request as submitted to D.J.D. or O.L. All data generated in this study are provided in the Source Data file. Source data are provided with this paper.
References
Akira, S. & Takeda, K. Toll-like receptor signalling. Nat. Rev. Immunol. 4, 499–511 (2004).
Schüller, S. S. et al. Immune profiling of age and adjuvant-specific activation of human blood mononuclear cells in vitro. Commun. Biol. 7, 709 (2024).
Lee, B., Nanishi, E., Levy, O. & Dowling, D. J. Precision vaccinology approaches for the development of adjuvanted vaccines targeted to distinct vulnerable populations. Pharmaceutics 15 https://doi.org/10.3390/pharmaceutics15061766 (2023).
Dowling, D. J. Early life immune ontogeny—understanding how we build and sustain immunity to infection. Perspect. Public Health 136, 205–207 (2016).
Zhang, S. Y. et al. TLR3 immunity to infection in mice and humans. Curr. Opin. Immunol. 25, 19–33 (2013).
Iwasaki, A. & Medzhitov, R. Toll-like receptor control of the adaptive immune responses. Nat. Immunol. 5, 987–995 (2004).
Rock, F. L., Hardiman, G., Timans, J. C., Kastelein, R. A. & Bazan, J. F. A family of human receptors structurally related to Drosophila Toll. Proc. Natl. Acad. Sci. USA 95, 588–593 (1998).
Kawasaki, T. & Kawai, T. Toll-like receptor signaling pathways. Front. Immunol. 5, 461 (2014).
Negishi, H. et al. A critical link between Toll-like receptor 3 and type II interferon signaling pathways in antiviral innate immunity. Proc. Natl. Acad. Sci. USA 105, 20446–20451 (2008).
Gorbea, C. et al. A role for Toll-like receptor 3 variants in host susceptibility to enteroviral myocarditis and dilated cardiomyopathy. J. Biol. Chem. 285, 23208–23223 (2010).
Sultan, H. et al. Poly-IC enhances the effectiveness of cancer immunotherapy by promoting T cell tumor infiltration. J. Immunother. Cancer 8, e001224 (2020).
Martins, K. A. O., Bavari, S. & Salazar, A. M. Vaccine adjuvant uses of poly-IC and derivatives. Expert Rev. Vaccines 14, 447–459 (2015).
Komal, A., Noreen, M. & El-Kott, A. F. TLR3 agonists: RGC100, ARNAX, and poly-IC: a comparative review. Immunologic Res. 69, 312–322 (2021).
Ko, K. H. et al. A novel defined TLR3 agonist as an effective vaccine adjuvant. Front. Immunol. 14, 1075291 (2023).
Dowling, J. K. & Mansell, A. Toll-like receptors: the swiss army knife of immunity and vaccine development. Clin. Transl. Immunol. 5, e85 (2016).
Moyle, G. Toxicity of antiretroviral nucleoside and nucleotide analogues: is mitochondrial toxicity the only mechanism? Drug Saf. 23, 467–481 (2000).
Kato, H. et al. Length-dependent recognition of double-stranded ribonucleic acids by retinoic acid-inducible gene-I and melanoma differentiation-associated gene 5. J. Exp. Med. 205, 1601–1610 (2008).
Robinson, R. A. et al. A phase I–II trial of multiple-dose polyriboinosinic-polyribocytidylic acid in patients with leukemia or solid tumors. J. Natl Cancer Inst. 57, 599–602 (1976).
Kato, H. et al. Differential roles of MDA5 and RIG-I helicases in the recognition of RNA viruses. Nature 441, 101–105 (2006).
Naumann, K. et al. Activation of dendritic cells by the novel toll-like receptor 3 agonist RGC100. Clin. Developmental Immunol. 2013, 283649 (2013).
Crommelin, D. et al. Pharmaceutical evaluation of biosimilars: important differences from generic low-molecular-weight pharmaceuticals. Eur. J. Hosp. Pharm. Sci. 11, 11–17 (2005).
Makurvet, F. D. Biologics vs. small molecules: drug costs and patient access. Med. Drug Discov. 9, 100075 (2021).
Dowling, D. J. et al. Major secretory antigens of the helminth Fasciola hepatica activate a suppressive dendritic cell phenotype that attenuates Th17 cells but fails to activate Th2 immune responses. Infect. Immun. 78, 793–801 (2010).
Uematsu, S. & Akira, S. Toll-like receptors and type I interferons. J. Biol. Chem. 282, 15319–15323 (2007).
Cheng, K., Wang, X. & Yin, H. Small-molecule inhibitors of the TLR3/dsRNA complex. J. Am. Chem. Soc. 133, 3764–3767 (2011).
Nanishi, E., Dowling, D. J. & Levy, O. Toward precision adjuvants: optimizing science and safety. Curr. Opin. Pediatr. 32, 125–138 (2020).
Pulendran, B., S Arunachalam, P. & O'Hagan, D. T. Emerging concepts in the science of vaccine adjuvants. Nat. Rev. Drug Discov. 20, 454–475 (2021).
O’Hagan, D. T., Lodaya, R. N. & Lofano, G. The continued advance of vaccine adjuvants—we can work it out. Semin. Immunol. 50, 101426 (2020).
Barman, S., Soni, D., Brook, B., Nanishi, E. & Dowling, D. J. Precision vaccine development: cues from natural immunity. Front Immunol. 12, 662218 (2021).
Bardel, E. et al. Intradermal immunisation using the TLR3-ligand Poly (I:C) as adjuvant induces mucosal antibody responses and protects against genital HSV-2 infection. npj Vaccines 1, 16010 (2016).
Flacher, V. et al. Human Langerhans cells express a specific TLR profile and differentially respond to viruses and Gram-positive bacteria. J. Immunol. 177, 7959–7967 (2006).
Miller, L. S. Toll-like receptors in skin. Adv. Dermatol. 24, 71–87 (2008).
Snapper, C. M. & Paul, W. E. Interferon-gamma and B cell stimulatory factor-1 reciprocally regulate Ig isotype production. Science 236, 944–947 (1987).
Cunningham, A. L. et al. Efficacy of the Herpes Zoster subunit vaccine in adults 70 years of age or older. N. Engl. J. Med 375, 1019–1032 (2016).
Lal, H. et al. Efficacy of an adjuvanted herpes zoster subunit vaccine in older adults. N. Engl. J. Med. 372, 2087–2096 (2015).
Luchner, M., Reinke, S. & Milicic, A. TLR agonists as vaccine adjuvants targeting cancer and infectious diseases. Pharmaceutics 13 https://doi.org/10.3390/pharmaceutics13020142 (2021).
Youn, H. S. et al. Specific inhibition of MyD88-independent signaling pathways of TLR3 and TLR4 by resveratrol: molecular targets are TBK1 and RIP1 in TRIF complex. J. Immunol. 175, 3339–3346 (2005).
Barral, P. M. et al. Functions of the cytoplasmic RNA sensors RIG-I and MDA-5: key regulators of innate immunity. Pharm. Ther. 124, 219–234 (2009).
Dauletbaev, N., Cammisano, M., Herscovitch, K. & Lands, L. C. Stimulation of the RIG-I/MAVS pathway by polyinosinic:polycytidylic acid upregulates IFN-β in airway epithelial cells with minimal costimulation of IL-8. J. Immunol. 195, 2829–2841 (2015).
Borriello, F. et al. An adjuvant strategy enabled by modulation of the physical properties of microbial ligands expands antigen immunogenicity. Cell 185, 614–629 e621 (2022).
Zhang, L., Dewan, V. & Yin, H. Discovery of small molecules as multi-toll-like receptor agonists with proinflammatory and anticancer activities. J. Med. Chem. 60, 5029–5044 (2017).
Ganesh, K. N. et al. Green chemistry: a framework for a sustainable future. ACS Omega 6, 16254–16258 (2021).
Wilson, D. S. et al. Antigens reversibly conjugated to a polymeric glyco-adjuvant induce protective humoral and cellular immunity. Nat. Mater. 18, 175–185 (2019).
Li, Y. et al. TLR3 ligand poly IC attenuates reactive astrogliosis and improves recovery of rats after focal cerebral ischemia. CNS Neurosci. Ther. 21, 905–913 (2015).
Cole, J. E. et al. Unexpected protective role for Toll-like receptor 3 in the arterial wall. Proc. Natl. Acad. Sci. USA 108, 2372–2377 (2011).
Nelson, A. M. et al. dsRNA released by tissue damage activates TLR3 to drive skin regeneration. Cell Stem Cell 17, 139–151 (2015).
Zheng, X., Li, S. & Yang, H. Roles of toll-like receptor 3 in human tumors. Front. Immunol. 12 https://doi.org/10.3389/fimmu.2021.667454 (2021).
Nanishi, E. et al. An aluminum hydroxide:CpG adjuvant enhances protection elicited by a SARS-CoV-2 receptor binding domain vaccine in aged mice. Sci. Transl. Med 14, eabj5305 (2022).
Zhao, J. et al. Intranasal treatment with poly(I•C) protects aged mice from lethal respiratory virus infections. J. Virol. 86, 11416–11424 (2012).
Horvath, D. et al. Novel intranasal vaccine targeting SARS-CoV-2 receptor binding domain to mucosal microfold cells and adjuvanted with TLR3 agonist Riboxxim™ elicits strong antibody and T-cell responses in mice. Sci. Rep. 13, 4648 (2023).
Tengroth, L. et al. Functional effects of toll-like receptor (TLR)3, 7, 9, RIG-I and MDA-5 stimulation in nasal epithelial cells. PLoS ONE 9, e98239 (2014).
Dowling, D. J. & Levy, O. Pediatric vaccine adjuvants: components of the modern vaccinologist’s toolbox. Pediatr. Infect. Dis. J. 34, 1395–1398 (2015).
Soni, D., Bobbala, S., Li, S., Scott, E. A. & Dowling, D. J. The sixth revolution in pediatric vaccinology: immunoengineering and delivery systems. Pediatr. Res. 89, 1364–1372 (2021).
Borriello, F. et al. Identification and characterization of stimulator of interferon genes as a robust adjuvant target for early life immunization. Front. Immunol. 8, 1772 (2017).
Dowling, D. J. et al. TLR7/8 adjuvant overcomes newborn hyporesponsiveness to pneumococcal conjugate vaccine at birth. JCI Insight 2, e91020 (2017).
Dowling, D. J. Recent advances in the discovery and delivery of TLR7/8 agonists as vaccine adjuvants. ImmunoHorizons 2, 185–197 (2018).
Mir, M. A. in Developing Costimulatory Molecules for Immunotherapy of Diseases (ed Manzoor Ahmad Mir) 1–43 (Academic Press, 2015).
Zheng, Y. et al. CD86 and CD80 differentially modulate the suppressive function of human regulatory T cells1. J. Immunol. 172, 2778–2784 (2004).
Sansom, D. M., Manzotti, C. N. & Zheng, Y. What’s the difference between CD80 and CD86? Trends Immunol. 24, 314–319 (2003).
Martins, K. A. O. et al. Adjuvant-enhanced CD4 T Cell responses are critical to durable vaccine immunity. EBioMedicine 3, 67–78 (2016).
Dowling, D., Hamilton, C. M. & O’Neill, S. M. A comparative analysis of cytokine responses, cell surface marker expression and MAPKs in DCs matured with LPS compared with a panel of TLR ligands. Cytokine 41, 254–262 (2008).
Zerboni, L., Sen, N., Oliver, S. L. & Arvin, A. M. Molecular mechanisms of varicella zoster virus pathogenesis. Nat. Rev. Microbiol 12, 197–210 (2014).
Cheng, X. et al. A synergistic lipid nanoparticle encapsulating mRNA Shingles vaccine induces potent immune responses and protects guinea pigs from viral challenges. Adv. Mater. 36, e2310886 (2024).
Haberthur, K. et al. CD4 T cell immunity is critical for the control of simian varicella virus infection in a nonhuman primate model of VZV infection. PLoS Pathog. 7, e1002367 (2011).
Soni, D. et al. From hit to vial: precision discovery and development of an imidazopyrimidine TLR7/8 agonist adjuvant formulation. Sci. Adv. 10, eadg3747 (2024).
Barman, S. et al. OMIP-111: Immune-profiling of T helper 1 (Th1), Th2, and Th17 signatures in murine splenocytes by targeting intracellular cytokines. Cytom. A 107, 221–225 (2025).
Koldehoff, M., Horn, P. A. & Lindemann, M. Cellular Immune response after vaccination with an adjuvanted, recombinant zoster vaccine in allogeneic hematopoietic stem cell transplant recipients. Vaccines 10 https://doi.org/10.3390/vaccines10050809 (2022).
Dowling, D. J. et al. Toll-like receptor 8 agonist nanoparticles mimic immunomodulating effects of the live BCG vaccine and enhance neonatal innate and adaptive immune responses. J. Allergy Clin. Immunol. 140, 1339–1350 (2017).
Dowling, D. J. et al. A meningococcal outer membrane vesicle vaccine incorporating genetically attenuated endotoxin dissociates inflammation from immunogenicity. Front. Immunol. 7, 562 (2016).
Acknowledgements
The authors thank the members of the BCH Precision Vaccines Program for helpful discussions. We thank leadership of Boston Children’s Hospital, including Drs. Wendy Chung, Nancy Andrews, and Kevin Churchwell and Mr. Gus Cervini, for their support of the Precision Vaccines Program. This study was supported in part by US National Institutes of Health National Institutes of Allergy and Infectious Diseases awards, including Adjuvant Discovery (HHSN272201400052C and 75N93019C00044) and Development (HHSN272201800047C) Program Contracts to O.L. Work in D.J.D.‘s laboratory was supported by Vaccine Adjuvant Discovery Program contract (75N93019C00044). The high throughput screen was conducted at the ICCB-Longwood Screening Facility at Harvard Medical School and the authors thank the ICCB-L team for their support. The authors thank Arsh Patel and Joshua Weaver from the Cytometry Cores at Dana-Farber Cancer Institute (DFCI) for their technical assistance, as well as Piyush Mishra and Ahsan Saeed for their contribution to the synthesis of PVP-057. We thank Barney S. Graham (NIH Vaccine Research Center) for generously providing the plasmid for pre-fusion stabilized SARS-CoV-2 spike trimer. E.N. is a Japanese Society for the Promotion of Science (JSPS) Overseas Research Fellow and a joint Society for Pediatric Research and Japanese Pediatric Society Scholar. The illustration in Fig. 1A was created using BioRender under the Boston Children’s Hospital license.
Author information
Authors and Affiliations
Contributions
J.M.A. and K.Z.A. contributed equally. W.Z., O.L., and D.J.D. jointly supervised work. B.L., D.D., E.N., K.Z.A., J.M.A., M.P., O.L., W.Z. and D.J.D. designed research. B.L., D.D., E.N., K.Z.A., J.M.A., M.P., Y.S., F.B., S.B., B.B., A.K., M.M., C.M.M., T.R.O., M.V.G., I.L., K.L., C.O., M.G., K.W., W.K.C., S.E.B., P.S., D.V., K.R., K.C., C.S., S.T., S.D.v.H., and H.S.S. performed research. S.D.P. and H.S.S. contributed new reagents or analytic tools. B.L., D.D., K.Z.A., E.N., J.M.A., and D.J.D. wrote the paper; all authors edited the manuscript. O.L. and D.J.D. secured the funding.
Corresponding author
Ethics declarations
Competing interests
F.B., O.L., and D.J.D. are named inventors on patent applications held by Boston Children’s Hospital related to thiazole benzamide compounds, including PVP-057, encompassing their use as immunomodulators and adjuvants. F.B., B.B., O.L., E.N., Y.S., T.R.O., S.D.v.H., and D.J.D. are named inventors on patent applications related to multiple adjuvants and vaccinal antigens. O.L. is a consultant to and his laboratory receives sponsored research support from GlaxoSmithKline (GSK). He also receives royalties from Wolters Kluwer for his contribution to a chapter in UpToDate. D.J.D. has served as a consultant for Merck Research Laboratories/Merck Sharp & Dohme Corp. (a Merck & Co., Inc. subsidiary), is on EdJen BioTech’s scientific advisory board, and his laboratory receives sponsored research support from Merck and Combined Therapeutics. O.L. and D.J.D. are co-founders of ARMR Sciences. The remaining authors declare no competing interests.
Peer review
Peer review information
Nature Communications thanks Seung Hyun Han, Inger Øynebråten and the other, anonymous, reviewer(s) for their contribution to the peer review of this work. A peer review file is available.
Additional information
Publisher’s note Springer Nature remains neutral with regard to jurisdictional claims in published maps and institutional affiliations.
Supplementary information
Source data
Rights and permissions
Open Access This article is licensed under a Creative Commons Attribution-NonCommercial-NoDerivatives 4.0 International License, which permits any non-commercial use, sharing, distribution and reproduction in any medium or format, as long as you give appropriate credit to the original author(s) and the source, provide a link to the Creative Commons licence, and indicate if you modified the licensed material. You do not have permission under this licence to share adapted material derived from this article or parts of it. The images or other third party material in this article are included in the article’s Creative Commons licence, unless indicated otherwise in a credit line to the material. If material is not included in the article’s Creative Commons licence and your intended use is not permitted by statutory regulation or exceeds the permitted use, you will need to obtain permission directly from the copyright holder. To view a copy of this licence, visit http://creativecommons.org/licenses/by-nc-nd/4.0/.
About this article
Cite this article
Lee, B., Dong, D., Nanishi, E. et al. Discovery of a small molecule TLR3 agonist adjuvant. Nat Commun 17, 364 (2026). https://doi.org/10.1038/s41467-025-66878-3
Received:
Accepted:
Published:
Version of record:
DOI: https://doi.org/10.1038/s41467-025-66878-3











