Abstract
Cellulase selectively recognizes cellulose surfaces and cleaves their β-1,4-glycosidic bonds. Combining hydrolysis using cellulase and fermentation can produce alternative fuels and chemical products. However, anaerobic bacteria produce only low levels of highly active cellulase complexes so-called cellulosomes. Therefore, we designed hybrid cellulase complexes from 49 biotinylated catalytic domain (CD) and 30 biotinylated cellulose-binding domain (CBD) libraries on streptavidin-conjugated nanoparticles to enhance cellulose hydrolysis by mimicking the cellulosome structure. The hybrid cellulase complex, incorporating both native CD and CBD, significantly improved reducing sugar production from cellulose compared to free native modular enzymes. The optimal CBD for each hybrid cellulase complex differed from that of the native enzyme. The most effective hybrid cellulase complex was observed with the combination of CD6-4 from Thermobifida fusca YX and CBD46 from the Bacillus halodurans C-125. The hybrid cellulase complex/CD6-4-CBD46 and -CD6-4-CBD2-5 combinations showed increased reducing sugar production. Similar results were also observed in microcrystalline cellulose degradation. Furthermore, clustering on nanoparticles enhanced enzyme thermostability. Our results demonstrate that hybrid cellulase complex structures improve enzyme function through synergistic effects and extend the lifespan of the enzyme.
Similar content being viewed by others
Introduction
Cellulase (β-1,4-glycosidase) is an enzyme that selectively recognizes cellulose surfaces and effectively cleaves their β-1,4-glycosidic bonds under mild conditions. Cellulases are characterized into two main categories: exoglucanases, which liberate cellobiose units from the ends of cellulose chains, and endoglucanases, which randomly cleave internal bonds within amorphous regions of the cellulose chain. Cellobiose produced by these enzymes is hydrolyzed into glucose by β-glucosidase. Additionally, endoglucanases can be further divided into processive endoglucanase and non-processive types. Processive endoglucanases continuously hydrolyze cellulose chains without detaching from the substrate. Combining hydrolysis using cellulase and fermentation could be used for the low-energy and environmentally friendly production of alternative fuels and chemical products. Over 1000 types of cellulase have been investigated, and approximately 30% of these have catalytic domains (CD), and cellulose binding domains (CBD) that promote the effective degradation of cellulose by increasing the substrate concentration around the CD1. Another 30% include a dockerin domain, which is a component of the larger cellulase complex known as the cellulosome. Anaerobic bacteria produce the cellulosome, in which 5–10 cellulases are tandemly arranged using a cohesin-dockerin interaction on a giant protein scaffold protein containing a CBD2,3. Assembling different cellulases on a scaffold enhances cellulose degradation synergistically by creating new accessible sites for the enzymes and improving cellulosome-substrate proximity through intramolecular interactions with CBDs4,5. Therefore, the cellulosome has the highest specific activity in cellulose hydrolysis. However, anaerobic bacteria produce low cellulosome levels, making industrial application challenging6. To address this, researchers have developed a chimera cellulase by replacing or inserting modular units7,8,9,10. Additionally, the engineered mini-cellulosomes, which are smaller and simpler versions of the cellulosome, have been created to help elucidate the function of the more complex natural systems11,12,13. Artificial cellulosomes can also be produced by clustering cellulase on inorganic nanoparticles14,15,16,17 or a synthetic polymer as a scaffold18. Although cellulase activity was scarcely increased by immobilization on the scaffolds, enzyme stability and reusability were enhanced during cellulose degradation.
Recently, we designed a novel artificial hybrid cellulase complex by using biotinylated CD (CD of endoglucanases) and CBD prepared separately and then reassembled in vitro on the surface of streptavidin-conjugated CdSe nanoparticles (quantum dot) via a biotin-avidin interaction19,20,21. The hybrid cellulase complex can easily change the protein module proportion and cluster these modules at high densities at 30 biotin binding sites on 20 nm nanoparticles. Furthermore, numerous cellulase structures determined by X-ray crystallography were recently deposited in the protein data bank and Pfam22,23. Each cellulase has a functional one- or multi-module structure. Therefore, novel optimized artificial cellulase complexes can be constructed by combining these modular units. We have previously demonstrated improved activity by constructing a hybrid cellulase complex by conjugating CelD from Ruminiclostridium thermocellum ATCC 27405 (CD9-3), EglA from Aspergillus niger CBS 120.49/N400 (CD12-1), and EGPh from Pyrococcus horikoshii OT3 (CD3-8). In our previous studies, we compared CD:CBD ratios of 0:30, 23:7, 15:15, 7:23, and 30:0, and found that the highest activity was achieved at a ratio of 7:23 for all enzymes19,20,21. Furthermore, the combination of cellulase complexes containing different endoglucanase CDs (CelD and EGPh) demonstrated synergistic hydrolytic activity between EG and processive EG19.
In this study, we constructed a domain library of 49 types of endoglucanases CD from the glycoside hydrolase family (GH family 5–9, 12, 16, 44, 45, 48, 51, 61, 74 and 124) and 30 types of CBD from the carbohydrate binding module family (CBM family 1–4, 6, 8–11, 17, 30, 37, 44, 46, 49, 63, 64) by searching a database24. We then screened for the optimal combination to design a hybrid cellulase complex designed from this domain library (Fig. 1).
Results
Successfully preparing CD and CBD libraries
We heteroclustered endoglucanase CDs with other CBDs on nanoparticles via the biotin-avidin interaction to investigate the versatility of the hybrid cellulase complex structure and determine the optimal CD-CBD combination to enhance cellulase activity. For CD, we selected 49 endoglucanases from the carbohydrate active enzyme database (CAZy database) and Protein Data Bank (PDB) under the terms of (1) selecting phylogenetically different enzymes and (2) the possibility of expression in E. coli cells (Table 1). Consequently, biotinylated CDs from 44 endoglucanases were prepared in E. coli cells (Fig. S1, a yield of 20 µg/L-media), and 9 of the 44 types of CDs showed strong degradation activity for phosphoric-acid swollen cellulose (PSC) (> 200 µg reducing sugars per 3.5 mg ml−1-PSC, 40 nM protein, Fig. S2). Therefore, in subsequent experiments, we used the 9 types of biotinylated CD for nanoparticle clustering (Table 1). We selected 30 CBD types from the CAZy and PDB bases for CBD. Twenty-four biotinylated CBDs could be sufficiently prepared in E. coli cells (Fig. S1). The 24 biotinylated CBDs were used for nanoparticle clustering in subsequent experiments (Table 1).
Remodeling the native module cellulase into a hybrid cellulase complex
First, we investigated the effect of clustering with CBD using amorphous cellulose degradation (3.5 mg ml−1 PSC) for endoglucanase CD with a modular structure in the native state (Fig. 2). Free CD5-6, CD6-4, CD7, and CD44 showed a 1.2–twofold increase in cellulase degradation after mixing with CBD (Fig. 2a–c,e, second bar). The activity of the native enzymes (CD6-4, CD26, and CD44) (Fig. 2b,d,e, third bar) was 2.5–3.8 folds increased compared to CD alone (a recombinant module structure could not be prepared for CD5-6 and CD7). In contrast, clustering the enzymes at a CD: CBD molar ratio of 7:23, as we previously reported, produced the best yield among these four structures, indicating a 2.9–6.0- and 1.3–2.1-fold increase compared to CD and the native modular structure, respectively (Fig. 2, right bar).
Producing reducing sugar from phosphoric-acid swollen cellulose (PSC, 3.5 mg mL–1) in a 50 mM acetate buffer (pH 5.0, 200 mM NaCl) at 45 °C for 96 h in the presence of free CD, a CD and CBD mixture (CD + CBD), and a native modular enzymes (native) CD and CBD cluster on streptavidin-conjugated CdSe nanoparticles (hybrid cellulase complex), made from five module enzymes, (a) CD5-6, (b) CD6-4, (c) CD7, (d) CD26, and (e) CD44. Native CBDs used in the experiments were CBD1-4, CBD2-3, CBD1-5, CBD11 and CBD44, respectively. All experiments were performed at a CD concentration of 40 nM.
Optimal combination of CD and CBD on hybrid cellulase complexes
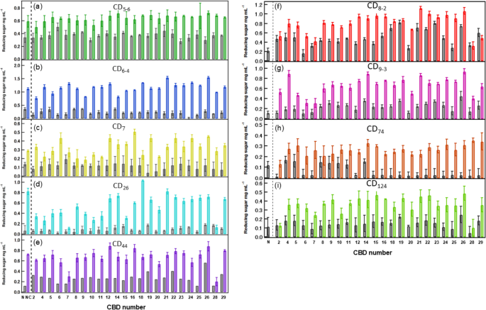
We clustered CBDs from various CBM families to determine the optimal CBD for nine CDs (Fig. 3(a)–(e)). Clustering enzymes with other CBDs enhanced the degradation activity compared to CD alone before clustering. Different types of CBDs had different degradation activity increases. For example, CD26 differed twice between the clustering enzyme and native CD. Consequently, optimized hybrid cellulase complexes showed a higher reducing sugar production than the hybrid cellulase complexes with a CD and CBD combination in the native module structure. For example, CD5-6 and CBD46 (No. 6 CD in Table 1 and No. 26 CBD in Table 2), CD6-4 and CBD46 (No. 13 CD-No. 26 CBD), CD7 and CBD4-2 (No.14 CD-No. 16 CBD), CD26 and CBD8 (No. 37 CD-No. 18 CBD), and CD44 and CBD46 (No. 38 CD-No. 26 CBD) had 1.2-, 2.0-, 1.8-, 1.3-, and 1.2-fold increases, respectively, compared to that of the native clustered enzymes. The maximum reducing sugar yield was produced in the CD6-4-CBD46 (No. 13 CD-No. 26 CBD) combination (1.6 mg mL−1: 46% saccharification yield).
Producing reducing sugar from 3.5 mg mL–1 of PSC in a 50 mM acetate buffer (pH 5.0, 200 mM NaCl) at 45 °C for 96 h in the presence of (a) CD5-6, (b) CD6-4, (c) CD7, (d) CD26, and (e) CD44, made from modular enzymes, and different CBD clusters on streptavidin-conjugated CdSe nanoparticles (hybrid cellulase complexes). Producing reducing sugar from PSC (3.5 mg mL-1) in a 50 mM acetate buffer (pH 5.0, 200 mM NaCl) at 45 °C for 96 h in the presence of (f) CD8-2, (g) CD9-3, (h) CD74, and (i) CD124, made from non-module enzymes, and different CBD clusters on hybrid cellulase complexes. All experiments were performed at a CD concentration of 40 nM. The free CD was used as a reference. N and NC show native enzymes and native clustering enzymes, respectively.
Modular non-forming endoglucanase was also clustered with CBD libraries belonging to various CBM families (Fig. 3 (f)-(i)). Clustering these CDs with libraries of various CBDs enhanced the degradation activity for all CDs except for CD8-2-CBD63, CD8-2-CBD64, and CD124-CBD1-2, combinations. Clustering CD8-2 (No16CD) produced sixfold more reducing sugar combined with CBD11 (No. 21 CBD) than CD alone. CD9-3 and CBD46 (No. 23 CD-No. 26 CBD), CD74 and CBD63 (No. 47 CD-No. 28 CBD), and CD124 and CBD46 (No. 48 CD-No. 26 CBD) had 8.1-, 2.9-, and 4.2-fold increases and the suitable CBD type differed for each CD. Therefore, we successfully screened for the optimal hybrid cellulase complex structure because the hybrid cellulase complex structure can be changed in vitro.
Hybrid cellulase complexes have a synergistic effect with different CBDs
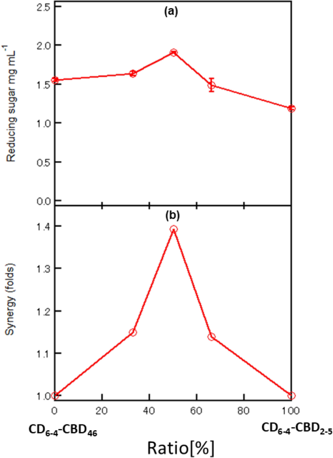
Among the hybrid cellulase complexes investigated, the hybrid cellulase complex with the CD6-4-CBD46 (No. 13 CD–No. 26 CBD) structure demonstrated the most efficient cellulose degradation (Fig. 3). To assess the synergistic effect of combining different CBDs on cellulose hydrolysis, we mixed this hybrid cellulase complex with other complexes containing different CBDs (Fig. 4). The blue bars in Fig. 4b) show the hybrid cellulase complex clustered with CD6-4 and various CBDs. The red bars in Fig. 4c) show the reducing sugar produced in a ratio of 1:1 with another hybrid cellulase complex. The results indicate that the hybrid cellulase complex/CD6-4-CBD46, when combined with another hybrid cellulase complex containing a CBD from Family 1, 2, or 3, significantly increased reducing sugar production. The maximum reducing sugar produced (1.9 mg/mL) was observed in mixture of CD6-4-CBD46 and CD6-4-CBD2-5 (No. 13 CD-No. 10 CBD), indicating a 2.1- (0.9 mg mL−1), 1.7- (1.1 mg/mL), and 1.2-fold (1.6 mg/mL) increase compared to that of the native module enzyme, native hybrid cellulase complex (CD6-4-CBD2-3), and hybrid cellulase complex (CD6-4-CBD46), respectively. In addition, another hybrid cellulase complex was mixed with hybrid cellulase complex (CD6-4-CBD46) and (CD6-4-CBD2-5) at a 1:1:1 ratio (Fig. 4d). Therefore, enhancing the reducing sugar yield of three hybrid cellulase complex types was not observed compared to hybrid cellulase complex (CD6-4-CBD46) and (CD6-4-CBD2-5) mixtures, indicating that synergy between CBD is produced in a mixture of two hybrid cellulase complex types. Therefore, we evaluated the synergistic effect between CBDs on nanoparticles by investigating hybrid cellulase complexes mixed at a different ratio. The reducing sugar was produced in a mixture of equal ratios, indicating a theoretical value of a 1.4-fold synergy (Fig. 5a,b).
The reducing sugar production from PSC (3.5 mg mL−1) in a 50 mM acetate buffer (pH 5.0, 200 mM NaCl) at 45 °C at 96 h with (a) CD6-4 (CD), a native module structure CD6-4-CBD2-3 (N) or hybrid cellulase complexes with native CBD (NC). (b) Reducing sugar production using a hybrid cellulase complexes with different CBDs (blue bar), (c) CD6-4-CBD46 and CD6-4-CBDx clusters on separate streptavidin-conjugated CdSe nanoparticles mixed at an equal molar ratio (1:1) (red bar), and with (d) CD6-4-CBM46, CD6-4-CBM2-5, and another CD6-4-CBDx cluster on separate streptavidin-conjugated CdSe nanoparticles (green bar) mixed at an equal molar ratio (1:1:1). All experiments were performed at a total CD concentration of 40 nM, and the CD/CBM ratios were 7:23. Each experiment was conducted thrice, and the average values are plotted with error bars representing standard variations.
Synergistic effect of the reducing sugar production from PSC (3.5 mg mL−1) in a 50 mM acetate buffer (pH 5.0, 200 mM NaCl) at 45 °C for 96 h on CD6-4-CBD46 and CD6-4-CBD2-5 clusters on separate streptavidin-conjugated CdSe nanoparticles. All the experiments were performed at a CD concentration of 40 nM, and the CD/CBM ratios were 7:23. Each experiment was conducted thrice, and the average values are plotted with error bars representing standard variations.
High-performance hybrid cellulase complexes effectively degrade Avicel
We investigated the microcrystalline cellulose (Avicel) degradation activity of the hybrid cellulase complexes that most efficiently degraded PSC (Fig. 6). The native hybrid cellulase complex showed a 1.2-fold increase in reducing sugar yield compared to the native module structure (Fig. 6a), confirming that the hybrid cellulase complex is also effective for degrading microcrystalline cellulose. We then compared the activity of the hybrid cellulase complexes with various CBDs, finding that the hybrid cellulase complex/CD6-4-CBD46. exhibited the highest activity. However, changing the CBD type did not influence the cellulose degradation activity (Fig. 6b). In contrast, mixing two hybrid cellulase complex types showed a 1.3-fold increased activity compared to the native hybrid cellulase complex. The hybrid cellulase complex (CD6-4-CBD46) and (CD6-4-CBD2-5) combination showed the highest activity. These results were similar to those of degrading PSC (Fig. 6c). However, mixing three hybrid cellulase complex types was less effective (Fig. 6d).
Producing reducing sugar from Avicel (10 mg mL-1) in a 50 mM acetate buffer (pH 5.0, 200 mM NaCl) at 45 °C for 96 h in the presence of (a) free CD6-4 (open black circles), native module enzyme (closed black circles), native clustering enzymes (open black square) (used as references). (b) Hybrid cellulase complexes with CD6-4 and different CBDs indicating the top five producing reducing sugar from PSC (blue symbols) of (c) two types (red symbols) and (d) three types (green symbols). All experiments were performed at a CD concentration of 2.5 μM.
The enzyme reduction rate for constructing the hybrid cellulase complex was calculated to assess the cost-effectiveness of using hybrid cellulase complexes to degrade Avicel. Avicel was degraded by a mixture of hybrid cellulase complexes, specifically CD6-4-CBD46 and CD6-4-CBD2-5, and the amount of reducing sugar produced was measured. This was then compared to a standard curve generated from reducing sugar produced by mixtures of the native modular enzyme at concentrations of 1, 2.5, 5, and 10 µM. The enzyme reduction rate for Avicel degradation was found to be 1/80 times (Fig. 7).
Producing reducing sugar from 10 mg mL−1 Avicel in 50 mM sodium acetate (pH 5.0, 200 mM NaCl) at 45 °C for 96 h by equally mixing the CD6-4-CBD46 and CD6-4-CBD2-5 cluster (40 nM CD) (a) and 1, 2.5, 5, and 10 μM of the native modular enzymes estimated using the native module enzyme dosage corresponding to the hybrid cellulase complexes (2.5 μM) from the standard curve of the native module enzyme amount at 96 h (b).
Hybrid cellulase complexes have high thermal stability
Protein activity was used as a marker to determine the thermal stability of an enzyme (Fig. 8). Free enzyme and optimal hybrid cellulase complexes were completely stable after incubation for 4 days at 60 ℃. Therefore, we increased the heat to 70 ℃. Free enzyme stability had an 80% decrease at 6 h at 70 ℃. The hybrid-cellulase complex was stable for 96 h at 70 ℃ and retained approximately 90% of its initial activity. The hybrid cellulase complex was considerably more stable than that of the free enzyme.
Thermal stability of clustered enzymes (normal line) and free (dotted line) at 50 °C (blue) and 70 °C (red). The enzymes (2.5 μM) were maintained at both temperatures without the substrate for 3 days in acetate buffer at pH 5.0. The activity determined before incubation was at 100%. Produced reducing sugars were measured at an enzyme concentration of 40 nM. The actual reducing sugar concentrations produced by these hybrid cellulase complex solutions at 0 h were 0.57 mg ml-1 at 50 ℃ at without nanoparticles, 1.96 mg ml-1 at 50 ℃ with nanoparticles, 0.55 mg ml-1 at 70 ℃ without nanoparticles, and 1.87 mg ml-1 at 70 ℃ with nanoparticles.
Discussion
Single-module enzymes have several advantages compared to native modular enzymes. They are less prone to issues such as low expression, miss-folding, and degradation of the linker region25. Additionally, single-module enzymes can be easily prepared by in vitro clustering on a scaffold, avoiding the complexities of gene manipulation required to create multi-module enzyme26. The biotin-acceptor peptide (15 a.a.) used in this approach is smaller than the dockerin domain (24 a.a.) found in mini-cellulosomes, leading to more efficient expression and the ability to achieve high-density clustering due to the large surface area available on the nanoparticles. Using the biotin-avidin interaction (kd = 10–15 mol L−1), hybrid cellulase complexes can interact with a strong affinity compared to the cohesin-dockerin interaction (kd = 10–9–10–12 mol L−1)27. We prepared a sufficient amount of CD and CBD from each library. The two enzyme types not expressed had activity from five active modular enzyme types even though a single module was prepared, showing that the module is easily expressed. The hybrid cellulase complex structure can thus be adapted to these modular enzymes with difficult expression. Using an easy combination, we optimized combining the modular library on the hybrid cellulase complex. Furthermore, combining the nanoparticles with almost all CDs enhanced the function compared to the native module enzyme. Thus, the hybrid cellulase complex proves to be versatile and enhances cellulolytic activity more effectively than the native modular structure. While previous studies have reported that clustering cellulases on nanomaterial surfaces typically results in decreased or unchanged enzyme activity28,29,30, some studies have observed a slight increase in activity16. Endoglucanase, exoglucanase, and β-glucosidase were attached to the surface of gold-doped magnetic silica nanoparticles, increasing glucose yield by 1.79-fold. This study is the first report that compares the activity of clustered enzymes with that of natural module cellulase and proves the general improvement in activity. Our results demonstrated the universal properties and applicability of many enzymes.
Regarding all 9 endoglucanase types, clustering CD with each CBD family enhanced the enzymatic activity compared to the native module enzyme except for the combination of CD26 with CBD1-2, CBD1-4, CBD2-2, CBD2-5, CBD2-6, CBD4-1, CBD63, and CD44 with CBD2-2 and CBD63. However, regardless of the CBD type, clustered enzymes were effective, with a high probability of enhancing enzymatic activity. Compared to the hybrid cellulase complex with a native combination of CD-CBD, a more active CD-CBD combination was observed in clustered enzymes. CD6-4 and CD7 drastically enhanced activity in many CBDs. Therefore, CBD is better suited to clustering than the native CBD of CD6-4 and CD7 in the cellulase activity of the hybrid cellulase complex. Thus, native CBD is not always best for developing hybrid cellulase complexes. CD5 and CD44 clustering only showed a small increase in activity. Clustering CD26 with native CBD increases activity more than clustering with other CBD, except for CBD8. This result shows that native CBD can be clustered on nanomaterials. However, the performance differed between the CBD types, indicating that specifically screening CBDs is essential before clustering with CDs. In our study, the most active hybrid cellulase complex was the CD6-4-CBD46 combination. However, the binding ability of CBD46 was very low as shown in Figure S331, and we could not determine the correlation between CBD binding affinity and the clustering enzyme activity. Our previous report showed that the hybrid cellulase complex using CBD4-1(CBD4) with low affinity produced a greater reducing sugar yield than CBD (CBD3a) with a high affinity20.
A hybrid cellulase complex previously constructed behaved like a cellulosome through synergy with an EG-processive EG19. This synergy arises from the ability of cellulases with different cleavage mechanisms to provide complementary degradable sites for each other. The synergistic effect could be observed by investigating different crystal surfaces by combining CBDs. Consequently, combining two hybrid cellulase complexes with different CBDs enhanced reducing sugar production, suggesting a synergistic effect between different CBDs on nanoparticles. However, mixing three CBD types did not increase the reducing sugar yield, possibly due to competition. The mechanism of the synergistic effect on amorphous cellulose is unclear. One possibility is that a different CBD binding site in the trace crystal cellulose in PSC exists. However, combining CBDs produced a similar result when degrading microcrystalline cellulose (Avicel) than degrading PSC. Avicel is reported to be 60–90% crystalline based on XRD32. Considering that the saccharification efficiency in this study was less than 10%, it is likely that the amorphous regions on the surface of Avicel were saccharified, rather than the crystalline cellulose. Interestingly, a similar pattern of activity enhancement due to CBD synergy was observed in the saccharification of microcrystalline cellulose, which more closely resembles its natural form compared to PSC.
Products produced from cellulosic biomass, such as fuel and chemicals, are expected to be cost-effective. Therefore, reducing the cost of the cellulose saccharification process is essential, and reducing the cellulase dosage is directly connected to cost. We calculated the cost reduction by comparing the optimal hybrid cellulase complex mixture to the native module enzyme. A drastic cost reduction for Avicel was observed. Therefore, using this hybrid cellulase complex than pure native cellulase as a commercial enzyme may reduce the cost. Furthermore, we showed that clustering the enzyme substantially improved its thermostability. The thermostability of ZnO-immobilized protease from Penaeus vannamei retained 90% activity for 60 min against retention of 70% activity for the free enzyme33. Clustering cellulase on the gold-MSNP particle surface showed stability with 90% activity retention at 80°C against 80% activity retention in free cellulase18. These results are similar to ours and show that the hybrid-cellulase complex is more stable. Therefore, immobilizing cellulase via thermostable streptavidin on the particle surface may prevent protein deactivation. A limitation of the hybrid cellulase complex is that clustering on the surface of nanoparticles requires the addition of the Avi tag, which requires the creation of recombinant protein.
In conclusion, we constructed a high-performance hybrid cellulase complex by screening cellulose degradation activity with the CD and CBD libraries. In addition to the previously reported CD-CD synergistic effect, we show that this hybrid cellulase complex has an available structure for almost any enzyme with a CBD-CBD synergistic effect and considerably enhanced enzyme thermostability. Therefore, the hybrid cellulase complex structure is an available platform for synergistic enzyme reactions and could improve industrial enzymes. As a future prospect, our primary goal is to further elucidate the mechanism behind the CBD-CBD synergistic effect. Additionally, we aim to enhance enzyme functionality by utilizing functionalized nanoparticles to introduce new capabilities through clustering.
Methods
Substrates
Microcrystalline cellulose (Avicel PH101) was purchased from Sigma-Aldrich Japan Co. (St. Louis, MO, USA), and PSC was prepared from Avicel as previously described34.
Constructing expression vectors and preparing biotinylated cellulase modules
For CDs and CBDs, we selected 49 endoglucanases and 30 CBDs from the carbohydrate active enzyme database (CAZy database) and Protein Data Bank (PDB) under the terms of (1) selecting phylogenetically different enzymes and (2) the possibility of expression in E. coli cells (Table 1, 2). Genes encoding CDs and CBDs with an IgA hinge linker (SPSTPPTPSPSTPP), a biotin acceptor peptide (AviTag; GGLNDIFEAQKIEWH), and a polyhistidine tag (HHHHHH), in that order, at the C-termini, were synthesized to prepare CD and CBD with AviTag. Using the pET system plasmids containing synthesized genes, we expressed the biotinylated CDs and CBMs in E. coli cells and purified the recombinant proteins as previously described18. We first transformed E. coli BL21 (DE3) cells with the pBIRAcm plasmid encoding biotin ligase (Avidity Inc., Aurora, CO, USA) using expression vectors containing genes encoding CD and CBD. The transformed E. coli cells were incubated in a 2xYTmedium containing D-biotin (50 μM; Sigma, St. Louis, MO, USA) so that a biotin molecule was simultaneously labeled on the AviTag of CD and CBM expressed in E. coli cells. The expressed biotinylated CDs and CBMs were purified using a metal-chelate chromatography column and gel filtration chromatography (Hi-Load 16/60 Superdex 75 or 200 size exclusion column, GE Healthcare, Little Chalfont, UK). The fractionated CD and CBM with biotinylated tags were collected after biotin was confirmed in the proteins using western-blotting analysis with streptavidin–horseradish peroxidase (GE Healthcare, Chicago, Il, USA).
Clustering biotinylated CDs and CBDs on streptavidin-conjugated CdSe nanoparticles
The biotinylated CDs and CBDs were mixed with streptavidin-conjugated CdSe nanoparticles (size = 20 nm, biotin binding site = approximately 30 sites, Invitrogen, Carlsbad, CA, USA) at various molar ratios in sodium acetate (50 mM; pH 5.0) with NaCl (200 mM) at 4 ℃ for 24 h. The biotinylated CD, CBD and scaffolds (nanoparticles) were mixed at molar ratio of 7: 23: 1 to theoretically saturate the biotin binding sites on streptavidin or nanoparticles with biotinylated CDs and CBMs.
Cellulase degradation activity assays
CD-CBM clusters and its mixture were added to sodium acetate (50 mM; pH 5.0, 200 mM NaCl) containing PSC (3.5 mg mL−1; amorphous cellulose), Avicel (10 mg mL−1; crystalline cellulose) at 45 ℃. The final concentrations of the CDs in the reaction solutions were adjusted to 40 nM for PSC and 2.5 μM for Avicel for the degradation activity assays. Each biotinylated CD and CBM concentration were calculated using the extinction coefficients (L mol−1 cm−1). After incubation intervals of 1 − 96 h, the supernatant was mixed with tetrazolium blue chloride (TZ) assay buffer (1 mg mL−1 TZ, 0.5 M sodium tartrate, 200 mM NaOH, pH 5.0) at 100 ℃ for 3 min. The solutions were then rapidly cooled in an ice bath, and their absorbance at a wavelength of 655 nm was measured. The concentrations of the reducing sugars produced were estimated from the absorbance by normalizing against the glucose assay results in TZ buffer.
Synergy effect experiments
When PSC was used as a substrate, we conducted experiments with a hybrid cellulase complex at a fixed enzyme concentration of 40 nM. For synergy effect experiments in Fig. 4 involving two hybrid cellulase complexes, each complex was adjusted to a concentration of 20 nM in CD equivalent. In experiments with three enzyme complexes, each complex was adjusted to 13.3 nM in CD equivalents. These mixtures were then used to measure the reducing sugars produced, as described in the cellulase degradation activity assays section. For experiments using Avicel as a substrate, the final enzyme concentration was set at 2.5 µM (Fig. 6). In synergy effect experiment of Fig. 5, we mixed cellulase complexes at the ratios of 0:100, 33:67, 100:100, 67:33, 100:0.
Reducing the enzyme amount needed for Avicel degradation using hybrid cellulase complexes
Reducing sugar was produced from Avicel (10 mg mL−1) in 50 mM sodium acetate (pH 5.0, 200 mM NaCl) at 45 ℃ for 96 h by equally mixing the CD6-4-CBD46 and CD6-4-CBD2-5 clusters (40 nM CD) and the native modular enzymes (1, 2.5, 5, and 10 μM). The native modular enzyme dosage corresponding to the hybrid cellulase complex (2.5 μM) was determined using the standard curve of the native module enzyme amount at 96 h.
Thermal stability test
One micromolar of the modular enzymes alone or hybrid cellulase complexes was incubated in acetate buffer (50 mM; pH 5.0, 200 mM NaCl) at 50 ℃ and 70 ℃ for 0–4 days to assess thermostability. These enzyme solutions were then assayed for hydrolysis of PSC, with a final CD concentration of 40 nM, as described in the cellulase degradation activity assays section.
Data availability
Raw data were generated at Tohoku university. Derived data supporting the findings of this study are available from the corresponding author on request.
References
Tavagnacco, L. et al. Sugar-binding sites on the surface of the carbohydrate-binding module of CBH I from Trichoderma reesei. Carbohydr. Res. 346, 839–846 (2011).
Bayer, E. A., Belaich, J. P., Shoham, Y. & Lamed, R. The cellulosomes: Multienzyme machines for degradation of plant cell wall polysaccharides. Annu. Rev. Microbiol. 58, 521–554 (2004).
Doi, R. H. & Kosugi, A. Cellulosomes: Plant-cell-wall-degrading enzyme complexes. Nat. Rev. Microbiol. 2, 541–551 (2004).
Demain, A. L., Newcomb, M. & D, H. W. Cellulase, Clostridia, and Ethanol. Thermophys. Aeromech. 22, 177–184 (2015).
Fierobe, et al. Degradation of Cellulose Substrates by Cellulosome Chimeras: Substrate targeting Versus proximity of enzyme components. J. Biol. Chem. 277, 49621–49630 (2002).
You, C., Zhang, X. Z., Sathitsuksanoh, N., Lynd, L. R. & Percival Zhang, Y. H. Enhanced microbial utilization of recalcitrant cellulose by an ex vivo cellulosome-microbe complex. Appl. Environ. Microbiol. 78, 1437–1444 (2012).
Thongekkaew, J., Ikeda, H., Masaki, K. & Iefuji, H. Fusion of cellulose binding domain from Trichoderma reesei CBHI to Cryptococcus sp. S-2 cellulase enhances its binding affinity and its cellulolytic activity to insoluble cellulosic substrates. Enzyme Microb. Technol. 52, 241–246 (2013).
Poole, D. M., Durrant, A. J., Hazlewood, G. P. & Gilbert, H. J. Characterization of hybrid proteins consisting of the catalytic domains of Clostridium and Ruminococcus endoglucanases, fused to Pseudomonas non-catalytic cellulose-binding domains. Biochem. J. 279, 787–792 (1991).
Heyman, A. et al. Multiple display of catalytic modules on a protein scaffold: Nano-fabrication of enzyme particles. J. Biotechnol. 131, 433–439 (2007).
Mitsuzawa, S. et al. The rosettazyme: A synthetic cellulosome. J. Biotechnol. 143, 139–144 (2009).
Kahn, A. et al. Creation of a functional hyperthermostable designer cellulosome. Biotechnol. Biofuels 12, 1–15 (2019).
Mingardon, F. et al. Heterologous production, assembly, and secretion of a minicellulosome by Clostridium acetobutylicum ATCC 824. Appl. Environ. Microbiol. 71, 1215–1222 (2005).
Arai, T. et al. Synthesis of Clostridium cellulovorans minicellulosomes by intercellular complementation. Proc. Natl. Acad. Sci. U. S. A. 104, 1456–1460 (2007).
Khoshnevisan, K. et al. Immobilization of cellulase enzyme on superparamagnetic nanoparticles and determination of its activity and stability. Chem. Eng. J. 171, 669–673 (2011).
Selvam, K. et al. Activity and stability of bacterial cellulase immobilized on magnetic nanoparticles. Cuihua Xuebao/Chinese J. Catal. 37, 1891–1898 (2016).
Cho, E. J. et al. Co-immobilization of three cellulases on Au-doped magnetic silica nanoparticles for the degradation of cellulose. Chem. Commun. 48, 886–888 (2012).
Califano, V. & Costantini, A. Immobilization of cellulolytic enzymes in mesostructured silica materials. Catalysts 10, 1–31 (2020).
Lu, L. et al. Artificial Cellulosome Complex from the Self-Assembly of Ni-NTA-Functionalized Polymeric Micelles and Cellulases. ChemBioChem 20, 1394–1399 (2019).
Nakazawa, H. et al. Hybrid nanocellulosome design from cellulase modules on nanoparticles: Synergistic effect of catalytically divergent cellulase modules on cellulose degradation activity. ACS Catal. 3, 1342–1348 (2013).
Kim, D. M. et al. A nanocluster design for the construction of artificial cellulosomes. Catal. Sci. Technol. 2, 499–503 (2012).
Kim, D. M. et al. Enhancement of cellulolytic enzyme activity by clustering cellulose binding domains on nanoscaffolds. Small 7, 656–664 (2011).
Finn, R. D. et al. Pfam: The protein families database. Nucleic Acids Res. 42, 222–230 (2014).
Rose, P. W. et al. The RCSB protein data bank: integrative view of protein, gene and 3D structural information. Nucleic Acids Res. 45, 271–281 (2016).
Lombard, V., Golaconda Ramulu, H., Drula, E., Coutinho, P. M. & Henrissat, B. The carbohydrate-active enzymes database (CAZy) in 2013. Nucl. Acids Res. 42, 490–495 (2014).
William, S. A. et al. Heterologous expression of Trichoderma reesei 1,4-b-D-Glucan cellobiohydrolase (Cel7A). Am. Chem. Soc. Chapter 23, 403–437 (2003).
Nakazawa, H., Todokoro, R., Ishigaki, Y., Kumagai, I. & Umetsu, M. In-one-pot-at-a-time ligation for high-throughput construction of a protein expression vector library. Chem. Lett. 42, 424–426 (2013).
Mechaly, A. et al. Cohesin-dockerin interaction in cellulosome assembly: A single hydroxyl group of a dockerin domain distinguishes between nonrecognition and high affinity recognition. J. Biol. Chem. 276, 9883–9888 (2001).
Takimoto, A. et al. Encapsulation of cellulase with mesoporous silica (SBA-15). Microporous Mesoporous Mater. 116, 601–606 (2008).
Hartono, S. B. et al. Functionalized mesoporous silica with very large pores for cellulase immobilization. J. Phys. Chem. C 114, 8353–8362 (2010).
Chen, B. et al. Synthesis of mesoporous silica with different pore sizes for cellulase immobilization: Pure physical adsorption. New J. Chem. 41, 9338–9345 (2017).
Venditto, I. et al. Family 46 carbohydrate-binding modules contribute to the enzymatic hydrolysis of xyloglucan and β-1,3–1,4-glucans through distinct mechanisms. J. Biol. Chem. 290, 10572–10586 (2015).
Park, S. et al. Cellulose crystallinity index: measurement techniques and their impact on interpreting cellulase performance. Biotechnol. Biofuels. 3, 10 (2010).
Diyanat, S., Homaei, A. & Mosaddegh, E. Immobilization of Penaeus vannamei protease on ZnO nanoparticles for long-term use. Int. J. Biol. Macromol. 118, 92–98 (2018).
Welseth, C.S. TAPPI, 35, 228-233 (1952)
Acknowledgements
This work was partly supported by a Scientific Research Grant from the Ministry of Education, Culture, Sports, Science and Technology of Japan [grant numbers 22K18911 (H.N.); 16H04570 (M.U.)] and by an Advanced Low Carbon Technology Research and Development Program Grant from the Japan Science and Technology (JST) Agency (M.U.).
Author information
Authors and Affiliations
Contributions
M.U., H.N. and I.K. designed the study.; T.I. and H.N. wrote the manuscript; I.O., Y.I. and H.N. performed the experiments and analyzed the data.
Corresponding authors
Ethics declarations
Competing interests
The authors declare no competing interests.
Additional information
Publisher’s note
Springer Nature remains neutral with regard to jurisdictional claims in published maps and institutional affiliations.
Supplementary Information
Rights and permissions
Open Access This article is licensed under a Creative Commons Attribution-NonCommercial-NoDerivatives 4.0 International License, which permits any non-commercial use, sharing, distribution and reproduction in any medium or format, as long as you give appropriate credit to the original author(s) and the source, provide a link to the Creative Commons licence, and indicate if you modified the licensed material. You do not have permission under this licence to share adapted material derived from this article or parts of it. The images or other third party material in this article are included in the article’s Creative Commons licence, unless indicated otherwise in a credit line to the material. If material is not included in the article’s Creative Commons licence and your intended use is not permitted by statutory regulation or exceeds the permitted use, you will need to obtain permission directly from the copyright holder. To view a copy of this licence, visit http://creativecommons.org/licenses/by-nc-nd/4.0/.
About this article
Cite this article
Nakazawa, H., Okada, I., Ito, T. et al. Combinatorial optimization of the hybrid cellulase complex structure designed from modular libraries. Sci Rep 14, 22429 (2024). https://doi.org/10.1038/s41598-024-73541-2
Received:
Accepted:
Published:
Version of record:
DOI: https://doi.org/10.1038/s41598-024-73541-2
This article is cited by
-
Advancing cellulose degradation through synthetic biology: engineered pathways and microbial systems for sustainable biomass conversion
Journal of Animal Science and Biotechnology (2026)
-
Sequential Enzymatic and Ultrasonic Extraction of Lentinula edodes Mushroom Proteins Leading to Enhanced Yield and Significant Immunoactivity
Food and Bioprocess Technology (2025)










