Abstract
Several studies argue that sponsorship promotes and normalizes gambling behavior because commercial gambling providers (CGPs) act as sponsors for many sports entities. This study examines the effect of articulation on sports sponsorship, sincerity, and congruence as perceived by consumers and betting behavior by comparing a CGP brand with a congruent sponsor brand. Data were collected through an experiment combining the factor of the inter-subject type of sponsor (CGPs sponsor vs. congruence sponsor) and articulation (commercial articulation and no articulation) in 518 subjects from the United Kingdom. The analysis was performed using structural equation modeling and multi-group analysis. Subjects showed a greater willingness to bet when the CGP sponsor was perceived as congruent and sincere compared with congruent sponsorship, suggesting that this type of sponsor could encourage sports betting. However, the elimination of CGPs’ sponsorship is complex because of the significant funding they provide.
Similar content being viewed by others
Introduction
Currently, sponsorship is seen as a broad communicative tool in the marketing mix of commercial organizations because of its great capacity to promote brand awareness, sales, brand image, and market share (Lin and Brunning, 2020). While sponsorship is used to market products and services, sports sponsorship is also favored by organizations that promote relatively dangerous products or services (Wang et al., 2021). For several years, sponsorship by CGPs has increased significantly, promoting potentially risky behavior that can aggravate the public health problem of pathological gambling (Lamont et al., 2011).
While many courts have restricted the promotion of specific products such as tobacco and alcohol, which are suspected or empirically proven to be harmful, through sponsorships (Jones et al., 2020), there is widespread financial support for professional sports by CGPs (Danson, 2010; McKelvey, 2004), because sponsorship capital is a crucial source of income for sports organizations from the lowest to the highest level, that is, championship sports.
CGPs have increased their financial support for sports codes, teams, and sporting events (Danson, 2010). Simultaneously, regulatory agencies are increasingly responding to public concerns regarding public health issues. Because of the pressure of judicial institutions, sports and commercial organizations also face pressure from shareholders to increase their social responsibility (Smith and Westerbeek, 2007). Therefore, the judiciary, sponsors, and sports organizations must be aware of the possible ethical consequences of promoting malicious products through sports sponsorship.
Gambling behavior is recognized in many countries as a serious public health concern (Productivity Commission, 2010; Shaffer and Korn, 2002), which occurs when a person exhibits excessive gambling behavior that has detrimental effects on individuals (Blaszczynski et al., 2004). Therefore, the effect of sports sponsorship on gambling behavior requires further research and investigation. Several studies, including the most recent, have examined how marketing strategies influence gambling attitudes and behavior (Deans et al., 2017; Derevensky et al., 2010; Leng et al., 2021).
Articulation is one of the most popular strategies for sponsorship. Articulation is a type of activation and refers to activities that encourage the audience to interact with the sponsor, increasing its implication (Cornwell et al., 2006). Activation aims to increase the potential for audience interaction to involve fans with the sponsor (Næss, 2020). Some studies have suggested that articulation can either positively or negatively affect overall congruence (fit or similarity between property and sponsor) (Olson and Thjømøe, 2011). According to congruity theory, creating better congruence is the key to creating a favorable attitude towards the brand, gambling, and by its nature, the decision to gamble (Madrigal and King, 2017; Olson and Thjømøe, 2011; Simmons and Becker-Olsen, 2006). This means that articulation in sports sponsorship by CGPs could affect attitudes towards the brand, perceived sincerity, attitudes towards gambling, and ultimately, the gambling decision. Factors that affect these structures, such as perceived fit and perceived sincerity, should also be considered. In addition, previous studies have examined the association between sponsorship, awareness, absorption, and consumption of dangerous products, especially tobacco. However, there is no evidence that sports sponsorship articulation promotes gambling behavior.
The main research question is as follows: Is it more effective to articulate the message when the sponsor is a CGP versus a congruent sponsor? The goal of this study is to analyze how the effect of sponsorship could influence the behavior and response of sports fans by studying articulation, congruence, perceived sincerity, and attitude towards the sponsor as a function of the type of sponsor (congruent versus CGPs). Answering these research questions will allow regulators to have more information about the influence of this type of sponsorship on initiating regulatory actions. It will also allow sponsored institutions (e.g., sports teams) to know the influence commercial actions exert on fans, especially underage. These commercial actions could directly contradict the image of socially responsible behavior promoted by some entities. Our contributions to the sponsorship literature are threefold: (1) no study has previously compared the effect of sponsorship congruent with CGP sponsors; (2) this research considers actual betting behavior in addition to the intentional variable, thus providing a value closer to reality; and (3) the effect of articulation has been added, which until now has never been related to CGP sponsors.
Theoretical foundations and hypotheses
Attitude, intention, and gambling behavior
The theory of reasoned action (TRA) (Ajzen and Fishbein, 1980) is a robust theoretical framework for predicting and understanding behavior. Cummings and Corney (1987) stated that this model has excellent explanatory power for the gambling phenomenon and a methodological framework for measuring social factors influencing gambling behavior. This theory deals with human behaviors that link beliefs, attitudes, decisions, and behaviors. The TRA is based on the premise that decisions are more capable of predicting behavior than attitudes. According to this theory, intention behavior is the most crucial determinant of one’s behavior. Intention to engage in a specific behavior results from one’s attitude towards that behavior and mental norms, both of which are influenced by one’s beliefs. Given the gambling issue, this model predicts that the decision to gamble is a function of people’s attitudes towards gambling and the associated mental norms. This attitude affects the gambling decision. In general, previous studies have shown that TRA/TPB can explain the decision and behavior of gambling, mainly when used for attitudes towards gambling, and can predict the likelihood that an individual will start gambling behavior (Oh and Hsu, 2001; Wood and Griffiths, 2004).
In addition, Hing et al. (2013), Miller and Howell (2005), Sheeran and Orbell (1999), and Moore and Ohtsuka (1999) have shown that attitudes towards gambling and subjective norms significantly predict the decision to gamble. Likewise, another part of the findings showed that a positive attitude towards gambling positively affected the decision to gamble. Thus, the following hypothesis is formulated:
H1: Attitude towards gambling positively and significantly influences (a) intention to gamble and (b) gambling behavior.
H2: Gambling intention positively and significantly influences gambling behavior.
Attitude towards the sponsor
Fishbein and Ajzen (1975) defined attitude as any expression of an opinion about an object, a person, or an event in which judgment and evaluation are embedded (regardless of whether it is positive or negative). On the other hand, according to Hilgard and Bower (1966) theory of learning, attitudes are formed through a learning process in which a particular response is related to a specific stimulus. After formation, attitudes provide a continuous response to a given stimulus object that reflects the effect of attitude (sponsor and gambling) on behavior (gambling decision) (Ajzen, 2001; Ko and Kim, 2014). One of the main goals of experimental and survey research in the field of sponsorship is to pay attention to the attitude towards the sponsor. Attitude towards the sponsor is one of the main variables in the study of advertising and gambling in general, and sponsorship (Ko and Kim, 2014). Sponsors who have a good image of the sponsor respond positively to sponsorship compared to those who do not have this good image (Speed and Thompson, 2000).
Hing et al. (2014) showed that the positive attitude of gambling sponsors and promotions during TV commercials is associated with adolescents’ decision to gamble and start early and, as a result, the possibility of gambling problems. Attitudes towards the sponsor may positively affect attitudes towards gambling and gambling intention (Martin et al., 2010) or act as a significant predictor. Thus, the following hypothesis is formulated:
H3: Attitude towards the sponsor positively and significantly influences (a) attitude towards gambling and (b) gambling intentions.
Perceived congruence
The term congruence in the literature on sponsorship refers to relatedness, similarity, relevance, or celebrity endorser-brand relationship (Dees et al., 2010; Dreisbach et al., 2021; Becker-Olsen and Hill, 2006). Appropriateness is the synergy between what a company does in its business and sponsorship details (McDonald, 1991). Perceived appropriateness also points to similarities between the primary and extended product categories. Previous research has shown that perceived proportionality positively affects attitudes towards the brand and sponsor (Nkwocha et al., 2005), the event (gambling), and the decision to gamble.
Previous research has shown that sponsors who support cause congruence with property increase their attitude towards the sponsor (Poon and Prendergast, 2006) and positively influence customers’ cognitive and emotional responses to sponsorship (Dees et al., 2010). Thus, perceived congruence between the sponsor and the sports team or property positively affects perceived sincerity (Demirel and Erdogmus, 2016). Several studies have shown that perceived congruence positively affects behavioral decision-making in sponsorship (Becker-Olsen and Simmons, 2002; Cornwell et al., 2005; Olson and Thjømøe, 2011; Demirel and Erdogmus, 2016). However, incongruent sponsors receive less visual attention, which influences their recall level. (Alonso Dos Santos et al., 2019). According to Gwinner and Eaton (1999), there are two forms of congruence: functional and image. Sponsors of betting brands do not have functional congruence but may have image congruence, as sports betting is becoming popular and recreational in many countries (Leng et al., 2021). Therefore, we will examine whether the perceived congruence of betting brands influences consumer behavior, but we will also compare the consumer choice process when the brand is eminently congruent. Based on this, the following hypothesis is formulated:
H4: Perceived fit positively and significantly influences (a) attitude towards the sponsor, (b) perceived sincerity, (c) attitude towards gambling, and (d) intention to gamble.
Perceived sincerity
Perceived sincerity is the degree to which customers believe that sponsoring a company is for philanthropy rather than business considerations (Speed and Thompson, 2000) and positively affects the decision to support a sports sponsor (Nichols et al., 2016). Rifon et al. (2004) and Olson and Thjømøe (2011) argue that customers who understand the relationship between the sponsor and the sponsor are likely to believe that the sponsor’s motivation when sponsoring is sincere. Speed and Thompson (2000) showed that the perceived sincerity of a sponsor is a predictor of interest in the sponsor and sales promotion, favorable attitude towards the sponsor, and willingness to buy sponsor products. Lee and Eastin (2020) also showed that perceived sincerity influences attitudes towards the brand and the buying decision.
Previous research has suggested that sponsors who have perceived sincerity in terms of sponsorship and who have a benevolent motive and desire achieve superior responses to sponsorship compared with sponsors who are only motivated by business considerations (more sales). Therefore, they pay attention to the sponsor and the desire to buy sponsor products. In addition, this honest and benevolent motivation increases the positive attitude towards the sponsor and the decision to buy by consumers (Ko and Kim, 2014: Rifon et al., 2004).
Rifon et al. (2004) showed that if consumers (gamblers) understand that the sponsors’ motivation is less benevolent and the goal is to obtain more profit, they consider the sponsor less honest and credible. Therefore, their attitude towards the sponsor is probably harmful and they have problems deciding to buy. Their findings also show that credibility and sincerity are effective predictors of customers’ attitudes (gamblers) towards sponsors and gambling, and therefore, the decision to buy (do gamble). When people are faced with honest sponsorship, they try to determine why a company’s sponsors support a particular activity. Suppose viewers believe that the sponsorship move is due to perceived sincerity and benevolent motivations. In this case, they will respond more appropriately than when the sponsorship is merely trying to make the company more profitable and sell more. Based on this, the following hypothesis is formulated:
H5: Perceived sincerity positively and significantly influences (a) attitude towards the sponsor, (b) attitude towards gambling, and (c) intention to gamble.
Articulation
Articulation has been defined as the act of explaining the relationship between entities to support the development of meaning in the minds of individuals (Cornwell et al., 2006). “Articulation is a form of non-commercial activation in which the relationship between a sponsor and property is deliberately explained to create an association between the two entities in consumers’ minds” (Cornwell et al., 2006, p. 312). Articulation is an effective method for situations in which the degree of congruence between the event and the sponsor is low. When this proportion is naturally low, articulation can create a proportion that the customer recognizes, and this proportion ultimately reinforces the effects of sponsorship. The findings of Becker-Olsen and Simmons (2002) showed that there is a weak congruence between the event and the sponsor; perceived congruence can also be improved through articulation.
Previous studies have shown that articulation can improve sponsors’ customer awareness (Cornwell et al., 2006), enhance sponsorship evaluation by increasing perceived congruence (Coppetti et al., 2009), and cause positive attitudes towards sponsors (Weeks et al., 2008; Na and Kim, 2013). According to academic trends, articulation improves attitude towards the brand for both brand- and company-level measures (Cornwell et al., 2006), perceived congruence (Madrigal and King, 2017; Na and Kim, 2013), and affective evaluation of the sponsor and recall (Degaris et al., 2017).
Previous studies have examined ways to increase the homogeneity between events and sponsors. Weeks et al. (2008) and Coppetti et al. (2009) examined the effect of congruence on customers’ attitudes towards the sponsor according to the degree of articulation. They showed that customers’ attitudes towards sponsors could vary greatly, depending on the type of articulation and congruence. That articulation and congruence can affect all aspects of sponsorship, attitudes towards the brand, and image expansion, and thus, the decision to do (gambling). Lee et al. (2009) found no significant differences in perceived congruence with homogeneity in the presence of articulation. However, they determined that the presence of articulation with a perceived proportion was much better than the absence of articulation. Weeks et al. (2008) showed that articulation can affect customers’ attitudes towards sponsors. They considered both types of articulation (commercial and non-commercial) and acknowledged that customers’ attitudes towards sponsors could change according to the type of articulation. Meenaghan and Shipley (1999) and Speed and Thompson (2000) suggest that commercial articulation limits customers’ favorable attitudes towards sponsors. Na and Kim (2013) also acknowledged that commercial articulation might not enhance participants’ responses to sponsorship or attitudes towards the sponsor brand. Coppetti et al. (2009) found that articulation promotes all aspects of sponsorship evaluation, brand attitude, and image expansion. Even with a poor natural fit, articulation can improve the cognitive effects (e.g., remembering the sponsor brand by the customer) and the perceived fit and facilitate the transfer of the company image from the event sponsor to a positive attitude towards the sponsor brand. Based on the aforementioned topics, the following hypothesis is formulated:
H6: (a) The effect of perceived congruence and (b) attitude towards the sponsor significantly increase when the sponsorship message is articulated.
Type of sponsor
The most recent research in the area regarding the influence of CGPs as sports sponsors has been conducted by contrasting the behavior of bettors versus non-gamblers (Leng et al., 2021), the attention received from warning messages (Lole et al., 2019) and the influence of advertising on recall and attitude towards gambling (Nyemcsok et al., 2018). However, significant differences between the effects of CGPs sponsorship on fan behavior and conventional sponsorship have not been compared. Previous research has examined the differences with other potentially dangerous sponsors, such as alcohol, by comparing the advertising effectiveness of both types of sponsorship (Alonso Dos Santos et al., 2019, 2021). The origin of this research lies in the difference between sponsorships perceived as congruent and incongruent (Drengner et al., 2011) and how incongruent sponsorships may receive more attention and recall but a lower attitude (Alonso Dos Santos et al., 2019; Cornwell, 1995; Cornwell et al., 2005). Therefore, it is necessary to analyze the differences in congruent sponsorship to understand the effect of sponsorship use on consumers.
Proposal 1: There are significant differences in the consumer behavior of subjects exposed to congruent sponsorship (Adidas) versus bet brand sponsor (Bwin) (Fig. 1).
Methods
The general procedure is as follows: First, we conducted surveys and focus groups to create stimuli to sponsor brands. Subsequently, an online experiment is conducted. After obtaining the responses, we checked their validity through a manipulation check. Statistical analysis was performed using a partial least squares structural equation model with SmartPLS software (Ringle et al., 2022). First, we examine the full model using both sponsors. After checking for full measurement invariance using the measurement invariance of composite models (MICOM) procedure, we examined each model (sponsor or group) independently.
Stimulus creation
We carried out an experiment combining the factors of the inter-subject type of sponsor (CGPs sponsor vs. congruence sponsor) and articulation (commercial articulation and no articulation). An example of a congruence sponsor (Adidas) and a CGPs sponsor (Bwin) can be found at http://ow.ly/x50S50LZk3I. The posters were developed following the sequential validation process previously conducted by Alonso Dos Santos et al. (2021). First, 100 university students were asked to mention the most congruent and incongruent sponsorships, and the names of the three CGPs that could sponsor a tennis event. The responses were tabulated, and another survey was conducted again among the three results in the highest mode. The subjects of the new survey had to evaluate the congruence of the brands with the sporting event between 1 and 5 (highest or lowest level of agreement). As a result, Adidas and Bwin were chosen as the brands and logos of experimental sponsorship. This articulation was implemented by adding a promotional discount code to use the service. The sports posters were adapted from authentic posters and did not contain actual or famous people who could influence attitudes towards the participating brands. The three validated group sessions indicated that the final poster looked read and had no content errors. All participants in each phase provided consent, and they were treated according to the institution’s ethical guidelines.
Sample
A total of 518 participants from the United Kingdom examined the posters after eliminating invalid responses and outliers (96% valid responses were used in the analysis). The mean age was 38.9 years (SD = 12.7), and the total number of males and females was 64.1% and 35.9%, respectively. 96% of the sample had at least a primary or higher education (48% high school), 73.7% earned between $25,000 and $100,000 per year, and 66.7% were employed full-time. The sample was obtained by a mechanized survey through Qualtrics and extracted from Amazon Turk in 2020. Table 1 summarizes the main characteristics of the samples.
Scales
The scales were adapted from previous studies (see Table 2). Specifically, the Perceived Sincerity Scale was adapted from Speed and Thompson (2000) (four items). The congruence construct (perceived fit) sponsorship scale was adapted from Dreisbach et al. (2021) (three items), the gambling attitude (five items) and bet intention (three items) scales were adapted from Leng et al. (2021), and the attitudes towards the sponsor’s brand scale from Na and Kim (2013) (three items). A 5-point Likert scale was used to measure the independent variables. The one-item gambling behavior scale was adapted from Moore and Ohtsuka (1999) (one-item).
The study was performed in accordance with the Declaration of Helsinki. This study was approved by the Institutional Review Board of Universidad Católica de la Santísima Concepción. All subjects were informed about the study and provided informed consent.
Results
Manipulation check
A series of manipulation checks were conducted to test the internal validity of the experiment. First, we tested for differences between perceived congruence between the sponsors Adidas and Bwin (the groups). We examined whether involvement towards sports (Cornwell et al., 2000), gender, age, and attitude towards betting were equal between groups. The results showed that the measurement of perceived congruence (M = 5.6, SD = 1.13) in the congruence poster was significantly different from the mean of the CGPs poster (M = 4.55, SD = 1.48) (F1,160 = 49.8, p < 0.001), involvement (M = 5.71, SD = 1. 18) in the congruence poster was significantly equal to the mean involvement of the CGPs poster (M = 5.19, SD = 1.51) (F1,355 = 0.51, p = 0.473). The attitude towards gambling (M = 3.77, SD = 1.98) in the congruence poster was significantly equal to the mean of the CGPs poster (M = 3.79, SD = 1.87) (F1,351 = 1.03, p = 0.310). The results showed that the manipulation of the experiment was successful. The groups differ based on congruence: Sponsor Adidas is perceived as more congruent, which was expected (Alonso Dos Santos et al., 2019). However, the groups were equal because of their involvement, gender, age, and attitude towards betting.
Evaluation of the measurement model
We followed Hair et al.’s (2019) recommendations to assess the psychometric properties of all constructs and assessed the reliability and validity of the constructs. The results are presented in Tables 3 and 4. The preliminary data analysis suggested a non-normal distribution (Kolmogorov–Smirnov and Shapiro–Wilk tests, p < 0.001). The skewness of the variables ranged from −0.522 to −0.761, and kurtosis ranged from −1.2 to −0.116, indicating slight nonnormality (Hair et al., 2019). Regarding convergent validity, the indicators of factor loadings were significant, the coefficients of the average variance extracted (AVE) were in all cases higher than 0.5, and composite reliability (CR) and additionally the Cronbach’s alpha was higher than 0.7 (Hair et al., 2019).
Discriminant validity analysis was performed using the cross-loading of the indicators, the Fornell and Larcker (1981) criterion, and the heterotrait-monotrait correlation ratio (HTMT). Table 4 shows that the absolute value of the maximum cross-loadings did not exceed the primary loadings for any of the items, the square root of the AVE was greater than the corresponding correlation coefficient for each construct, and the HTMT correlation ratio was less than 0.90 (Henseler et al., 2016).
Finally, Harman’s single-factor test assessed the common method bias (CMB) (Podsakoff et al., 2003). The single-factor explained 39.9% of the variance, below the 50% threshold, indicating that the questionnaire was not affected by CMB. In addition, we conducted variance influence factor (VIF) analysis to examine whether multicollinearity is an issue. The VIF value for all cases was less than 1.89 (<3) (Hair et al., 2019), thus, we can conclude that multicollinearity was not present.
Therefore, we can conclude that the scales used are valid (the degree to which the scores obtained with the scale reflect the real differences between objects with respect to the characteristics being measured) and reliable (the precision with which a measuring instrument yields scores free of random errors).
Structural model assessment
The structural model was evaluated by examining the cross-validated redundancy (Q2), determination coefficient (R2), and path coefficients (Table 5). Through the blindfolding procedure (Omission Distance = 7), the Stone-Geisser indicator or Q2 (Stone, 1974; Geisser, 1975) analyzes the model’s predictive capacity based on endogenous variables. The Q2 coefficients show that the exogenous variables have predictive capacity, as these coefficients are greater than 0 (Hair et al., 2014). The R2 coefficient was used to measure the predictive accuracy of the models. Values close to 0.5 indicate that attitude towards the sponsor and gambling intention have a moderate capacity (Hair et al., 2014), while the effect size of the variables is generally close to medium. Finally, by studying the standardized root mean square residual coefficient (SRMR, Hu and Bentler, 1999), the model was estimated to be a good fit (Henseler et al., 2016). In conclusion, the model explained more than 50% of the variability in the dependent variables (attitude and behavior towards gambling).
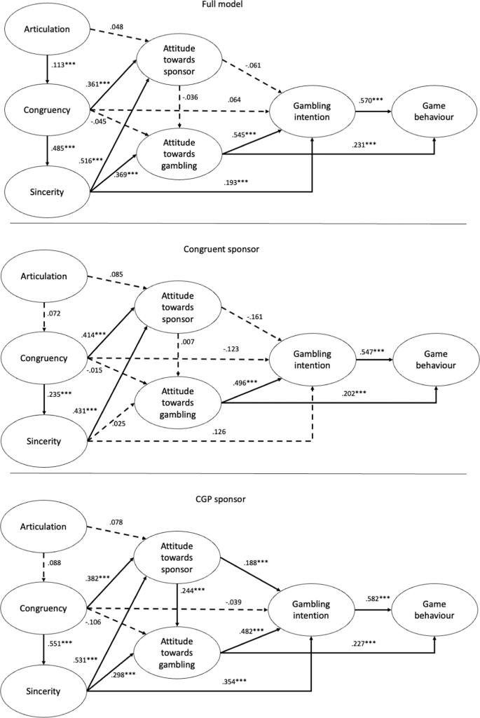
Regarding the significance of the hypotheses of the full model, five hypotheses were not supported: attitude towards the sponsor does not influence attitude towards gambling and consumption intention (gambling or product purchase), and perceived congruence does not influence attitude towards gambling or intention to gamble. Finally, although articulation does not directly influence attitude towards the sponsor, a significant indirect effect was found through congruence (β = 0.069, p < 0.05).
Multi-group analysis
Before answering the research question about the differences between congruent sponsors and CGPs, it is convenient to implement the MICOM procedure, which examines the differences between congruent sponsors and CGPs: “whether or not, under different conditions of observing and studying phenomena, measurement operations yield measures of the same attribute” (Horn and McArdle, 1992, p. 117). Following the recommendations of Henseler et al. (2016) and Matthews (2017), we ran the MICOM procedure using the permutation test (1000 permutations; stop criterion = 7) and tested the compositional invariance (original correlations were more significant than the 5.00% quantile correlations) and composite equality (mean original difference and variance original difference falls between the 2.5% and 97.5% boundaries). The results indicated that full measurement invariance was established (Table 6), and the composites had equal mean values and variances across groups (Henseler et al., 2016; Schlägel and Sarstedt, 2016). This result allowed us to compare the standardized coefficients of the structural models across groups.
The results of the multi-group analysis yielded five significant differences between subjects exposed to the congruent sponsor poster and the CGPs sponsor poster (Table 7). Figure 2 summarizes the supported and unsupported hypotheses for each group. The attitude towards the sponsor significantly influences the intention to bet in the group of subjects who were exposed to the poster with the sponsor CGPs but not in the group with the congruent sponsor; the intention to bet is only significant in the CGP sponsor group; congruence exerts a greater influence on sincerity in the CGP sponsor group than in the congruent group, and sincerity has a positive and significant influence on the attitude towards gambling and towards the intention of betting in the CGP sponsor group but not in the congruent group. A superficial analysis might reflect that exposure to gambling-based stimuli influences attitudes, congruence, and sincerity, ultimately influencing intentions. However, there were no differences in gambling behavior between the groups. It seems that subjects develop a greater preference for the brand, but this does not result in further positive attitude towards gambling.
Discussion
Sports can be a compelling communication medium to transmit ideas due to its emotional and social characteristics. In recent years, CGPs have used these vehicles to promote betting services. Although sports entities are, in many cases, dependent on funding from CGPs through sponsorship, it is necessary to examine the potential harm these activities can cause to fans. This research responds to the need to investigate how sponsorship by CGPs influences fan behavior and response, thus finding a gap in the literature that many authors point to, but still needs to be filled (Nyemcsok et al., 2018; Russell et al., 2019).
This study aimed to analyze how the sponsorship effect might influence sports fans’ behavior and response by studying articulation, congruence, perceived sincerity, and attitude towards the sponsor as a function of the type of sponsor to which the subjects were exposed.
The results for the full models H1a, H1b, and H2 are consistent with those of Derevensky et al. (2010) and Leng et al. (2021). It was found that the effect of sponsorship by CGPs in both groups by CGPs does not increase the influence of attitude towards behavioral variables. That is, individuals exposed to advertising by CGPs do not increase their attitudes towards gambling or gambling behavior.
Attitude towards the sponsor (H3a and H3b) did not influence attitudes towards gambling or consumption intention when the analysis was performed in both groups. However, the multi-group analysis revealed significant differences, indicating that the hypotheses of the group exposed to the CGP sponsor are significant. This information is relevant to bookmakers and public institutions. CGPs implementing sponsorship actions manage to relate the sponsoring brand with the intention to bet. This result is consistent with the theory of image transmission (Grohs and Reisinger, 2005; Alonso Dos Santos et al., 2018). Sponsors increase their attitude towards the brand by sponsoring the sporting event, which ultimately influences a higher consumption intention. This result shows the potential risk of mass commercial communication by CGPs, which coincides with previous results (Deans et al., 2017; Nyemcsok et al., 2018).
Perceived congruence influences attitudes towards the sponsor (H4a) and perceived sincerity (H4b). These results align with those of previous research in this area (Mazodier and Quester, 2014; Roy, 2010). The influence of congruence on sponsor works regardless of the sponsor type (Alonso Dos Santos et al., 2019). Perceived congruence does not influence attitudes towards gambling or the intention to gamble (H4c and H4d). However, there was an indirect influence of perceived sincerity (β = 0.093, p < 0.01). Therefore, this would be an exciting strategy for CGPs to sponsor functionally congruent events (where betting is allowed). However, the excessive participation of CGPs in sporting events normalizes the sporting event-betting relationship (Hing et al., 2017).
Regarding Hypothesis H5a, in both groups, perceived sincerity influenced attitude towards the sponsor. These results are consistent with those of Speed and Thompson (2000) and Ko et al. (2017). The influence of sincerity on attitude is more effective when sponsors and properties have a higher degree of congruence (Roy, 2011), thus supporting the need for brands to continue sponsoring sporting events. Hypotheses H5b and H5c were supported only for the CGPs sponsor group. Subjects exposed to sponsorships by CGPs sponsors increased their attitude towards gambling and their intention to gamble. These results have important implications because they support previous research, which found that exposure to advertisements increases the desire to gamble among problem-, moderate-, and low-risk gamblers (Hing et al., 2015; Lole et al., 2019).
Articulation did not improve perceived fit (H6a) and did not directly influence the attitude towards the sponsor (H6b); a significant indirect effect was found through congruence (β = 0.069, p < 0.05). Articulation had no significant effect on congruence or attitude towards the sponsor when both groups were analyzed separately. The results agree with those of Alonso Dos Santos et al. (2021): articulation did not influence congruence. The commercial effect of articulation may be the cause of this relationship; neither the influence on congruence (Kang and Matsuoka, 2020) nor the influence on attitude (Na and Kim, 2013) is supported. Therefore, in commercial contexts, articulation does not influence sponsorship success regarding the variables analyzed.
In conclusion, this study found that sponsor CGPs can influence fans’ playing behavior through attitudes towards the sponsor, congruence, and perceived sicenrity. We found significant differences concerning congruent sponsors, suggesting that this type of sponsor could encourage sports betting. The elimination of CGPs sponsorship is complex because of the significant funding provided by the CGPs. Sports clubs should also consider the potential contradiction between their values and behaviors that this type of sponsorship could encourage.
Theoretical and practical implications
This study makes relevant theoretical and practical contributions. Regarding theoretical contributions, we contribute to the image transmission theory (Grohs and Reisinger, 2005) by showing that the attitude towards the CGP sponsor is transmitted towards behavioral variables. That is, image transmission theory is also applicable to this category of sponsors. Additionally, we show that congruence theory (Madrigal and King, 2017) applies to both types of sponsors. Finally, we found no differences in articulation between the groups. Articulation does not improve perceived congruence or attitude towards the sponsor. This finding is consistent with Na and Kim (2013), who counter the academic trend by asserting that articulation does not influence attitude towards the sponsor.
Regarding the practical implications for sponsors, these companies should look for alternative forms of activation, since articulation does not work. The activation strategy through advertising used by some CGPs during breaks in sporting events increases perceived congruence (Dreisbach et al., 2021). Non-CGP sponsors should continue to support events congruent with sponsor brands. Sincerity can be improved by supporting grassroots events that are commercially visible, such as tournaments for promising young players. Although our results show that exposure to CGP sponsorship is correlated with increased intention to gamble, further research on fan behavior is necessary before implementing a regulation that would eliminate CGP sponsorship. Sports organizations receive an essential source of revenue from these sponsorships.
Limitations and future lines of research
The conclusions of this research should be externalized with caution because of the context and culture in which the analysis was conducted. It is important to note that this research analyzed commercial articulation but not social or non-commercial articulation. As suggested by Na and Kim (2013), different articulation formats could change the results. The type of sponsor and CGPs chosen could influence the experiment’s outcome, depending on the context in which the research was conducted. Manipulation control should be performed in all contexts. Future research could include a more complex experimental format to compare different types of articulation and their influence on behavior. Additionally, it is necessary to include neurophysiological measures to contrast the degree of visual attention received by the articulation text. This could help to understand the degree of influence on behavior through attention.
Data availability
The datasets generated and/or analyzed during the current study are available from the corresponding author upon reasonable request.
References
Ajzen I (2001) Nature and operation of attitudes. Ann Rev Psychol 52:27–58. https://doi.org/10.1146/annurev.psych.52.1.27
Ajzen I, Fishbein M (1980) Understanding attitudes and predicting social behavior. Prentice-Hall, New Jersey
Alonso Dos Santos M, Rejón Guardia F, Calabuig F (2018) Sponsorship image transfer theory in virtual brand communities. Ind Manag Data Syst 118(6):1287–1302. https://doi.org/10.1108/IMDS-08-2017-0349
Alonso Dos Santos M, Calabuig Moreno F, Crespo Hervás J (2019) Influence of perceived and effective congruence on recall and purchase intention in sponsored printed sports advertising: an eye-tracking application. Int J Sports Market Spons 20(4):617–633. https://doi.org/10.1108/IJSMS-10-2018-0099
Alonso Dos Santos M, Sánchez-Franco MJ, Prado Gascó V (2021) The effect of articulated sports sponsorship on recall and visual attention to the brand. Int J Sports Market Spons 22(3):493–506. https://doi.org/10.1108/IJSMS-11-2019-0129
Becker-Olsen KL, Hill RP (2006) The impact of sponsor fit on brand equity: the case of nonprofit service providers. J Serv Res 9(1):73–83. https://doi.org/10.1177/1094670506289532
Becker-Olsen K, Simmons CJ (2002). When do social sponsorships enhance or dilute equity? Fit, message source, and the persistence of effects. In: Broniarczyk SM, Nakamoto K, Valdosta, GA (eds). NA-Advances in consumer research, vol 29, Association for Consumer Research, pp. 287–289
Blaszczynski A, Ladouceur R, Shaffer HJ (2004) A science-based framework for responsible gambling: the Reno model. J Gambl Stud 20:301–317. https://doi.org/10.1023/B:JOGS.0000040281.49444.e2
Coppetti C, Wentzel D, Tomczak T, Henkel S (2009) Improving incongruent sponsorships through articulation of the sponsorship and audience participation. J Market Commun 15(1):17–34. https://doi.org/10.1080/13527260802012788
Cornwell TB (1995) Sponsorship-linked marketing development. Sport Mark Q 4(4):13–24
Cornwell TB, Weeks CS, Roy DP (2005) Sponsorship-linked marketing: opening the black box. J Advert 34(2):21–42. https://doi.org/10.1080/00913367.2005.10639194
Cornwell TB, Relyea GE, Irwin RL, Maignan I (2000) Understanding long-term effects of sports sponsorship: Role of experience, involvement, enthusiasm and clutter. Int J Sports Mark Spons 2(2):127–143
Cornwell TB, Humphreys MS, Maguire AM, Weeks CS, Tellegen CL (2006) Sponsorship-linked marketing: the role of articulation in memory. J Consum Res 33(3):312–321. https://doi.org/10.1086/508436
Cummings WT, Corney W (1987) A conceptual model of gambling behavior: Fishbein’s theory of reasoned action. J Gambl Behav 3(3):190–201. https://doi.org/10.1007/BF01367440
Danson A (2010) Sponsorship by gambling companies in the UK and Europe: the opportunities and challenges. J Spons 3(2):194–201
Deans EG, Thomas SL, Derevensky J, Daube M (2017) The influence of marketing on the sports betting attitudes and consumption behaviours of young men: implications for harm reduction and prevention strategies. Harm Reduct J 14(1):5. https://doi.org/10.1186/s12954-017-0131-8
Dees W, Bennett G, Ferreira M (2010) Personality fit in NASCAR: an evaluation of driver-sponsor congruence and the impact on sponsorship effectiveness Outcomes. Sport Market Q 19(1):25–35
Degaris L, Kwak DH, McDaniel SR (2017) Modeling the Effects of Sponsorship-Linked Marketing: When Does Memory Matter? J Promot Manag 23(2):320–339. https://doi.org/10.1080/10496491.2016.1267678
Demirel A, Erdogmus I (2016) The impacts of fans’ sincerity perceptions and social media usage on attitude towards sponsor. Sport Bus Manag Int J 6(1):36–54. https://doi.org/10.1108/SBM-07-2014-0036
Derevensky J, Sklar A, Gupta R, Messerlian C (2010) An Empirical Study Examining the Impact of Gambling Advertisements on Adolescent Gambling Attitudes and Behaviors. Int J Ment Health Addict 8(1):21–34. https://doi.org/10.1007/s11469-009-9211-7
Dreisbach J, Woisetschläger DM, Backhaus C, Cornwell TB (2021) The role of fan benefits in shaping responses to sponsorship activation. J Bus Res 124:780–789. https://doi.org/10.1016/j.jbusres.2018.11.041
Drengner J, Jahn S, Zanger C (2011) Measuring event-brand congruence. Event Manag 15(1):25–36. https://doi.org/10.3727/152599511X12990855575060
Fishbein M, Ajzen I (1975) Belief, attitude, intention, and behavior: an introduction to theory and research. Addison-Wesley, Reading, MA
Fornell C, Larcker DF (1981) Evaluating structural equation models with unobservable variables and measurement error. J Mark Res 18(1):39–50. https://doi.org/10.2307/3151312
Geisser S (1975) The predictive sample reuse method with applications. J Am Stat Assoc 70(350):320–328
Grohs R, Reisinger H (2005) Image transfer in sports sponsorships: An assessment of moderating effects. Int J Sports Mark Spons 7(1):36–42. https://doi.org/10.1108/IJSMS-07-01-2005-B007
Gwinner KP, Eaton J (1999) Building brand image through event sponsorship: The role of image transfer. J Advert 28(4):47–57
Hair JF, Risher JJ, Sarstedt M, Ringle CM (2019) When to use and how to report the results of PLSSEM. Eur Bus Rev 31(1):2–24. https://doi.org/10.1108/EBR-11-2018-0203
Henseler J, Ringle CM, Sarstedt M (2016) Testing measurement invariance of composites using partial least squares. Int Market Rev 33(3):405–431. https://doi.org/10.1108/IMR-09-2014-0304
Hilgard ER, Bower GH (1966) Theories of learning, 3rd ed (pp. vii, 661). Appleton-Century-Crofts
Hing N, Vitartas P, Lamont M (2013) Gambling sponsorship of sport: an exploratory study of links with gambling attitudes and intentions. Int Gambl Stud 13(3):281–301. https://doi.org/10.1080/14459795.2013.812132
Hing N, Lamont M, Vitartas P, Fink E (2015) Sports-embedded gambling promotions: a study of exposure, sports betting intention and problem gambling amongst adults. Int J Ment Health Addict 13(1):115–135. https://doi.org/10.1007/s11469-014-9519-9
Hing N, Russell AMT, Lamont M, Vitartas P (2017) Bet anywhere, anytime: an analysis of internet sports bettors’ responses to gambling promotions during sports broadcasts by problem gambling severity. J Gambl Stud 33(4):1051–1065. https://doi.org/10.1007/s10899-017-9671-9
Hing N, Vitartas P, Lamont M (2014). Promotion of gambling and live betting odds during televised sport: Influences on gambling participation and problem gambling. Brisbane Queensland Department of Justice and Attorney-General
Horn JL, McArdle JJ (1992) A practical and theoretical guide to measurement invariance in aging research. Exp Aging Res 18:117–144. https://doi.org/10.1080/03610739208253916
Hu L, Bentler PM (1999) Cutoff criteria for fit indexes in covariance structure analysis: Conventional criteria versus new alternatives. Struct Equ Modeling: Multidiscip J 6(1):1–55. https://doi.org/10.1080/10705519909540118
Jones C, Pinder R, Robinson G (2020) Gambling sponsorship and advertising in British Football: a critical account. Sport Ethics Philos 14(2):163–175. https://doi.org/10.1080/17511321.2019.1582558
Kang T-A, Matsuoka H (2020) The effect of sponsorship purpose articulation on fit: moderating role of mission overlap. Int J Sports Market Spons 22(3):550–565. https://doi.org/10.1108/IJSMS-07-2020-0120
Ko YJ, Kim YK (2014) Determinants of consumers’ attitudes towards a sport sponsorship: a tale from college athletics. J Nonprofit Public Sect Market 26(3):185–207. https://doi.org/10.1080/10495142.2014.899811
Ko YJ, Chang Y, Park C, Herbst F (2017) Determinants of consumer attitude toward corporate sponsors: A comparison between a profit and nonprofit sport event sponsorship. J Consum Behav 16(2):176–186. https://doi.org/10.1002/cb.1622
Lamont M, Hing N, Gainsbury S (2011) Gambling on sport sponsorship: a conceptual framework for research and regulatory review. Sport Manag Rev 14(3):246–257. https://doi.org/10.1016/j.smr.2011.04.004
Lee JA, Eastin MS (2020) I like what she’s endorsing: the impact of female social media influencers’ perceived sincerity, consumer envy, and product type. J Interact Advert 20(1):76–91. https://doi.org/10.1080/15252019.2020.1737849
Lee MC, Na JH, An AY (2009) The effect of the articulation using outdoor booth on the perceived fit between sponsor and event. J Outdoor Advert Res 6(1):27–51
Leng HK, Phua YXP, Pyun DY, Kwon HH, Lin Y-C (2021) Differences between gamblers and non-gamblers on sports betting websites. J Gambl Stud https://doi.org/10.1007/s10899-021-10065-8
Lin H-C, Bruning PF (2020) Sponsorship in focus: A typology of sponsorship contexts and research agenda. Mark Intell Plan 39(2):213–233. https://doi.org/10.1108/MIP-04-2020-0169
Lole L, Li E, Russell AM, Greer N, Thorne H, Hing N (2019) Are sports bettors looking at responsible gambling messages? An eye-tracking study on wagering advertisements. J Behav Addic 8(3):499–507. https://doi.org/10.1556/2006.8.2019.37
Madrigal R, King J (2017) Creative analogy as a means of articulating incongruent sponsorships. J Advert 46(4):521–535. https://doi.org/10.1080/00913367.2017.1396513
Martin RJ, Usdan S, Nelson S, Umstattd MR, LaPlante D, Perko M, Shaffer H (2010) Using the theory of planned behavior to predict gambling behavior. Psychol Addict Behav 24(1):89–97. https://doi.org/10.1037/a0018452
Matthews L (2017) Applying Multigroup Analysis in PLS-SEM: A Step-by-Step Process. En H Latan & R Noonan (Eds.), Partial Least Squares Path Modeling (pp. 219-243). Springer International Publishing. https://doi.org/10.1007/978-3-319-64069-3_10
Mazodier M, Quester P (2014) The role of sponsorship fit for changing brand affect: a latent growth modeling approach. Int J Res Market 31(1):16–29. https://doi.org/10.1016/j.ijresmar.2013.08.004
McDonald C (1991) Sponsorship and the image of the sponsor. Eur J Market 25(11):31–38. https://doi.org/10.1108/EUM0000000000630
McKelvey S (2004) The growth in marketing alliances between US professional sport and legalised gambling entities: are we putting sport consumers at risk? Sport Manag Rev 7(2):193–210. https://doi.org/10.1016/S1441-3523(04)70050-9
Meenaghan T, Shipley D (1999) Media effect in commercial sponsorship. Eur J Mark 33(3/4):328–348. https://doi.org/10.1108/03090569910253170
Miller, R, & Howell, G (2005). A test of the theory of planned behavior in underage lottery gambling. In: ANZMAC 2005 Conference: Broadening the Boundaries. pp. 218–211
Moore SM, Ohtsuka K (1999) The prediction of gambling behavior and problem gambling from attitudes and perceived norms. Soc Behav Pers Int J 27(5):455–466. https://doi.org/10.2224/sbp.1999.27.5.455
Na J, Kim J (2013) Does ‘Articulation’ matter in sponsorship? The type of articulation and the degree of congruence as determinants of corporate sponsorship effects. Asian J Commun 23(3):268–283. https://doi.org/10.1080/01292986.2012.731606
Næss HE (2020) Corporate greenfluencing: A case study of sponsorship activation in Formula E motorsports. Int J Sports Mark Spons 21(4):617–631. https://doi.org/10.1108/IJSMS-09-2019-0106
Nichols BS, Cobbs J, Raska D (2016) Featuring the hometown team in cause-related sports marketing: a cautionary tale for league-wide advertising campaigns. Sport Market Q 25(4):212–226
Nkwocha I, Bao Y, Johnson WC, Brotspies HV (2005) Product fit and consumer attitude towards brand extensions: the moderating role of product involvement. J Market Theory Pract 13(3):49–61. https://doi.org/10.1080/10696679.2005.11658549
Nyemcsok C, Thomas SL, Bestman A, Pitt H, Daube M, Cassidy R (2018) Young people’s recall and perceptions of gambling advertising and intentions to gamble on sport. J Behav Addict 7(4):1068–1078. https://doi.org/10.1556/2006.7.2018.128
Oh H, Hsu CH (2001) Volitional degrees of gambling behaviors. Ann Tour Res 28(3):618–637. https://doi.org/10.1016/S0160-7383(00)00066-9
Olson EL, Thjømøe HM (2011) Explaining and articulating the fit construct in sponsorship. J Advert 40(1):57–70. https://www.jstor.org/stable/23048733
Podsakoff PM, MacKenzie SB, Lee J-Y, Podsakoff NP (2003) Common method biases in behavioral research: A critical review of the literature and recommended remedies. J Appl Psychol 88(5):879
Poon DT, Prendergast G (2006) A new framework for evaluating sponsorship opportunities. Int J Advert 25(4):471–487. https://doi.org/10.1080/02650487.2006.11072984
Productivity Commission (2010). Gambling, Report no. 50. Commonwealth of Australia, Canberra
Rifon NJ, Choi SM, Trimble CS, Li H (2004) Congruence effects in sponsorship: the mediating role of sponsor credibility and consumer attributions of sponsor motive. J Advert 33(1):30–42. https://doi.org/10.1080/00913367.2004.10639151
Ringle CM, Wende S, Becker J-M (2022) SmartPLS 4. Boenningstedt: SmartPLS. Retrieved from https://www.smartpls.com
Roy DP (2010) The impact of congruence in cause marketing campaigns for service firms. J Serv Market 24(3):255–263. https://doi.org/10.1108/08876041011040659
Roy DP (2011) Impact of congruence in cause marketing campaigns for professional sport organisations. Int J Sport Manag Market 10(1/2):21–34. https://doi.org/10.1504/IJSMM.2011.043614
Russell AMT, Hing N, Browne M, Li E, Vitartas P (2019) Who bets on micro events (microbets) in sports? J Gambl Stud 35(1):205–223. https://doi.org/10.1007/s10899-018-9810-y
Schlägel C, Sarstedt M (2016) Assessing the measurement invariance of the four-dimensional cultural intelligence scale across countries: a composite model approach. Eur Manag J 34(6):633–649. https://doi.org/10.1016/j.emj.2016.06.002
Shaffer HJ, Korn DA (2002) Gambling and related mental disorders: a public health analysis. Ann Rev Public Health 23:171–212. https://doi.org/10.1146/annurev.publhealth.23.100901.140532
Sheeran P, Orbell S (1999) Augmenting the theory of planned behavior: roles for anticipated regret and descriptive norms. J Appl Soc Psychol 29(10):2107–2142. https://doi.org/10.1111/j.1559-1816.1999.tb02298.x
Simmons CJ, Becker-Olsen KL (2006) Achieving marketing objectives through social sponsorships. J Market 70(4):154–169. https://doi.org/10.1509/jmkg.70.4.154
Smith ACT, Westerbeek HM (2007) Sport as a vehicle for deploying corporate social responsibility. J Corp Citizenship 25:43–54
Speed R, Thompson P (2000) Determinants of sports sponsorship response. J Acad Market Sci 28(2):226–238. https://doi.org/10.1177/0092070300282004
Stone M (1974) Cross-validatory choice and assessment of statistical predictions. J R Stat Soc Series B (Methodological) 36(2):111–147. https://doi.org/10.2307/2984809
Wang X, Won D, Jeon HS (2021) Predictors of sports gambling among college students: the role of the theory of planned behavior and problem gambling severity. Int J Environ Res Public Health 18(4):1803. https://doi.org/10.3390/ijerph18041803
Weeks CS, Cornwell TB, Drennan JC (2008) Leveraging sponsorships on the Internet: activation, congruence, and articulation. Psychol Market 25(7):637–654. https://doi.org/10.1002/mar.20229
Wood RT, Griffiths MD (2004) Adolescent lottery and scratchcard players: do their attitudes influence their gambling behaviour? J Adolesc 27(4):467–475. https://doi.org/10.1016/j.adolescence.2003.12.003
Author information
Authors and Affiliations
Corresponding author
Ethics declarations
Competing interests
The authors declare no competing interests.
Ethical approval
This study was performed in line with the principles of the Declaration of Helsinki. Approval was granted by The Ethics, Bioethics and Biosafety Committee of the Universidad Católica de la Santísima Concepción. Committee 03/12/2019.
Informed consent
This study did not reveal any personal information. All participants signed an informed consent form required by the university.
Additional information
Publisher’s note Springer Nature remains neutral with regard to jurisdictional claims in published maps and institutional affiliations.
Rights and permissions
Open Access This article is licensed under a Creative Commons Attribution 4.0 International License, which permits use, sharing, adaptation, distribution and reproduction in any medium or format, as long as you give appropriate credit to the original author(s) and the source, provide a link to the Creative Commons license, and indicate if changes were made. The images or other third party material in this article are included in the article’s Creative Commons license, unless indicated otherwise in a credit line to the material. If material is not included in the article’s Creative Commons license and your intended use is not permitted by statutory regulation or exceeds the permitted use, you will need to obtain permission directly from the copyright holder. To view a copy of this license, visit http://creativecommons.org/licenses/by/4.0/.
About this article
Cite this article
Alonso-Dos-Santos, M., Mohammadi, S. & Velasco Vizcaíno, F. The effect of articulation in sports posters on betting behavior. Humanit Soc Sci Commun 10, 43 (2023). https://doi.org/10.1057/s41599-023-01517-0
Received:
Accepted:
Published:
Version of record:
DOI: https://doi.org/10.1057/s41599-023-01517-0




