Filter By:

Journal Check one or more journals to show results from those journals only.

Choose more journals

Article type Check one or more article types to show results from those article types only.
Subject Check one or more subjects to show results from those subjects only.
Date Choose a date option to show results from those dates only.

Custom date range

Clear all filters
Sort by:
Showing 1–50 of 1542 results
Advanced filters: Author: Andrew J. Anderson Clear advanced filters
  • Colonic stem cells retain a memory of inflammation following disease resolution and there is a mechanistic link between chronic inflammation and malignancy, suggesting potential strategies to mitigate cancer risk in patients with chronic inflammatory conditions.

    • Surya Nagaraja
    • Lety Ojeda-Miron
    • Jason D. Buenrostro
    ResearchOpen Access
    Nature
    P: 1-10
  • Genome-wide analysis shows European dogs existed by 14,200 years ago, were already genetically distinct, received less Neolithic Southwest Asian admixture than humans did and contributed substantially to later European dogs.

    • Anders Bergström
    • Anja Furtwängler
    • Pontus Skoglund
    ResearchOpen Access
    Nature
    Volume: 651, P: 986-994
  • Longitudinal metatranscriptomics in a prospective cohort of 1,164 adults hospitalized for COVID-19 reveals that azithromycin offered no apparent anti-inflammatory benefit but enriched the respiratory microbiome with potential pathogens and antimicrobial resistance genes.

    • Abigail Glascock
    • Cole Maguire
    • Charles R. Langelier
    ResearchOpen Access
    Nature Microbiology
    P: 1-13
  • Robustness checks and reproduction of analyses with existing and updated data based on 110 articles in economics and political science journals with data and code-sharing requirements found high levels of robustness and reproducibility and determined that robustness was not dependent on author characteristics or data availability.

    • Abel Brodeur
    • Derek Mikola
    • Yaolang Zhong
    Research
    Nature
    Volume: 652, P: 151-156
  • HORMAD1 expression is typically restricted to germline cells where it has an important role in meiotic recombination but has been shown to be upregulated in triple negative breast cancer (TNBC). Here, the authors report that aberrant HORMAD1 expression weakens the spindle assembly checkpoint, driving sensitivity to AURORA kinase inhibition.

    • Callum Walker
    • Gabriel Kollarovic
    • Andrew N. J. Tutt
    ResearchOpen Access
    Nature Communications
    Volume: 17, P: 1-20
  • The APOE-ε4 allele is the strongest genetic risk factor for late-onset Alzheimer’s disease, but it is not deterministic. Here, the authors show that common genetic variation changes how APOE-ε4 influences cognition.

    • Alex G. Contreras
    • Skylar Walters
    • Timothy J. Hohman
    ResearchOpen Access
    Nature Communications
    Volume: 17, P: 1-17
  • It remains unclear why some BRCA-deficient high-grade serous carcinomas (HGSC) do not respond to platinum-based therapy. Here, multi-omic analysis of BRCA1- and BRCA2-deficient HGSC attributes co-occurring mutations, DNA repair deficiency and tumor microenvironment features to short survival in these patients.

    • Tibor A. Zwimpfer
    • Sian Fereday
    • Dale W. Garsed
    ResearchOpen Access
    Nature Communications
    P: 1-22
  • The flagship paper of the ICGC/TCGA Pan-Cancer Analysis of Whole Genomes Consortium describes the generation of the integrative analyses of 2,658 cancer whole genomes and their matching normal tissues across 38 tumour types, the structures for international data sharing and standardized analyses, and the main scientific findings from across the consortium studies.

    • Lauri A. Aaltonen
    • Federico Abascal
    • Christian von Mering
    ResearchOpen Access
    Nature
    Volume: 578, P: 82-93
  • From 2014–2017, marine heatwaves caused global mass coral bleaching, where the corals lose their symbiotic algae. The authors find, this event exceeded the severity of all prior global bleaching events in recorded history, with approximately half the world’s reefs bleaching and 15% experiencing substantial mortality.

    • C. Mark Eakin
    • Scott F. Heron
    • Derek P. Manzello
    ResearchOpen Access
    Nature Communications
    Volume: 17, P: 1-14
  • An analysis of 24,202 critical cases of COVID-19 identifies potentially druggable targets in inflammatory signalling (JAK1), monocyte–macrophage activation and endothelial permeability (PDE4A), immunometabolism (SLC2A5 and AK5), and host factors required for viral entry and replication (TMPRSS2 and RAB2A).

    • Erola Pairo-Castineira
    • Konrad Rawlik
    • J. Kenneth Baillie
    ResearchOpen Access
    Nature
    Volume: 617, P: 764-768
  • The authors present SVclone, a computational method for inferring the cancer cell fraction of structural variants from whole-genome sequencing data.

    • Marek Cmero
    • Ke Yuan
    • Christian von Mering
    ResearchOpen Access
    Nature Communications
    Volume: 11, P: 1-15
  • Analyses of 2,658 whole genomes across 38 types of cancer identify the contribution of non-coding point mutations and structural variants to driving cancer.

    • Esther Rheinbay
    • Morten Muhlig Nielsen
    • Christian von Mering
    ResearchOpen Access
    Nature
    Volume: 578, P: 102-111
  • In this study the authors consider the structural variants (SVs) present within cancer cases of the ICGC/TCGA Pan-Cancer Analysis of Whole Genomes (PCAWG) Consortium. They report hundreds of genes, including known cancer-associated genes for which the nearby presence of a SV breakpoint is associated with altered expression.

    • Yiqun Zhang
    • Fengju Chen
    • Christian von Mering
    ResearchOpen Access
    Nature Communications
    Volume: 11, P: 1-14
  • There’s an emerging body of evidence to show how biological sex impacts cancer incidence, treatment and underlying biology. Here, using a large pan-cancer dataset, the authors further highlight how sex differences shape the cancer genome.

    • Constance H. Li
    • Stephenie D. Prokopec
    • Christian von Mering
    ResearchOpen Access
    Nature Communications
    Volume: 11, P: 1-24
  • In somatic cells the mechanisms maintaining the chromosome ends are normally inactivated; however, cancer cells can re-activate these pathways to support continuous growth. Here, the authors characterize the telomeric landscapes across tumour types and identify genomic alterations associated with different telomere maintenance mechanisms.

    • Lina Sieverling
    • Chen Hong
    • Christian von Mering
    ResearchOpen Access
    Nature Communications
    Volume: 11, P: 1-13
  • With the generation of large pan-cancer whole-exome and whole-genome sequencing projects, a question remains about how comparable these datasets are. Here, using The Cancer Genome Atlas samples analysed as part of the Pan-Cancer Analysis of Whole Genomes project, the authors explore the concordance of mutations called by whole exome sequencing and whole genome sequencing techniques.

    • Matthew H. Bailey
    • William U. Meyerson
    • Christian von Mering
    ResearchOpen Access
    Nature Communications
    Volume: 11, P: 1-27
  • Whole-genome sequencing data from more than 2,500 cancers of 38 tumour types reveal 16 signatures that can be used to classify somatic structural variants, highlighting the diversity of genomic rearrangements in cancer.

    • Yilong Li
    • Nicola D. Roberts
    • Christian von Mering
    ResearchOpen Access
    Nature
    Volume: 578, P: 112-121
  • Some cancer patients first present with metastases where the location of the primary is unidentified; these are difficult to treat. In this study, using machine learning, the authors develop a method to determine the tissue of origin of a cancer based on whole sequencing data.

    • Wei Jiao
    • Gurnit Atwal
    • Christian von Mering
    ResearchOpen Access
    Nature Communications
    Volume: 11, P: 1-12
  • Therapeutic options for patients with renal medullary carcinoma (RMC) are limited. Here the authors report the results of a phase II clinical trial of anti-PD1 nivolumab plus anti-CTLA4 ipilimumab in RMC, associating the activation of a myeloid mimicry program in tumor cells to the rapid disease progression and hyper-progression observed in treated patients.

    • Melinda Soeung
    • Xinmiao Yan
    • Pavlos Msaouel
    ResearchOpen Access
    Nature Communications
    Volume: 16, P: 1-23
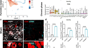
  • Fibrosis is the final common pathway in chronic kidney disease and a potential target for therapeutic interventions. Here, the authors use intravital imaging to show that pyrimidinergic calcium signaling links tubular injury to fibroblast activation, and that blocking this pathway reduces fibrosis

    • Andreja Figurek
    • Nevena Jankovic
    • Andrew M. Hall
    ResearchOpen Access
    Nature Communications
    Volume: 17, P: 1-16
  • Analysis of cancer genome sequencing data has enabled the discovery of driver mutations. Here, as part of the ICGC/TCGA Pan-Cancer Analysis of Whole Genomes (PCAWG) Consortium the authors present DriverPower, a software package that identifies coding and non-coding driver mutations within cancer whole genomes via consideration of mutational burden and functional impact evidence.

    • Shimin Shuai
    • Federico Abascal
    • Christian von Mering
    ResearchOpen Access
    Nature Communications
    Volume: 11, P: 1-12
  • Understanding deregulation of biological pathways in cancer can provide insight into disease etiology and potential therapies. Here, as part of the PanCancer Analysis of Whole Genomes (PCAWG) consortium, the authors present pathway and network analysis of 2583 whole cancer genomes from 27 tumour types.

    • Matthew A. Reyna
    • David Haan
    • Christian von Mering
    ResearchOpen Access
    Nature Communications
    Volume: 11, P: 1-17
  • Integrative analyses of transcriptome and whole-genome sequencing data for 1,188 tumours across 27 types of cancer are used to provide a comprehensive catalogue of RNA-level alterations in cancer.

    • Claudia Calabrese
    • Natalie R. Davidson
    • Christian von Mering
    ResearchOpen Access
    Nature
    Volume: 578, P: 129-136
  • Whole-genome sequencing data for 2,778 cancer samples from 2,658 unique donors across 38 cancer types is used to reconstruct the evolutionary history of cancer, revealing that driver mutations can precede diagnosis by several years to decades.

    • Moritz Gerstung
    • Clemency Jolly
    • Christian von Mering
    ResearchOpen Access
    Nature
    Volume: 578, P: 122-128
  • The characterization of 4,645 whole-genome and 19,184 exome sequences, covering most types of cancer, identifies 81 single-base substitution, doublet-base substitution and small-insertion-and-deletion mutational signatures, providing a systematic overview of the mutational processes that contribute to cancer development.

    • Ludmil B. Alexandrov
    • Jaegil Kim
    • Christian von Mering
    ResearchOpen Access
    Nature
    Volume: 578, P: 94-101
  • Multi-omics datasets pose major challenges to data interpretation and hypothesis generation owing to their high-dimensional molecular profiles. Here, the authors develop ActivePathways method, which uses data fusion techniques for integrative pathway analysis of multi-omics data and candidate gene discovery.

    • Marta Paczkowska
    • Jonathan Barenboim
    • Christian von Mering
    ResearchOpen Access
    Nature Communications
    Volume: 11, P: 1-16
  • Cancers evolve as they progress under differing selective pressures. Here, as part of the ICGC/TCGA Pan-Cancer Analysis of Whole Genomes (PCAWG) Consortium, the authors present the method TrackSig the estimates evolutionary trajectories of somatic mutational processes from single bulk tumour data.

    • Yulia Rubanova
    • Ruian Shi
    • Christian von Mering
    ResearchOpen Access
    Nature Communications
    Volume: 11, P: 1-12
  • Viral pathogen load in cancer genomes is estimated through analysis of sequencing data from 2,656 tumors across 35 cancer types using multiple pathogen-detection pipelines, identifying viruses in 382 genomic and 68 transcriptome datasets.

    • Marc Zapatka
    • Ivan Borozan
    • Christian von Mering
    ResearchOpen Access
    Nature Genetics
    Volume: 52, P: 320-330
  • Many tumours exhibit hypoxia (low oxygen) and hypoxic tumours often respond poorly to therapy. Here, the authors quantify hypoxia in 1188 tumours from 27 cancer types, showing elevated hypoxia links to increased mutational load, directing evolutionary trajectories.

    • Vinayak Bhandari
    • Constance H. Li
    • Christian von Mering
    ResearchOpen Access
    Nature Communications
    Volume: 11, P: 1-10
  • A global network of researchers was formed to investigate the role of human genetics in SARS-CoV-2 infection and COVID-19 severity; this paper reports 13 genome-wide significant loci and potentially actionable mechanisms in response to infection.

    • Mari E. K. Niemi
    • Juha Karjalainen
    • Chloe Donohue
    ResearchOpen Access
    Nature
    Volume: 600, P: 472-477
  • Perineural invasion and cancer-induced nerve injury of tumour-associated nerves are associated with poor response to anti-PD-1 therapy, which can be reversed by combining anti-PD-1 therapy with anti-inflammatory interventions.

    • Erez N. Baruch
    • Frederico O. Gleber-Netto
    • Moran Amit
    ResearchOpen Access
    Nature
    Volume: 646, P: 462-473
  • STING–type-I interferon pathway regulates the immunogenicity of several cancer types, including head and neck squamous cell carcinoma. Here the authors describe that glutamine metabolism in the tumour microenvironment dampens the STING–type-I interferon pathway by epigenetically silencing the expression of BATF2, which functions as a tumour suppressor.

    • Wang Gong
    • Hülya F. Taner
    • Yu Leo Lei
    ResearchOpen Access
    Nature Communications
    Volume: 17, P: 1-20
  • One-dimensional molecular arrays on graphene field-effect transistors can be reversibly switched between different periodic charge states by tuning the graphene Fermi level via a back-gate electrode and by manipulating individual molecules, allowing them to function as a nanoscale shift register.

    • Hsin-Zon Tsai
    • Johannes Lischner
    • Michael F. Crommie
    Research
    Nature Electronics
    Volume: 3, P: 598-603
  • Recent developments in advanced light sources have made it possible to transiently alter the electronic properties of materials by exciting specific atomic vibrations in solids. This study provides a theoretical framework for these experiments.

    • Dante M. Kennes
    • Eli Y. Wilner
    • Andrew J. Millis
    Research
    Nature Physics
    Volume: 13, P: 479-483
  • Whole-genome sequencing, transcriptome-wide association and fine-mapping analyses in over 7,000 individuals with critical COVID-19 are used to identify 16 independent variants that are associated with severe illness in COVID-19.

    • Athanasios Kousathanas
    • Erola Pairo-Castineira
    • J. Kenneth Baillie
    ResearchOpen Access
    Nature
    Volume: 607, P: 97-103
  • Climate change can alter when and how animals grow, breed, and migrate, but it is unclear whether this allows populations to persist. This global study shows that shifts in seasonal timing are key to helping vertebrate species maintain population growth under global warming.

    • Viktoriia Radchuk
    • Carys V. Jones
    • Martijn van de Pol
    ResearchOpen Access
    Nature Communications
    Volume: 17, P: 1-14
  • Roland et al. report the results of a randomized, non-comparative phase 2 trial of neoadjuvant nivolumab or a combination of nivolumab and ipilimumab in patients with resectable retroperitoneal dedifferentiated liposarcoma and extremity/truncal undifferentiated pleomorphic sarcoma.

    • Christina L. Roland
    • Elise F. Nassif Haddad
    • Neeta Somaiah
    Research
    Nature Cancer
    Volume: 5, P: 625-641
  • The molecular mechanisms of resistance to immune checkpoint therapy remain elusive. Here, the authors perform immunogenomic analysis of TCGA data and data from clinical trials for antiPD-1/PD-L1 therapy and highlight the association of 9p21 loss with a cold tumor microenvironment and resistance to therapy.

    • Guangchun Han
    • Guoliang Yang
    • Linghua Wang
    ResearchOpen Access
    Nature Communications
    Volume: 12, P: 1-19