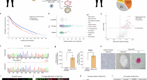
Post-acute sequelae of SARS-CoV-2 (PASC) have been linked to brain alterations, but association with cognitive problems are not well understood. Here, the authors analyze blood proteins and brain MRI data one year after mild COVID-19, revealing distinct neurodegenerative processes in PASC patients with cognitive problems, such as cortical thinning, brain iron deposition, enlarged choroid plexus, and increased blood neuronal/glial injury markers, compared to other-PASC.
- Dayoung Seo
- Yangsean Choi
- Sung-Han Kim