Filter By:

Journal Check one or more journals to show results from those journals only.

Choose more journals

Article type Check one or more article types to show results from those article types only.
Subject Check one or more subjects to show results from those subjects only.
Date Choose a date option to show results from those dates only.

Custom date range

Clear all filters
Sort by:
Showing 1–50 of 2789 results
Advanced filters: Author: Paul S. Sharp Clear advanced filters
  • High-resolution 3D simulations reveal that rotation dramatically amplifies wave-driven mixing in red giant stars, providing a natural explanation for observed changes in surface chemistry that have long puzzled astronomers.

    • Simon Blouin
    • Paul R. Woodward
    • Falk Herwig
    Research
    Nature Astronomy
    P: 1-6
  • Applications of optical laser-based techniques are limited by the long wavelengths of the lasers. Now, observations of phonons and thermal transport at nanometre length scales are reported with an all-hard X-ray transient-grating spectroscopy technique.

    • Haoyuan Li
    • Nan Wang
    • Diling Zhu
    Research
    Nature Physics
    P: 1-6
  • Here, the authors present archaeology of the Namorotukunan site in Kenya’s Turkana Basin that demonstrates adaptive shifts in hominin tool-making behaviour spanning 300,000 years and increasing environmental variability. They contextualize these findings with paleoenvironmental proxies, dating, and geological descriptions.

    • David R. Braun
    • Dan V. Palcu Rolier
    • Susana Carvalho
    ResearchOpen Access
    Nature Communications
    Volume: 16, P: 1-16
  • A greater diversity of crops at the national level increases the temporal stability of total national harvest, reflecting markedly lower frequencies of years with sharp harvest losses.

    • Delphine Renard
    • David Tilman
    Research
    Nature
    Volume: 571, P: 257-260
  • The authors demonstrate dual-probe multi-messenger imaging of high-energy-density plasmas based on laser-wakefield-accelerated electrons. This enables spatiotemporally resolved simultaneous probing of plasma hydrodynamics and electromagnetic field evolution with both x-ray and electron beams.

    • Mario D. Balcazar
    • Hai-En Tsai
    • Carolyn C. Kuranz
    ResearchOpen Access
    Nature Communications
    Volume: 17, P: 1-14
  • Examining human brain organoids and ex vivo neonatal murine cortical slices demonstrates that structured neuronal sequences emerge independently of sensory input, highlighting the potential of brain organoids as a model for neuronal circuit assembly.

    • Tjitse van der Molen
    • Alex Spaeth
    • Tal Sharf
    Research
    Nature Neuroscience
    Volume: 29, P: 123-135
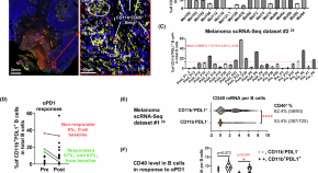
  • Induction of CD11b-positive regulatory B cells and low expression of CD40 in melanoma cells have been associated with resistance to agonist CD40 (aCD40) and immune checkpoint blockade (ICB). Here the authors show that the addition of RAS/MEK/PI3K inhibitors to aCD40 abrogates these effects and reverses ICB resistance in preclinical melanoma models.

    • Chi Yan
    • Weifeng Luo
    • Ann Richmond
    ResearchOpen Access
    Nature Communications
    Volume: 17, P: 1-23
  • A Dirac quantum spin liquid phase is predicted to have a continuum of fractionalized spinon excitations with a Dirac cone dispersion. A spin continuum consistent with this picture has now been observed in neutron scattering measurements.

    • Zhenyuan Zeng
    • Chengkang Zhou
    • Shiliang Li
    Research
    Nature Physics
    Volume: 20, P: 1097-1102
  • Visualising the structure of museum objects is a crucial step in understanding the origin, state, and composition of cultural heritage artifacts. Here the authors present an approach for creating computed tomography reconstructions using only standard 2D radiography equipment already available in most larger museums.

    • Francien G. Bossema
    • Willem Jan Palenstijn
    • K. Joost Batenburg
    ResearchOpen Access
    Nature Communications
    Volume: 15, P: 1-10
  • Proactive disease prevention must play a larger role in public health strategies. This will require enhanced efforts to enable the development and use of preventive medicines at scale, for the right patient group at the right time. Here, we describe regulatory and drug development recommendations to help unlock the potential of disease prevention.

    • Daniel J. O’Connor
    • Alison C. Cave
    • Alice Fabre
    Comments & Opinion
    Nature Reviews Drug Discovery
  • The ability to tune spin-orbit interaction is crucial for spintronic and quantum devices. Alarab and colleagues use soft X-ray ARPES to show that this interaction in MoSe₂ can be strengthened by a proximity induced spin-orbit field transfer from a Pb layer deposited onto the MoSe2 surface.

    • Fatima Alarab
    • Ján Minár
    • Vladimir N. Strocov
    ResearchOpen Access
    Nature Communications
    Volume: 17, P: 1-10
  • Liu et al. report the design of organic cation to selectively enhance in-plane distortion for localizing excitons and suppress out-of-plane and intra-octahedral distortions for minimizing the formation of self-trapped excitons, enabling 2D perovskites with fast X-ray scintillation response (0.62 ns) and high light yield (19,700 photons MeV−1).

    • Jiaqi Liu
    • Mingquan Liao
    • Guangda Niu
    ResearchOpen Access
    Nature Communications
    Volume: 17, P: 1-10
  • Myotonic dystrophy type 1 affects both muscle and neuronal function, but its synaptic pathology is poorly understood. Here, the authors show that upregulation of FasII (NCAM1) in both pre- and postsynaptic cells synergistically drives neuropathological and behavioral DM1 phenotypes, which can be rescued by FasII knockdown or specific isoform modulation.

    • Alex Chun Koon
    • Ka Yee Winnie Yeung
    • Ho Yin Edwin Chan
    ResearchOpen Access
    Nature Communications
    Volume: 17, P: 1-17
  • The relationship between superconductivity and antiferromagnetism is an unresolved question in electron-doped high-Tc superconductors. Saadaoui et al. perform low-energy muon spin relaxation measurements to study the phase diagram of La2−xCexCuO4−δat the magnetic-superconducting transition region.

    • H. Saadaoui
    • Z. Salman
    • R. F. Kiefl
    Research
    Nature Communications
    Volume: 6, P: 1-6
  • Neutrophils infiltrate glioblastomas with the capacity to engage pro/anti tumoural responses. Here the authors developed proteomic workflows to stratify neutrophil heterogeneity by function. This work provides a platform to study neutrophil proteomes with single cell resolution in glioblastoma.

    • Pranvera Sadiku
    • Alejandro J. Brenes
    • Sarah R. Walmsley
    ResearchOpen Access
    Nature Communications
    Volume: 17, P: 1-17
  • Understanding the complex flow of soft amorphous materials requires going beyond standard rheometers, which fail to capture stress heterogeneities at the mesoscopic scale. By combining shear rheometry with time-resolved X-ray micro-tomography on 3D foams, the study uncovers universal master curves in local stress dynamics and reveals how microstructural rearrangements drive non-local stress redistribution, explaining macroscopic elastoplastic behavior.

    • Florian Schott
    • Benjamin Dollet
    • Rajmund Mokso
    ResearchOpen Access
    Nature Communications
    Volume: 16, P: 1-11
  • This case study on Bangladesh shows that, while there are no large differences in water application between solar- and diesel-irrigated plots under the fee-for-service solar irrigation model in the study area, scaling solar irrigation will require tailored policies to balance groundwater sustainability risks.

    • Mohammad Faiz Alam
    • Archisman Mitra
    • Alok Sikka
    Research
    Nature Water
    Volume: 3, P: 1411-1423
  • The mechanism of superconductivity in layered kagome metals remains unclear, however its coexistence with charge order suggests exotic interpretations. Here the authors study the vortex lattice in the superconducting state of Ta-doped CsV3Sb5 with suppressed charge order, suggesting conventional pairing.

    • Yaofeng Xie
    • Nathan Chalus
    • Morten Ring Eskildsen
    ResearchOpen Access
    Nature Communications
    Volume: 15, P: 1-7
  • It is known that the spin-excitation spectrum of the undoped parents of iron-pnictide superconductors contains a pronounced magnon peak, but it is unclear whether this survives doping into the superconducting state. Schmitt et al.report resonant inelastic X-ray scattering spectra that suggest it does.

    • Ke-Jin Zhou
    • Yao-Bo Huang
    • Thorsten Schmitt
    Research
    Nature Communications
    Volume: 4, P: 1-6
  • The dynamic behavior of supported metal nanoparticles under reaction conditions plays a crucial role in determining their catalytic performance. Here, time-resolved XRD, PDF, and modulation techniques provide direct evidence of hydrogen-induced breathing and detachment of Pt nanoparticles from an alumina support, uncovering reversible, size-dependent dynamics in both gas and liquid phases.

    • Daniele Bonavia
    • Alberto Ricchebuono
    • Elena Groppo
    ResearchOpen Access
    Nature Communications
    Volume: 16, P: 1-10
  • The Mermin-Wagner theorem states that for short-range isotropic interactions, magnetic order in two dimensions is destroyed by magnetic fluctuations at finite temperatures. Observing this situation is challenging due to the finite size of typical laboratory samples. Here, Kiaba et al observe the suppression of magnetic order in oxide superlattices, at the thickness of the superlattice layers are reduced to one monolayer.

    • M. Kiaba
    • A. Suter
    • A. Dubroka
    ResearchOpen Access
    Nature Communications
    Volume: 15, P: 1-7
  • Semipermeable polymeric anion exchange membranes are essential for separation, filtration and energy conversion technologies such as fuel cells. Quasi-elastic neutron scattering is now used to disentangle water, polymer relaxation and OH diffusional dynamics in a commercially available membrane.

    • Fabrizia Foglia
    • Quentin Berrod
    • Paul F. McMillan
    Research
    Nature Materials
    Volume: 21, P: 555-563
  • The spiral spin liquid is a spin liquid state characterized by short range correlations that maintain the spin spiral locally, but without the global order of the standard spin spiral. Material realization of this state has been lacking. Here, through neutron scattering measurements, Andriushin et al confirm a spiral spin liquid state in AgCrSe2.

    • N. D. Andriushin
    • S. E. Nikitin
    • A. S. Sukhanov
    ResearchOpen Access
    Nature Communications
    Volume: 16, P: 1-8
  • Point defects in 2D semiconductors hold potential as single photon emitters (SPEs), but their controlled fabrication and microscopic understanding remain a challenge. Here, the authors report the synthesis of dilute Nb-doped monolayer WS2, showing that Nb impurities behave as SPEs with well-defined emission energies.

    • Leyi Loh
    • Yi Wei Ho
    • Goki Eda
    ResearchOpen Access
    Nature Communications
    Volume: 15, P: 1-9
  • Observations of a fast X-ray transient reveal that it is a gamma-ray-burst explosion from a very distant galaxy that emits light with the wavelength necessary to drive cosmic reionization, the last major phase change in the history of the Universe.

    • Andrew J. Levan
    • Peter G. Jonker
    • Tayyaba Zafar
    Research
    Nature Astronomy
    Volume: 9, P: 1375-1386
  • The SrTiO3/LaAlO3 system is widely studied because it forms a two-dimensional electron gas at the interface. This study investigates the effects of diluting the LaAlO3 layer with SrTiO3, and finds that the threshold thickness required for the onset of conductivity scales inversely with the fraction of LaAlO3, suggesting an intrinsic origin for the electron gas.

    • M.L. Reinle-Schmitt
    • C. Cancellieri
    • P.R. Willmott
    Research
    Nature Communications
    Volume: 3, P: 1-6
  • Weak antilocalization is a signifier of electrical transport via topologically non-trivial surface states of a topological insulator, but it is often masked by dopant-induced scattering. Kim et al.overcome such difficulties to identify coherent transport via the topological surface states of bismuth selenide.

    • Dohun Kim
    • Paul Syers
    • Michael S. Fuhrer
    Research
    Nature Communications
    Volume: 4, P: 1-5